Skip to content

Cybermédiane

Apprendre une nouvelle chose tous les jours

Mois : avril 2026

Étude de cas : Modernisation de l’architecture de la banque en ligne de « BigBank »
avril 27, 2026 curtis

Étude de cas : Modernisation de l’architecture de la banque en ligne de « BigBank »

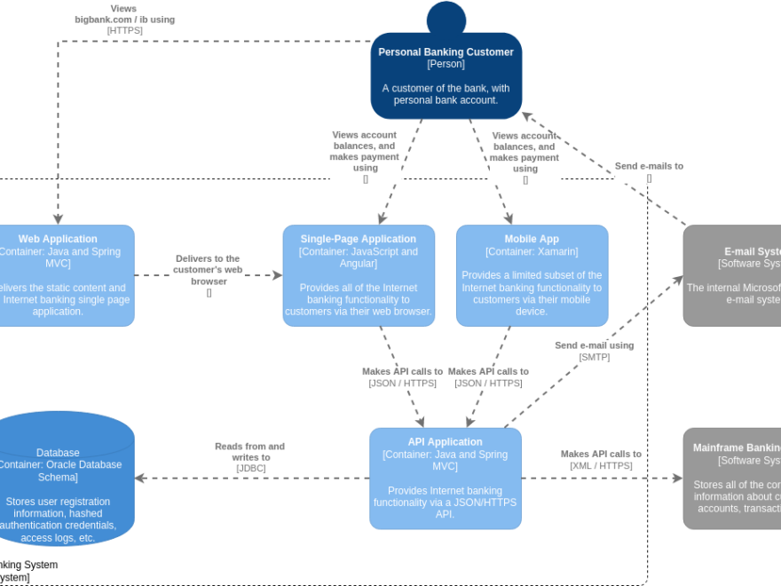
Introduction Dans l’actuel paysage bancaire centré sur le numérique, les établissements financiers font face au défi crucial de moderniser leur

Continue reading
Guide complet du modèle C4 avec les outils Visual Paradigm
avril 27, 2026 curtis

Guide complet du modèle C4 avec les outils Visual Paradigm

Résumé exécutif Le Modèle C4 est un cadre léger et hiérarchique pour visualiser l’architecture logicielle à quatre niveaux d’abstraction : Contexte, Conteneur, Composant, et Code. Combiné

Continue reading
Du cahotage à la percée : revue de l’outil de diagramme en arête de poisson de Visual Paradigm pour l’analyse des causes racines
avril 24, 2026 curtis

Du cahotage à la percée : revue de l’outil de diagramme en arête de poisson de Visual Paradigm pour l’analyse des causes racines

Introduction En tant que chef de projet ayant facilité des centaines de réunions de post-mortem et de résolution de problèmes,

Continue reading
Maîtriser les diagrammes d’état UML : une revue pratique et un guide opérationnel
avril 24, 2026 curtis

Maîtriser les diagrammes d’état UML : une revue pratique et un guide opérationnel

Introduction : Pourquoi je me suis tourné vers les diagrammes d’état (et pourquoi vous pourriez le faire aussi) En tant

Continue reading
Guide complet des diagrammes d’architecture du modèle C4 avec Visual Paradigm
avril 23, 2026 curtis

Guide complet des diagrammes d’architecture du modèle C4 avec Visual Paradigm

Introduction au modèle C4 Le Modèle C4 est un cadre pour visualiser l’architecture logicielle à différents niveaux d’abstraction. Créé par Simon Brown,

Continue reading
Avis pratique des méthodes de création UML de Visual Paradigm
avril 23, 2026 curtis

Avis pratique des méthodes de création UML de Visual Paradigm

Introduction En tant qu’architecte logiciel ayant passé la dernière décennie à lutter avec des outils de modélisation UML, j’étais réellement

Continue reading
Maîtriser les diagrammes C4 dans Visual Paradigm : une revue pratique de toutes les quatre méthodes de création
avril 22, 2026 curtis

Maîtriser les diagrammes C4 dans Visual Paradigm : une revue pratique de toutes les quatre méthodes de création

Introduction Alors que l’architecture logicielle continue d’évoluer en complexité, le besoin de documentation claire et hiérarchique est plus critique que

Continue reading
Avis pratique des diagrammes de composants UML dans Visual Paradigm
avril 22, 2026 curtis

Avis pratique des diagrammes de composants UML dans Visual Paradigm

Introduction En tant que personne ayant passé des années à naviguer dans les complexités de l’architecture logicielle d’entreprise, j’ai toujours

Continue reading
Un examen pratique des outils gratuits d’IA sans connexion de Visual Paradigm
avril 22, 2026 curtis

Un examen pratique des outils gratuits d’IA sans connexion de Visual Paradigm

Par un consultant stratégique indépendant | Avril 2026 Introduction : Réduire les barrières de l’analyse stratégique En tant que personne

Continue reading
Avis pratique du générateur de diagrammes de déploiement alimenté par l’IA de Visual Paradigm dans OpenDocs
avril 22, 2026 curtis

Avis pratique du générateur de diagrammes de déploiement alimenté par l’IA de Visual Paradigm dans OpenDocs

Introduction En tant qu’architecte de solutions qui documente régulièrement des infrastructures complexes pour des revues par les parties prenantes, j’ai

Continue reading

Language

de_DEen_USes_ESfa_IRfr_FRhi_INid_IDjapl_PLpt_PTru_RUvizh_CNzh_TW

Langues

  • English
  • Español
  • 简体中文
  • 繁體中文
  • 日本語
  • Русский
  • Français
  • Português
  • Deutsch

Categories

  • 2D / 3D Animation Contents
  • Agile Project Management
  • AI
  • AI Chatbot
  • AI Cloud Architecture
  • AI Diagram Generator
  • AI Image Translator
  • All-in-One
  • Animated Explainer
  • ArchiMate
  • BMC
  • BPMN
  • Brainstorming
  • Business Improvement
  • C4 Model
  • Chart Maker
  • CN
  • Content & Visual
  • Database Design
  • Diagramming
  • Enterprise Architecture
  • File Conversion Tools
  • Flipbook
  • Flipbook & Pretty Bookshelf
  • Flowchart
  • Healthy Food Healthy Eating
  • Infographics
  • Lean Approach
  • Mind Map
  • Modeling
  • Office Suite
  • Online Diagrams
  • Online Document Editor
  • OpenDocs
  • PDF Editor
  • PMBOK – Project Management
  • Promptify
  • Resource List
  • Scrum
  • Software Engineering
  • Startup
  • Strategic Planning
  • TOGAF
  • Trend
  • Uncategorized
  • Unified Modeling Language
  • User Story
  • Visual Paradigm
  • Website Annotator

Articles récents

  • Étude de cas : Modernisation de l’architecture de la banque en ligne de « BigBank »
  • Guide complet du modèle C4 avec les outils Visual Paradigm
  • Du cahotage à la percée : revue de l’outil de diagramme en arête de poisson de Visual Paradigm pour l’analyse des causes racines
  • Maîtriser les diagrammes d’état UML : une revue pratique et un guide opérationnel
  • Guide complet des diagrammes d’architecture du modèle C4 avec Visual Paradigm

Archives

  • avril 2026
  • mars 2026
  • février 2026
  • janvier 2026
  • décembre 2025
  • septembre 2025
  • mai 2025
  • mars 2025
  • février 2025
  • janvier 2025
  • décembre 2024
  • novembre 2024
  • octobre 2024
  • août 2024
  • juillet 2024
  • janvier 2024
  • novembre 2023
  • octobre 2023
  • septembre 2023
  • avril 2023
  • mars 2023
  • février 2023
  • septembre 2022
  • mars 2022
  • février 2022
  • janvier 2022

Méta

  • Connexion
  • Flux des publications
  • Flux des commentaires
  • Site de WordPress-FR

Commentaires récents

    WordPress Theme: Wellington by ThemeZee.