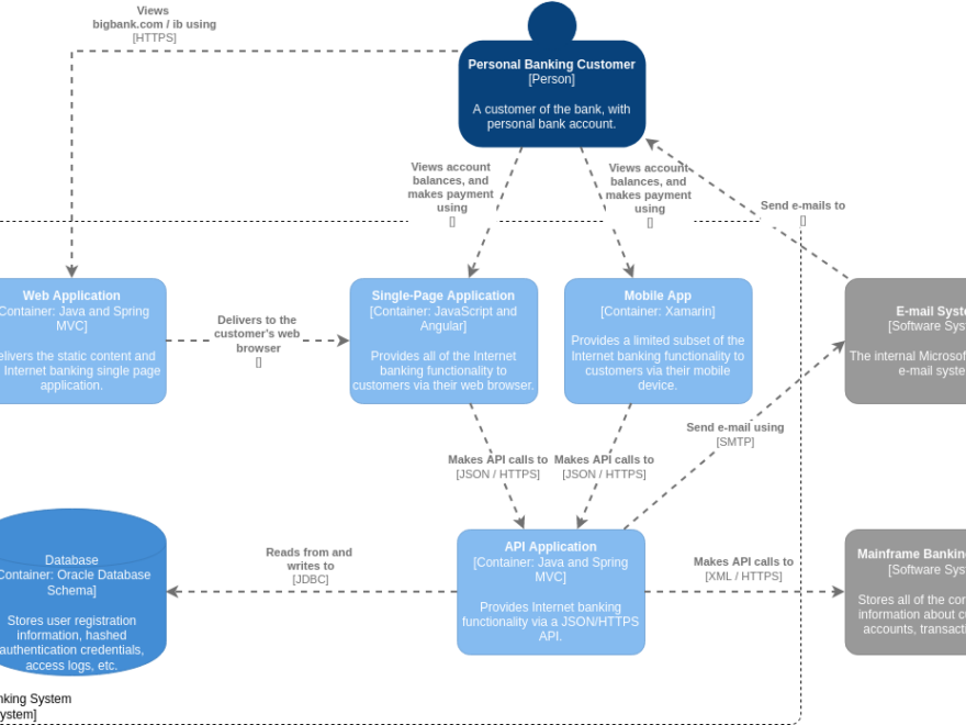
केस स्टडी: “बिगबैंक” इंटरनेट बैंकिंग आर्किटेक्चर को आधुनिक बनाना

केस स्टडी: “बिगबैंक” इंटरनेट बैंकिंग आर्किटेक्चर को आधुनिक बनाना

परिचय आज के डिजिटल-प्रथम बैंकिंग परिदृश्य में, वित्तीय संस्थानों को अपनी तकनीकी ढांचे को आधुनिक बनाने की महत्वपूर्ण चुनौती का

Continue reading
Visual Paradigm टूलिंग के साथ C4 मॉडल का व्यापक मार्गदर्शिका

Visual Paradigm टूलिंग के साथ C4 मॉडल का व्यापक मार्गदर्शिका

कार्यकारी सारांश The C4 मॉडल एक हल्का, पदानुक्रमिक ढांचा है जो सॉफ्टवेयर आर्किटेक्चर को चार स्तरों के अमूर्तता पर दृश्याकरण करने के

Continue reading
द ब्रेनस्टॉर्म से ब्रेकथ्रू: रूट कारण विश्लेषण के लिए विजुअल पैराडाइम के फिशबोन डायग्राम टूल की समीक्षा

द ब्रेनस्टॉर्म से ब्रेकथ्रू: रूट कारण विश्लेषण के लिए विजुअल पैराडाइम के फिशबोन डायग्राम टूल की समीक्षा

परिचय एक प्रोजेक्ट मैनेजर के रूप में जिसने अनगिनत पोस्ट-मॉर्टम और समस्या-निवारण सत्रों को संचालित किया है, मैंने अपने निशाने

Continue reading
UML स्टेट मशीन डायग्राम्स को समझना: एक हैंड्स-ऑन समीक्षा और व्यावहारिक मार्गदर्शिका

UML स्टेट मशीन डायग्राम्स को समझना: एक हैंड्स-ऑन समीक्षा और व्यावहारिक मार्गदर्शिका

परिचय: मैंने स्टेट मशीन डायग्राम्स की ओर क्यों मुड़ा (और आप भी शायद ऐसा करेंगे) एक उत्पाद प्रबंधक के रूप

Continue reading
Visual Paradigm के साथ C4 मॉडल आर्किटेक्चर डायग्राम्स के लिए व्यापक मार्गदर्शिका

Visual Paradigm के साथ C4 मॉडल आर्किटेक्चर डायग्राम्स के लिए व्यापक मार्गदर्शिका

C4 मॉडल का परिचय The C4 मॉडल एक ऐसी फ्रेमवर्क है जो विभिन्न स्तरों के सारांश में सॉफ्टवेयर आर्किटेक्चर को दृश्यात्मक रूप

Continue reading
विजुअल पैराडाइम के यूएमएल निर्माण विधियों का हैंड्स-ऑन समीक्षा

विजुअल पैराडाइम के यूएमएल निर्माण विधियों का हैंड्स-ऑन समीक्षा

परिचय एक सॉफ्टवेयर आर्किटेक्ट के रूप में जिसने पिछले दस सालों तक यूएमएल मॉडलिंग टूल्स के साथ लड़ाई लड़ी है,

Continue reading
Visual Paradigm में C4 डायग्राम्स को मास्टर करना: सभी चार निर्माण विधियों का हाथ से रिव्यू

Visual Paradigm में C4 डायग्राम्स को मास्टर करना: सभी चार निर्माण विधियों का हाथ से रिव्यू

परिचय जैसे-जैसे सॉफ्टवेयर आर्किटेक्चर जटिलता में विकसित होता जा रहा है, स्पष्ट और वर्गीकृत दस्तावेजीकरण की आवश्यकता कभी भी इतनी

Continue reading
विजुअल पैराडाइम में UML कंपोनेंट डायग्राम की हाथों से समीक्षा

विजुअल पैराडाइम में UML कंपोनेंट डायग्राम की हाथों से समीक्षा

परिचय एक ऐसे व्यक्ति के रूप में जिसने वर्षों तक एंटरप्राइज सॉफ्टवेयर आर्किटेक्चर की जटिलताओं को समझने में बिताए हैं,

Continue reading
विजुअल पैराडाइम के नॉ-लॉगिन एआई रणनीति मुफ्त उपकरणों का हाथों-हाथ समीक्षा

विजुअल पैराडाइम के नॉ-लॉगिन एआई रणनीति मुफ्त उपकरणों का हाथों-हाथ समीक्षा

एक स्वतंत्र रणनीति सलाहकार द्वारा | अप्रैल 2026 परिचय: रणनीतिक विश्लेषण में बाधाओं को तोड़ना एक ऐसे व्यक्ति के रूप

Continue reading
ओपनडॉक्स में विजुअल पैराडाइग्म के एआई-संचालित डिप्लॉयमेंट डायग्राम जनरेटर का हैंड्स-ऑन रिव्यू

ओपनडॉक्स में विजुअल पैराडाइग्म के एआई-संचालित डिप्लॉयमेंट डायग्राम जनरेटर का हैंड्स-ऑन रिव्यू

परिचय एक सॉल्यूशंस आर्किटेक्ट के रूप में जो नियमित रूप से स्टेकहोल्डर समीक्षा के लिए जटिल इंफ्रास्ट्रक्चर के दस्तावेजीकरण करता

Continue reading