Skip to content

Cybermedian

Học một điều mới mỗi ngày

Tháng: Tháng 4 2026

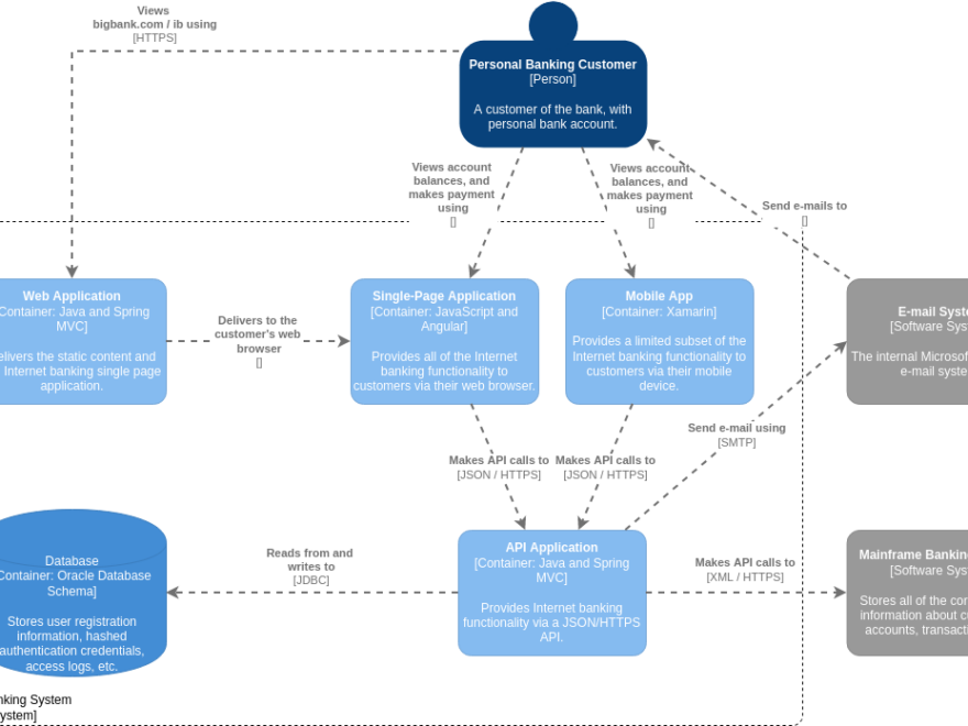
Nghiên cứu trường hợp: Hiện đại hóa kiến trúc Ngân hàng trực tuyến “BigBank”
Tháng 4 27, 2026 curtis

Nghiên cứu trường hợp: Hiện đại hóa kiến trúc Ngân hàng trực tuyến “BigBank”

Giới thiệu Trong bối cảnh ngân hàng lấy số hóa làm trọng tâm, các tổ chức tài chính đối mặt

Continue reading
Hướng dẫn toàn diện về Mô hình C4 với Công cụ Visual Paradigm
Tháng 4 27, 2026 curtis

Hướng dẫn toàn diện về Mô hình C4 với Công cụ Visual Paradigm

Tóm tắt cấp cao Các Mô hình C4 là một khung nhẹ, phân cấp để trực quan hóa kiến trúc phần mềm

Continue reading
Từ ý tưởng đến bước đột phá: Đánh giá công cụ sơ đồ xương cá của Visual Paradigm cho phân tích nguyên nhân gốc rễ
Tháng 4 24, 2026 curtis

Từ ý tưởng đến bước đột phá: Đánh giá công cụ sơ đồ xương cá của Visual Paradigm cho phân tích nguyên nhân gốc rễ

Giới thiệu Là một quản lý dự án từng dẫn dắt hàng loạt buổi họp tổng kết và các phiên

Continue reading
Thành thạo các sơ đồ máy trạng thái UML: Một bài đánh giá thực hành và hướng dẫn thực tế
Tháng 4 24, 2026 curtis

Thành thạo các sơ đồ máy trạng thái UML: Một bài đánh giá thực hành và hướng dẫn thực tế

Giới thiệu: Tại sao tôi lại chuyển sang sử dụng sơ đồ máy trạng thái (và bạn cũng có thể

Continue reading
Hướng dẫn toàn diện về sơ đồ kiến trúc Mô hình C4 với Visual Paradigm
Tháng 4 23, 2026 curtis

Hướng dẫn toàn diện về sơ đồ kiến trúc Mô hình C4 với Visual Paradigm

Giới thiệu về Mô hình C4 Thì Mô hình C4 là một khung để trực quan hóa kiến trúc phần mềm ở

Continue reading
Bài đánh giá thực tế về các phương pháp tạo biểu đồ UML của Visual Paradigm
Tháng 4 23, 2026 curtis

Bài đánh giá thực tế về các phương pháp tạo biểu đồ UML của Visual Paradigm

Giới thiệu Là một kiến trúc sư phần mềm đã dành cả thập kỷ vật lộn với các công cụ

Continue reading
Thành thạo các sơ đồ C4 trong Visual Paradigm: Đánh giá thực tế về tất cả bốn phương pháp tạo dựng
Tháng 4 22, 2026 curtis

Thành thạo các sơ đồ C4 trong Visual Paradigm: Đánh giá thực tế về tất cả bốn phương pháp tạo dựng

Giới thiệu Khi kiến trúc phần mềm tiếp tục phát triển với độ phức tạp ngày càng cao, nhu cầu

Continue reading
Bài đánh giá thực tế về sơ đồ thành phần UML trong Visual Paradigm
Tháng 4 22, 2026 curtis

Bài đánh giá thực tế về sơ đồ thành phần UML trong Visual Paradigm

Giới thiệu Là một người đã dành nhiều năm tìm hiểu những phức tạp trong kiến trúc phần mềm doanh

Continue reading
Bài đánh giá thực tế về các công cụ AI chiến lược miễn phí không cần đăng nhập của Visual Paradigm
Tháng 4 22, 2026 curtis

Bài đánh giá thực tế về các công cụ AI chiến lược miễn phí không cần đăng nhập của Visual Paradigm

Bởi một chuyên gia tư vấn chiến lược độc lập | Tháng 4 năm 2026 Giới thiệu: Xóa bỏ rào

Continue reading
Bài đánh giá thực tế về công cụ sinh sơ đồ triển khai được hỗ trợ AI của Visual Paradigm trong OpenDocs
Tháng 4 22, 2026 curtis

Bài đánh giá thực tế về công cụ sinh sơ đồ triển khai được hỗ trợ AI của Visual Paradigm trong OpenDocs

Giới thiệu Là một kiến trúc sư giải pháp thường xuyên ghi chép lại cơ sở hạ tầng phức tạp

Continue reading

Phân trang bài viết

1 2 Next Posts»

Language

de_DEen_USes_ESfa_IRfr_FRhi_INid_IDjapl_PLpt_PTru_RUvizh_CNzh_TW

Languages

  • English
  • Español
  • 简体中文
  • 繁體中文
  • 日本語

Categories

  • 2D / 3D Animation Contents
  • Agile Project Management
  • AI
  • AI Chatbot
  • AI Cloud Architecture
  • AI Diagram Generator
  • AI Image Translator
  • All-in-One
  • Animated Explainer
  • ArchiMate
  • BMC
  • BPMN
  • Brainstorming
  • Business Improvement
  • C4 Model
  • Chart Maker
  • CN
  • Content & Visual
  • Database Design
  • Diagramming
  • Enterprise Architecture
  • File Conversion Tools
  • Flipbook
  • Flipbook & Pretty Bookshelf
  • Flowchart
  • Healthy Food Healthy Eating
  • Infographics
  • Lean Approach
  • Mind Map
  • Modeling
  • Online Diagrams
  • Online Document Editor
  • OpenDocs
  • PDF Editor
  • PMBOK – Project Management
  • Promptify
  • Resource List
  • Scrum
  • Software Engineering
  • Startup
  • Strategic Planning
  • TOGAF
  • Trend
  • Uncategorized
  • Unified Modeling Language
  • User Story
  • Visual Paradigm
  • Website Annotator

Bài viết mới

  • Nghiên cứu trường hợp: Hiện đại hóa kiến trúc Ngân hàng trực tuyến “BigBank”
  • Hướng dẫn toàn diện về Mô hình C4 với Công cụ Visual Paradigm
  • Từ ý tưởng đến bước đột phá: Đánh giá công cụ sơ đồ xương cá của Visual Paradigm cho phân tích nguyên nhân gốc rễ
  • Thành thạo các sơ đồ máy trạng thái UML: Một bài đánh giá thực hành và hướng dẫn thực tế
  • Hướng dẫn toàn diện về sơ đồ kiến trúc Mô hình C4 với Visual Paradigm

Lưu trữ

  • Tháng 4 2026
  • Tháng 3 2026
  • Tháng 2 2026
  • Tháng 1 2026
  • Tháng 12 2025
  • Tháng 9 2025
  • Tháng 5 2025
  • Tháng 3 2025
  • Tháng 2 2025
  • Tháng 1 2025
  • Tháng 12 2024
  • Tháng mười một 2024
  • Tháng 10 2024
  • Tháng 8 2024
  • Tháng 7 2024
  • Tháng 1 2024
  • Tháng mười một 2023
  • Tháng 10 2023
  • Tháng 9 2023
  • Tháng 4 2023
  • Tháng 3 2023
  • Tháng 2 2023
  • Tháng 9 2022
  • Tháng 3 2022
  • Tháng 2 2022
  • Tháng 1 2022

Meta

  • Đăng nhập
  • RSS bài viết
  • RSS bình luận
  • WordPress.org

Bình luận gần đây

    WordPress Theme: Wellington by ThemeZee.