Skip to content

Media Maya

Belajar satu hal baru setiap hari

Bulan: April 2026

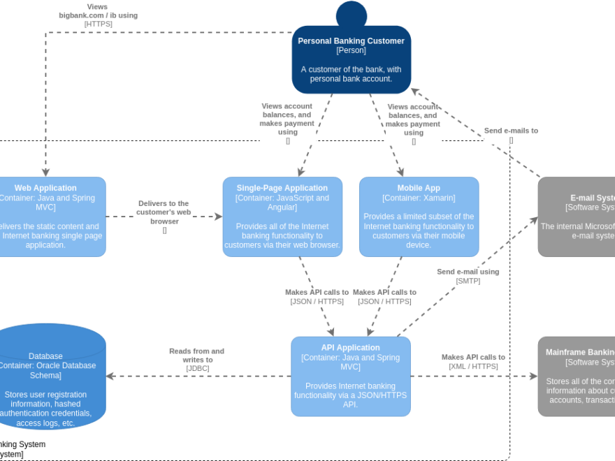
Studi Kasus: Modernisasi Arsitektur Perbankan Internet “BigBank”
April 27, 2026 curtis

Studi Kasus: Modernisasi Arsitektur Perbankan Internet “BigBank”

Pendahuluan Di era perbankan yang berbasis digital saat ini, lembaga keuangan menghadapi tantangan kritis dalam modernisasi infrastruktur teknologi mereka sambil

Continue reading
Panduan Komprehensif tentang Model C4 dengan Alat Visual Paradigm
April 27, 2026 curtis

Panduan Komprehensif tentang Model C4 dengan Alat Visual Paradigm

Ringkasan Eksekutif The Model C4 adalah kerangka kerja ringan dan hierarkis untuk memvisualisasikan arsitektur perangkat lunak pada empat tingkat abstraksi: Konteks, Kontainer, Komponen, dan Kode. Digabungkan

Continue reading
Dari Brainstorming ke Terobosan: Ulasan Alat Diagram Ikan Tulang Visual Paradigm untuk Analisis Akar Masalah
April 24, 2026 curtis

Dari Brainstorming ke Terobosan: Ulasan Alat Diagram Ikan Tulang Visual Paradigm untuk Analisis Akar Masalah

Pendahuluan Sebagai manajer proyek yang telah memfasilitasi ratusan sesi post-mortem dan pemecahan masalah, saya telah melihat cukup banyak sketsa papan

Continue reading
Menguasai Diagram Mesin Status UML: Tinjauan Langsung dan Panduan Praktis
April 24, 2026 curtis

Menguasai Diagram Mesin Status UML: Tinjauan Langsung dan Panduan Praktis

Pendahuluan: Mengapa Saya Beralih ke Diagram Mesin Status (Dan Mengapa Anda Bisa Juga) Sebagai manajer produk yang telah bertahun-tahun membangun

Continue reading
Panduan Lengkap tentang Diagram Arsitektur Model C4 dengan Visual Paradigm
April 23, 2026 curtis

Panduan Lengkap tentang Diagram Arsitektur Model C4 dengan Visual Paradigm

Pengantar Model C4 The Model C4 adalah kerangka kerja untuk memvisualisasikan arsitektur perangkat lunak pada berbagai tingkat abstraksi. Dibuat oleh Simon Brown,

Continue reading
Ulasan Langsung tentang Metode Pembuatan UML Visual Paradigm
April 23, 2026 curtis

Ulasan Langsung tentang Metode Pembuatan UML Visual Paradigm

Pendahuluan Sebagai arsitek perangkat lunak yang telah menghabiskan dekade terakhir berjuang dengan alat pemodelan UML, saya benar-benar penasaran untuk melihat

Continue reading
Menguasai Diagram C4 di Visual Paradigm: Ulasan Langsung tentang Semua Empat Metode Pembuatan
April 22, 2026 curtis

Menguasai Diagram C4 di Visual Paradigm: Ulasan Langsung tentang Semua Empat Metode Pembuatan

Pendahuluan Seiring arsitektur perangkat lunak terus berkembang menjadi lebih kompleks, kebutuhan akan dokumentasi yang jelas dan hierarkis tidak pernah lebih

Continue reading
Ulasan Langsung tentang Diagram Komponen UML di Visual Paradigm
April 22, 2026 curtis

Ulasan Langsung tentang Diagram Komponen UML di Visual Paradigm

Pendahuluan Sebagai seseorang yang telah menghabiskan bertahun-tahun menghadapi kompleksitas arsitektur perangkat lunak perusahaan, saya selalu percaya bahwa diagram komponen yang

Continue reading
Ulasan Langsung tentang Alat Strategi AI Tanpa Login Visual Paradigm GRATIS
April 22, 2026 curtis

Ulasan Langsung tentang Alat Strategi AI Tanpa Login Visual Paradigm GRATIS

Oleh Konsultan Strategi Independen | April 2026 Pendahuluan: Menghancurkan Hambatan dalam Analisis Strategis Sebagai seseorang yang telah menghabiskan lebih dari

Continue reading
Ulasan Langsung terhadap Diagram Komponen UML Berbasis Kecerdasan Buatan Visual Paradigm
April 22, 2026 curtis

Ulasan Langsung terhadap Diagram Komponen UML Berbasis Kecerdasan Buatan Visual Paradigm

Pendahuluan Sebagai manajer produk yang sering berkolaborasi dengan tim rekayasa dalam arsitektur sistem, saya telah menghabiskan berjam-jam berjuang dengan alat

Continue reading

Paginasi pos

1 2 Next Posts»

Language

de_DEen_USes_ESfa_IRfr_FRhi_INid_IDjapl_PLpt_PTru_RUvizh_CNzh_TW

Languages

  • English
  • Español
  • 简体中文
  • 繁體中文
  • 日本語

Categories

  • 2D / 3D Animation Contents
  • Agile Project Management
  • AI
  • AI Chatbot
  • AI Cloud Architecture
  • AI Diagram Generator
  • AI Image Translator
  • All-in-One
  • Animated Explainer
  • ArchiMate
  • BMC
  • BPMN
  • Brainstorming
  • Business Improvement
  • C4 Model
  • Chart Maker
  • CN
  • Content & Visual
  • Database Design
  • Diagramming
  • Enterprise Architecture
  • File Conversion Tools
  • Flipbook
  • Flipbook & Pretty Bookshelf
  • Flowchart
  • Healthy Food Healthy Eating
  • Infographics
  • Lean Approach
  • Mind Map
  • Modeling
  • Office Suite
  • Online Diagrams
  • Online Document Editor
  • OpenDocs
  • PDF Editor
  • PMBOK – Project Management
  • Promptify
  • Resource List
  • Scrum
  • SEO Google Analytics
  • Software Engineering
  • Startup
  • Strategic Planning
  • TOGAF
  • Trend
  • Uncategorized
  • Unified Modeling Language
  • User Story
  • Visual Paradigm
  • Website Annotator

Pos-pos Terbaru

  • Studi Kasus: Modernisasi Arsitektur Perbankan Internet “BigBank”
  • Panduan Komprehensif tentang Model C4 dengan Alat Visual Paradigm
  • Dari Brainstorming ke Terobosan: Ulasan Alat Diagram Ikan Tulang Visual Paradigm untuk Analisis Akar Masalah
  • Menguasai Diagram Mesin Status UML: Tinjauan Langsung dan Panduan Praktis
  • Panduan Lengkap tentang Diagram Arsitektur Model C4 dengan Visual Paradigm

Arsip

  • April 2026
  • Maret 2026
  • Februari 2026
  • Januari 2026
  • Desember 2025
  • September 2025
  • Mei 2025
  • Maret 2025
  • Februari 2025
  • Januari 2025
  • Desember 2024
  • November 2024
  • Oktober 2024
  • Agustus 2024
  • Juli 2024
  • Januari 2024
  • November 2023
  • Oktober 2023
  • September 2023
  • April 2023
  • Maret 2023
  • Februari 2023
  • September 2022
  • Maret 2022
  • Februari 2022
  • Januari 2022

Meta

  • Masuk
  • Feed entri
  • Feed komentar
  • WordPress.org

Komentar Terbaru

    WordPress Theme: Wellington by ThemeZee.