Skip to content

Media Maya

Belajar satu hal baru setiap hari

Kategori: Flowchart

Panduan Lengkap Diagram Alir
Februari 21, 2025 curtis

Panduan Lengkap Diagram Alir

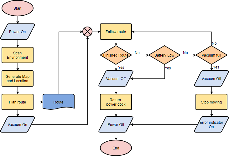
Pengantar Diagram Alir Diagram alir adalah representasi visual dari proses, algoritma, atau alur kerja. Mereka menggunakan simbol dan panah standar

Continue reading

Language

id_ID

Languages

  • English
  • Español
  • 简体中文
  • 繁體中文
  • 日本語

Categories

  • 2D / 3D Animation Contents
  • Agile Project Management
  • AI
  • AI Chatbot
  • AI Cloud Architecture
  • AI Diagram Generator
  • AI Image Translator
  • All-in-One
  • Animated Explainer
  • ArchiMate
  • BMC
  • BMM
  • BPMN
  • Brainstorming
  • Business Improvement
  • C4 Model
  • Chart Maker
  • CN
  • Content & Visual
  • CRC Card
  • Database Design
  • Diagramming
  • Enterprise Architecture
  • File Conversion Tools
  • Flipbook
  • Flipbook & Pretty Bookshelf
  • Flowchart
  • Healthy Food Healthy Eating
  • Infographics
  • Lean Approach
  • Mind Map
  • Modeling
  • Office Suite
  • Online Diagrams
  • Online Document Editor
  • OpenDocs
  • PDF Editor
  • PMBOK – Project Management
  • Promptify
  • Resource List
  • Scrum
  • SEO Google Analytics
  • Software Engineering
  • Startup
  • Strategic Planning
  • SysML
  • TOGAF
  • Trend
  • Uncategorized
  • Unified Modeling Language
  • User Story
  • Visual Paradigm
  • Website Annotator

Pos-pos Terbaru

  • Menguasai Desain Sistem Real-Time: Studi Kasus Komprehensif tentang Diagram Waktu UML dengan Pemodelan Berbasis Kecerdasan Buatan di Visual Paradigm
  • Studi Kasus Komprehensif tentang Diagram Penempatan UML yang Diperkuat AI untuk Arsitektur Sistem Modern
  • Menguasai Diagram Aktivitas UML: Panduan Praktis untuk Memodelkan Perilaku Sistem Dinamis
  • Studi Kasus tentang Mempercepat Desain Perangkat Lunak dengan Ekosistem Pemodelan Berbasis AI dari Visual Paradigm
  • Dari Ide ke Diagram dalam Hitungan Detik: Ulasan Langsung Saya tentang AI Chatbot Visual Paradigm untuk Pemodelan Visual

Arsip

  • Mei 2026
  • April 2026
  • Maret 2026
  • Februari 2026
  • Januari 2026
  • Desember 2025
  • September 2025
  • Mei 2025
  • Maret 2025
  • Februari 2025
  • Januari 2025
  • Desember 2024
  • November 2024
  • Oktober 2024
  • Agustus 2024
  • Juli 2024
  • Januari 2024
  • November 2023
  • Oktober 2023
  • September 2023
  • April 2023
  • Maret 2023
  • Februari 2023
  • September 2022
  • Maret 2022
  • Februari 2022
  • Januari 2022

Meta

  • Masuk
  • Feed entri
  • Feed komentar
  • WordPress.org

Komentar Terbaru

    WordPress Theme: Wellington by ThemeZee.