Skip to content

Cybermediana

Uczenie się jednej nowej rzeczy każdego dnia

Miesiąc: kwiecień 2026

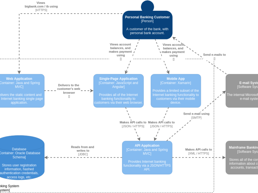
Studium przypadku: Modernizacja architektury internetowego bankowości BigBank
27 kwietnia, 2026 curtis

Studium przypadku: Modernizacja architektury internetowego bankowości BigBank

Wprowadzenie W dzisiejszych czasach, w świecie bankowości skupionej na cyfryzacji, instytucje finansowe stoją przed krytycznym wyzwaniem modernizacji swojej infrastruktury technologicznej,

Continue reading
Kompletny przewodnik po modelu C4 z narzędziami Visual Paradigm
27 kwietnia, 2026 curtis

Kompletny przewodnik po modelu C4 z narzędziami Visual Paradigm

Streszczenie The Model C4 to lekki, hierarchiczny framework do wizualizacji architektury oprogramowania na czterech poziomach abstrakcji: Zasięg, Pojemnik, Składnik, oraz Kod. Połączony z najnowszymi możliwościami Visual Paradigm natywną

Continue reading
Od mózgu do przełomu: recenzja narzędzia do diagramu kościa ryby firmy Visual Paradigm do analizy przyczyn głębokich
24 kwietnia, 2026 curtis

Od mózgu do przełomu: recenzja narzędzia do diagramu kościa ryby firmy Visual Paradigm do analizy przyczyn głębokich

Wprowadzenie Jako menedżer projektu, który wspomagał niezliczoną liczbę sesji analizy po zakończeniu projektów i rozwiązywania problemów, widziałem już sporo szkiców

Continue reading
Opanowanie diagramów maszyn stanów UML: Praktyczna recenzja i przewodnik
24 kwietnia, 2026 curtis

Opanowanie diagramów maszyn stanów UML: Praktyczna recenzja i przewodnik

Wprowadzenie: Dlaczego zdecydowałem się na diagramy maszyn stanów (i dlaczego możesz to zrobić również Ty) Jako menedżer produktu, który przez

Continue reading
Kompletny przewodnik po diagramach architektury modelu C4 z Visual Paradigm
23 kwietnia, 2026 curtis

Kompletny przewodnik po diagramach architektury modelu C4 z Visual Paradigm

Wprowadzenie do modelu C4 The Model C4 to framework do wizualizacji architektury oprogramowania na różnych poziomach abstrakcji. Stworzony przez Simona Browna, pomaga

Continue reading
Praktyczna recenzja metod tworzenia UML w Visual Paradigm
23 kwietnia, 2026 curtis

Praktyczna recenzja metod tworzenia UML w Visual Paradigm

Wprowadzenie Jako architekt oprogramowania, który przez ostatni dziesiąty rok miał do czynienia z narzędziami modelowania UML, naprawdę zaciekawiłem się, jak

Continue reading
Opanowanie diagramów C4 w Visual Paradigm: Praktyczna recenzja wszystkich czterech metod tworzenia
22 kwietnia, 2026 curtis

Opanowanie diagramów C4 w Visual Paradigm: Praktyczna recenzja wszystkich czterech metod tworzenia

Wprowadzenie W miarę jak architektura oprogramowania ciągle zwiększa swoją złożoność, potrzeba jasnego, hierarchicznego dokumentowania staje się bardziej krytyczna niż kiedykolwiek.

Continue reading
Praktyczna recenzja diagramów komponentów UML w Visual Paradigm
22 kwietnia, 2026 curtis

Praktyczna recenzja diagramów komponentów UML w Visual Paradigm

Wprowadzenie Jako osoba, która przez lata przemieszczała się po złożonościach architektury oprogramowania dla przedsiębiorstw, zawsze uważałem, że dobrze zorganizowany diagram

Continue reading
Praktyczna recenzja bezlogowych narzędzi AI do strategii Visual Paradigm – darmowe
22 kwietnia, 2026 curtis

Praktyczna recenzja bezlogowych narzędzi AI do strategii Visual Paradigm – darmowe

Przez niezależnego konsultanta ds. strategii | kwiecień 2026 Wprowadzenie: Zrywanie barier w analizie strategicznej Jako osoba, która przez ponad dziesięć

Continue reading
Praktyczna recenzja generatora diagramów wdrożeniowych z funkcją AI w Visual Paradigm w OpenDocs
22 kwietnia, 2026 curtis

Praktyczna recenzja generatora diagramów wdrożeniowych z funkcją AI w Visual Paradigm w OpenDocs

Wprowadzenie Jako architekt rozwiązań, który regularnie dokumentuje złożone infrastruktury do przeglądu przez stakeholderów, spędziłem niewiarygodnie dużo czasu na ręcznym tworzeniu

Continue reading

Stronicowanie wpisów

1 2 Next Posts»

Language

de_DEen_USes_ESfa_IRfr_FRhi_INid_IDjapl_PLpt_PTru_RUvizh_CNzh_TW

Languages

  • English
  • Español
  • 简体中文
  • 繁體中文
  • 日本語

Categories

  • 2D / 3D Animation Contents
  • Agile Project Management
  • AI
  • AI Chatbot
  • AI Cloud Architecture
  • AI Diagram Generator
  • AI Image Translator
  • All-in-One
  • Animated Explainer
  • ArchiMate
  • BMC
  • BPMN
  • Brainstorming
  • Business Improvement
  • C4 Model
  • Chart Maker
  • CN
  • Content & Visual
  • Database Design
  • Diagramming
  • Enterprise Architecture
  • File Conversion Tools
  • Flipbook
  • Flipbook & Pretty Bookshelf
  • Flowchart
  • Healthy Food Healthy Eating
  • Infographics
  • Lean Approach
  • Mind Map
  • Modeling
  • Office Suite
  • Online Diagrams
  • Online Document Editor
  • OpenDocs
  • PDF Editor
  • PMBOK – Project Management
  • Promptify
  • Resource List
  • Scrum
  • SEO Google Analytics
  • Software Engineering
  • Startup
  • Strategic Planning
  • TOGAF
  • Trend
  • Uncategorized
  • Unified Modeling Language
  • User Story
  • Visual Paradigm
  • Website Annotator

Ostatnie wpisy

  • Studium przypadku: Modernizacja architektury internetowego bankowości BigBank
  • Kompletny przewodnik po modelu C4 z narzędziami Visual Paradigm
  • Od mózgu do przełomu: recenzja narzędzia do diagramu kościa ryby firmy Visual Paradigm do analizy przyczyn głębokich
  • Opanowanie diagramów maszyn stanów UML: Praktyczna recenzja i przewodnik
  • Kompletny przewodnik po diagramach architektury modelu C4 z Visual Paradigm

Archiwa

  • kwiecień 2026
  • marzec 2026
  • luty 2026
  • styczeń 2026
  • grudzień 2025
  • wrzesień 2025
  • maj 2025
  • marzec 2025
  • luty 2025
  • styczeń 2025
  • grudzień 2024
  • listopad 2024
  • październik 2024
  • sierpień 2024
  • lipiec 2024
  • styczeń 2024
  • listopad 2023
  • październik 2023
  • wrzesień 2023
  • kwiecień 2023
  • marzec 2023
  • luty 2023
  • wrzesień 2022
  • marzec 2022
  • luty 2022
  • styczeń 2022

Meta

  • Zaloguj się
  • Kanał wpisów
  • Kanał komentarzy
  • WordPress.org

Najnowsze komentarze

    WordPress Theme: Wellington by ThemeZee.