Skip to content

Cibermediano

Aprendendo uma coisa nova todos os dias

Mês: Abril 2026

Estudo de Caso: Modernização da Arquitetura de Internet Banking do “BigBank”
Abril 27, 2026 curtis

Estudo de Caso: Modernização da Arquitetura de Internet Banking do “BigBank”

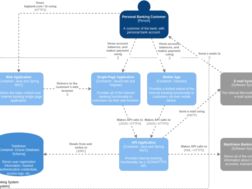
Introdução Na atual paisagem bancária voltada para o digital, instituições financeiras enfrentam o desafio crítico de modernizar sua infraestrutura tecnológica,

Continue reading
Do Brainstorming ao Breakthrough: Revisão da Ferramenta de Diagrama de Causa e Efeito do Visual Paradigm para Análise de Causa Raiz
Abril 24, 2026 curtis

Do Brainstorming ao Breakthrough: Revisão da Ferramenta de Diagrama de Causa e Efeito do Visual Paradigm para Análise de Causa Raiz

Introdução Como gerente de projetos que facilitou inúmeros pós-mortem e sessões de resolução de problemas, já vi minha cota de

Continue reading
Dominando Diagramas de Máquina de Estados UML: Uma Revisão Prática e Guia Prático
Abril 24, 2026 curtis

Dominando Diagramas de Máquina de Estados UML: Uma Revisão Prática e Guia Prático

Introdução: Por que eu me voltei para os Diagramas de Máquina de Estados (e por que você também pode fazer

Continue reading
Guia Completo sobre Diagramas de Arquitetura do Modelo C4 com o Visual Paradigm
Abril 23, 2026 curtis

Guia Completo sobre Diagramas de Arquitetura do Modelo C4 com o Visual Paradigm

Introdução ao Modelo C4 O Modelo C4 é um framework para visualizar arquitetura de software em diferentes níveis de abstração. Criado por

Continue reading
Revisão Prática dos Métodos de Criação de UML do Visual Paradigm
Abril 23, 2026 curtis

Revisão Prática dos Métodos de Criação de UML do Visual Paradigm

Introdução Como arquiteto de software que passou a última década lidando com ferramentas de modelagem UML, fiquei genuinamente curioso para

Continue reading
Dominando os Diagramas C4 no Visual Paradigm: Uma Análise Prática de Todos os Quatro Métodos de Criação
Abril 22, 2026 curtis

Dominando os Diagramas C4 no Visual Paradigm: Uma Análise Prática de Todos os Quatro Métodos de Criação

Introdução À medida que a arquitetura de software continua evoluindo em complexidade, a necessidade de documentação clara e hierárquica nunca

Continue reading
Revisão Prática dos Diagramas de Componentes UML no Visual Paradigm
Abril 22, 2026 curtis

Revisão Prática dos Diagramas de Componentes UML no Visual Paradigm

Introdução Como alguém que passou anos navegando pelas complexidades da arquitetura de software empresarial, sempre acreditei que um diagrama de

Continue reading
Uma Análise Prática das Ferramentas Gratuitas de Estratégia com IA sem Login do Visual Paradigm
Abril 22, 2026 curtis

Uma Análise Prática das Ferramentas Gratuitas de Estratégia com IA sem Login do Visual Paradigm

Por um Consultor Estratégico Independente | Abril de 2026 Introdução: Quebrando Barreiras na Análise Estratégica Como alguém que passou mais

Continue reading
Revisão Prática do Gerador de Diagramas de Implantação com Inteligência Artificial do Visual Paradigm no OpenDocs
Abril 22, 2026 curtis

Revisão Prática do Gerador de Diagramas de Implantação com Inteligência Artificial do Visual Paradigm no OpenDocs

Introdução Como arquiteto de soluções que documenta regularmente infraestruturas complexas para revisões por partes interessadas, passei incontáveis horas criando manualmente

Continue reading
Dominando Diagramas de Componentes UML com Ajuda de IA
Abril 22, 2026 curtis

Dominando Diagramas de Componentes UML com Ajuda de IA

Por um Arquiteto de Produto & Entusiasta de UML Introdução: Por que os Diagramas de Componentes Mudaram Minha Fluxo de

Continue reading

Paginação dos conteúdos

1 2 Next Posts»

Language

de_DEen_USes_ESfa_IRfr_FRhi_INid_IDjapl_PLpt_PTru_RUvizh_CNzh_TW

Línguas

  • English
  • Español
  • 简体中文
  • 繁體中文
  • 日本語
  • Русский
  • Français
  • Português
  • Deutsch

Categories

  • 2D / 3D Animation Contents
  • Agile Project Management
  • AI
  • AI Chatbot
  • AI Cloud Architecture
  • AI Diagram Generator
  • AI Image Translator
  • All-in-One
  • Animated Explainer
  • ArchiMate
  • BMC
  • BPMN
  • Brainstorming
  • Business Improvement
  • C4 Model
  • Chart Maker
  • CN
  • Content & Visual
  • Database Design
  • Diagramming
  • Enterprise Architecture
  • File Conversion Tools
  • Flipbook
  • Flipbook & Pretty Bookshelf
  • Flowchart
  • Healthy Food Healthy Eating
  • Infographics
  • Lean Approach
  • Mind Map
  • Modeling
  • Office Suite
  • Online Diagrams
  • Online Document Editor
  • OpenDocs
  • PDF Editor
  • PMBOK – Project Management
  • Promptify
  • Resource List
  • Scrum
  • SEO Google Analytics
  • Software Engineering
  • Startup
  • Strategic Planning
  • TOGAF
  • Trend
  • Uncategorized
  • Unified Modeling Language
  • User Story
  • Visual Paradigm
  • Website Annotator

Artigos recentes

  • Estudo de Caso: Modernização da Arquitetura de Internet Banking do “BigBank”
  • Do Brainstorming ao Breakthrough: Revisão da Ferramenta de Diagrama de Causa e Efeito do Visual Paradigm para Análise de Causa Raiz
  • Dominando Diagramas de Máquina de Estados UML: Uma Revisão Prática e Guia Prático
  • Guia Completo sobre Diagramas de Arquitetura do Modelo C4 com o Visual Paradigm
  • Revisão Prática dos Métodos de Criação de UML do Visual Paradigm

Arquivo

  • Abril 2026
  • Março 2026
  • Fevereiro 2026
  • Janeiro 2026
  • Dezembro 2025
  • Setembro 2025
  • Maio 2025
  • Março 2025
  • Fevereiro 2025
  • Janeiro 2025
  • Dezembro 2024
  • Novembro 2024
  • Outubro 2024
  • Agosto 2024
  • Julho 2024
  • Janeiro 2024
  • Novembro 2023
  • Outubro 2023
  • Setembro 2023
  • Abril 2023
  • Março 2023
  • Fevereiro 2023
  • Setembro 2022
  • Março 2022
  • Fevereiro 2022
  • Janeiro 2022

Meta

  • Iniciar sessão
  • Feed de entradas
  • Feed de comentários
  • WordPress.org

Comentários recentes

    WordPress Theme: Wellington by ThemeZee.