コンテンツへスキップ

サイバーメディアン

毎日1つの新しいことを学ぶ

月: 2026年4月

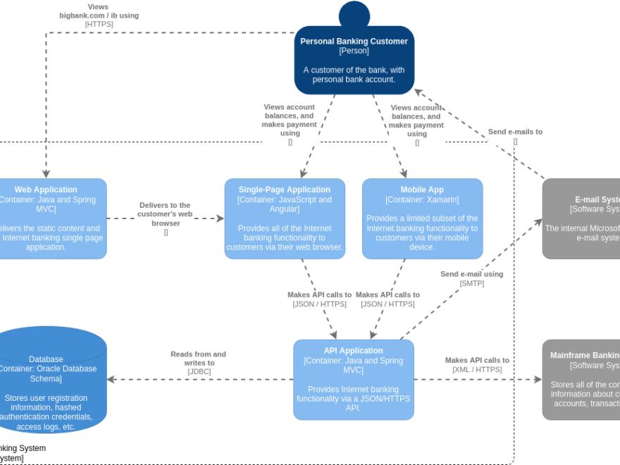
事例研究:『BigBank』インターネットバンキングアーキテクチャの近代化
4月 27, 2026 curtis

事例研究:『BigBank』インターネットバンキングアーキテクチャの近代化

はじめに 今日のデジタルファーストの銀行

続きを読む
Visual Paradigmツールを活用したC4モデルの包括的ガイド
4月 27, 2026 curtis

Visual Paradigmツールを活用したC4モデルの包括的ガイド

要約 The C4モデル は、4つの抽象

続きを読む
ブレインストーミングからブレークスルーへ:Visual Paradigmの魚の骨図ツールによる根本原因分析のレビュー
4月 24, 2026 curtis

ブレインストーミングからブレークスルーへ:Visual Paradigmの魚の骨図ツールによる根本原因分析のレビュー

はじめに 無数のフェイストゥーミング会議

続きを読む
UMLステートマシン図の習得:実践的なレビューと実用ガイド
4月 24, 2026 curtis

UMLステートマシン図の習得:実践的なレビューと実用ガイド

はじめに:なぜ私がステートマシン図に注目

続きを読む
Visual Paradigmで作成するC4モデルアーキテクチャ図の包括的ガイド
4月 23, 2026 curtis

Visual Paradigmで作成するC4モデルアーキテクチャ図の包括的ガイド

C4モデルの紹介 The C4モデル は

続きを読む
Visual ParadigmのUML作成手法の実践レビュー
4月 23, 2026 curtis

Visual ParadigmのUML作成手法の実践レビュー

はじめに 過去10年間、UMLモデリング

続きを読む
Visual ParadigmにおけるC4図の習得:すべての4つの作成方法を実践的にレビュー
4月 22, 2026 curtis

Visual ParadigmにおけるC4図の習得:すべての4つの作成方法を実践的にレビュー

はじめに ソフトウェアアーキテクチャが複

続きを読む
Visual ParadigmにおけるUMLコンポーネント図の実践レビュー
4月 22, 2026 curtis

Visual ParadigmにおけるUMLコンポーネント図の実践レビュー

はじめに 企業向けソフトウェアアーキテク

続きを読む
ログイン不要のAI戦略ツール「Visual Paradigm」の実践レビュー
4月 22, 2026 curtis

ログイン不要のAI戦略ツール「Visual Paradigm」の実践レビュー

独立戦略コンサルタントによる | 202

続きを読む
OpenDocsにおけるVisual ParadigmのAI搭載デプロイメント図生成ツールの実践レビュー
4月 22, 2026 curtis

OpenDocsにおけるVisual ParadigmのAI搭載デプロイメント図生成ツールの実践レビュー

はじめに ステークホルダーのレビュー用に

続きを読む

投稿のページ送り

1 2 次の記事»

Language

de_DEen_USes_ESfa_IRfr_FRhi_INid_IDjapl_PLpt_PTru_RUvizh_CNzh_TW

言語

  • English
  • Español
  • 简体中文
  • 繁體中文
  • 日本語
  • Русский
  • Français
  • Português
  • Deutsch

Categories

  • 2D / 3D Animation Contents
  • Agile Project Management
  • AI
  • AI Chatbot
  • AI Cloud Architecture
  • AI Diagram Generator
  • AI Image Translator
  • All-in-One
  • Animated Explainer
  • ArchiMate
  • BMC
  • BPMN
  • Brainstorming
  • Business Improvement
  • C4 Model
  • Chart Maker
  • CN
  • Content & Visual
  • Database Design
  • Diagramming
  • Enterprise Architecture
  • File Conversion Tools
  • Flipbook
  • Flipbook & Pretty Bookshelf
  • Flowchart
  • Healthy Food Healthy Eating
  • Infographics
  • Lean Approach
  • Mind Map
  • Modeling
  • Office Suite
  • Online Diagrams
  • Online Document Editor
  • OpenDocs
  • PDF Editor
  • PMBOK – Project Management
  • Promptify
  • Resource List
  • Scrum
  • SEO Google Analytics
  • Software Engineering
  • Startup
  • Strategic Planning
  • TOGAF
  • Trend
  • Uncategorized
  • Unified Modeling Language
  • User Story
  • Visual Paradigm
  • Website Annotator

最近の投稿

  • 事例研究:『BigBank』インターネットバンキングアーキテクチャの近代化
  • Visual Paradigmツールを活用したC4モデルの包括的ガイド
  • ブレインストーミングからブレークスルーへ:Visual Paradigmの魚の骨図ツールによる根本原因分析のレビュー
  • UMLステートマシン図の習得:実践的なレビューと実用ガイド
  • Visual Paradigmで作成するC4モデルアーキテクチャ図の包括的ガイド

アーカイブ

  • 2026年4月
  • 2026年3月
  • 2026年2月
  • 2026年1月
  • 2025年12月
  • 2025年9月
  • 2025年5月
  • 2025年3月
  • 2025年2月
  • 2025年1月
  • 2024年12月
  • 2024年11月
  • 2024年10月
  • 2024年8月
  • 2024年7月
  • 2024年1月
  • 2023年11月
  • 2023年10月
  • 2023年9月
  • 2023年4月
  • 2023年3月
  • 2023年2月
  • 2022年9月
  • 2022年3月
  • 2022年2月
  • 2022年1月

メタ情報

  • ログイン
  • 投稿フィード
  • コメントフィード
  • WordPress.org

最近のコメント

    WordPress Theme: ウェリントン by ThemeZee.