Zum Inhalt springen

Cybermedian

Jeden Tag eine neue Sache lernen

Monat: April 2026

Fallstudie: Modernisierung der Internet-Banking-Architektur von „BigBank“
April 27, 2026 curtis

Fallstudie: Modernisierung der Internet-Banking-Architektur von „BigBank“

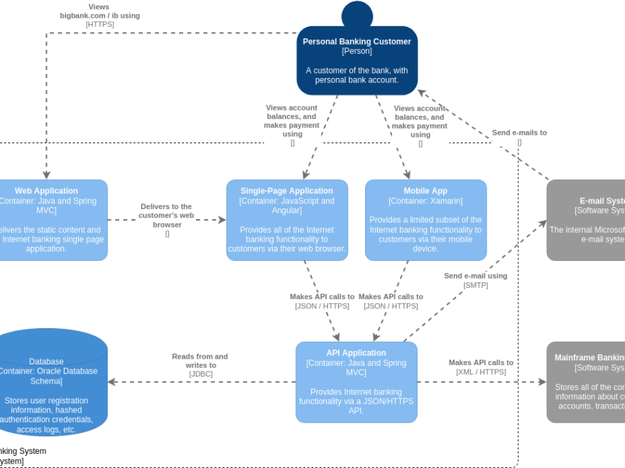
Einführung In der heutigen digital-first-Banking-Landschaft stehen Finanzinstitute vor der entscheidenden Herausforderung, ihre Technologie-Infrastruktur zu modernisieren, ohne dabei Sicherheit, Zuverlässigkeit und

Weiterlesen
Umfassender Leitfaden zum C4-Modell mit Visual-Paradigm-Tooling
April 27, 2026 curtis

Umfassender Leitfaden zum C4-Modell mit Visual-Paradigm-Tooling

Exekutivzusammenfassung Die C4-Modell ist ein leichtgewichtiges, hierarchisches Framework zur Visualisierung von Softwarearchitekturen auf vier Abstraktionsstufen: Zusammenhang, Container, Komponente, und Code. Kombiniert mit Visual Paradigms native C4-Unterstützung – einschließlich

Weiterlesen
Von der Brainstorming-Sitzung zum Durchbruch: Rezension des Fishbone-Diagramm-Tools von Visual Paradigm für die Ursachenanalyse
April 24, 2026 curtis

Von der Brainstorming-Sitzung zum Durchbruch: Rezension des Fishbone-Diagramm-Tools von Visual Paradigm für die Ursachenanalyse

Einführung Als Projektmanager, der unzählige Nachbesprechungen und Problemlösungssitzungen geleitet hat, habe ich meine gerechte Portion an Whiteboard-Skizzen gesehen, die vage

Weiterlesen
Die Beherrschung von UML-Zustandsmaschinen-Diagrammen: Eine praktische Übersicht und Anleitung
April 24, 2026 curtis

Die Beherrschung von UML-Zustandsmaschinen-Diagrammen: Eine praktische Übersicht und Anleitung

Einführung: Warum ich mich für Zustandsmaschinen-Diagramme entschieden habe (und warum Sie das vielleicht auch tun sollten) Als Produktmanager, der Jahre

Weiterlesen
Praxisnahe Bewertung der UML-Erstellungsmethoden von Visual Paradigm
April 23, 2026 curtis

Praxisnahe Bewertung der UML-Erstellungsmethoden von Visual Paradigm

Einführung Als Software-Architekt, der die letzten zehn Jahre damit verbracht hat, mit UML-Modellierungstools zu kämpfen, war ich wirklich neugierig darauf,

Weiterlesen
Die Beherrschung von C4-Diagrammen in Visual Paradigm: Eine praktische Bewertung aller vier Erstellungsmethoden
April 22, 2026 curtis

Die Beherrschung von C4-Diagrammen in Visual Paradigm: Eine praktische Bewertung aller vier Erstellungsmethoden

Einführung Da die Softwarearchitektur weiterhin an Komplexität gewinnt, ist die Notwendigkeit klarer, hierarchischer Dokumentation nie so entscheidend gewesen. Das C4-Modell

Weiterlesen
Praxisnahe Bewertung von UML-Komponenten-Diagrammen in Visual Paradigm
April 22, 2026 curtis

Praxisnahe Bewertung von UML-Komponenten-Diagrammen in Visual Paradigm

Einführung Als jemand, der Jahre damit verbracht hat, die Komplexität der Unternehmenssoftware-Architektur zu meistern, habe ich immer geglaubt, dass ein

Weiterlesen
Eine praktische Bewertung von Visual Paradigms No-Login-KI-Strategie-Tools (kostenlos)
April 22, 2026 curtis

Eine praktische Bewertung von Visual Paradigms No-Login-KI-Strategie-Tools (kostenlos)

Von einem unabhängigen Strategieberater | April 2026 Einführung: Barrieren in der strategischen Analyse abbauen Als jemand, der über ein Jahrzehnt

Weiterlesen
Praxisnahe Bewertung des KI-gesteuerten Diagrammgenerators für Bereitstellungsdarstellungen von Visual Paradigm in OpenDocs
April 22, 2026 curtis

Praxisnahe Bewertung des KI-gesteuerten Diagrammgenerators für Bereitstellungsdarstellungen von Visual Paradigm in OpenDocs

Einführung Als Lösungsarchitekt, der regelmäßig komplexe Infrastrukturen für die Überprüfung durch Stakeholder dokumentiert, habe ich unzählige Stunden damit verbracht, UML-Bereitstellungsdarstellungen

Weiterlesen
Die Beherrschung von UML-Komponentendiagrammen mit Unterstützung durch KI
April 22, 2026 curtis

Die Beherrschung von UML-Komponentendiagrammen mit Unterstützung durch KI

Von einem Produktarchitekten & UML-Begeisterer Einführung: Warum Komponentendiagramme meinen Entwurfsworkflow verändert haben Als jemand, der Jahre damit verbracht hat, die

Weiterlesen

Seitennummerierung der Beiträge

1 2 Nächste Beiträge»

Language

de_DEen_USes_ESfa_IRfr_FRhi_INid_IDjapl_PLpt_PTru_RUvizh_CNzh_TW

Sprachen

  • English
  • Español
  • 简体中文
  • 繁體中文
  • 日本語
  • Русский
  • Français
  • Português
  • Deutsch

Categories

  • 2D / 3D Animation Contents
  • Agile Project Management
  • AI
  • AI Chatbot
  • AI Cloud Architecture
  • AI Diagram Generator
  • AI Image Translator
  • All-in-One
  • Animated Explainer
  • ArchiMate
  • BMC
  • BPMN
  • Brainstorming
  • Business Improvement
  • C4 Model
  • Chart Maker
  • CN
  • Content & Visual
  • Database Design
  • Diagramming
  • Enterprise Architecture
  • File Conversion Tools
  • Flipbook
  • Flipbook & Pretty Bookshelf
  • Flowchart
  • Healthy Food Healthy Eating
  • Infographics
  • Lean Approach
  • Mind Map
  • Modeling
  • Office Suite
  • Online Diagrams
  • Online Document Editor
  • OpenDocs
  • PDF Editor
  • PMBOK – Project Management
  • Promptify
  • Resource List
  • Scrum
  • SEO Google Analytics
  • Software Engineering
  • Startup
  • Strategic Planning
  • TOGAF
  • Trend
  • Uncategorized
  • Unified Modeling Language
  • User Story
  • Visual Paradigm
  • Website Annotator

Neueste Beiträge

  • Fallstudie: Modernisierung der Internet-Banking-Architektur von „BigBank“
  • Umfassender Leitfaden zum C4-Modell mit Visual-Paradigm-Tooling
  • Von der Brainstorming-Sitzung zum Durchbruch: Rezension des Fishbone-Diagramm-Tools von Visual Paradigm für die Ursachenanalyse
  • Die Beherrschung von UML-Zustandsmaschinen-Diagrammen: Eine praktische Übersicht und Anleitung
  • Praxisnahe Bewertung der UML-Erstellungsmethoden von Visual Paradigm

Archiv

  • April 2026
  • März 2026
  • Februar 2026
  • Januar 2026
  • Dezember 2025
  • September 2025
  • Mai 2025
  • März 2025
  • Februar 2025
  • Januar 2025
  • Dezember 2024
  • November 2024
  • Oktober 2024
  • August 2024
  • Juli 2024
  • Januar 2024
  • November 2023
  • Oktober 2023
  • September 2023
  • April 2023
  • März 2023
  • Februar 2023
  • September 2022
  • März 2022
  • Februar 2022
  • Januar 2022

Meta

  • Anmelden
  • Feed der Einträge
  • Kommentar-Feed
  • WordPress.org

Neueste Kommentare

    WordPress-Theme: Wellington von ThemeZee.