Zum Inhalt springen

Cybermedian

Jeden Tag eine neue Sache lernen

Kategorie: Flowchart

Umfassender Leitfaden für Flussdiagramme
Februar 21, 2025 curtis

Umfassender Leitfaden für Flussdiagramme

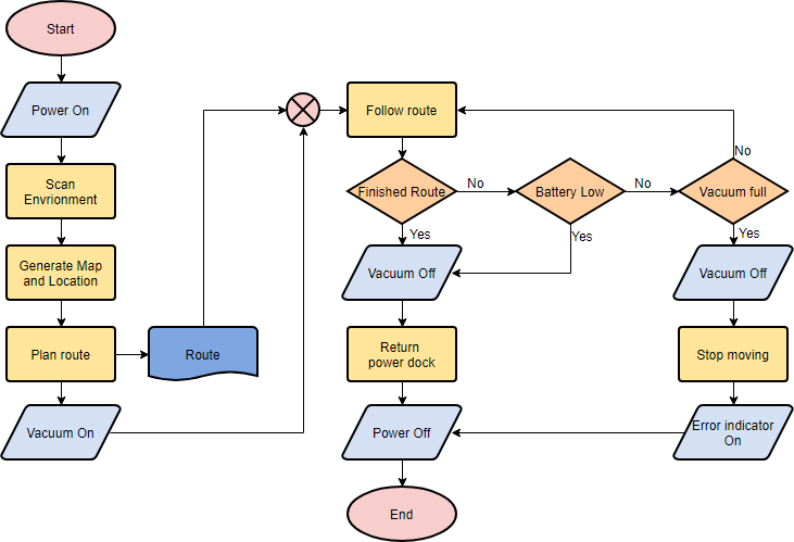
Einführung in Flussdiagramme Flussdiagramme sind visuelle Darstellungen von Prozessen, Algorithmen oder Arbeitsabläufen. Sie verwenden standardisierte Symbole und Pfeile, um die

Weiterlesen

Language

de_DE

Sprachen

  • English
  • Español
  • 简体中文
  • 繁體中文
  • 日本語
  • Русский
  • Français
  • Português
  • Deutsch

Categories

  • 2D / 3D Animation Contents
  • Agile Project Management
  • AI
  • AI Chatbot
  • AI Cloud Architecture
  • AI Diagram Generator
  • AI Image Translator
  • All-in-One
  • Animated Explainer
  • ArchiMate
  • BMC
  • BMM
  • BPMN
  • Brainstorming
  • Business Improvement
  • C4 Model
  • Chart Maker
  • CN
  • Content & Visual
  • Database Design
  • Diagramming
  • Enterprise Architecture
  • File Conversion Tools
  • Flipbook
  • Flipbook & Pretty Bookshelf
  • Flowchart
  • Healthy Food Healthy Eating
  • Infographics
  • Lean Approach
  • Mind Map
  • Modeling
  • Office Suite
  • Online Diagrams
  • Online Document Editor
  • OpenDocs
  • PDF Editor
  • PMBOK – Project Management
  • Promptify
  • Resource List
  • Scrum
  • SEO Google Analytics
  • Software Engineering
  • Startup
  • Strategic Planning
  • SysML
  • TOGAF
  • Trend
  • Uncategorized
  • Unified Modeling Language
  • User Story
  • Visual Paradigm
  • Website Annotator

Neueste Beiträge

  • Eine umfassende Fallstudie zu künstlich-intelligenten UML-Bereitstellungsdiagrammen für moderne Systemarchitekturen
  • Die Beherrschung von UML-Aktivitätsdiagrammen: Ein praktischer Leitfaden zur Modellierung dynamischen Systemverhaltens
  • Von Text zu UML-Modellen: Eine praktische Fallstudie zur Umwandlung von Problembeschreibungen in Klassen- und Sequenzdiagramme
  • Eine Fallstudie zur Beschleunigung der Softwaregestaltung mit dem künstlich-intelligenten Modellierungssystem von Visual Paradigm
  • Von der Idee zum Diagramm in Sekunden: Meine praktische Bewertung des AI-Chatbots von Visual Paradigm für visuelle Modellierung

Archiv

  • Mai 2026
  • April 2026
  • März 2026
  • Februar 2026
  • Januar 2026
  • Dezember 2025
  • September 2025
  • Mai 2025
  • März 2025
  • Februar 2025
  • Januar 2025
  • Dezember 2024
  • November 2024
  • Oktober 2024
  • August 2024
  • Juli 2024
  • Januar 2024
  • November 2023
  • Oktober 2023
  • September 2023
  • April 2023
  • März 2023
  • Februar 2023
  • September 2022
  • März 2022
  • Februar 2022
  • Januar 2022

Meta

  • Anmelden
  • Feed der Einträge
  • Kommentar-Feed
  • WordPress.org

Neueste Kommentare

    WordPress-Theme: Wellington von ThemeZee.