Skip to content

رسانه سایبری

یادگیری یک چیز جدید هر روز

ماه: آوریل 2026

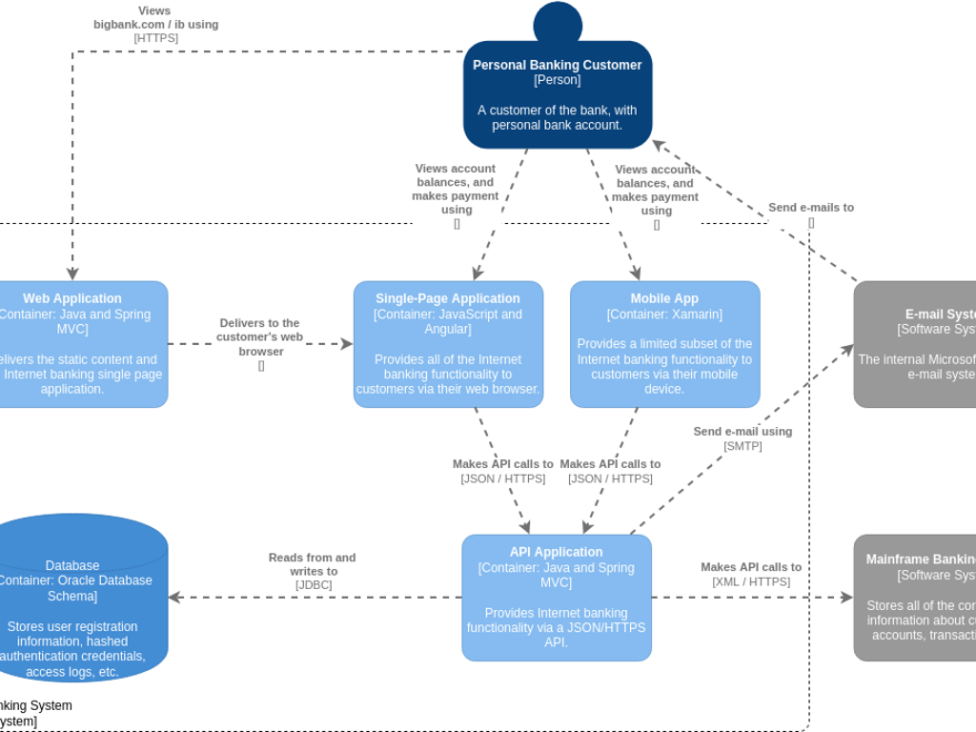
مطالعه موردی: مدرن‌سازی معماری بانکی اینترنتی «BigBank»
آوریل 27, 2026 curtis

مطالعه موردی: مدرن‌سازی معماری بانکی اینترنتی «BigBank»

مقدمه در محیط بانکداری مبتنی بر دیجیتال امروز، مؤسسات مالی با چالش حیاتی مدرن‌سازی زیرساخت فناوری خود مواجه هستند، در

Continue reading
از تولید ایده تا پیشرفت: بررسی ابزار نمودار استخوان ماهی Visual Paradigm برای تحلیل علت اصلی
آوریل 24, 2026 curtis

از تولید ایده تا پیشرفت: بررسی ابزار نمودار استخوان ماهی Visual Paradigm برای تحلیل علت اصلی

مقدمه به عنوان مدیر پروژه‌ای که هزاران جلسه مرور پس از پایان و حل مسئله را هدایت کرده‌ام، باید بگویم

Continue reading
تسلط بر نمودارهای ماشین حالت UML: بررسی عملی و راهنمای کاربردی
آوریل 24, 2026 curtis

تسلط بر نمودارهای ماشین حالت UML: بررسی عملی و راهنمای کاربردی

مقدمه: چرا من به نمودارهای ماشین حالت روی آوردم (و شاید شما هم باید این کار را بکنید) به عنوان

Continue reading
راهنمای جامع نمودارهای معماری مدل C4 با Visual Paradigm
آوریل 23, 2026 curtis

راهنمای جامع نمودارهای معماری مدل C4 با Visual Paradigm

مقدمه‌ای بر مدل C4 این مدل C4 چارچوبی برای نمایش معماری نرم‌افزار در سطوح مختلف تعمیم است. توسط سیمون براون ایجاد شده،

Continue reading
بررسی عملی روش‌های ایجاد UML در Visual Paradigm
آوریل 23, 2026 curtis

بررسی عملی روش‌های ایجاد UML در Visual Paradigm

مقدمه به عنوان یک مهندس نرم‌افزار که ده سال گذشته با ابزارهای مدل‌سازی UML دست و پنجه نرم کرده‌ام، واقعاً

Continue reading
تسلط بر نمودارهای C4 در Visual Paradigm: بررسی عملی تمام چهار روش ایجاد
آوریل 22, 2026 curtis

تسلط بر نمودارهای C4 در Visual Paradigm: بررسی عملی تمام چهار روش ایجاد

مقدمه با اینکه معماری نرم‌افزار به تدریج پیچیده‌تر می‌شود، نیاز به مستندات شفاف و سلسله مراتبی هرگز به این اندازه

Continue reading
بررسی عملی دیاگرام‌های مؤلفه UML در Visual Paradigm
آوریل 22, 2026 curtis

بررسی عملی دیاگرام‌های مؤلفه UML در Visual Paradigm

مقدمه به عنوان کسی که سال‌ها در میان پیچیدگی‌های معماری نرم‌افزارهای سازمانی گذشته است، همیشه باور داشتم که یک دیاگرام

Continue reading
بررسی عملی ابزارهای رایگان هوش مصنوعی بدون ورود به سیستم ویژوال پارادایم
آوریل 22, 2026 curtis

بررسی عملی ابزارهای رایگان هوش مصنوعی بدون ورود به سیستم ویژوال پارادایم

توسط یک مشاور استراتژی مستقل | آوریل ۲۰۲۶ مقدمه: شکستن موانع در تحلیل استراتژیک به عنوان کسی که بیش از

Continue reading
بررسی عملی ابزار تولید کننده نمودار انتشار مبتنی بر هوش مصنوعی Visual Paradigm در OpenDocs
آوریل 22, 2026 curtis

بررسی عملی ابزار تولید کننده نمودار انتشار مبتنی بر هوش مصنوعی Visual Paradigm در OpenDocs

مقدمه به عنوان یک مهندس راه حل که به طور منظم زیرساخت‌های پیچیده را برای بازبینی توسط ذینفعان مستند می‌کند،

Continue reading
تسلط بر نمودارهای مؤلفه UML با کمک هوش مصنوعی
آوریل 22, 2026 curtis

تسلط بر نمودارهای مؤلفه UML با کمک هوش مصنوعی

توسط یک معمار محصول و علاقه‌مند به UML مقدمه: چرا نمودارهای مؤلفه من را در جریان طراحی تغییر داد به

Continue reading

صفحه‌بندی نوشته‌ها

1 2 Next Posts»

Language

de_DEen_USes_ESfa_IRfr_FRhi_INid_IDjapl_PLpt_PTru_RUvizh_CNzh_TW

Languages

  • English
  • Español
  • 简体中文
  • 繁體中文
  • 日本語

Categories

  • 2D / 3D Animation Contents
  • Agile Project Management
  • AI
  • AI Chatbot
  • AI Cloud Architecture
  • AI Diagram Generator
  • AI Image Translator
  • All-in-One
  • Animated Explainer
  • ArchiMate
  • BMC
  • BPMN
  • Brainstorming
  • Business Improvement
  • C4 Model
  • Chart Maker
  • CN
  • Content & Visual
  • Database Design
  • Diagramming
  • Enterprise Architecture
  • File Conversion Tools
  • Flipbook
  • Flipbook & Pretty Bookshelf
  • Flowchart
  • Healthy Food Healthy Eating
  • Infographics
  • Lean Approach
  • Mind Map
  • Modeling
  • Office Suite
  • Online Diagrams
  • Online Document Editor
  • OpenDocs
  • PDF Editor
  • PMBOK – Project Management
  • Promptify
  • Resource List
  • Scrum
  • SEO Google Analytics
  • Software Engineering
  • Startup
  • Strategic Planning
  • TOGAF
  • Trend
  • Uncategorized
  • Unified Modeling Language
  • User Story
  • Visual Paradigm
  • Website Annotator

نوشته‌های تازه

  • مطالعه موردی: مدرن‌سازی معماری بانکی اینترنتی «BigBank»
  • از تولید ایده تا پیشرفت: بررسی ابزار نمودار استخوان ماهی Visual Paradigm برای تحلیل علت اصلی
  • تسلط بر نمودارهای ماشین حالت UML: بررسی عملی و راهنمای کاربردی
  • راهنمای جامع نمودارهای معماری مدل C4 با Visual Paradigm
  • بررسی عملی روش‌های ایجاد UML در Visual Paradigm

بایگانی‌ها

  • آوریل 2026
  • مارس 2026
  • فوریه 2026
  • ژانویه 2026
  • دسامبر 2025
  • سپتامبر 2025
  • می 2025
  • مارس 2025
  • فوریه 2025
  • ژانویه 2025
  • دسامبر 2024
  • نوامبر 2024
  • اکتبر 2024
  • آگوست 2024
  • جولای 2024
  • ژانویه 2024
  • نوامبر 2023
  • اکتبر 2023
  • سپتامبر 2023
  • آوریل 2023
  • مارس 2023
  • فوریه 2023
  • سپتامبر 2022
  • مارس 2022
  • فوریه 2022
  • ژانویه 2022

اطلاعات

  • ورود
  • خوراک ورودی‌ها
  • خوراک دیدگاه‌ها
  • وردپرس

آخرین دیدگاه‌ها

    WordPress Theme: Wellington by ThemeZee.