Saltar al contenido

Cibermedio

Aprendiendo una cosa nueva todos los días

Mes: abril 2026

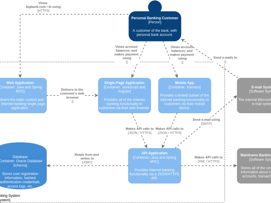
Estudio de caso: Modernización de la arquitectura de banca en línea de “BigBank”
abril 27, 2026 curtis

Estudio de caso: Modernización de la arquitectura de banca en línea de “BigBank”

Introducción En el actual panorama bancario centrado en lo digital, las instituciones financieras enfrentan el desafío crítico de modernizar su

Sigue leyendo
Desde la lluvia de ideas hasta el avance: Revisión de la herramienta de diagrama de hueso de pescado de Visual Paradigm para el análisis de causas raíz
abril 24, 2026 curtis

Desde la lluvia de ideas hasta el avance: Revisión de la herramienta de diagrama de hueso de pescado de Visual Paradigm para el análisis de causas raíz

Introducción Como gerente de proyectos que ha facilitado incontables revisiones posteriores y sesiones de resolución de problemas, he visto mi

Sigue leyendo
Dominar los diagramas de máquinas de estado UML: una revisión práctica y una guía útil
abril 24, 2026 curtis

Dominar los diagramas de máquinas de estado UML: una revisión práctica y una guía útil

Introducción: Por qué me volví hacia los diagramas de máquinas de estado (y por qué tú podrías hacerlo también) Como

Sigue leyendo
Revisión práctica de los métodos de creación de UML de Visual Paradigm
abril 23, 2026 curtis

Revisión práctica de los métodos de creación de UML de Visual Paradigm

Introducción Como arquitecto de software que ha pasado la última década lidiando con herramientas de modelado UML, realmente estaba curioso

Sigue leyendo
Dominar los diagramas C4 en Visual Paradigm: Una revisión práctica de todos los cuatro métodos de creación
abril 22, 2026 curtis

Dominar los diagramas C4 en Visual Paradigm: Una revisión práctica de todos los cuatro métodos de creación

Introducción A medida que la arquitectura de software sigue evolucionando en complejidad, la necesidad de una documentación clara y jerárquica

Sigue leyendo
Revisión Práctica de los Diagramas de Componentes UML en Visual Paradigm
abril 22, 2026 curtis

Revisión Práctica de los Diagramas de Componentes UML en Visual Paradigm

Introducción Como alguien que ha pasado años navegando por las complejidades de la arquitectura de software empresarial, siempre he creído

Sigue leyendo
Una revisión práctica de las herramientas gratuitas de estrategia con IA sin inicio de sesión de Visual Paradigm
abril 22, 2026 curtis

Una revisión práctica de las herramientas gratuitas de estrategia con IA sin inicio de sesión de Visual Paradigm

Por un consultor estratégico independiente | abril de 2026 Introducción: Rompiendo barreras en el análisis estratégico Como alguien que ha

Sigue leyendo
Revisión práctica del generador de diagramas de despliegue impulsado por IA de Visual Paradigm en OpenDocs
abril 22, 2026 curtis

Revisión práctica del generador de diagramas de despliegue impulsado por IA de Visual Paradigm en OpenDocs

Introducción Como arquitecto de soluciones que documenta con regularidad infraestructuras complejas para revisiones con partes interesadas, he dedicado incontables horas

Sigue leyendo
Dominar los diagramas de componentes UML con la ayuda de inteligencia artificial
abril 22, 2026 curtis

Dominar los diagramas de componentes UML con la ayuda de inteligencia artificial

Por un arquitecto de productos y entusiasta de UML Introducción: ¿Por qué los diagramas de componentes cambiaron mi flujo de

Sigue leyendo
Revisión Práctica del Generador de Diagramas de Flujo de Datos con IA de Visual Paradigm
abril 22, 2026 curtis

Revisión Práctica del Generador de Diagramas de Flujo de Datos con IA de Visual Paradigm

Introducción Como analista de sistemas que ha pasado incontables horas arrastrando formas manualmente, alineando conectores y debatiendo estándares de notación,

Sigue leyendo

Paginación de entradas

1 2 Siguientes entradas»

Language

de_DEen_USes_ESfa_IRfr_FRhi_INid_IDjapl_PLpt_PTru_RUvizh_CNzh_TW

Idiomas

  • English
  • Español
  • 简体中文
  • 繁體中文
  • 日本語
  • Русский
  • Français
  • Português
  • Deutsch

Categories

  • 2D / 3D Animation Contents
  • Agile Project Management
  • AI
  • AI Chatbot
  • AI Cloud Architecture
  • AI Diagram Generator
  • AI Image Translator
  • All-in-One
  • Animated Explainer
  • ArchiMate
  • BMC
  • BPMN
  • Brainstorming
  • Business Improvement
  • C4 Model
  • Chart Maker
  • CN
  • Content & Visual
  • Database Design
  • Diagramming
  • Enterprise Architecture
  • File Conversion Tools
  • Flipbook
  • Flipbook & Pretty Bookshelf
  • Flowchart
  • Healthy Food Healthy Eating
  • Infographics
  • Lean Approach
  • Mind Map
  • Modeling
  • Office Suite
  • Online Diagrams
  • Online Document Editor
  • OpenDocs
  • PDF Editor
  • PMBOK – Project Management
  • Promptify
  • Resource List
  • Scrum
  • SEO Google Analytics
  • Software Engineering
  • Startup
  • Strategic Planning
  • TOGAF
  • Trend
  • Uncategorized
  • Unified Modeling Language
  • User Story
  • Visual Paradigm
  • Website Annotator

Entradas recientes

  • Estudio de caso: Modernización de la arquitectura de banca en línea de “BigBank”
  • Desde la lluvia de ideas hasta el avance: Revisión de la herramienta de diagrama de hueso de pescado de Visual Paradigm para el análisis de causas raíz
  • Dominar los diagramas de máquinas de estado UML: una revisión práctica y una guía útil
  • Revisión práctica de los métodos de creación de UML de Visual Paradigm
  • Dominar los diagramas C4 en Visual Paradigm: Una revisión práctica de todos los cuatro métodos de creación

Archivos

  • abril 2026
  • marzo 2026
  • febrero 2026
  • enero 2026
  • diciembre 2025
  • septiembre 2025
  • mayo 2025
  • marzo 2025
  • febrero 2025
  • enero 2025
  • diciembre 2024
  • noviembre 2024
  • octubre 2024
  • agosto 2024
  • julio 2024
  • enero 2024
  • noviembre 2023
  • octubre 2023
  • septiembre 2023
  • abril 2023
  • marzo 2023
  • febrero 2023
  • septiembre 2022
  • marzo 2022
  • febrero 2022
  • enero 2022

Meta

  • Acceder
  • Feed de entradas
  • Feed de comentarios
  • WordPress.org

Comentarios recientes

    Tema WordPress: Wellington por ThemeZee.