Skip to content

Cibermediano

Aprendendo uma coisa nova todos os dias

Categoria: Diagramming

Flowchart Tutorial: A Comprehensive Guide with Symbols and Examples
Janeiro 16, 2025 vpadmin

Tutorial de Fluxograma: Um Guia Completo com Símbolos e Exemplos

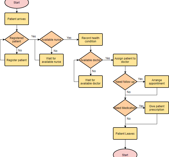
Introdução aos Fluxogramas Um fluxograma é uma representação gráfica das etapas de um processo, mostrando-as em ordem sequencial. É amplamente

Continue reading
Flowchart Tutorial
Dezembro 31, 2024 vpadmin

Tutorial de Fluxograma

Introdução Fluxogramas são ferramentas visuais poderosas usadas para representar a sequência de etapas e decisões em um processo. Elas ajudam

Continue reading

Language

pt_PT

Línguas

  • English
  • Español
  • 简体中文
  • 繁體中文
  • 日本語
  • Русский
  • Français
  • Português
  • Deutsch

Categories

  • 2D / 3D Animation Contents
  • Agile Project Management
  • AI
  • AI Chatbot
  • AI Cloud Architecture
  • AI Diagram Generator
  • AI Image Translator
  • All-in-One
  • Animated Explainer
  • ArchiMate
  • BMC
  • BMM
  • BPMN
  • Brainstorming
  • Business Improvement
  • C4 Model
  • Chart Maker
  • CN
  • Content & Visual
  • CRC Card
  • Database Design
  • Diagramming
  • Enterprise Architecture
  • File Conversion Tools
  • Flipbook
  • Flipbook & Pretty Bookshelf
  • Flowchart
  • Healthy Food Healthy Eating
  • Infographics
  • Lean Approach
  • Mind Map
  • Modeling
  • Office Suite
  • Online Diagrams
  • Online Document Editor
  • OpenDocs
  • PDF Editor
  • PMBOK – Project Management
  • Promptify
  • Resource List
  • Scrum
  • SEO Google Analytics
  • Software Engineering
  • Startup
  • Strategic Planning
  • SysML
  • TOGAF
  • Trend
  • Uncategorized
  • Unified Modeling Language
  • User Story
  • Visual Paradigm
  • Website Annotator

Artigos recentes

  • Dominando o Design de Sistemas em Tempo Real: Um Estudo de Caso Abrangente sobre Diagramas de Tempo UML com Modelagem Impulsionada por IA no Visual Paradigm
  • Um Estudo de Caso Abrangente sobre Diagramas de Implantação UML Aprimorados por IA para Arquitetura de Sistemas Modernos
  • Domine os Diagramas de Atividade UML: Um Guia Prático para Modelar o Comportamento Dinâmico do Sistema
  • Do Texto aos Modelos UML: Um Estudo de Caso Prático na Transformação de Descrições de Problemas em Diagramas de Classes e de Sequência
  • Um Estudo de Caso sobre Acelerar o Design de Software com o Ecossistema de Modelagem Inteligente de Visual Paradigm

Arquivo

  • Maio 2026
  • Abril 2026
  • Março 2026
  • Fevereiro 2026
  • Janeiro 2026
  • Dezembro 2025
  • Setembro 2025
  • Maio 2025
  • Março 2025
  • Fevereiro 2025
  • Janeiro 2025
  • Dezembro 2024
  • Novembro 2024
  • Outubro 2024
  • Agosto 2024
  • Julho 2024
  • Janeiro 2024
  • Novembro 2023
  • Outubro 2023
  • Setembro 2023
  • Abril 2023
  • Março 2023
  • Fevereiro 2023
  • Setembro 2022
  • Março 2022
  • Fevereiro 2022
  • Janeiro 2022

Meta

  • Iniciar sessão
  • Feed de entradas
  • Feed de comentários
  • WordPress.org

Comentários recentes

    WordPress Theme: Wellington by ThemeZee.