डिजिटल कंटेंट की गतिशील दुनिया में, दर्शकों को जोड़ने और संदेश को प्रभावी ढंग से प्रसारित करने के लिए आकर्षक
Continue readingमहीना: नवम्बर 2024
सोशल मीडिया वीडियो बनाएं: शीर्ष ऑनलाइन एनीमेटेड वीडियो मेकर
डिजिटल युग में, सोशल मीडिया ब्रांड और व्यक्तियों के लिए अपने दर्शकों से जुड़ने के लिए एक शक्तिशाली प्लेटफॉर्म बन
Continue readingएनिमेशन का भविष्य: आधुनिक रचनाकारों के लिए सर्वोत्तम ऑनलाइन उपकरण
लगातार बदलते डिजिटल परिदृश्य में, एनिमेशन कहानी सुनाने, विपणन और शिक्षा के लिए एक शक्तिशाली माध्यम बन गया है। आधुनिक
Continue readingशुरुआती और प्रोफेशनल्स के लिए शीर्ष 10 ऑनलाइन एनीमेटेड वीडियो मेकर
डिजिटल युग में, एनीमेटेड वीडियो कहानी सुनाने, मार्केटिंग और शिक्षा के लिए एक शक्तिशाली उपकरण बन गए हैं। चाहे आप
Continue reading
डेटा फ्लो डायग्राम: एक व्यापक गाइड
डेटा फ्लो डायग्राम (DFDs) 1970 के दशक से एसिस्टम विश्लेषण और डिजाइन में एक मूल बिंदु रहे हैं, जिनकी स्पष्टता
Continue reading
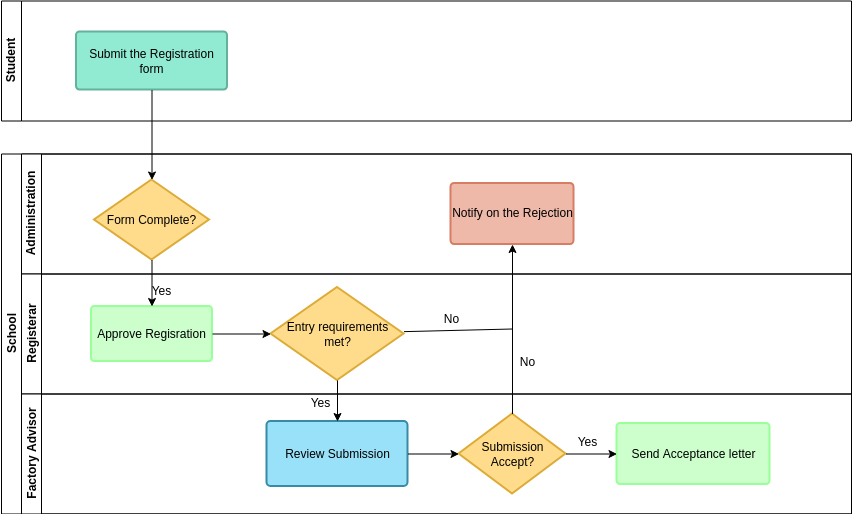
स्विमलेन एक्टिविटी डायग्राम्स को समझना: उदाहरणों के साथ एक व्यावहारिक गाइड
परिचय स्विमलेन एक्टिविटी डायग्राम्स एक प्रकार का है UML (एकीकृत मॉडलिंग भाषा) डायग्राम जिसका उपयोग एक सिस्टम के वर्कफ्लो को
Continue reading
स्विमलेन एक्टिविटी डायग्राम्स के लिए व्यापक गाइड
परिचय स्विमलेन एक्टिविटी डायग्राम्स एक प्रकार का UML (एकीकृत मॉडलिंग भाषा) डायग्राम है जिसका उपयोग एक सिस्टम के वर्कफ्लो को
Continue reading
उदाहरण द्वारा सीखें: UML स्टेट मशीन डायग्राम
एकीकृत मॉडलिंग भाषा (UML) स्टेट मशीन डायग्राम प्रणालियों के गतिशील व्यवहार के मॉडलिंग के लिए शक्तिशाली उपकरण हैं। वे वस्तु
Continue reading
UML स्टेट चार्ट्स के लिए व्यापक गाइड: एक केस स्टडी
UML स्टेट चार्ट्स, जिसे स्टेट मशीन डायग्राम्स के रूप में भी जाना जाता है, संयुक्त मॉडलिंग भाषा (UML) का उपयोग
Continue reading
State Machine Diagrams पर व्यापक ट्यूटोरियल: सॉफ्टवेयर डेवलपर्स के लिए गाइड
State Machine डायग्राम समेकित मॉडलिंग भाषा (UML), जिसका उपयोग प्रणाली के गतिशील व्यवहार को मॉडल करने के लिए किया जाता
Continue reading