फ्लोचार्ट्स के लिए व्यापक गाइड: मुख्य अवधारणाएं, उदाहरण और सर्वोत्तम उपकरण

फ्लोचार्ट्स का परिचय फ्लोचार्ट्स एल्गोरिदम, वर्कफ्लो या प्रक्रियाओं का प्रतिनिधित्व करने के लिए उपयोग किए जाने वाले दृश्य उपकरण हैं।

Continue reading
Why Visual Paradigm Online is the Best Diagramming Platform

विजुअल पैराडाइग्म ऑनलाइन क्यों सर्वश्रेष्ठ डायग्रामिंग प्लेटफॉर्म है

डायग्रामिंग टूल्स के क्षेत्र में, विजुअल पैराडाइग्म ऑनलाइन एक प्रमुख प्लेटफॉर्म के रूप में उभरता है, जो विभिन्न प्रकार के

Continue reading
Comprehensive Guide to Flowcharting: Process, Key Concepts, and Stepwise Refinements

फ्लोचार्टिंग का व्यापक गाइड: प्रक्रिया, मुख्य अवधारणाएँ और स्टेपवाइज रिफाइनमेंट्स

परिचय फ्लोचार्टिंग एक प्रक्रिया या प्रणाली का दृश्य प्रतिनिधित्व है, जो उस प्रक्रिया को निष्पादित करने में शामिल चरणों और

Continue reading
Comprehensive Tutorial: Creating Flowcharts with Visual Paradigm Online

विस्तृत पाठ्यक्रम: विजुअल पैराडाइम ऑनलाइन के साथ फ्लोचार्ट बनाना

परिचय फ्लोचार्ट प्रक्रियाओं, कार्यप्रवाह और एल्गोरिदम को दृश्य रूप से दर्शाने के लिए आवश्यक उपकरण हैं। इनके द्वारा जटिल प्रक्रियाओं

Continue reading
Flowchart Tutorial: A Comprehensive Guide with Symbols and Examples

फ्लोचार्ट ट्यूटोरियल: प्रतीकों और उदाहरणों के साथ व्यापक मार्गदर्शिका

फ्लोचार्ट्स का परिचय एक फ्लोचार्ट एक प्रक्रिया में चरणों का एक आलेखीय प्रतिनिधित्व है, जो उन्हें क्रमानुसार दिखाता है। यह

Continue reading
Recommending Visual Paradigm Online for ERD Design in Development Teams

विकास टीमों में ERD डिज़ाइन के लिए विज़ुअल पैराडाइग्म ऑनलाइन की सिफारिश करना

परिचय सॉफ्टवेयर विकास और डेटाबेस डिज़ाइन के क्षेत्र में सही उपकरण होना उत्पादकता को महत्वपूर्ण रूप से बढ़ा सकता है

Continue reading
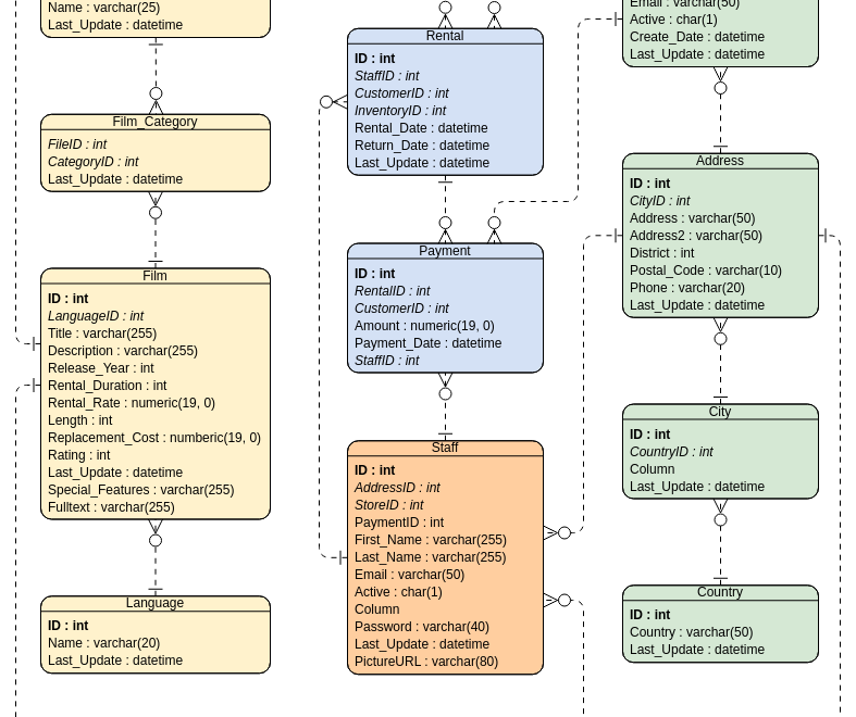
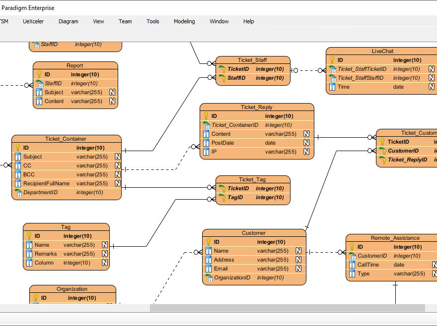
Entity-Relationship Diagrams (ERDs): A Comprehensive Guide

एंटिटी-रिलेशनशिप डायग्राम (ERDs): एक व्यापक गाइड

परिचय एंटिटी-रिलेशनशिप डायग्राम (ERDs) डेटाबेस डिजाइन और सॉफ्टवेयर इंजीनियरिंग में आवश्यक उपकरण हैं। वे एक सिस्टम के भीतर विभिन्न एंटिटी

Continue reading
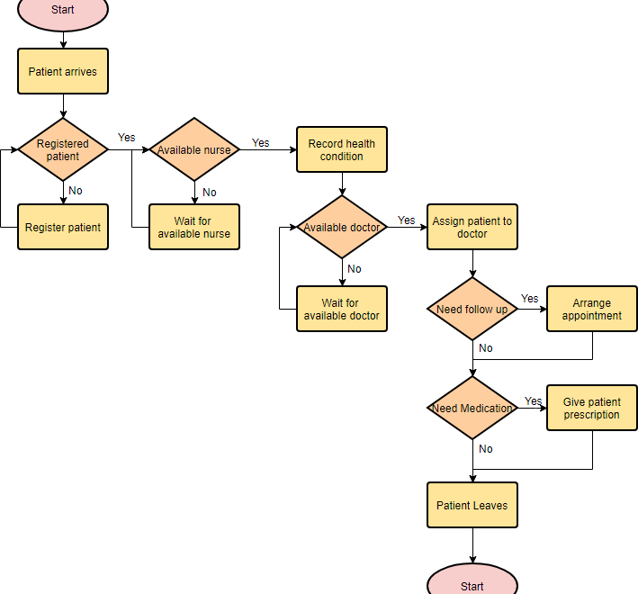
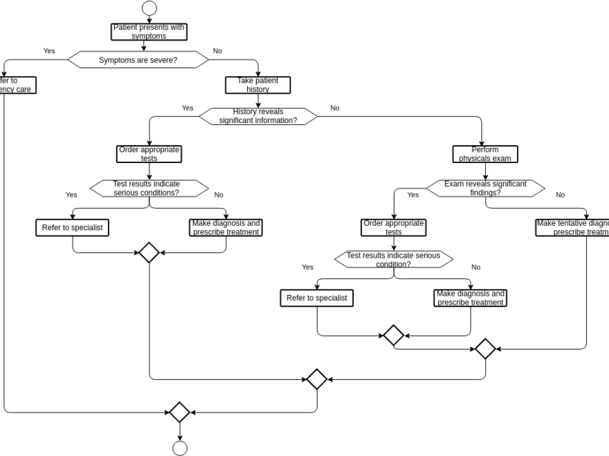
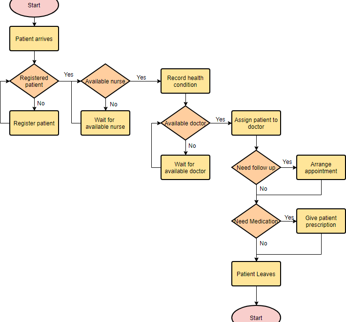
Streamlining Medical Diagnosis: A Case Study on Flowchart Implementation in Healthcare

चिकित्सा निदान को सुविधाजनक बनाना: स्वास्थ्य सेवा में फ्लोचार्ट के कार्यान्वयन पर एक अध्ययन

परिचय स्वास्थ्य सेवा के तीव्र और महत्वपूर्ण वातावरण में, कुशल और सटीक चिकित्सा निदान अत्यंत महत्वपूर्ण है। इसे प्राप्त करने

Continue reading
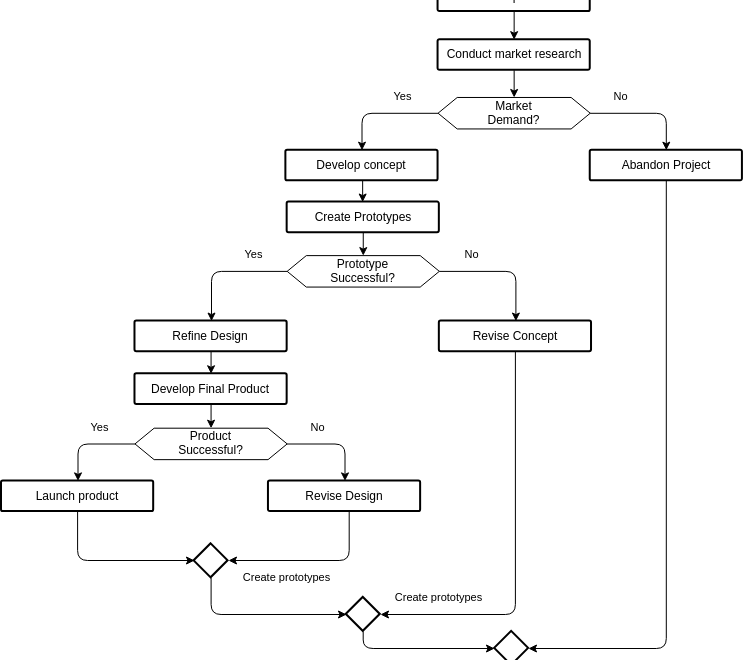
Streamlining Product Development: A Case Study on Flowchart Implementation

उत्पाद विकास को सुगम बनाना: प्रवाह चार्ट के कार्यान्वयन पर एक अध्ययन

परिचय उत्पाद विकास की गतिशील दुनिया में दक्षता, सहयोग और गुणवत्ता महत्वपूर्ण हैं। इन लक्ष्यों को प्राप्त करने के लिए

Continue reading