de_DEen_USes_ESfa_IRfr_FRhi_INid_IDjapl_PLpt_PTru_RUvizh_CNzh_TW

फ्लोचार्ट्स के लिए व्यापक गाइड: मुख्य अवधारणाएं, उदाहरण और सर्वोत्तम उपकरण

फ्लोचार्ट्स का परिचय

फ्लोचार्ट्स एल्गोरिदम, वर्कफ्लो या प्रक्रियाओं का प्रतिनिधित्व करने के लिए उपयोग किए जाने वाले दृश्य उपकरण हैं। वे एक प्रक्रिया में शामिल चरणों, निर्णयों और क्रियाओं के क्रम को दर्शाने के लिए विभिन्न आकृतियों और प्रतीकों का उपयोग करते हैं। फ्लोचार्ट्स सॉफ्टवेयर विकास, व्यापार प्रक्रिया मॉडलिंग, इंजीनियरिंग और अन्य कई क्षेत्रों में जटिल प्रक्रियाओं को सरल बनाने और संचार में सुधार करने के लिए व्यापक रूप से उपयोग किए जाते हैं।

Visual Paradigm Online: The Ultimate Diagramming Tool for Businesses and Individuals - Visual Paradigm Blog

फ्लोचार्ट्स की मुख्य अवधारणाएं

फ्लोचार्ट्स क्या हैं?

फ्लोचार्ट्स एक प्रक्रिया या एल्गोरिदम का प्रतिनिधित्व करने वाले आरेख हैं। वे विभिन्न प्रकार के चरणों, जैसे क्रियाएं, निर्णय, इनपुट और आउटपुट को दर्शाने के लिए मानकीकृत प्रतीकों का उपयोग करते हैं। फ्लोचार्ट्स प्रक्रिया में नियंत्रण के प्रवाह को दृश्य रूप से दर्शाने में मदद करते हैं, जिससे इसे समझना और संचार करना आसान हो जाता है।

फ्लोचार्ट्स का उपयोग क्यों करें?

फ्लोचार्ट्स कई लाभ प्रदान करते हैं:

  • स्पष्टता और सरलीकरण: वे जटिल प्रक्रियाओं को सरल, समझने योग्य चरणों में बांटते हैं।
  • वैश्विक दृश्य भाषा: फ्लोचार्ट्स मानक प्रतीकों का उपयोग करते हैं जिन्हें कोई भी समझ सकता है, जिससे गलत संचार कम होता है।
  • दस्तावेजीकरण: वे मानक संचालन प्रक्रियाओं, वर्कफ्लो और व्यापार प्रक्रियाओं के दस्तावेजीकरण के लिए आदर्श हैं।
  • दृश्यीकरण: फ्लोचार्ट्स समस्याओं के दृश्यीकरण को बढ़ाते हैं, जिससे अधिक जानकारी वाले निर्णय लेने में सहायता मिलती है।
  • प्रशिक्षण: वे प्रक्रियाओं के स्पष्ट दृश्य प्रतिनिधित्व प्रदान करके नए कर्मचारियों के प्रशिक्षण में मदद करते हैं।

फ्लोचार्ट्स के प्रकार

  1. प्रक्रिया फ्लोचार्ट: प्रक्रिया में चरणों के क्रम का प्रतिनिधित्व करता है। व्यापार प्रक्रिया मॉडलिंग और प्रोजेक्ट प्रबंधन में आम तौर पर उपयोग किया जाता है।
  2. स्विमलेन फ्लोचार्ट: प्रक्रिया को अलग-अलग लेन में व्यवस्थित करता है, जिसमें प्रत्येक लेन एक अलग व्यक्ति या विभाग का प्रतिनिधित्व करता है। प्रक्रिया के भीतर सहयोग को दर्शाने में उपयोगी है।
  3. वर्कफ्लो आरेख: दर्शाता है कि कार्य, दस्तावेज या सूचना एक प्रणाली में कैसे आगे बढ़ती है। कार्यालय प्रक्रियाओं और सॉफ्टवेयर विकास में उपयोग किया जाता है।
  4. डेटा फ्लो आरेख (DFD): इनपुट, प्रक्रियाओं और आउटपुट के विस्तार से विवरण पर ध्यान केंद्रित करता है। सिस्टम डिजाइन और विश्लेषण में उपयोग किया जाता है।
  5. निर्णय फ्लोचार्ट: प्रक्रिया के भीतर निर्णय बिंदुओं और प्रत्येक निर्णय के संभावित परिणामों को नक्शा बनाता है। निर्णय लेने के परिदृश्य में उपयोगी है।

फ्लोचार्ट प्रतीक और उनके अर्थ

फ्लोचार्ट एक प्रक्रिया में विभिन्न प्रकार के क्रियाकलापों, निर्णयों और चरणों के प्रतिनिधित्व के लिए विभिन्न प्रकार के प्रतीकों का उपयोग करते हैं। यहां सबसे अधिक उपयोग किए जाने वाले फ्लोचार्ट प्रतीकों का वर्णन है:

  1. टर्मिनल/टर्मिनेटर
    • आकृति: अंडाकार
    • उद्देश्य: फ्लोचार्ट या प्रक्रिया की शुरुआत या अंत को दर्शाता है।
    • उपयोग: प्रक्रिया की शुरुआत और समाप्ति को दर्शाने के लिए फ्लोचार्ट के शुरुआत और अंत में उपयोग किया जाता है।
  2. निर्णय
    • आकृति: हीरे के आकार का
    • उद्देश्य: एक ऐसे बिंदु का प्रतिनिधित्व करता है जहां एक निर्णय लिया जाता है, जिससे अलग-अलग शाखाओं या परिणामों का निर्माण होता है।
    • उपयोग: प्रक्रिया में निर्णय बिंदुओं को दर्शाने के लिए उपयोग किया जाता है, जैसे हां/नहीं के प्रश्न या सत्य/असत्य स्थितियां।
  3. क्रिया/प्रक्रिया
    • आकृति: आयत
    • उद्देश्य: किसी क्रिया, संचालन या प्रक्रिया चरण का प्रतिनिधित्व करता है।
    • उपयोग: फ्लोचार्ट के भीतर होने वाली किसी भी क्रिया या प्रक्रिया को दर्शाने के लिए उपयोग किया जाता है, जैसे गणना, डेटा संशोधन या अन्य कार्य।
  4. इनपुट/आउटपुट
    • आकृति: समांतर चतुर्भुज
    • उद्देश्य: इनपुट/आउटपुट जानकारी को रखता है।
    • उपयोग: डेटा के सिस्टम में प्रवेश या निकास को दर्शाने के लिए उपयोग किया जाता है, जैसे उपयोगकर्ता के इनपुट या डिस्प्ले या प्रिंटर पर आउटपुट।
  5. कनेक्टर
    • आकृति: वृत्त
    • उद्देश्य: अगले प्रतीक से प्रवाह कनेक्शन को दर्शाता है, आमतौर पर एक जटिल फ्लोचार्ट के अलग-अलग हिस्सों को जोड़ने के लिए उपयोग किया जाता है।
    • उपयोग: लंबी और जटिल रेखाएं खींचे बिना अलग-अलग भागों को जोड़कर फ्लोचार्ट को सरल बनाने के लिए उपयोग किया जाता है।
  6. दस्तावेज़
    • आकृति: लहरदार तल वाला आयत
    • उद्देश्य: एक रिपोर्ट या दस्तावेज़ को दर्शाता है।
    • उपयोग: प्रक्रिया के भीतर उत्पन्न या उपयोग किए जाने वाले दस्तावेज़ों या रिपोर्ट्स का प्रतिनिधित्व करने के लिए उपयोग किया जाता है।
  7. बहुत सारे दस्तावेज़
    • आकृति: ढेर लगे आयत
    • उद्देश्य: बहुत सारे दस्तावेज़ या रिपोर्ट्स को दर्शाता है।
    • उपयोग: प्रक्रिया के भीतर उत्पन्न या उपयोग किए जाने वाले बहुत सारे दस्तावेज़ या रिपोर्ट्स का प्रतिनिधित्व करने के लिए उपयोग किया जाता है।
  8. वैकल्पिक
    • आकृति: डबल-स्ट्रक ऊर्ध्वाधर रेखाओं वाला आयत
    • उद्देश्य: एक वैकल्पिक प्रक्रिया के लिए दर्शाता है।
    • उपयोग: कुछ निश्चित स्थितियों में लिया जा सकने वाले वैकल्पिक मार्ग या प्रक्रिया का प्रतिनिधित्व करने के लिए उपयोग किया जाता है।
  9. तैयारी
    • आकृति: षट्भुज
    • उद्देश्य: निम्नलिखित चरण के लिए लिए गए तैयारी को दर्शाता है।
    • उपयोग: प्रक्रिया में अगले चरण पर जाने से पहले किए जाने वाले तैयारी के चरणों या क्रियाओं का प्रतिनिधित्व करने के लिए उपयोग किया जाता है।

ये प्रतीक स्पष्ट और संक्षिप्त प्रवाह चार्ट बनाने में सहायता करते हैं, जो प्रक्रिया में शामिल चरणों, निर्णयों और क्रियाओं के क्रम को प्रभावी ढंग से संचारित करते हैं। मानकीकृत प्रतीकों के उपयोग से प्रवाह चार्ट एक वैश्विक दृश्य भाषा बन जाते हैं, जिन्हें कोई भी समझ सकता है, जिससे गलत संचार कम होता है और स्पष्टता बढ़ती है।

प्रवाह चार्ट बनाने के नियम

  1. शुरुआत और अंत: प्रवाह चार्ट को “शुरुआत” प्रतीक के साथ शुरू करना चाहिए और “अंत” प्रतीक के साथ समाप्त करना चाहिए।
  2. कनेक्शन: प्रवाह चार्ट में सभी प्रतीकों को तीरों के साथ जोड़ा जाना चाहिए।
  3. निर्णय बिंदु: प्रत्येक निर्णय बिंदु में दो या अधिक अलग-अलग परिणाम होने चाहिए।
  4. प्रवाह दिशा: प्रवाह आमतौर पर ऊपर से नीचे या बाएं से दाएं जाना चाहिए।

प्रवाह चार्ट का उदाहरण

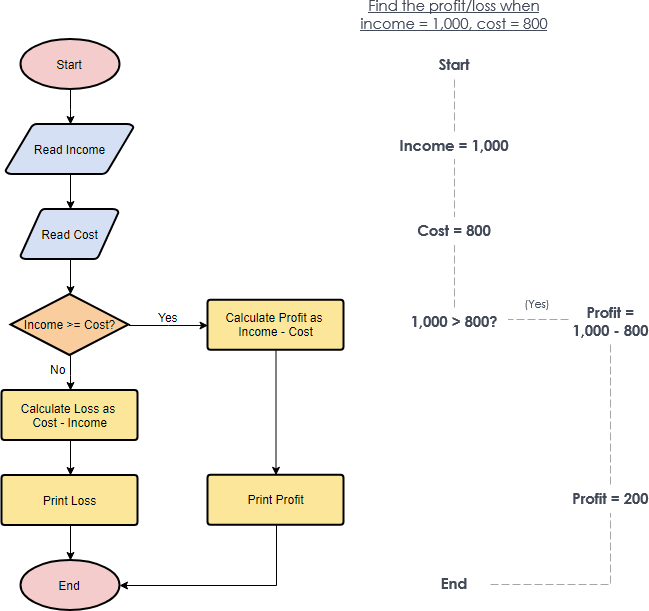
Flowchart example: Calculate profit and loss

  1. संलग्न प्रवाह चार्ट दिए गए आय और लागत के मूल्यों के आधार पर लाभ या हानि के निर्धारण की प्रक्रिया को दर्शाता है। यहां प्रवाह चार्ट का चरण-दर-चरण विश्लेषण है:
    1. शुरुआत: प्रक्रिया शुरू होती है।
    2. आय पढ़ें: सिस्टम आय के मान को पढ़ता है, जो इस उदाहरण में 1,000 है।
    3. लागत पढ़ें: सिस्टम लागत के मान को पढ़ता है, जो इस उदाहरण में 800 है।
    4. निर्णय बिंदु (आय >= लागत?): प्रवाह चार्ट जांचता है कि क्या आय लागत के बराबर या उससे अधिक है।
      • हां मार्ग: यदि आय लागत के बराबर या उससे अधिक है, तो प्रक्रिया लाभ की गणना करने के लिए आगे बढ़ती है।
      • नहीं मार्ग: यदि आय लागत से कम है, तो प्रक्रिया हानि की गणना करने के लिए आगे बढ़ती है।
    5. लाभ की गणना आय – लागत के रूप में करें: यदि आय लागत के बराबर या उससे अधिक है, तो लाभ की गणना आय में से लागत को घटाकर की जाती है।
      • लाभ प्रिंट करें: गणना किए गए लाभ को फिर से प्रिंट किया जाता है। इस उदाहरण में, लाभ 200 है (1,000 – 800)।
    6. लाभ की गणना लागत – आय के रूप में करें: यदि आय लागत से कम है, तो लाभ की गणना आय को लागत से घटाकर की जाती है।
      • लाभ प्रिंट करें: गणना किए गए लाभ को फिर से प्रिंट किया जाता है।
    7. समाप्ति: प्रक्रिया समाप्त हो जाती है।

    अवधारणाओं की व्याख्या

    1. फ्लोचार्ट प्रतीक

    • ओवल: प्रक्रिया के शुरुआत और अंत बिंदु का प्रतिनिधित्व करता है।
    • समांतर चतुर्भुज: इनपुट/आउटपुट संचालन का प्रतिनिधित्व करता है, जैसे आय और लागत के मूल्यों को पढ़ना या परिणाम को प्रिंट करना।
    • हीरा: एक निर्णय बिंदु का प्रतिनिधित्व करता है जहां प्रवाह एक शर्त के आधार पर शाखा में बंट सकता है।
    • आयत: एक प्रक्रिया या क्रिया का प्रतिनिधित्व करता है, जैसे लाभ या हानि की गणना।
    • तीर: एक चरण से अगले चरण तक प्रवाह की दिशा को दर्शाता है।

    2. निर्णय लेना

    • निर्णय बिंदु: फ्लोचार्ट का एक महत्वपूर्ण हिस्सा जहां प्रवाह एक शर्त के आधार पर अलग-अलग रास्तों पर जा सकता है। इस मामले में, निर्णय बिंदु जांचता है कि आय लागत से अधिक या बराबर है या नहीं।
    • शाखा: निर्णय के परिणाम के आधार पर, फ्लोचार्ट अलग-अलग रास्तों में बंट जाता है: लाभ की गणना के लिए एक और हानि की गणना के लिए दूसरा।

    3. गणना

    • लाभ की गणना: यदि आय लागत के बराबर या उससे अधिक है, तो लाभ आय और लागत के बीच के अंतर के रूप में गणना की जाती है।
    • हानि की गणना: यदि आय लागत से कम है, तो हानि लागत और आय के बीच के अंतर के रूप में गणना की जाती है।

    4. आउटपुट

    • परिणामों का प्रिंट करना: गणना के परिणाम (लाभ या हानि) को प्रिंट किया जाता है, जिससे प्रक्रिया का स्पष्ट आउटपुट मिलता है।

    5. प्रक्रिया प्रवाह

    • क्रमिक चरण: फ्लोचार्ट चरणों के क्रमिक क्रम का पालन करता है, जो इनपुट पढ़ने, निर्णय लेने, गणना करने और परिणाम प्रिंट करने के रूप में शुरू होता है।
    • समाप्ति: परिणाम प्रिंट करने के बाद प्रक्रिया समाप्त हो जाती है, जिससे फ्लोचार्ट के लिए स्पष्ट शुरुआत और अंत सुनिश्चित होता है।

    फ्लोचार्ट आय और लागत के आधार पर लाभ या हानि के निर्धारण की प्रक्रिया को प्रभावी ढंग से दर्शाता है। यह मानक फ्लोचार्ट प्रतीकों का उपयोग विभिन्न प्रकार के चरणों को दर्शाने के लिए करता है, एक निर्णय बिंदु शामिल करता है जो एक शर्त के आधार पर प्रवाह को शाखित करता है, आवश्यक गणनाएं करता है और परिणाम प्रिंट करता है। यह दृश्य प्रतिनिधित्व प्रक्रिया के तार्किक प्रवाह को समझने में मदद करता है और सुनिश्चित करता है कि सभी चरण स्पष्ट रूप से परिभाषित और क्रमिक रूप से क्रियान्वित किए जाते हैं।

फ्लोचार्ट के उपयोग के लाभ

  • संचार: फ्लोचार्ट एक प्रणाली के तर्क को संचारित करने का एक प्रभावी तरीका है।
  • नक्शा: वे कार्यक्रम डिजाइन के दौरान एक गाइड के रूप में कार्य करते हैं।
  • डिबगिंग: फ्लोचार्ट डिबगिंग प्रक्रिया में मदद करते हैं।
  • विश्लेषण: वे कार्यक्रमों के विश्लेषण को आसान बनाते हैं।
  • दस्तावेज़ीकरण: फ्लोचार्ट बेहतर दस्तावेज़ीकरण प्रदान करते हैं।

फ्लोचार्ट के उपयोग के नुकसान

  • जटिलता: बड़े और जटिल कार्यक्रमों के लिए फ्लोचार्ट बनाना कठिन होता है।
  • संशोधन: फ्लोचार्ट को संशोधित करना कठिन होता है।
  • लागत: एक फ्लोचार्ट बनाना महंगा हो सकता है।
  • अद्यतन: यदि सॉफ्टवेयर में परिवर्तन किए जाते हैं, तो फ्लोचार्ट को फिर से बनाना होगा।

सिफारिश किया गया उपकरण: विजुअल पैराडाइग्म ऑनलाइन

विजुअल पैराडाइग्म ऑनलाइन एक शीर्ष रेटेड डायग्रामिंग उपकरण है जो प्रोफेशनल फ्लोचार्ट तेजी से और आसानी से बनाने के लिए एक सुविधाजनक ड्रैग-एंड-ड्रॉप संपादक प्रदान करता है। इसमें निम्नलिखित विशेषताएं शामिल हैं:

  • व्यापक बिल्ट-इन टेम्पलेट: शुरुआत करने के लिए फ्लोचार्ट टेम्पलेट की विविधता।
  • सहयोगात्मक विशेषताएं: एक ही प्रोजेक्ट पर टीम मेंबर्स के साथ समानांतर रूप से काम करें।
  • क्लाउड वर्कस्पेस: अपने काम को सुरक्षित रूप से क्लाउड में रखें और कहीं भी, कभी भी उस तक पहुंचें।
  • क्रॉस-प्लेटफॉर्म संगतता: मैक, विंडोज और लिनक्स पर काम करता है।
  • मुफ्त संस्करण: विजुअल पैराडाइग्म ऑनलाइन एक मुफ्त संस्करण प्रदान करता है जिसमें डायग्रामों या प्रोजेक्ट के आकार की कोई सीमा नहीं है।

विजुअल पैराडाइग्म ऑनलाइन की प्रमुख विशेषताएं

  • ड्रैग-एंड-ड्रॉप संपादक: उपयोगकर्ता-अनुकूल इंटरफेस के साथ आसानी से फ्लोचार्ट बनाएं और कस्टमाइज़ करें।
  • स्वचालित समायोजन: स्वचालित समायोजन गाइड के साथ साफ और व्यवस्थित फ्लोचार्ट सुनिश्चित करता है।
  • समृद्ध स्वरूपण उपकरण: आकर्षक फ्लोचार्ट बनाने के लिए विभिन्न स्वरूपण विकल्प।
  • निर्यात विकल्प: फ्लोचार्ट को PNG, JPG, SVG, GIF और PDF सहित विभिन्न प्रारूपों में सहेजें।
  • एमएस ऑफिस के साथ एकीकरण: अपने फ्लोचार्ट को वर्ड और पावरपॉइंट दस्तावेज़ में एम्बेड करें।

विजुअल पैराडाइग्म ऑनलाइन के साथ शुरुआत करें

  1. साइन अप/लॉग इन करें: विजिट करें विजुअल पैराडाइग्म ऑनलाइन और एक मुफ्त खाता बनाएं या यदि आपके पास पहले से ही एक है तो लॉग इन करें।
  2. एक नया फ्लोचार्ट बनाएं: “बनाएं” पर क्लिक करें और डायग्राम प्रकारों की सूची से “फ्लोचार्ट” चुनें।
  3. टेम्पलेट का उपयोग करें: टेम्पलेट लाइब्रेरी में ब्राउज़ करें और अपनी आवश्यकताओं के अनुरूप एक टेम्पलेट चुनें। इसे अपनी विशिष्ट आवश्यकताओं के अनुसार कस्टमाइज़ करें।
  4. सहयोग करें: अपने फ्लोचार्ट पर वास्तविक समय में सहयोग करने के लिए टीम सदस्यों को आमंत्रित करें।
  5. निर्यात और साझा करें: अपने फ्लोचार्ट को आवश्यक फॉर्मेट में सहेजें और इसे दूसरों के साथ साझा करें।

निष्कर्ष

फ्लोचार्ट जटिल प्रक्रियाओं को दृश्य रूप से दिखाने और संचारित करने के लिए शक्तिशाली उपकरण हैं। वे कार्यों को स्पष्ट, कार्यान्वयन योग्य चरणों में विभाजित करके सरल बना देते हैं, जिससे उन्हें समझना और लागू करना आसान हो जाता है। विजुअल पैराडाइग्म ऑनलाइन प्रोफेशनल फ्लोचार्ट बनाने के लिए सबसे अच्छा उपकरण है, जो उपयोगकर्ता-अनुकूल इंटरफेस, विस्तृत टेम्पलेट और सहयोगी विशेषताएं प्रदान करता है। चाहे आप एक शुरुआती उपयोगकर्ता हों या अनुभवी उपयोगकर्ता, विजुअल पैराडाइग्म ऑनलाइन किसी भी उद्देश्य के लिए प्रभावी फ्लोचार्ट बनाने के लिए आपको आवश्यक उपकरण और संसाधन प्रदान करता है।

संदर्भ

  1. फ्लोचार्ट आसान बनाएं
  2. विजुअल पैराडाइग्म
  3. वीपी ऑनलाइन – ऑनलाइन ड्रॉइंग टूल
  4. मुफ्त विजुअल पैराडाइग्म ऑनलाइन
  5. विजुअल पैराडाइग्म – ऑनलाइन उत्पादकता सॉफ्टवेयर सेट
  6. ऑनलाइन डायग्राम सॉफ्टवेयर और चार्ट समाधान
  7. ऑनलाइन ड्रॉइंग टूल: वीपी ऑनलाइन – विजुअल पैराडाइग्म
  8. ऑनलाइन यूएमएल डायग्राम टूल
  9. मुफ्त क्लास डायग्राम टूल
  10. मुफ्त ऑनलाइन डायग्राम सॉफ्टवेयर

यह पोस्ट Deutsch, English, Español, فارسی, Français, Bahasa Indonesia, 日本語, Polski, Portuguese, Ру́сский, Việt Nam, 简体中文 और 繁體中文 में भी उपलब्ध है।