Transform software requirements with Visual Paradigm’s AI tool. Automate actor identification and use case diagrams for the GourmetReserve booking system.
Continue reading
Learning one new thing everyday
Transform software requirements with Visual Paradigm’s AI tool. Automate actor identification and use case diagrams for the GourmetReserve booking system.
Continue reading
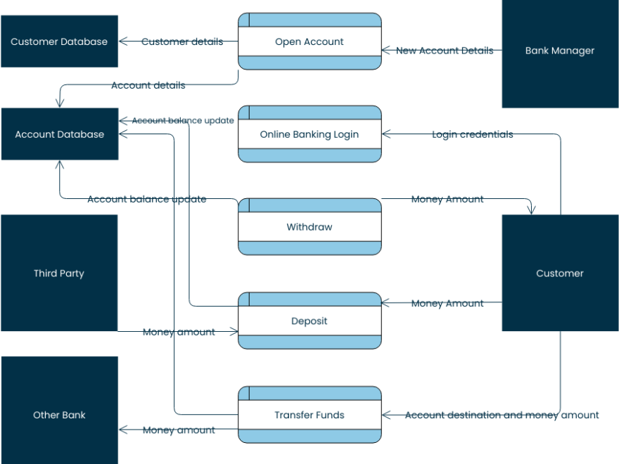
Create professional Data Flow Diagrams for online shopping systems instantly with Visual Paradigm’s AI generator. Automate your system analysis today!
Continue readingपरिचय स्विमलेन एक्टिविटी डायग्राम एक प्रकार का UML (यूनिफाइड मॉडलिंग भाषा) डायग्राम है जो एक सिस्टम या प्रक्रिया के भीतर
Continue reading
डेटा फ्लो डायग्राम (DFDs) 1970 के दशक से एसिस्टम विश्लेषण और डिजाइन में एक मूल बिंदु रहे हैं, जिनकी स्पष्टता
Continue reading
UML is a powerful tool for software developers, architects, and designers as it provides a common language and notation for communicating design decisions and system architecture. It includes many types of diagrams, such as use case diagrams, class diagrams, and sequence diagrams, that can be used throughout the software development life cycle. UML also supports advanced concepts such as stereotypes, profiles, constraints, and packages, which allow for more precise and tailored modeling of software systems. Overall, UML is a valuable tool for software development and can help to improve communication, collaboration, and the overall quality of software systems.
Continue reading
डेटा फ्लो डायग्राम क्या है? एक डेटा फ्लो डायग्रामएक सूचना प्रणाली में डेटा के प्रवाह का आरेखीय प्रतिनिधित्व है। इसमें
Continue reading