डेटा फ्लो डायग्राम क्या है?
एक डेटा फ्लो डायग्रामएक सूचना प्रणाली में डेटा के प्रवाह का आरेखीय प्रतिनिधित्व है। इसमें आने वाले डेटा प्रवाह, निकलने वाले डेटा प्रवाह और संग्रहीत डेटा का वर्णन किया जा सकता है। DFD प्रणाली में डेटा के प्रवाह के तरीके का उल्लेख नहीं करता है।
द DFD तकनीकउच्च स्तर के डेटा फ्लो डायग्राम को अधिक विस्तृत आरेखों के सेट में विभाजित करता है, जो पूरी प्रणाली के समग्र दृश्य के साथ-साथ अधिक विस्तृत विभाजन का प्रदर्शन करता है। पूरी प्रणाली के समग्र दृश्य के साथ-साथ अधिक विस्तृत विभाजन और उचित स्थिति में व्यक्तिगत गतिविधियों के अधिक विस्तृत विभाजन और वर्णन के साथ स्पष्टीकरण और समझ को सुगम बनाता है।
परिणामस्वरूप, प्रणाली के दायरे और सीमाओं को आरेख में स्पष्ट रूप से दर्शाया गया है। अच्छी तरह से विकसित DFD का अंतिम परिणाम एक “बड़ी तस्वीर” है जो प्रत्येक स्तर पर क्या हो रहा है, उसे दर्शाती है।
DFD क्यों?
डेटा-फ्लो आरेखप्रणाली का एक आरेखीय प्रतिनिधित्व प्रदान करते हैं जो सभी उपयोगकर्ताओं के लिए उपलब्ध होने का प्रयास करते हैं
कंप्यूटर विशेषज्ञ और गैर-विशेषज्ञ उपयोगकर्ताओं दोनों के लिए।यह एक आरेखीय प्रतिनिधित्व है जो बहुत आसानी से समझ में आता है क्योंकि यह सामग्री को दृश्य रूप से दिखाने में मदद करता है।
मॉडल सॉफ्टवेयर इंजीनियरों, ग्राहकों और उपयोगकर्ताओं को आवश्यकताओं के विश्लेषण और विनिर्देश के दौरान सहयोग करने में सक्षम बनाते हैं।
हालांकि इसका अर्थ है कि हमारे ग्राहकों को मॉडलिंग तकनीकों और निर्माणों को समझने की आवश्यकता होती है, डेटा-फ्लो मॉडलिंग में केवल सीमित संख्या में निर्माणों का उपयोग किया जाता है, और लागू नियमों को सरल और आसानी से अनुसरण करने योग्य बनाया गया है।
DFD तकनीक के लाभ यहां दिए गए हैं:
- यह एक सीधा-सादा आरेखीय तकनीक है जिसे आसानी से समझा जा सकता है।
- यह तकनीकी और गैर-तकनीकी दोनों दर्शकों के लिए आसानी से समझ में आता है।
- यह प्रणाली की सीमाओं का वर्णन करने में मदद करता है।
- यह अंतिम उपयोगकर्ताओं को मौजूदा प्रणाली के ज्ञान को संचारित करने में सहायता करता है।
- यह प्रणाली के घटकों का विस्तृत प्रतिनिधित्व प्रदान करता है।
- इसका उपयोग प्रणाली दस्तावेज़ीकरण के हिस्से के रूप में किया जाता है।
DFD बनाम फ्लोचार्ट
DFD और एक फ्लोचार्टमूल रूप से, DFDs डेटा के प्रवाह को दिखाते हैं; फ्लोचार्ट कंट्रोल के प्रवाह को दिखाते हैं।
- एक फ्लोचार्ट एक प्रोग्राम मॉड्यूल में कंट्रोल के प्रवाह का वर्णन करता है और किसी समस्या को हल करने के चरणों को समझाने में मदद करता है।
- एक DFD इनपुट, आउटपुट, डेटा के प्रणाली में प्रवाह के तरीके और डेटा कहां संग्रहीत होगा, इसका चित्रण करता है। इसमें कोई नियंत्रण या शाखा तत्व नहीं होते हैं।
DFD के तत्व
- एंटिटीज – एंटिटीज जानकारी डेटा के स्रोत और गंतव्य हैं। एंटिटीज को दर्शाया जाता है
आयताकार आकृतियों और उनके अपने नाम होते हैं।

- प्रक्रियाएँ – डेटा पर किए जाने वाले गतिविधियों और क्रियाकलापों को गोलाकार या गोलाकार आयताकार द्वारा दर्शाया जाता है।

- डेटा स्टोरेज – डेटा स्टोरेज के दो रूप हैं – इसे दर्शाया जा सकता है – 1. दो छोटे किनारों के बिना आयताकार आकृति के रूप में, 2) या केवल एक किनारे वाले खुले आयताकार आकृति के रूप में
किनारों के अभाव वाला खुला आयताकार।

- डेटा प्रवाह – डेटा के गति को तीखे त стрेलों द्वारा दर्शाया जाता है। डेटा की गति को तीर के नीचे स्रोत के रूप में और तीर के शीर्ष के रूप में गंतव्य के रूप में दर्शाया जाता है।

डेटा प्रवाह उदाहरण – ई-बैंकिंग
एक बैंक प्रबंधक खाता खोलने की प्रक्रिया को नए खाता विवरण प्रदान करता है, जिसके परिणामस्वरूप ग्राहक विवरण कस्टमर डेटाबेस डेटास्टोरेज में रखे जाते हैं और खाता विवरण खाता डेटाबेस डेटास्टोरेज में रखे जाते हैं। हालांकि हम अपने व्याख्या में शब्द “परिणाम” का उपयोग करते हैं, डीएफडी कारण के अर्थ को नहीं दर्शाता है; यह सिर्फ दर्शाता है कि खाता खोलने की प्रक्रिया ग्राहक डेटाबेस और खाता डेटाबेस डेटास्टोरेज में एक निश्चित क्रम में डेटा लिखे बिना बैंक प्रबंधक के इंटरफेस से डेटा पढ़ सकती है।
ऑनलाइन बैंकिंग लॉगिन प्रक्रिया का उपयोग करने वाला ग्राहक कुछ डेटा, जैसे उपयोगकर्ता नाम और पासवर्ड, लॉगिन प्रमाण पत्र के रूप में प्रदान करना चाहिए।
एक ग्राहक निकासी से धन की राशि प्राप्त कर सकता है या जमा में धन की राशि योगदान दे सकता है; दोनों मामलों में, इसके परिणामस्वरूप खाता डेटाबेस डेटास्टोरेज में खाता शेष राशि के अद्यतन होते हैं (हालांकि इस कारणता को स्पष्ट रूप से मॉडल नहीं किया जा सकता है)।
एक ग्राहक धन हस्तांतरण प्रक्रिया शुरू कर सकता है और खाता गंतव्य और धन की राशि प्रदान करना आवश्यक है। धन हस्तांतरण प्रक्रिया धन की राशि किसी अन्य बैंक को दूसरे बैंक इंटरफेस के माध्यम से भेज सकती है।
इस डेटा प्रवाह आरेख उदाहरण को संपादित करें
ऊपर दिखाया गया डीएफडी उदाहरण में पांच प्रक्रियाएँ, चार बाहरी इंटरफेस/भूमिकाएँ और दो डेटा स्टोरेज शामिल हैं। इसका उद्देश्य बैंकिंग प्रणाली में डेटा प्रवाह का व्यापक रूप से प्रतिनिधित्व करना नहीं है, लेकिन यह डीएफडी बनाने के तरीके को समझने के लिए पर्याप्त व्यापक है।
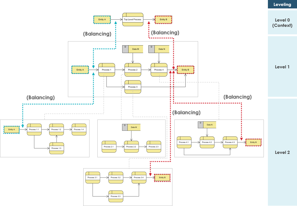
टॉप-डाउन विभाजन तकनीक – बहु-स्तरीय डीएफडी
डेटा प्रवाह मॉडलिंग तकनीक का एक महत्वपूर्ण लाभ यह है कि टॉप-डाउन विभाजन (जिसे “लेवलिंग” भी कहा जाता है) नामक तकनीक के माध्यम से वास्तविक दुनिया की प्रणालियों की विस्तृत जटिलता को अभिव्यक्ति के स्तरों के ढांचे में प्रबंधित और मॉडल किया जा सकता है। लेवलिंग को एक बढ़ते हुए विस्तार के साथ डीएफडी के एक श्रृंखला खींचकर प्राप्त किया जाता है जब तक कि आवश्यक विस्तार प्राप्त नहीं हो जाता है।
डीएफडी को और अधिक जटिल बनाने के लिए (अर्थात बहुत अधिक प्रक्रियाएँ नहीं), आप बहु-स्तरीय डीएफडी बना सकते हैं।
- संदर्भ आरेख में नियंत्रण (एकीकृत) प्रणाली प्रक्रिया शामिल होती है।
- उच्च स्तर का डीएफडी कम विस्तृत होता है (अधिक विस्तृत डीएफडी को निचले स्तर पर विस्तारित किया जाता है), जिसे टॉप-डाउन विभाजन प्रक्रिया कहा जाता है।
- संदर्भ आरेख प्रक्रिया संख्याओं (जैसे प्रक्रिया 1, प्रक्रिया 2, आदि) से शुरू होता है।
- संख्या अगले कहे जाने वाले पहले स्तर (डीएफडी) में जारी रहती है। उदाहरण के लिए, संदर्भ आरेख में प्रक्रिया 1 को पहले स्तर के डीएफडी में तीन प्रक्रियाओं में बदला जाता है और इसे 1.1, 1.2 और 1.3 संख्या दी जाती है।
- इसी तरह, दूसरी परत में प्रक्रियाओं की संख्या दी जाती है, उदाहरण के लिए 2.1.1, 2.1.2, 2.1.3 और 2.1.4। प्रक्रिया के लिए संख्या व्यवस्था:
- (1, 2, 3,…);
- (1.1, 1.2, 1.3, …, 2.1, 2.2, 2.3,…);
- (1.1.1, 1.1.2, 1.1.3,…).
- परतों की संख्या मॉडल प्रणाली के आकार पर निर्भर करती है।
जब डीएफडी को निचले स्तर के डीएफडी में टॉप-डाउन विभाजन करते हैं, तो डीएफडी के स्तरों के बीच इनपुट और आउटपुट को संरक्षित रखना आवश्यक है। उदाहरण के लिए, स्तर n और n+1 को समान इनपुट और आउटपुट होने चाहिए

DFD उदाहरण – भोजन आदेश प्रणाली
संदर्भ आरेख (स्तर 0 – DFD)
एक संदर्भ आरेख प्रणाली के अवलोकन और इसके “दुनिया” के अन्य हिस्सों के साथ अंतरक्रिया को दर्शाता है। एक संदर्भ आरेख एक डेटा प्रवाह आरेख है जो केवल शीर्ष स्तर को दर्शाता है, जिसे स्तर 0 कहा जाता है। इस स्तर पर, केवल एक दृश्य प्रक्रिया नोड होता है जो पूरी प्रणाली की कार्यक्षमता का प्रतिनिधित्व करता है, अर्थात यह बाहरी एकाधिकारों के साथ कैसे अंतरक्रिया करता है। संदर्भ आरेख के कुछ लाभ हैं।
- प्रणाली की सीमाओं के अवलोकन को दर्शाता है
- इसके सरल नोटेशन के कारण, इसे समझने के लिए तकनीकी ज्ञान की आवश्यकता नहीं होती है
- इसके सीमित नोटेशन के कारण इसे आरेखित, संशोधित और विस्तारित करना आसान है
नीचे दिए गए चित्र में भोजन आदेश प्रणाली के लिए बनाए गए संदर्भ आरेख (शीर्ष स्तर डेटा प्रवाह आरेख) को दर्शाया गया है।
- इसमें प्रणाली मॉडल का प्रतिनिधित्व करने वाली प्रक्रिया (आकृति) शामिल है, इस मामले में “भोजन आदेश प्रणाली”।
- इसमें उन सहभागियों को भी दर्शाया गया है जो प्रणाली के साथ अंतरक्रिया करेंगे, जिन्हें बाहरी एकाधिकार कहा जाता है।
इस उदाहरण में, आपूर्तिकर्ता, रसोई, प्रबंधक और ग्राहक वे संघटक हैं जो प्रणाली के साथ अंतरक्रिया करेंगे।
प्रक्रिया और बाहरी एकाधिकारों के बीच डेटा प्रवाह (कनेक्टर) होते हैं जो दर्शाते हैं कि एकाधिकारों और प्रणाली के बीच सूचना का आदान-प्रदान होता है।

संदर्भ DFD डेटा प्रवाह मॉडल का प्रवेश बिंदु है। इसमें केवल एक ही प्रक्रिया होती है और कोई डेटा भंडारण नहीं दिखाता है।
स्तर 1 DFD
संदर्भ आरेख की तुलना में स्तर 1 DFD प्रणाली के बारे में अधिक विस्तृत दृश्य प्रस्तुत करता है। प्रणाली के मुख्य उप-प्रक्रियाओं और डेटा भंडारों को दिखाकर।
निम्नलिखित आरेख स्तर 1 DFD को दर्शाता है, जो संदर्भ DFD में दिखाए गए भोजन आदेश प्रणाली की प्रक्रियाओं के विभाजन (अर्थात विघटन) है। आरेख को पढ़ें, और फिर हम इसके आधार पर कुछ महत्वपूर्ण अवधारणाओं का परिचय देंगे।

इस डेटा प्रवाह आरेख उदाहरण को संपादित करें
भोजन आदेश प्रणाली डेटा प्रवाह आरेख का एक उदाहरण में तीन प्रक्रियाएं, चार बाहरी एकाधिकार और दो डेटा भंडार शामिल हैं।
- आरेख के अनुसार, हम जानते हैं कि एक ग्राहक आदेश दे सकता है। भोजन आदेश प्रक्रिया आदेश प्राप्त करती है, इसे रसोई को भेजती है, इसे आदेश डेटा भंडार में संग्रहीत करती है, और अद्यतन इन्वेंटरी विवरण को इन्वेंटरी डेटा भंडार में संग्रहीत करती है। प्रक्रिया ग्राहक को बिलिंग भी प्रदान करती है।
- प्रबंधक रिपोर्ट प्राप्त कर सकते हैं जिसके लिए रिपोर्ट उत्पन्न करने वाली प्रक्रिया का उपयोग किया जाता है, जो क्रमशः इन्वेंटरी और आदेश डेटा भंडार में इन्वेंटरी विवरण और आदेशों को इनपुट के रूप में लेती है।
- प्रबंधक इन्वेंटरी आदेश प्रक्रिया को इन्वेंटरी आदेश प्रदान करके भी शुरू कर सकते हैं। इस प्रक्रिया इन्वेंटरी आदेश को विक्रेता को भेजती है और अद्यतन इन्वेंटरी विवरण को इन्वेंटरी डेटा भंडार में संग्रहीत करती है।
तार्किक बनाम भौतिक DFD
डेटा प्रवाह आरेखों को तार्किक और भौतिक डेटा प्रवाह आरेखों में बांटा गया है। तार्किक DFD व्यवसाय और उसके संचालन पर केंद्रित होता है। यह प्रत्येक घटना के लिए उत्पन्न और आवश्यक डेटा का वर्णन करता है। दूसरी ओर, भौतिक DFD यह दिखाता है कि प्रणाली को कैसे लागू किया जाएगा। तार्किक DFD और भौतिक DFD के बीच मुख्य अंतर निम्नलिखित हैं:
तार्किक DFD
- तार्किक DFD व्यवसाय के संचालन को दर्शाता है।
- प्रक्रियाएं व्यवसाय गतिविधियों का प्रतिनिधित्व करती हैं।
- डेटा भंडार डेटा के संग्रह का प्रतिनिधित्व करते हैं, चाहे डेटा कैसे संग्रहीत किया गया हो।
- यह व्यवसाय नियंत्रण कैसे होता है।
भौतिक DFD
-
- Physical DFD यह दिखाता है कि सिस्टम को कैसे लागू किया जाएगा (या वर्तमान सिस्टम कैसे काम करता है).
- प्रक्रियाएँ कार्यक्रमों, कार्यक्रम मॉड्यूल और हस्तचालित प्रक्रियाओं का प्रतिनिधित्व करती हैं।
- डेटा स्टोर भौतिक फाइलों और डेटाबेस, हस्तचालित फाइलों का प्रतिनिधित्व करते हैं।
- यह इनपुट डेटा के सत्यापन, रिकॉर्ड प्राप्त करने, प्रक्रिया के सफल समाप्त होने की गारंटी और सिस्टम सुरक्षा के लिए नियंत्रण दिखाता है।
- Physical DFD भौतिक दस्तावेज़ों के वास्तविक प्रवाह को निर्दिष्ट करता है, जबकि तार्किक DFD केवल व्यापार के शब्दों में सूचना प्रवाह पर ध्यान केंद्रित करता है।
उदाहरण के लिए, Physical DFD भौतिक दस्तावेज़ों के वास्तविक प्रवाह को निर्दिष्ट करता है, जबकि तार्किक DFD केवल व्यापार के शब्दों में सूचना प्रवाह पर ध्यान केंद्रित करता है।

इसके अलावा, एक तार्किक DFD उन भौतिक प्रक्रियाओं को हटा देता है जो केवल भौतिक गतिविधियों के संदर्भ में होती हैं और डेटा को परिवर्तित नहीं करती हैं।

तार्किक DFD उदाहरण – ग्रोसरी स्टोर
तार्किक DFD गतिविधियों के भौतिक कार्यान्वयन के विवरण में जाए बिना शामिल प्रक्रियाओं को दर्शाता है।

इस तार्किक DFD उदाहरण को संपादित करें
भौतिक DFD उदाहरण – ग्रोसरी स्टोर
- भौतिक DFD दिखाता है कि बार कोड – जो अधिकांश ग्रोसरी स्टोर के आइटम पर पाया जाता है, उसका उपयोग किया जाता है
- इसके अलावा, भौतिक DFD हस्तचालित प्रक्रियाओं जैसे स्कैनिंग का उल्लेख करता है, और बताता है कि आइटम के उपकुल रखने के लिए एक अस्थायी फाइल का उपयोग किया जाता है
- भुगतान नकद, चेक या डेबिट कार्ड द्वारा किया जा सकता है
अंत में, इसे उसके नाम, नकद रजिस्टर रसीद द्वारा संदर्भित किया जाता है

इस भौतिक DFD उदाहरण को संपादित करें
डेटा प्रवाह आरेखों पर टिप्स और नोट्स
- इसे बहुत जटिल मत बनाएं; आमतौर पर 5-7 औसत लोग प्रक्रियाओं को प्रबंधित कर सकते हैं
- एक डेटा स्टोर कम से कम एक प्रक्रिया से जुड़ा होना चाहिए
- दो बाहरी एकाइयों के बीच डेटा प्रवाह एक प्रक्रिया के माध्यम से न जाए बिना नहीं होना चाहिए
- एक प्रक्रिया जिसमें इनपुट है लेकिन आउटपुट नहीं है, एक काला छेद प्रक्रिया मानी जाती है।
- प्रक्रिया लेबल वर्ब फ्रेज़ होने चाहिए; डेटा स्टोर को संज्ञा द्वारा दर्शाया जाता है।
- एक बाहरी एकाइ को कम से कम एक प्रक्रिया से जुड़ा होना चाहिए
- DFD अनिर्धारक होते हैं – नंबरिंग आवश्यक रूप से क्रम को नहीं दर्शाती है और उपयोगकर्ताओं के साथ चर्चा करते समय प्रक्रियाओं की पहचान करने में उपयोगी है
- डेटा स्टोर को एक बाहरी एकाइ से जोड़ा नहीं जाना चाहिए, वरना इसका अर्थ है कि आप एक बाहरी एकाइ को आपकी डेटा फाइल तक सीधा पहुंच दे रहे हैं
संसाधन
- डेटा प्रवाह आरेख (DFD) क्या है?
- डेटा प्रवाह आरेख (DFD) कैसे बनाएं?
- डेटा फ्लो डायग्राम (DFD) सॉफ्टवेयर
- डेटा फ्लो डायग्राम उदाहरण
यह पोस्ट Deutsch, English, Español, فارسی, Français, Bahasa Indonesia, 日本語, Polski, Portuguese, Ру́сский, Việt Nam, 简体中文 और 繁體中文 में भी उपलब्ध है।













