de_DEen_USes_ESfa_IRfr_FRhi_INid_IDjapl_PLpt_PTru_RUvizh_CNzh_TW

सुपर सिंपल फ्लोचार्ट गाइड

फ्लोचार्ट क्या है?

एक फ्लोचार्ट डेटा प्रोसेसिंग सिस्टम में शामिल ऑपरेशनों का ग्राफिकल प्रतिनिधित्व है।
सिस्टम में ऑपरेशन। आमतौर पर, एक समस्या को समझने का सबसे अच्छा तरीका एक आरेख बनाना है। आरेख आमतौर पर शब्दों या वाक्यांशों के एक छोटे सेट की तुलना में एक स्थिति की अधिक पूर्ण छवि प्रदान करते हैं। हालांकि, दृश्य संकेतों (आकृतियों) और पाठ का संयोजन संचार और समस्या समाधान के लिए एक बहुत ही शक्तिशाली उपकरण प्रदान करता है। जब एल्गोरिदम का प्रतिनिधित्व करने के लिए एक फ्लोचार्ट बनाया जाता है, तो एल्गोरिदम को अधिक तेजी से विकसित किया जा सकता है। फ्लोचार्ट एल्गोरिदम की तुलना में बहुत आसानी से समझे जाते हैं।

एक फ्लोचार्ट दिखाता है:

• एल्गोरिदम की तर्क प्रदर्शित करता है
• व्यक्तिगत चरणों और उनके अंतरसंबंधों पर जोर देता है
• उदाहरण के लिए, एक क्रिया से अगली क्रिया तक नियंत्रण प्रवाह

फ्लोचार्ट प्रतीक

फ्लोचार्ट में कई मानक प्रतीक होते हैं। फ्लोचार्ट विभिन्न आकृतियों के बॉक्स का उपयोग विभिन्न प्रकार के निर्देशों का प्रतिनिधित्व करने के लिए करते हैं। वास्तविक निर्देश बॉक्स के भीतर लिखे जाते हैं। इन बॉक्स को तीर के साथ ठोस रेखाओं से जोड़ा जाता है जो फ्लोचार्ट की प्रवाह दिशा को दर्शाते हैं। फ्लोचार्ट की प्रवाह दिशा। फ्लोचार्ट में उपयोग किए जाने वाले बॉक्स मानकीकृत होते हैं और उनका विशिष्ट अर्थ होता है। इन फ्लोचार्ट के लिए प्रतीकों का विकास अमेरिकी राष्ट्रीय मानक संस्थान (ANSI) द्वारा किया गया है।

तत्व विवरण प्रतीक
स्टार्ट / स्टॉप टर्मिनेटर आपके पूरे फ्लोचार्ट में स्टार्ट और एक स्टॉप टर्मिनेटर। यदि किसी प्रोग्राम तर्क में एक अंतराल शामिल है, तो इसे टर्मिनल प्रतीक के साथ भी दर्शाया जाता है। Flowchart symbol: Start and Stop terminator
इनपुट / आउटपुट इस प्रतीक का उपयोग प्रोग्राम में किसी भी इनपुट/आउटपुट कार्य को दर्शाने के लिए किया जाता है। इसलिए यदि कोई इनपुट किसी इनपुट उपकरण, जैसे कीबोर्ड, टेप, कार्ड रीडर आदि के माध्यम से प्रोग्राम में आता है, तो इसे फ्लोचार्ट में इनपुट/आउटपुट प्रतीक के सहारे दर्शाया जाएगा। इसी तरह, प्रिंटर, प्लॉटर, चुंबकीय टेप, डिस्क, मॉनिटर आदि उपकरणों पर आउटपुट के लिए सभी आउटपुट निर्देशों को इनपुट/आउटपुट प्रतीक के साथ दर्शाया जाता है। Flowchart symbol: Input
निर्णय प्रक्रिया में एक निर्णय बिंदु का प्रतिनिधित्व करता है, जिसमें आमतौर पर `हां’ या `नहीं’ का उत्तर आवश्यक होता है, फिर फ्लोचार्ट के अलग-अलग हिस्सों में शाखा बनती है। Flowchart symbol: Decision
पेज संदर्भ (ऑन/ऑफ) एक अन्य प्रक्रिया के साथ संबंध का प्रतिनिधित्व करता है। Flowchart symbol: On page and Off page connector
प्रवाह रेखाएं प्रवाह की दिशा को दर्शाता है। क्षैतिज तीर प्रक्रियाओं या घटनाओं के रैखिक क्रम को दर्शाते हैं, और ऊर्ध्वाधर तीर उप-या उपराष्ट्रीय कौशल और ज्ञान को दर्शाते हैं। Flowchart symbol: Flow line
प्रक्रिया एक प्रक्रिया प्रतीक का उपयोग फ्लोचार्ट में अंकगणितीय और डेटा गति निर्देशों का प्रतिनिधित्व करने के लिए किया जाता है। जोड़, घटाव, गुणा और भाग की सभी अंकगणितीय प्रक्रियाओं को प्रक्रिया प्रतीक में दर्शाया जाता है। एक मेमोरी स्थान से दूसरे मेमोरी स्थान तक डेटा गति की तार्किक प्रक्रिया को भी प्रक्रिया बॉक्स में दर्शाया जाता है। Flowchart symbol: Process

फ्लोचार्ट एक झलक में: प्रतीक चित्रण

फ्लोचार्ट में एक शुरुआती बिंदु और एक या एक से अधिक अंतिम बिंदु होने चाहिए, और इसे ऊपर से नीचे और बाएं से दाएं दिशा में व्यवस्थित किया जाना चाहिए।

ऊपर वर्णित प्रतीकों को दर्शाने वाला एक सरल फ्लोचार्ट नीचे देखा जा सकता है:

इस फ्लोचार्ट उदाहरण को संपादित करें

फ्लोचार्ट के साथ संरचित प्रोग्रामिंग में एल्गोरिदम का प्रतिनिधित्व

फ्लोचार्ट का अक्सर संरचित प्रोग्रामिंग के लिए एल्गोरिदम का प्रतिनिधित्व करने के लिए उपयोग किया जाता है। फ्लोचार्ट एल्गोरिदम की संरचना और तर्क को रेखांकित करते हैं, साथ ही समस्या को हल करने के लिए अनुसरण किए जाने वाले क्रम में क्रियाओं को भी दर्शाते हैं।

  • फ्लोचार्ट जटिल कार्यक्रमों के लिए उपयोगी होते हैं जिनमें कई शाखाएं होती हैं क्योंकि वे व्यक्तिगत शाखाओं और लूप के बीच अंतर्संबंधों का वर्णन करते हैं।
  • वे तर्क में त्रुटियों का पता लगाने और उन्हें ठीक करने में भी सहायता करते हैं और अधिक कुशल संरचनाओं के विकास में सहायता करते हैं।

अंत में, एक फ्लोचार्ट एक कार्यक्रम के दस्तावेजीकरण के लिए एक उत्तम माध्यम है। यह प्रोग्रामरों और गैर-प्रोग्रामरों के बीच संचार का एक सुविधाजनक तरीका प्रदान करता है।

अनुक्रम – एक क्रम में अनुसरण करने वाली प्रक्रियाओं / चरणों की श्रृंखला।

उदाहरण के लिए, अपने बाल धोने के लिए;
1. बालों को गीला करें
2. शैंपू लगाएं
3. धो लें

इस फ्लोचार्ट उदाहरण को संपादित करें

चयन – एक ऐसी स्थिति मौजूद है जो अनुसरण किए जाने वाली प्रक्रियाओं के क्रम या प्रकार को बदल सकती है।

फ्लोचार्ट उदाहरण: अभी संपादित करें

उदाहरण के लिए, यदि लाइट लाल है तो मैं रुकूंगा अन्यथा मैं जाऊंगा।

ऑनलाइन फ्लोचार्ट उदाहरण: अभी संपादित करें

केस स्टेटमेंट

फ्लोचार्ट संपादित करें: ऑनलाइन फ्लोचार्ट निर्माता

पुनरावृत्ति – अक्सर, हम एक ही सेट प्रक्रियाओं को कई बार निष्पादित करना चाह सकते हैं, और हम एक लूप निष्पादित कर सकते हैं जो एक ही क्रियाओं के सेट को बार-बार दोहराता है जब तक कि एक रोक स्थिति नहीं आती। रोक स्थिति प्रदान न करने से प्रक्रिया अनंत लूप में प्रवेश कर जाएगी

हमारे ऑनलाइन फ्लोचार्ट संपादक में संपादित करें

लूप का एक उदाहरण दिखाना हो सकता है कि स्क्रीन पर शब्द ‘SCHOOL’ को 7 बार दिखाया जाए।

हमारे फ्लोचार्ट सॉफ्टवेयर में संपादित करें

स्टेपवाइज रिफाइनमेंट के साथ फ्लोचार्ट विकसित करें

स्टेपवाइज रिफाइनमेंट एक प्रोग्रामिंग समस्या को चरणों की एक श्रृंखला में तोड़ने की प्रक्रिया है। आप समस्या को हल करने के लिए कुछ सामान्य चरणों से शुरू करते हैं और एक-एक करके प्रत्येक चरण को बेहतर बनाते हैं। जब आप प्रत्येक चरण को बेहतर बना लेते हैं, तो आप इन सामान्य चरणों को छोटे उप-चरणों की एक श्रृंखला में और विभाजित करते हैं। जब यह काम पूरा हो जाता है, तो आप आगे बढ़ते हैं जब तक कि आप समस्या का ऐसे विस्तार से वर्णन नहीं कर लेते जिससे आप उसके समाधान के लिए कोड लिख सकें।

स्टेपवाइज रिफाइनमेंट: समस्या के समाधान को डिज़ाइन करें

    1. उच्च स्तर पर समाधान की घोषणा करना
    2. समाधान के चरणों को सरल चरणों में बेहतर बनाना
    3. चरण 2 को दोहराएं, जब तक चरणों को क्रियान्वित करने के लिए पर्याप्त सरल नहीं हो जाते

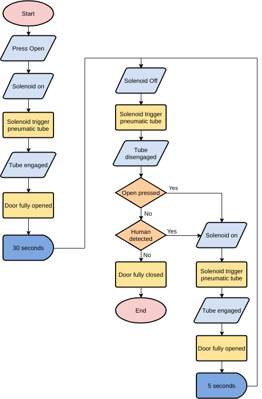
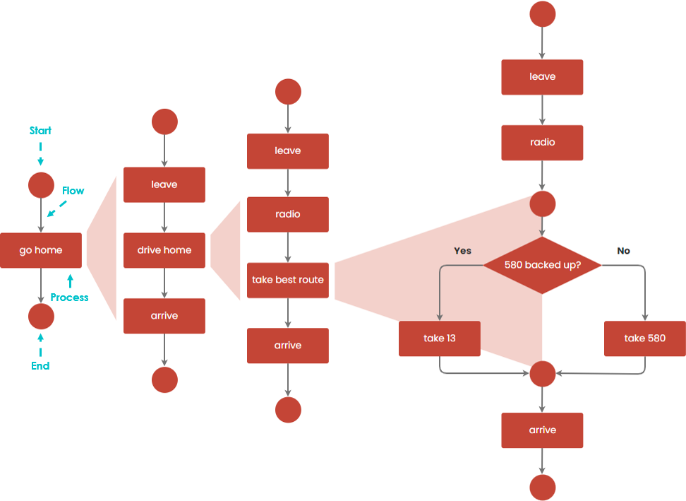
प्रवाहचित्र उदाहरण के साथ चरणदर अभिनवीकरण – घर जाएं

एक जटिल समस्या को हल करने का सबसे प्रभावी तरीका उसे धीरे-धीरे सरल उप-समस्याओं में बांटना है। आप पूरे कार्य को सरल भागों में बांटने से शुरू करते हैं। इनमें से कुछ कार्यों को अपने आप में विभाजित करने की आवश्यकता हो सकती है। इस प्रक्रिया को चरणदर अभिनवीकरण (या ऊपर से नीचे की विभाजन) कहा जाता है। आप चरणों का पालन कर सकते हैं और चरणदर अभिनवीकरण तकनीक का उपयोग करके एक प्रवाहचित्र बना सकते हैं।

नीचे दिए गए प्रवाहचित्र इन चार चरणों के क्रमिक अभिनवीकरण को दर्शाता है।

  • हम एक समय में एक ही चीज को अभिनवीकृत कर रहे हैं।
  • हल्के नीले समलम्ब चतुर्भुज बाएं आरेख में एक चरण के विस्तार (प्रसार) के तरीके को दाएं अगले प्रवाहचित्र में दर्शाता है।

प्रवाहचित्र चरणदर अभिनवीकरण उदाहरण – हाथ धोएं

Flowchart Example: Hand washing

इस प्रवाहचित्र उदाहरण को संपादित करें [प्रवाहचित्र सॉफ्टवेयर]

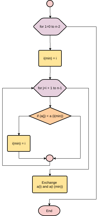
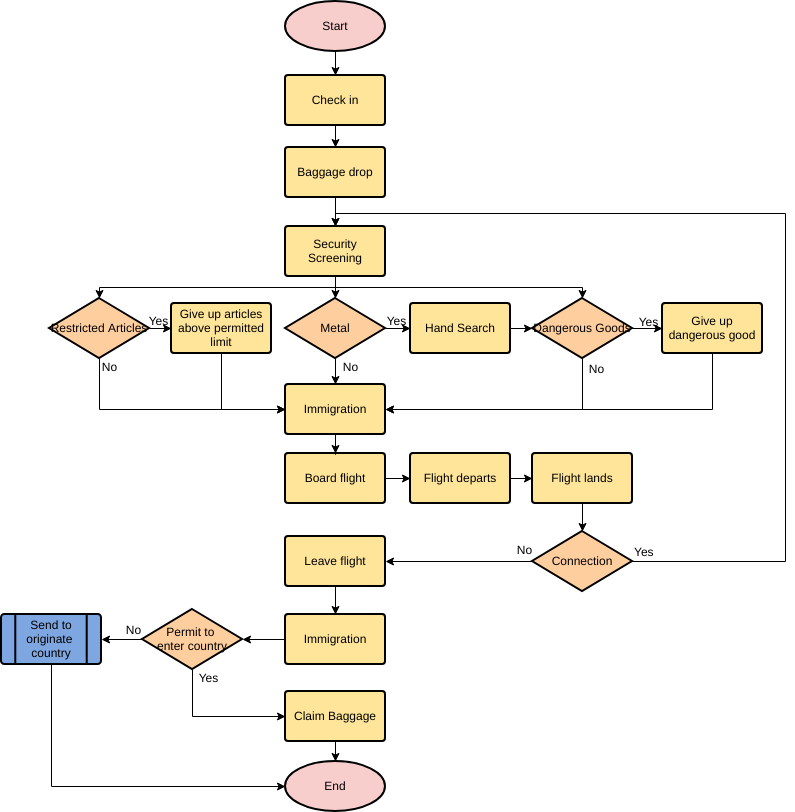
प्रवाहचित्र उदाहरण – एक एल्गोरिदम को हल करें

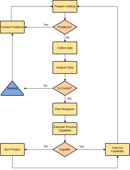
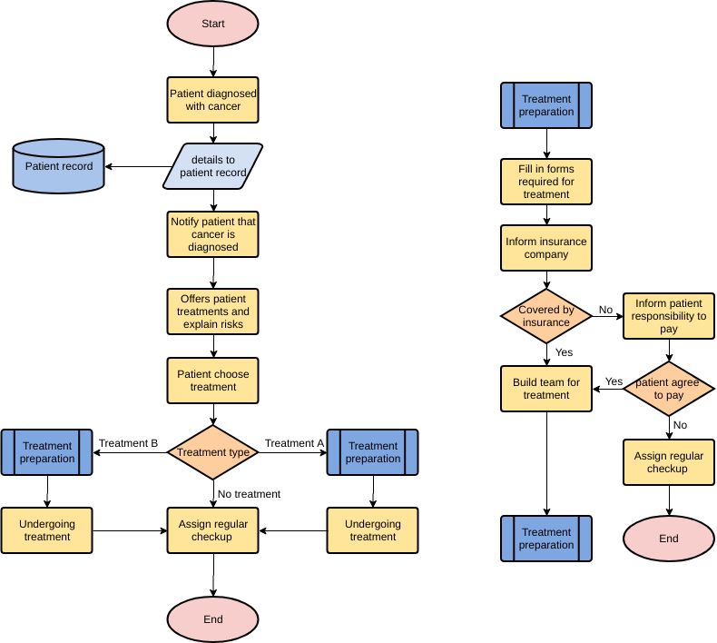
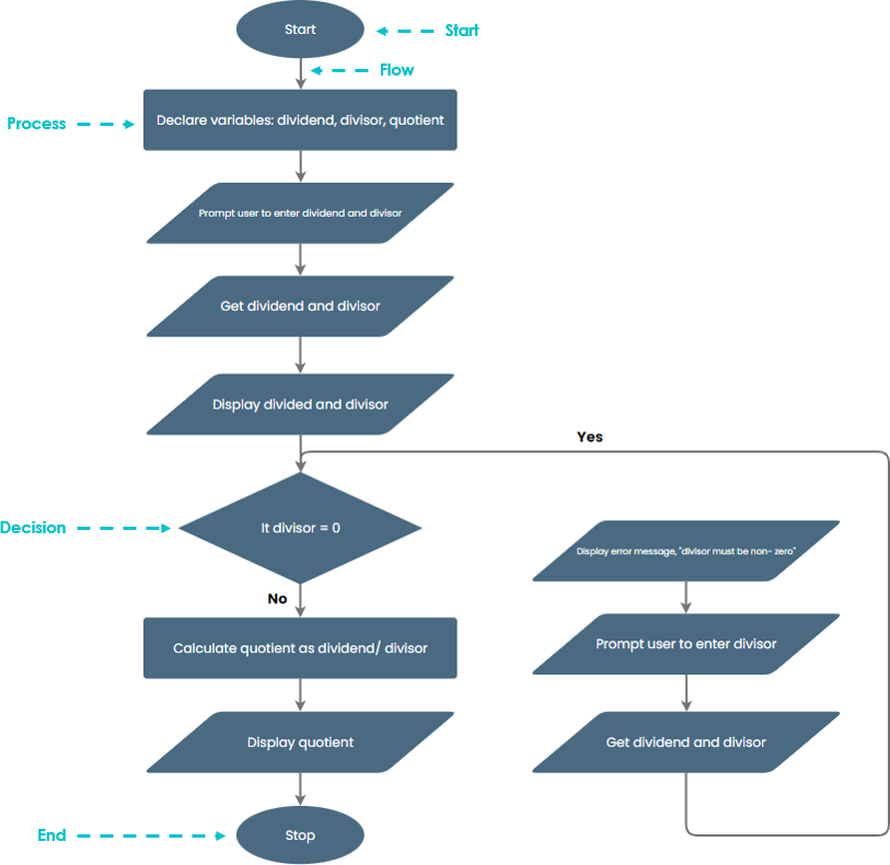
एक एल्गोरिदम व्यक्त करें जो उपयोगकर्ता से दो संख्याएं प्राप्त करता है (भाजक और भाज्य) और यह जांच करता है कि भाजक शून्य नहीं है। यह सुनिश्चित करें कि भाजक शून्य नहीं है और एक प्रवाहचित्र का उपयोग करके उनका भागफल दर्शाएं।

प्रवाहचित्र सॉफ्टवेयर – इस प्रवाहचित्र उदाहरण को संपादित करें [प्रवाहचित्र निर्माता]

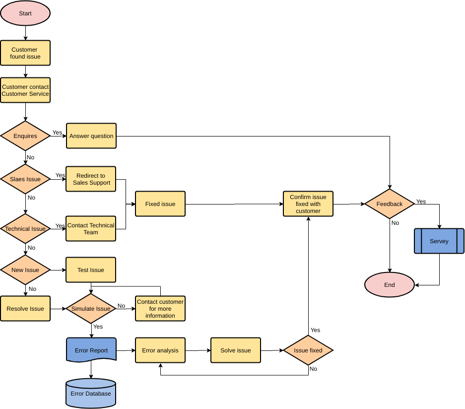
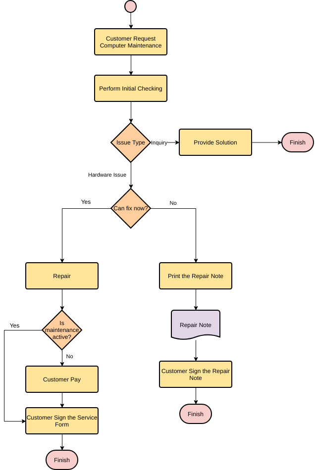
प्रवाहचित्र उदाहरण – चाय बनाने की प्रक्रिया को अब अधिक विस्तार से दर्शाया जा सकता है:

ऑनलाइन प्रवाहचित्र संपादक – इस प्रवाहचित्र उदाहरण को संपादित करें

प्रवाहचित्र उदाहरण: तापमान फारेनहाइट से सेल्सियस में परिवर्तित करें

इस प्रवाहचित्र उदाहरण को संपादित करें – ऑनलाइन प्रवाहचित्र निर्माता

प्रवाहचित्र के बारे में अधिक जानें –उदाहरणों के द्वारा

एक प्रवाहचित्र एक ऐसा आरेख है जो एल्गोरिदम, कार्यप्रवाह या प्रक्रिया का प्रतिनिधित्व करता है, जिसमें विभिन्न बॉक्स में चरण दिखाए जाते हैं और तीरों द्वारा उन्हें क्रम में जोड़ा जाता है। आप प्रवाहचित्र को शुरू से बना सकते हैं, या बस उन प्रवाहचित्र टेम्पलेट से शुरू कर सकते हैं जो उपलब्ध हैंविजुअल पैराडाइम ऑनलाइन प्रवाहचित्र सॉफ्टवेयर.

कुछ प्रेरणा की आवश्यकता है? हमने आपकी शुरुआत में मदद करने के लिए नीचे कुछ प्रवाहचित्र उदाहरण तैयार किए हैं। एक प्रवाहचित्र पर क्लिक करके इसे देखें, या संपादन शुरू करने के लिए संपादित बटन पर क्लिक करें।

यह पोस्ट Deutsch, English, Español, فارسی, Français, Bahasa Indonesia, 日本語, Polski, Portuguese, Ру́сский, Việt Nam, 简体中文 और 繁體中文 में भी उपलब्ध है।