什麼是流程圖?
流程圖是數據處理系統中涉及的操作的圖形表示。
系統中的操作。通常,理解問題的最佳方式是畫圖。與一組簡短的單詞或短語相比,圖表通常可以讓我們更全面地了解情況。然而,視覺符號)(形狀)和文本的結合為交流和解決問題提供了一個非常強大的工具。當創建流程圖來表示算法時,可以更快地開發算法。流程圖比算法更容易理解。
流程圖顯示:
• 顯示算法的邏輯
• 強調各個步驟及其相互關聯
• 例如從一個動作到下一個動作的控制流
流程圖符號
流程圖有許多標準符號。流程圖使用不同形狀的方框來表示不同類型的指令。實際的說明寫在盒子裡。這些框由實線連接,箭頭指示流程圖的流向。流程圖的流向。流程圖中使用的框是標準化的並且具有特定的含義。這些流程圖的符號由美國國家標準協會 (ANSI) 開發。
| 元素 | 描述 | 象徵 |
| 開始/停止終止符 | 整個流程圖中的 START 和一個 STOP 終止符。如果程序邏輯涉及暫停,它也用終端符號表示。 | ![]() |
| 輸入輸出 | 該符號用於表示程序中的任何輸入/輸出功能。因此,如果通過輸入設備(如鍵盤、磁帶、讀卡器等)對程序進行任何輸入,則將在輸入/輸出符號的幫助下在流程圖中進行指示。同樣,用於輸出到打印機、繪圖儀、磁帶、磁盤、監視器等設備的所有輸出指令都在輸入/輸出符號中指示。 | ![]() |
| 決定 | 代表流程中的一個決策點,通常需要“是”或“否”響應,然後分支到流程圖的不同部分。 | ![]() |
| 開/關頁面參考。 | 表示與另一個進程的連接。 | ![]() |
| 流線 | 表示流向。水平箭頭描繪程序或事件的線性序列,垂直箭頭描繪下級或上級技能和知識。 | |
| 過程 | 流程符號用於表示流程圖中的算術和數據移動指令。加、減、乘、除的所有算術過程都用過程符號表示。數據從一個內存位置移動到另一個內存位置的邏輯過程也在進程框中表示。 | ![]() |
流程圖一覽:符號說明
流程圖應有一個起點和一個或多個終點,並應按從上到下、從左到右的方向排列。
顯示上述符號的簡單流程圖如下所示:

用流程圖表示結構化編程中的算法
流程圖通常用於表示結構化編程的算法。流程圖概述了算法的結構和邏輯,以及解決問題時要遵循的操作順序。
- 流程圖對於包含許多分支的複雜程序很有用,因為它們描述了各個分支和循環之間的相互關係。
- 它們還有助於檢測和糾正邏輯中的錯誤並開發更有效的結構。
最後,流程圖是記錄程序的絕佳工具。它為程序員和非程序員之間提供了一種方便的通信方式。
順序——按順序執行的一系列過程/步驟。

例如,洗頭;
1. 濕髮
2. 塗抹洗髮水
3. 沖洗

選擇——存在可能改變要遵循的過程的順序或類型的條件。

例如,如果燈是紅色的,那麼我會停下來,否則我會走。

案例陳述

重複——通常,我們可能希望多次執行同一組流程,並且我們可以執行一個循環,一遍又一遍地執行同一組操作,直到出現停止條件。未能提供停止條件將導致進程進入無限循環

一個循環的例子可以是在屏幕上顯示單詞’SCHOOL’ 7 次。

逐步細化開發流程圖
逐步細化是將編程問題分解為一系列步驟的過程。您從解決問題的一些一般步驟開始,然後依次細化每個步驟。一旦你完善了每個步驟,你就可以將這些一般步驟進一步分解為一系列更小的子步驟。完成後,您將繼續,直到您詳細描述了問題,以便您可以為其解決方案編寫代碼。
逐步細化:通過以下方式設計問題解決方案
-
- 高層次地說明解決方案
- 將解決方案的步驟細化為更簡單的步驟
- 重複步驟 2,直到步驟簡單到可以執行
使用流程圖示例逐步細化 – 回家
解決複雜問題的最有效方法是將其分解為連續更簡單的子問題。您首先將整個任務分解為更簡單的部分。其中一些任務本身可能需要細分。這個過程稱為逐步細化(或自頂向下分解)。您可以按照這些步驟使用逐步細化技術創建流程圖。
下面的流程圖說明了這四個階段的逐步細化。
- 我們一次只提煉一件事。
- 淺藍色梯形顯示了左側圖表中的一個步驟如何在右側的下一個流程圖中進行細化(擴展)。
流程圖逐步細化示例 – 洗手

流程圖示例——求解算法
表達一個算法,從用戶那裡得到兩個數字(被除數和除數)並測試以確保除數不為零。確保除數不為零,並使用流程圖顯示它們的商。

流程圖軟件 – 編輯此流程圖示例 [FLOWCHART MAKER]
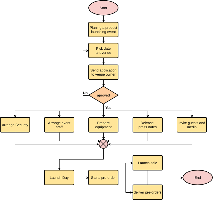
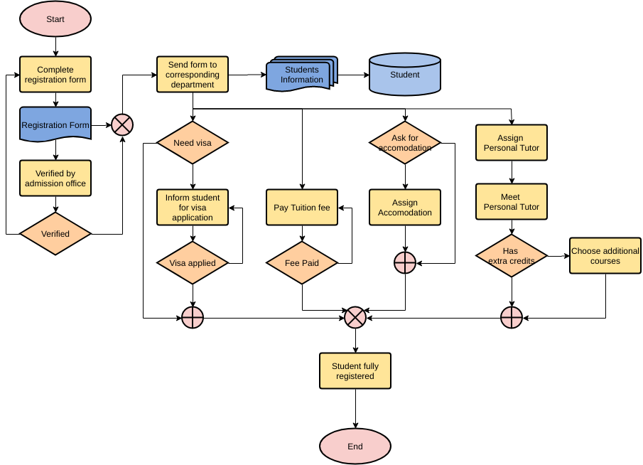
流程圖示例——現在可以更詳細地演示製作一杯茶的過程:

流程圖示例:將華氏溫度轉換為攝氏度

了解有關流程圖的更多信息 –通過示例
流程圖是使用最廣泛的圖表之一,它表示算法、工作流或過程,在各種框中顯示步驟並按箭頭順序連接它們。您可以從頭開始創建流程圖,也可以從Visual Paradigm Online 流程圖軟件中提供的流程圖模板開始。
需要一些靈感嗎?我們在下面匯總了一些流程圖示例,以幫助您入門。單擊流程圖進行查看,或單擊編輯按鈕開始編輯。





























































































