Was ist ein Flussdiagramm?
Ein Flussdiagramm ist eine grafische Darstellung der an einem Datenverarbeitungssystem beteiligten Operationen.
Operationen im System. Oft ist der beste Weg, ein Problem zu verstehen, das Zeichnen eines Diagramms. Diagramme geben uns normalerweise ein vollständigeres Bild einer Situation als eine kurze Ansammlung von Wörtern oder Sätzen. Die Kombination aus visuellen Symbolen (Formen) und Text bietet jedoch ein sehr leistungsfähiges Werkzeug zur Kommunikation und Problemlösung. Algorithmen können schneller entwickelt werden, wenn ein Flussdiagramm erstellt wird, um sie darzustellen. Flussdiagramme sind viel einfacher zu verstehen als Algorithmen.
Ein Flussdiagramm zeigt:
• zeigt die Logik eines Algorithmus
• hebt einzelne Schritte und deren Zusammenhänge hervor
• zB Kontrollfluss von einer Aktion zur nächsten
Flussdiagramm-Symbole
Flussdiagramme haben viele Standardsymbole. Flussdiagramme verwenden Kästen mit unterschiedlichen Formen, die verwendet werden, um verschiedene Arten von Anweisungen darzustellen. Die eigentlichen Anweisungen sind in die Kästchen geschrieben. Diese Kästchen sind durch durchgezogene Linien mit Pfeilen verbunden, die die Flussrichtung des Flussdiagramms anzeigen. Die Flussrichtung des Flussdiagramms. Die in Flussdiagrammen verwendeten Kästchen sind standardisiert und haben spezifische Bedeutungen. Die Symbole für diese Flussdiagramme wurden vom American National Standards Institute (ANSI) entwickelt.
| Element | Beschreibung | Symbol |
| START / STOP-Terminator | START und ein STOP-Terminator in Ihrem gesamten Flussdiagramm. Falls eine Programmlogik eine Pause enthält, wird dies ebenfalls mit dem Terminalsymbol angezeigt. | ![]() |
| Input-Output | Dieses Symbol wird verwendet, um jede Ein-/Ausgabefunktion im Programm zu kennzeichnen. Wenn also Eingaben in das Programm über ein Eingabegerät wie Tastatur, Band, Kartenleser usw. erfolgen, wird dies im Flussdiagramm mit Hilfe des Eingabe-/Ausgabesymbols angezeigt. Ebenso werden alle Ausgabebefehle für die Ausgabe auf Geräten wie Drucker, Plotter, Magnetbänder, Diskette, Monitore etc. im Ein-/Ausgabesymbol angezeigt. | ![]() |
| Entscheidung | Stellt einen Entscheidungspunkt im Prozess dar, der normalerweise eine „Ja“- oder „Nein“-Antwort erfordert und dann zu verschiedenen Teilen des Flussdiagramms verzweigt. | ![]() |
| Ein/Aus-Seitenreferenz. | Stellt eine Verbindung mit einem anderen Prozess dar. | ![]() |
| Stromlinien | Gibt die Fließrichtung an. Horizontale Pfeile stellen Abläufe oder lineare Abfolgen von Ereignissen dar, vertikale Pfeile unter- oder übergeordnete Fähigkeiten und Kenntnisse. | |
| Verfahren | Ein Prozesssymbol wird verwendet, um arithmetische und Datenbewegungsanweisungen in dem Flussdiagramm darzustellen. Alle Rechenverfahren Addition, Subtraktion, Multiplikation und Division werden im Prozesssymbol angezeigt. Der logische Prozess der Datenbewegung von einer Speicherstelle zu einer anderen wird ebenfalls in der Prozessbox dargestellt. | ![]() |
Flussdiagramm auf einen Blick: Symboldarstellung
Das Flussdiagramm sollte einen Startpunkt und einen oder mehrere Endpunkte haben und von oben nach unten und von links nach rechts angeordnet sein.
Ein einfaches Flussdiagramm, das die oben beschriebenen Symbole zeigt, ist unten zu sehen:

BEARBEITEN SIE DIESES FLUSSDIAGRAMMBEISPIEL
Darstellung des Algorithmus in der strukturierten Programmierung mit Flussdiagramm
Flussdiagramme werden häufig verwendet, um Algorithmen für die strukturierte Programmierung darzustellen. Flussdiagramme skizzieren die Struktur und Logik eines Algorithmus sowie die Abfolge von Operationen, die bei der Lösung des Problems befolgt werden müssen.
- Flussdiagramme sind nützlich für komplexe Programme mit vielen Verzweigungen, da sie die Zusammenhänge zwischen einzelnen Verzweigungen und Schleifen beschreiben.
- Sie helfen auch, Fehler in der Logik zu erkennen und zu korrigieren und effizientere Strukturen zu entwickeln.
Schließlich ist ein Flussdiagramm ein hervorragendes Mittel zur Dokumentation eines Programms. Es bietet ein bequemes Kommunikationsmittel zwischen Programmierern und Nicht-Programmierern.
Sequenz – Eine Reihe von Prozessen / Schritten, die der Reihe nach folgen.

Zum Beispiel, um Ihre Haare zu waschen;
1. Nasses Haar
2. Shampoo auftragen
3. Ausspülen

BEARBEITEN SIE DIESES FLUSSDIAGRAMMBEISPIEL
Auswahl – Es existiert eine Bedingung, die die Reihenfolge oder Art der zu befolgenden Prozesse ändern kann.

BEISPIEL FÜR EIN FLUSSDIAGRAMM: JETZT BEARBEITEN
Zum Beispiel, WENN die Ampel rot ist, DANN halte ich an, SONST gehe ich.

BEISPIEL FÜR EIN ONLINE-FLUSSDIAGRAMM: JETZT BEARBEITEN
Fallbericht

FLUSSDIAGRAMM BEARBEITEN: ONLINE-FLUSSDIAGRAMM-ERSTELLER
Wiederholung – Oft möchten wir denselben Satz von Prozessen mehrmals ausführen, und wir können eine Schleife ausführen, die denselben Satz von Aktionen immer wieder ausführt, bis eine Stoppbedingung eintritt. Wenn keine Stoppbedingung angegeben wird, tritt der Prozess in eine Endlosschleife ein

BEARBEITEN SIE IN UNSEREM ONLINE-FLUSSDIAGRAMM-EDITOR
Ein Beispiel für eine LOOP könnte sein, das Wort „SCHOOL“ sieben Mal auf dem Bildschirm anzuzeigen.

BEARBEITEN SIE IN UNSERER FLUSSDIAGRAMM-SOFTWARE
Entwickeln Sie ein Flussdiagramm mit schrittweiser Verfeinerung
Schrittweise Verfeinerung ist der Prozess, bei dem ein Programmierproblem in eine Reihe von Schritten zerlegt wird. Sie beginnen mit einigen allgemeinen Schritten zur Lösung des Problems und verfeinern jeden Schritt der Reihe nach. Nachdem Sie jeden Schritt verfeinert haben, unterteilen Sie diese allgemeinen Schritte weiter in eine Reihe kleinerer Unterschritte. Sobald dies erledigt ist, fahren Sie fort, bis Sie das Problem so detailliert beschrieben haben, dass Sie Code für seine Lösung schreiben können.
Schrittweise Verfeinerung: Entwurf einer Problemlösung durch
-
- Angabe der Lösung auf hohem Niveau
- Verfeinerungsschritte der Lösung in einfachere Schritte
- Wiederholen von Schritt 2, bis die Schritte einfach genug auszuführen sind
Schrittweise Verfeinerung mit Beispiel eines Flussdiagramms – Nach Hause gehen
Der effektivste Weg, ein komplexes Problem zu lösen, besteht darin, es in sukzessive einfachere Teilprobleme zu zerlegen. Sie beginnen damit, die gesamte Aufgabe in einfachere Teile zu zerlegen. Einige dieser Aufgaben müssen möglicherweise selbst unterteilt werden. Dieser Prozess wird als schrittweise Verfeinerung (oder Top-Down-Zerlegung) bezeichnet. Sie können den Schritten folgen und mithilfe der schrittweisen Verfeinerungstechnik ein Flussdiagramm erstellen.
Das folgende Flussdiagramm veranschaulicht die fortschreitende Verfeinerung dieser vier Stufen.
- Wir verfeinern eine Sache nach der anderen.
- Das hellblaue Trapez zeigt, wie ein Schritt im Diagramm links im nächsten Flussdiagramm rechts verfeinert (erweitert) wird.
Beispiel für ein Flussdiagramm einer schrittweisen Verfeinerung – Hände waschen

DIESES FLUSSDIAGRAMMBEISPIEL BEARBEITEN [FLOWCHART SOFTWARE]
Flussdiagramm Beispiel – Lösen Sie einen Algorithmus
Drücken Sie einen Algorithmus aus, der zwei Zahlen vom Benutzer erhält (den Dividenden und den Divisor) und testet, um sicherzustellen, dass der Divisor nicht Null ist. Stellen Sie sicher, dass der Divisor nicht Null ist, und verwenden Sie ein Flussdiagramm, um den Quotienten anzuzeigen.

FLUSSDIAGRAMM-SOFTWARE – BEARBEITEN SIE DIESES FLUSSDIAGRAMM-BEISPIEL [FLOWCHART MAKER]
Flussdiagramm-Beispiel – der Prozess zum Zubereiten einer Tasse Tee kann nun detaillierter demonstriert werden:

FLUSSDIAGRAMM-EDITOR ONLINE – BEARBEITEN SIE DIESES FLUSSDIAGRAMM-BEISPIEL
Flussdiagramm-Beispiel: Konvertieren Sie die Temperatur Fahrenheit in Celsius

BEARBEITEN SIE DIESES FLUSSDIAGRAMM-BEISPIEL – ONLINE-FLUSSDIAGRAMM-ERSTELLER
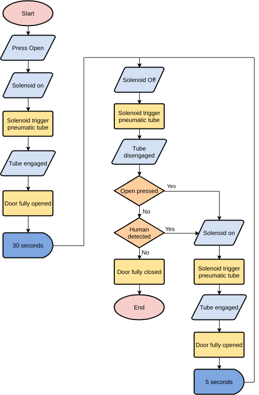
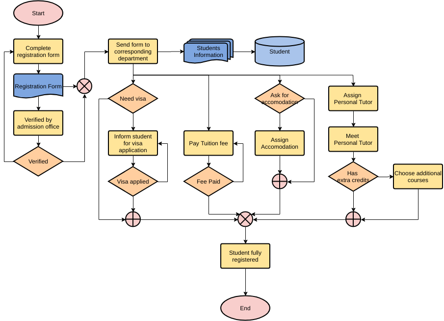
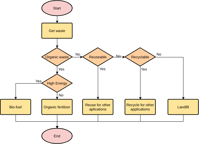
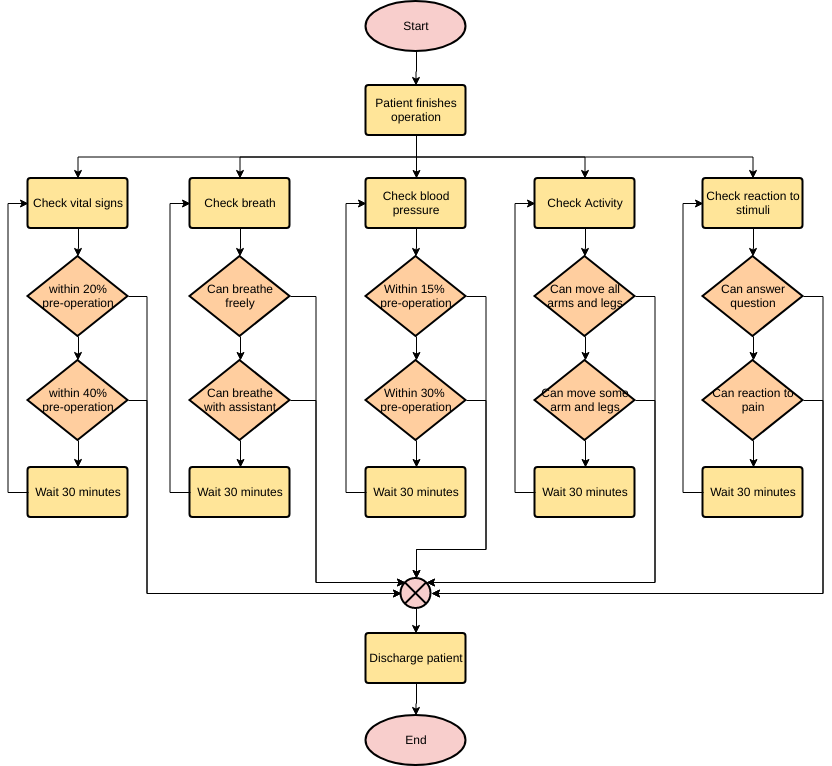
Erfahren Sie mehr über Flussdiagramme – anhand von Beispielen
Ein Flussdiagramm ist eines der am häufigsten verwendeten Diagramme, das einen Algorithmus, einen Arbeitsablauf oder einen Prozess darstellt, die Schritte in verschiedenen Kästchen anzeigt und sie in der Reihenfolge durch Pfeile verbindet. Sie können ein Flussdiagramm von Grund auf neu erstellen oder einfach mit den Flussdiagrammvorlagen beginnen, die in der Flussdiagramm-Software von Visual Paradigm Online verfügbar sind .
Brauchen Sie Inspiration? Wir haben unten einige Beispiele für Flussdiagramme zusammengestellt, um Ihnen den Einstieg zu erleichtern. Klicken Sie auf ein Flussdiagramm, um es anzuzeigen, oder klicken Sie auf die Schaltfläche Bearbeiten, um mit der Bearbeitung zu beginnen.
Der Artikel ist auch in English, Español, فارسی, Français, Bahasa Indonesia, 日本語, Polski, Portuguese, Ру́сский, Việt Nam, 简体中文 and 繁體中文 verfügbar.




























































































