フローチャートとは何ですか?
フローチャートは、データ処理システムに関連する操作をグラフで表したものです。
システム内の操作。多くの場合、問題を理解するための最良の方法は、図を描くことです。ダイアグラムは通常、短い単語やフレーズのセットよりも、状況のより完全な全体像を示します。ただし、視覚的な記号)(図形)とテキストの組み合わせは、コミュニケーションと問題解決のための非常に強力なツールを提供します。アルゴリズムを表すフローチャートを作成すると、アルゴリズムをより迅速に開発できます。フローチャートは、アルゴリズムよりもはるかに理解しやすいです。
フローチャートは以下を示しています:
•アルゴリズムのロジックを示します
•個々のステップとそれらの相互接続を強調します
•たとえば、あるアクションから次のアクションへの制御フロー
フローチャート記号
フローチャートには多くの標準記号があります。フローチャートは、さまざまな種類の命令を表すためにさまざまな形状のボックスを使用します。実際の説明は箱の中に書かれています。これらのボックスは、フローチャートの流れの方向を示す矢印の付いた実線で接続されています。フローチャートの流れの方向。フローチャートで使用されるボックスは標準化されており、特定の意味があります。これらのフローチャートの記号は、米国規格協会(ANSI)によって開発されました。
| エレメント | 説明 | シンボル |
| START / STOPターミネーター | フローチャート全体でSTARTと1つのSTOPターミネータ。プログラムロジックに一時停止が含まれる場合は、終了記号も示されます。 | ![]() |
| 入出力 | この記号は、プログラムの入出力機能を示すために使用されます。したがって、キーボード、テープ、カードリーダーなどの入力デバイスを介したプログラムへの入力がある場合は、入力/出力記号を使用してフローチャートに示されます。同様に、プリンタ、プロッタ、磁気テープ、ディスク、モニターなどのデバイスに出力するためのすべての出力命令は、入力/出力記号で示されます。 | ![]() |
| 決断 | プロセスの決定ポイントを表します。通常、「はい」または「いいえ」の応答が必要であり、フローチャートのさまざまな部分に分岐します。 | ![]() |
| オン/オフページリファレンス。 | 別のプロセスとの接続を表します。 | ![]() |
| フローライン | 流れの方向を示します。水平方向の矢印は手順またはイベントの線形シーケンスを示し、垂直方向の矢印は下位または上位のスキルと知識を示します。 | |
| プロセス | プロセスシンボルは、フローチャートの算術およびデータ移動命令を表すために使用されます。加算、減算、乗算、除算のすべての算術プロセスは、プロセス記号で示されます。あるメモリ位置から別のメモリ位置へのデータ移動の論理プロセスも、プロセスボックスに表示されます。 | ![]() |
フローチャートの概要:記号の図
フローチャートには、開始点と1つ以上の終了点があり、上から下、左から右の方向に配置する必要があります。
上記の記号を示す簡単なフローチャートを以下に示します。

フローチャートによる構造化プログラミングのアルゴリズムの表現
フローチャートは、構造化プログラミングのアルゴリズムを表すためによく使用されます。フローチャートは、アルゴリズムの構造とロジック、および問題を解決するために従うべき一連の操作の概要を示しています。
- フローチャートは、個々のブランチとループの間の相互関係を記述しているため、多くのブランチを含む複雑なプログラムに役立ちます。
- また、ロジックのエラーを検出して修正し、より効率的な構造を開発するのにも役立ちます。
最後に、フローチャートはプログラムを文書化するための優れた手段です。これは、プログラマーと非プログラマーの両方の間の便利な通信手段を提供します。
シーケンス–順番に続く一連のプロセス/ステップ。

たとえば、髪を洗うために;
1.濡れた髪
2.シャンプーを塗る
3.すすぐ

選択–従うプロセスの順序またはタイプを変更する可能性のある条件が存在します。

たとえば、ライトが赤の場合は停止し、それ以外の場合は停止します。

ケースステートメント

繰り返し–多くの場合、同じ一連のプロセスを複数回実行したい場合があり、停止条件が発生するまで同じ一連のアクションを繰り返し実行するループを実行できます。停止条件を指定しないと、プロセスが無限ループに入ります

LOOPの例として、「SCHOOL」という単語を画面に7回表示する場合があります。

段階的詳細化によるフローチャートの作成
段階的詳細化は、プログラミングの問題を一連のステップに分解するプロセスです。問題を解決するためのいくつかの一般的な手順から始めて、各手順を順番に改善します。各ステップを改良したら、これらの一般的なステップを一連の小さなサブステップにさらに分割します。それが完了したら、問題を詳細に説明して、その解決策のコードを記述できるようになるまで続行します。
段階的詳細化:次の方法で問題の解決策を設計する
-
- 解決策を高レベルで述べる
- ソリューションのステップをより単純なステップに洗練する
- 手順が実行できるほど単純になるまで、手順2を繰り返します
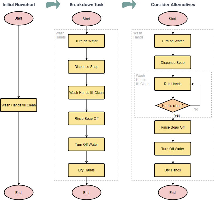
フローチャートの例による段階的詳細化–帰宅
複雑な問題を解決するための最も効果的な方法は、それを次々と単純なサブ問題に分解することです。まず、タスク全体をより単純な部分に分割します。これらのタスクの一部は、それ自体を細分化する必要がある場合があります。このプロセスは段階的詳細化(またはトップダウン分解)と呼ばれます。手順に従い、段階的詳細化手法を使用してフローチャートを作成できます。
以下のフローチャートは、これら4つの段階の段階的な改良を示しています。
- 私たちは一度に一つのことを洗練しています。
- 水色の台形は、左側の図の1つのステップが、右側の次のフローチャートでどのように洗練(展開)されているかを示しています。
フローチャート段階的詳細化の例–手を洗う

このフローチャートの例を編集する[フローチャートソフトウェア]
フローチャートの例–アルゴリズムを解く
ユーザーから2つの数値(被除数と除数)を取得し、除数がゼロでないことを確認するためのテストを行うアルゴリズムを表現します。除数がゼロでないことを確認し、フローチャートを使用して商を示します。

フローチャートソフトウェア–このフローチャートの例を編集する[フローチャートメーカー]
フローチャートの例–お茶を作るプロセスをより詳細に示すことができます。

オンラインフローチャートエディタ–このフローチャートの例を編集します
フローチャートの例:華氏温度を摂氏に変換する

このフローチャートの例を編集–オンラインフローチャートメーカー
フローチャートの詳細–例による
フローチャートは、アルゴリズム、ワークフロー、またはプロセスを表す最も広く使用されている図の1つであり、さまざまなボックスにステップを示し、矢印で順番に接続します。フローチャートを最初から作成することも、 Visual ParadigmOnlineフローチャートソフトウェアで利用可能なフローチャートテンプレートから始めることもできます。
インスピレーションが必要ですか?開始に役立つフローチャートの例を以下にまとめました。フローチャートをクリックして表示するか、[編集]ボタンをクリックして編集を開始します。





























































































