什麼是流程圖?
1921 年,弗蘭克吉爾伯特開發了流程圖,並首次提交給美國奧巴斯機械工程師協會 (ASME)。1930 年代,實業家艾倫·摩根森(Allan Mogensen)發現了適用於工業和商業的流程圖。Mogenson 發起了教育會議並教學生如何使用流程圖。1947 年,Douglas Hartree 解釋說 Herman Goldstine 和 John Vbasic-flowchart-vs-cross-functional-flowcharon Neumann 之間的合作導致了計算機編程中流程圖應用程序的發展。流程圖隨後被用作簡化計算機算法的技術。
傳統上,流程圖通常用於說明程序的邏輯。有助於計劃或解釋程序的邏輯並解釋程序的細節。作為程序員,經常需要畫流程圖來展示系統的運行過程或者表達某些業務的邏輯。可以說畫流程圖已經是程序員必須掌握的技能了。
從那時起,流程圖已經發展並變得更加複雜,從而導致了統一建模語言活動圖的發展。交互式計算機終端通過提供高度可讀的算法降低了流程圖的重要性。
如今,流程圖被廣泛應用於許多行業,包括工程、物理科學、計算機編程,甚至娛樂。此外,流程圖還可用於記錄其他順序計劃。例如,業務流程。
為什麼我們需要流程圖?
流程圖的優點之一是它們可以在沒有任何特定領域術語的情況下傳達流程的現狀或應該如何。有些事情很難用語言來解釋。但是當一個概念通過視覺圖形呈現給我們時,它就更容易理解了。這就是為什麼許多人使用不同類型的簡單流程圖來交流想法。使用流程圖的各種優點包括:
- 解決問題
- 即時通訊
- 視覺清晰度
- 提高效率
- 簡化文檔
- 即時通訊
- 驗證需求
流程圖符號:
流程圖由以下關鍵元素組成:流程開始和結束節點、要執行的活動、決策節點和連接器。
不同的流程圖符號具有不同的常規含義。
流程圖設計中使用的各種符號如下所示。
- 終端: 在流程圖中,它用一個圓圈表示,用於表示開始和停止符號。下面給出的符號用於表示端子符號。

- 輸入/輸出: 輸入符號用來表示輸入數據,輸出符號用來顯示輸出操作。下面給出的符號用於表示輸入/輸出符號。

- 處理符號:借助用於表示算術和數據移動指令的矩形框在流程圖中表示。下面給出的符號用於表示處理符號。

- 決策符號: 菱形符號用於表示決策聲明。下面給出的符號用於表示決策符號。

- 連接器:如果流在某個點中斷並在另一個地方再次繼續,則使用連接器符號。以下符號是連接器符號的表示。

- 流線: 它表示執行指令的確切順序。箭頭用於表示流程圖中的流線。下面給出的符號用於表示流線:

- 頁面參考符號: 此符號內部包含一個字母,表示流程在同一頁面上其他位置包含相同字母的匹配符號上繼續。下面給出的符號用於表示頁面上的參考符號。

- Off-Page Reference: 此符號內部包含一個字母,表示流程在不同頁面上其他位置包含相同字母的匹配符號上繼續。下面給出的符號用於表示頁外引用符號。

- 內部存儲符號: 下面給出的符號用於表示內部存儲符號。

制定流程圖的 7 個步驟?
以下是創建流程圖的一般步驟。
- 識別問題:需要可視化的過程是什麼?
- 定義目的
- 按正確順序列出主路徑的步驟
- 將每個步驟確定為輸入/輸出/數據、流程、文檔或其他
- 通過將一些複雜的任務分解為更小和更具體的步驟來優化您的流程圖。
- 考慮和細化選擇和迭代路徑和邏輯
- 根據目的審查和修改流程圖。
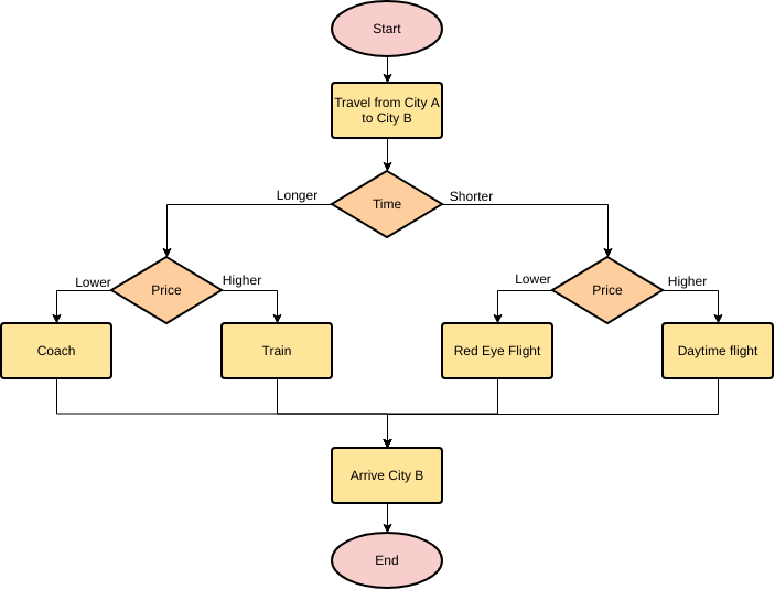
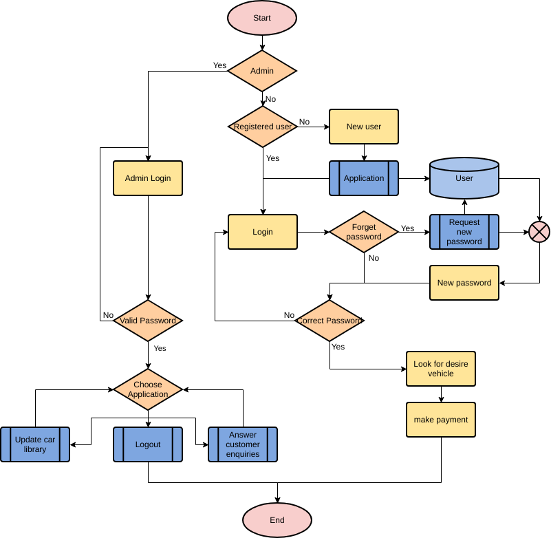
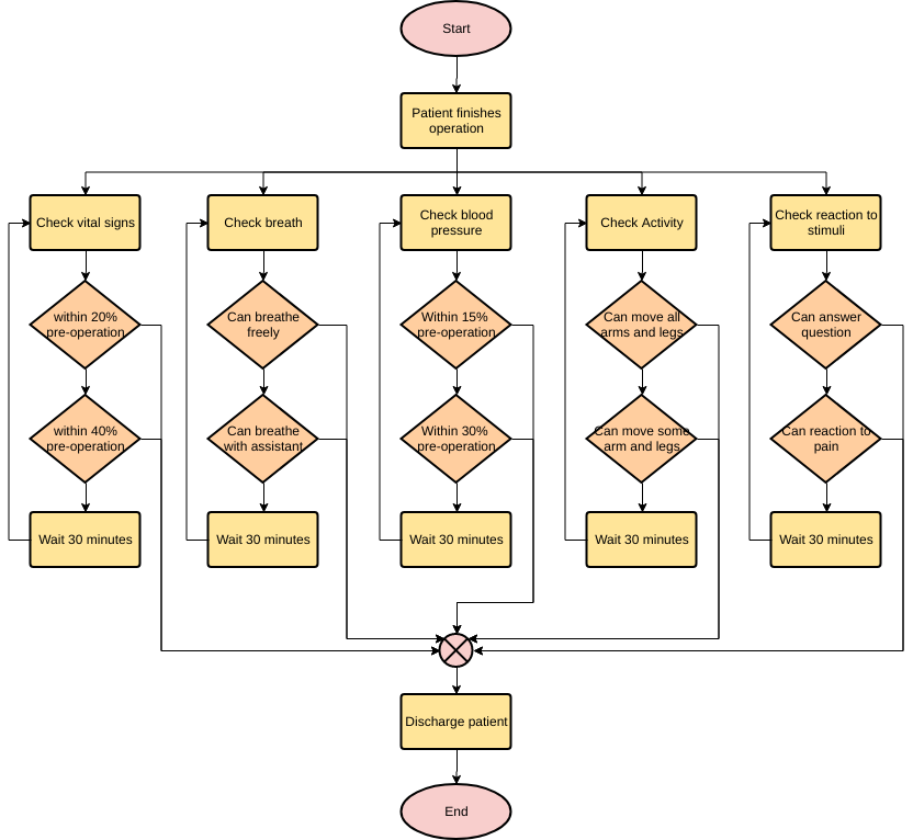
流程圖示例——洗手示例

示例 1:計算損益
設計一個流程圖,將用戶輸入的兩個數字相加。

示例 2:
設計流程圖,根據用戶輸入的數值計算盈虧。

跨職能流程圖與基本流程圖
我們說的流程圖其實是傳統的管理業務流程圖,既包含基礎流程圖,也包含跨職能流程圖(泳道圖)。
以醫院掛號流程為例。
業務流程說明:去醫院需要先到服務台領取你想看科室的小票(假設一定要拿到),然後到掛號窗口交小票交給工作人員,交好掛號費,拿到掛號單,然後到指定科室看病。
基本流程圖

跨職能(泳道)流程圖與基本流程圖
雖然基本流程圖清楚地說明了整個過程,但它並沒有清楚地表明哪個角色負責該過程的每個步驟。為了有效地表示每個流程由誰負責,可以通過泳道流程圖來實現,它不僅反映了整個活動控制流程,而且清楚地知道流程中每個角色所承擔的責任。
管理業務流程圖基本已經能夠滿足業務流程方向的表達,但是在復雜的系統交互中,在表達並發的概念時,傳統的管理業務流程圖已經無法表達,這就需要使用UML活動圖或 UML BPMN 泳道。

找流程圖軟件?
Visual Paradigm Online 具有簡單的流程圖工具,可讓您以靈活輕鬆的方式創建流程圖。作為一體化圖表解決方案,VP Online 還支持思維導圖、組織結構圖、UML、ERD 和平面圖。今天試試看。無需註冊。

了解更多流程圖示例:
跨職能流程圖示例:

































































































