O que é um Fluxograma ?
Em 1921, Frank Gilbert desenvolveu o fluxograma, que foi apresentado pela primeira vez à American Society oBasi Mechanical Engineers (ASME). Na década de 1930, o industrial Allan Mogensen descobriu fluxogramas aplicáveis à indústria e aos negócios. Mogenson iniciou conferências educacionais e ensinou aos alunos como usar fluxogramas. Em 1947, Douglas Hartree explicou que a colaboração entre Herman Goldstine e John Vbasic-flowchart-vs-cross-functional-flowcharon Neumann levou ao desenvolvimento de aplicações de fluxograma na programação de computadores. Fluxogramas foram então aplicados como uma técnica para simplificar algoritmos de computador.
Tradicionalmente, fluxogramas são frequentemente usados para ilustrar a lógica de um programa. ajuda a planejar ou explicar a lógica do programa e explicar os detalhes do programa. Como programador, muitas vezes é necessário desenhar fluxogramas para mostrar o processo em execução do sistema ou para expressar a lógica de determinado negócio. Pode-se dizer que desenhar fluxogramas já é uma habilidade que os programadores devem dominar.
Desde então, os fluxogramas evoluíram e se tornaram mais complexos, levando ao desenvolvimento do Unified Modeling Language Activity Diagram. Terminais de computador interativos reduziram a importância dos fluxogramas, fornecendo algoritmos altamente legíveis.
Atualmente, os fluxogramas são amplamente utilizados em muitas indústrias, incluindo engenharia, ciências físicas, programação de computadores e até entretenimento. Além disso, os fluxogramas também podem ser usados para documentar outros planos sequenciais. por exemplo, um processo de negócios.
Por que precisamos de um fluxograma?
Uma das vantagens dos fluxogramas é que eles podem transmitir como um processo é ou deveria ser sem qualquer terminologia específica de domínio. Algumas coisas são difíceis de explicar apenas com palavras. Mas quando um conceito nos é apresentado através de um gráfico visual, é muito mais fácil de entender. É por isso que muitas pessoas usam diferentes tipos de fluxogramas simples para comunicar ideias. As várias vantagens de usar um fluxograma incluem:
- Solução de problemas
- Comunicação instantânea
- Clareza visual
- Melhore a eficiência
- simplificar a documentação
- Comunicação instantânea
- validar requisito
Símbolos do fluxograma:
Um fluxograma consiste nos seguintes elementos-chave: nós de início e fim do processo, atividades a serem realizadas, nós de decisão e conectores.
Os diferentes símbolos do fluxograma têm diferentes significados convencionais.
Os vários símbolos usados em projetos de fluxogramas são fornecidos abaixo.
- Terminal: No fluxograma, é representado com a ajuda de um círculo para denotar o símbolo de início e parada. O símbolo abaixo é usado para representar o símbolo do terminal.

- Entrada/saída: O símbolo de entrada é usado para representar os dados de entrada e o símbolo de saída é usado para exibir a operação de saída. O símbolo abaixo é usado para representar o símbolo de entrada/saída.

- Símbolo de Processamento: É representado em um fluxograma com o auxílio de uma caixa retangular utilizada para representar as instruções aritméticas e de movimentação de dados. O símbolo dado abaixo é usado para representar o símbolo de processamento.

- Símbolo de decisão: O símbolo do diamante é usado para representar declarações de tomada de decisão. O símbolo abaixo é usado para representar o símbolo de decisão.

- Conector: O símbolo do conector é usado se os fluxos forem interrompidos em algum ponto e continuarem novamente em outro local. O símbolo a seguir é a representação do símbolo do conector.

- Linhas de fluxo: Representa a sequência exata em que as instruções são executadas. As setas são usadas para representar as linhas de fluxo em um fluxograma. O símbolo abaixo é usado para representar as linhas de fluxo:

- Símbolo de referência na página: Este símbolo contém uma letra dentro que indica que o fluxo continua em um símbolo correspondente contendo as mesmas letras em outro lugar na mesma página. O símbolo abaixo é usado para representar o símbolo de referência na página.

- Referência fora da página: Este símbolo contém uma letra dentro indicando que o fluxo continua em um símbolo correspondente contendo a mesma letra em outro lugar em uma página diferente. O símbolo abaixo é usado para representar o símbolo de referência fora da página.

- Símbolo de armazenamento interno: O símbolo abaixo é usado para representar o símbolo de armazenamento interno.

7 etapas para desenvolver um fluxograma?
Aqui estão as etapas gerais para criar um fluxograma.
- Identifique o problema: Qual é o processo que precisa ser visualizado?
- Defina o propósito
- Liste as etapas do caminho principal na ordem correta
- Determine cada etapa como entrada/saída/dados, processo, documento ou outro
- Refine seu fluxograma dividindo algumas tarefas complexas em etapas menores e específicas.
- Considere e refine os caminhos e a lógica de seleção e iteração
- Revise e retoque o fluxograma de acordo com a finalidade.
Exemplo de fluxograma – Exemplo de lavagem das mãos

EDITAR ESTE MODELO DE FLUXOGRAMA
Exemplo 1: Calcular Lucros e Perdas
Projete um fluxograma para adicionar dois números inseridos pelo usuário.

EDITE ESTE EXEMPLO DE FLUXOGRAMA
Exemplo 2:
Projete um fluxograma para calcular o lucro e a perda de acordo com o valor inserido pelo usuário.

EDITAR ESTE MODELO DE FLUXOGRAMA
Fluxogramas multifuncionais versus fluxograma básico
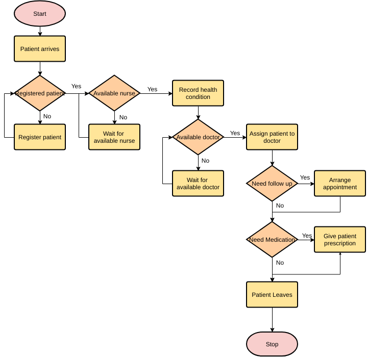
O fluxograma de que estamos falando é, na verdade, um fluxograma de negócios de gerenciamento tradicional, contendo fluxogramas básicos e fluxogramas multifuncionais (diagramas de raia).
Tomemos como exemplo o processo de registro hospitalar.
Descrição do processo de negócio: Para ir ao hospital, você precisa ir ao balcão de atendimento para pegar o pequeno bilhete do departamento que deseja ver (supondo que você tenha que pegá-lo), depois vá até a janela de registro e entregue o pequeno bilhete para a equipe, pague a taxa de inscrição e pegue o comprovante de inscrição, depois vá até o setor específico para ver o médico.
Fluxograma básico

EDITAR ESTE MODELO DE FLUXOGRAMA
Fluxograma multifuncional (raia) vs fluxograma básico
Embora o fluxograma básico ilustre claramente todo o processo, ele não mostra claramente qual papel é responsável por cada etapa do processo. A fim de representar efetivamente quem é o responsável por cada processo, pode ser realizado pelo fluxograma de raia, que não apenas reflete todo o fluxo de controle da atividade, mas também conhece claramente a responsabilidade que cada função assume no processo.
Os diagramas de fluxo de negócios gerenciais basicamente conseguiram atender a expressão da direção do processo de negócios, mas em interações de sistemas complexos, ao expressar o conceito de simultaneidade, os diagramas de fluxo de negócios tradicionais não conseguiram expressar, o que requer o uso do diagrama de atividades UML ou raia UML BPMN.

EDITE ESTE MODELO DE FLUXOGRAMA MULTIFUNCIONAL
Encontrando um software de fluxograma?
O Visual Paradigm Online apresenta uma ferramenta de fluxograma simples que permite criar fluxogramas de maneira flexível e fácil. Como uma solução de diagramação tudo-em-um, o VP Online também suporta mapas mentais, organogramas, UML, ERD e plantas baixas. Experimente hoje. Não é necessário registro.

Saiba mais exemplos de fluxogramas:
EXEMPLO DE FLUXOGRAMA DE BARRAMENTO PERDIDO
Exemplos de fluxograma multifuncional:

This post is also available in Deutsch, English, Español, فارسی, Français, English, Bahasa Indonesia, 日本語, Polski, Ру́сский, Việt Nam, 简体中文 and 繁體中文.

































































































