de_DEen_USes_ESfa_IRfr_FRhi_INid_IDjapl_PLpt_PTru_RUvizh_CNzh_TW

मूल फ्लोचार्ट बनाम क्रॉस-फंक्शनल फ्लोचार्ट: उदाहरण, उपकरण और टेम्पलेट

क्या है एक फ्लोचार्ट?

1921 में, फ्रैंक गिलबर्ट ने फ्लोचार्ट का विकास किया, जिसे पहली बार अमेरिकी सोसाइटी ऑफ बेसिक मैकेनिकल इंजीनियर्स (ASME) को प्रस्तुत किया गया। 1930 के दशक में, औद्योगिक व्यक्ति आलन मोजेनसेन ने उद्योग और व्यवसाय के लिए लागू फ्लोचार्ट की खोज की। मोजेनसेन ने शैक्षिक सम्मेलनों की शुरुआत की और छात्रों को फ्लोचार्ट का उपयोग करना सिखाया। 1947 में, डगलस हार्ट्री ने स्पष्ट किया कि हर्मन गोल्डस्टाइन और जॉन वीबेसिक-फ्लोचार्ट-व्स-क्रॉस-फंक्शनल-फ्लोचार्टोन न्यूमैन के सहयोग ने कंप्यूटर प्रोग्रामिंग में फ्लोचार्ट एप्लिकेशन के विकास को बढ़ावा दिया। फ्लोचार्ट का उपयोग बाद में कंप्यूटर एल्गोरिदम को सरल बनाने के तरीके के रूप में किया गया।

पारंपरिक रूप से, फ्लोचार्टआमतौर पर किसी प्रोग्राम के तर्क को समझाने के लिए उपयोग किए जाते हैं। यह प्रोग्राम के तर्क की योजना बनाने या समझाने में मदद करता है और प्रोग्राम के विवरण को समझाता है। प्रोग्रामर के रूप में, अक्सर आवश्यकता होती है कि आप फ्लोचार्ट बनाएं ताकि सिस्टम के चलने वाले प्रक्रिया को दिखाया जा सके या कुछ व्यापार के तर्क को व्यक्त किया जा सके। कहा जा सकता है कि फ्लोचार्ट बनाना प्रोग्रामर्स को महारत हासिल करने का एक कौशल है।

तब से, फ्लोचार्ट विकसित हुए हैं और अधिक जटिल हो गए हैं, जिसके कारण यूनिफाइड मॉडलिंग लैंग्वेज एक्टिविटी डायग्राम का विकास हुआ। इंटरैक्टिव कंप्यूटर टर्मिनल्स ने बहुत पठनीय एल्गोरिदम प्रदान करके फ्लोचार्ट के महत्व को कम कर दिया है।

आजकल, फ्लोचार्ट का उपयोग बहुत सी उद्योगों में व्यापक रूप से किया जाता है, जिसमें इंजीनियरिंग, भौतिक विज्ञान, कंप्यूटर प्रोग्रामिंग और यहां तक कि मनोरंजन भी शामिल हैं।इसके अलावा, फ्लोचार्ट का उपयोग अन्य क्रमबद्ध योजनाओं के दस्तावेजीकरण के लिए भी किया जा सकता है। उदाहरण के लिए, एक व्यावसायिक प्रक्रिया।

हमें फ्लोचार्ट की आवश्यकता क्यों होती है?

फ्लोचार्ट के लाभों में से एक यह है कि वे किसी प्रक्रिया के बारे में या उसके बारे में बता सकते हैं कि वह कैसे होना चाहिए बिना किसी क्षेत्र-विशिष्ट शब्दावली के। कुछ चीजें शब्दों में बताना मुश्किल होता है। लेकिन जब कोई अवधारणा हमें एक दृश्य ग्राफिक के माध्यम से प्रस्तुत की जाती है, तो इसे समझना बहुत आसान हो जाता है। इसी कारण कई लोग विचारों को संचारित करने के लिए विभिन्न प्रकार के सरल फ्लोचार्ट का उपयोग करते हैं। फ्लोचार्ट के उपयोग के विभिन्न लाभ निम्नलिखित हैं:

  • समस्या समाधान
  • तत्काल संचार
  • दृश्य स्पष्टता
  • दक्षता में वृद्धि
  • दस्तावेजीकरण को सरल बनाएं
  • तत्काल संचार
  • आवश्यकता की पुष्टि करें

फ्लोचार्ट प्रतीक:

एक फ्लोचार्ट में निम्नलिखित मुख्य तत्व शामिल होते हैं: प्रक्रिया शुरुआत और अंत के नोड, किए जाने वाले कार्य, निर्णय नोड और कनेक्टर।

विभिन्न फ्लोचार्ट प्रतीकों के अलग-अलग पारंपरिक अर्थ होते हैं।

फ्लोचार्ट डिजाइन में उपयोग किए जाने वाले विभिन्न प्रतीक नीचे दिए गए हैं।

  • टर्मिनल: फ्लोचार्ट में, इसे शुरुआत और बंद प्रतीक को दर्शाने के लिए एक वृत्त के माध्यम से दर्शाया जाता है। नीचे दिए गए प्रतीक का उपयोग टर्मिनल प्रतीक को दर्शाने के लिए किया जाता है।

  • इनपुट/आउटपुट: इनपुट प्रतीक का उपयोग इनपुट डेटा को दर्शाने के लिए किया जाता है, और आउटपुट प्रतीक का उपयोग आउटपुट संचालन को प्रदर्शित करने के लिए किया जाता है। नीचे दिए गए प्रतीक का उपयोग इनपुट/आउटपुट प्रतीक को दर्शाने के लिए किया जाता है।

  • प्रोसेसिंग प्रतीक:इसे फ्लोचार्ट में एक आयताकार बॉक्स के माध्यम से दर्शाया जाता है, जिसका उपयोग अंकगणित और डेटा गति निर्देशों को दर्शाने के लिए किया जाता है। नीचे दिए गए प्रतीक का उपयोग प्रोसेसिंग प्रतीक को दर्शाने के लिए किया जाता है।

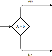
  • निर्णय प्रतीक: हीरे के प्रतीक का उपयोग निर्णय लेने वाले कथनों के लिए किया जाता है। नीचे दिए गए प्रतीक का उपयोग निर्णय प्रतीक के प्रतिनिधित्व के लिए किया जाता है।

     

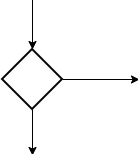
  • कनेक्टर: कनेक्टर प्रतीक का उपयोग तब किया जाता है जब धारा किसी बिंदु पर रुक जाती है और दूसरे स्थान पर फिर से जारी रहती है। निम्नलिखित प्रतीक कनेक्टर प्रतीक का प्रतिनिधित्व करता है।

  • प्रवाह रेखाएँ: यह निर्देशों के क्रम में निष्पादन का सटीक क्रम दर्शाता है। फ्लोचार्ट में प्रवाह रेखाओं का प्रतिनिधित्व तीरों का उपयोग करके किया जाता है। नीचे दिए गए प्रतीक का उपयोग प्रवाह रेखाओं के प्रतिनिधित्व के लिए किया जाता है:

  • पेज-पर संदर्भ प्रतीक: इस प्रतीक में एक अक्षर अंदर होता है जो इंगित करता है कि प्रवाह उसी पृष्ठ पर किसी अन्य स्थान पर समान अक्षरों वाले मिलते-जुलते प्रतीक पर जारी रहता है। नीचे दिए गए प्रतीक का उपयोग पेज-पर संदर्भ प्रतीक के प्रतिनिधित्व के लिए किया जाता है।

  • पेज-से बाहर संदर्भ: इस प्रतीक में एक अक्षर अंदर होता है जो इंगित करता है कि प्रवाह अलग पृष्ठ पर किसी अन्य स्थान पर समान अक्षर वाले मिलते-जुलते प्रतीक पर जारी रहता है। नीचे दिए गए प्रतीक का उपयोग पेज-से बाहर संदर्भ प्रतीक के प्रतिनिधित्व के लिए किया जाता है।

  • आंतरिक भंडारण प्रतीक: नीचे दिए गए प्रतीक का उपयोग आंतरिक भंडारण प्रतीक के प्रतिनिधित्व के लिए किया जाता है।

फ्लोचार्ट विकसित करने के 7 चरण?

फ्लोचार्ट बनाने के लिए सामान्य चरण यहाँ हैं।

  1. समस्या की पहचान करें: वह प्रक्रिया क्या है जिसे दृश्यमान किया जाना चाहिए?
  2. उद्देश्य को परिभाषित करें
  3. मुख्य मार्ग के चरणों को सही क्रम में सूचीबद्ध करें
  4. प्रत्येक चरण को इनपुट/आउटपुट/डेटा, प्रक्रिया, दस्तावेज या अन्य के रूप में निर्धारित करें
  5. कुछ जटिल कार्यों को छोटे और विशिष्ट चरणों में बांटकर अपने फ्लोचार्ट को सुधारें।
  6. चयन और पुनरावृत्ति मार्गों और तर्क को विचार करें और सुधारें
  7. उद्देश्य के अनुसार फ्लोचार्ट की समीक्षा करें और उसे बेहतर बनाएं।

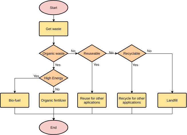
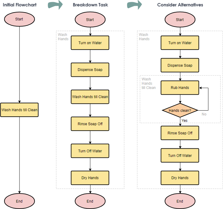
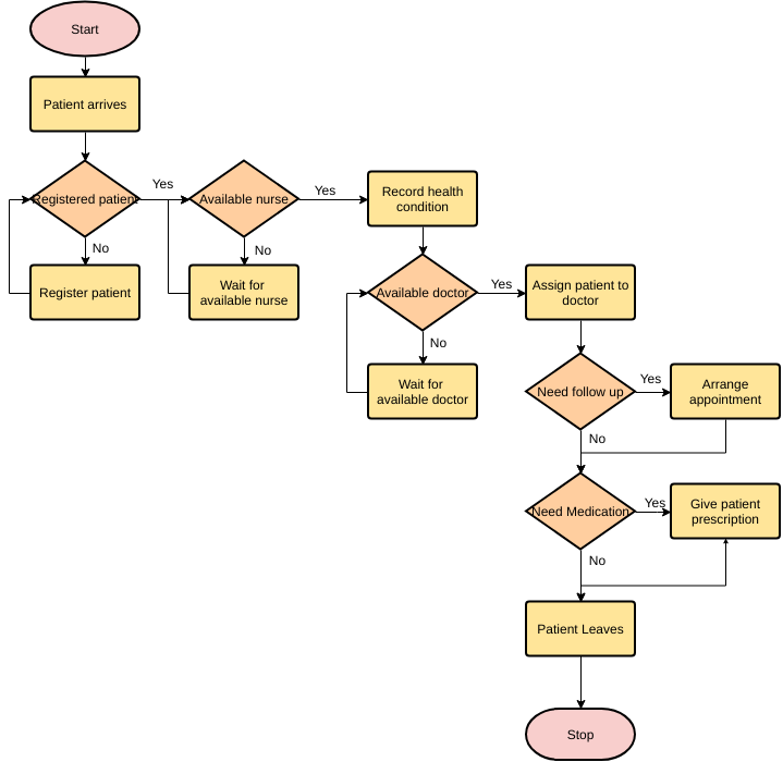
फ्लोचार्ट उदाहरण – हाथ धोने का उदाहरण

Flowchart Example: Hand washing

इस फ्लोचार्ट टेम्पलेट को संपादित करें

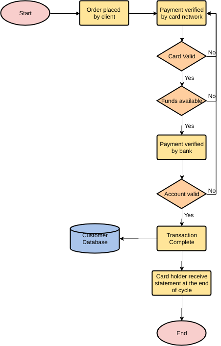
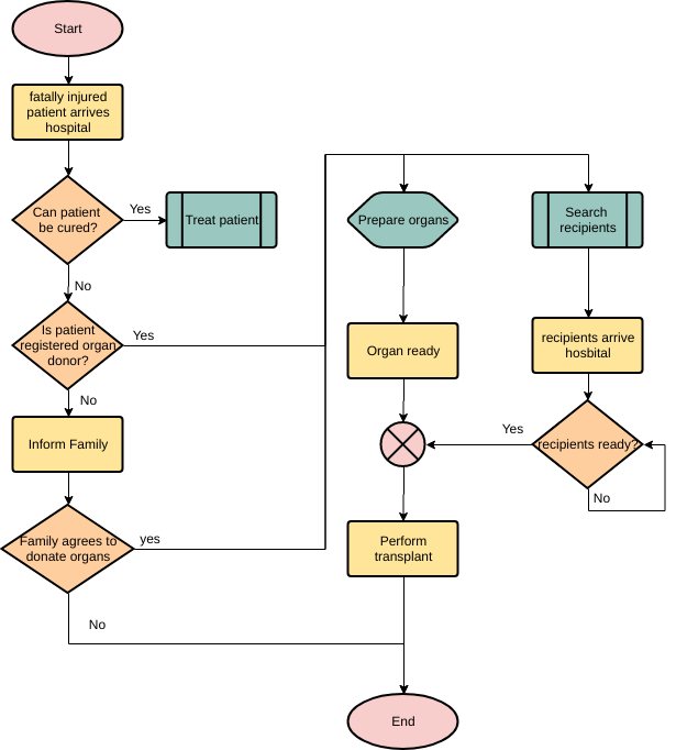
उदाहरण 1: लाभ और हानि की गणना करें

उपयोगकर्ता द्वारा दिए गए दो संख्याओं को जोड़ने के लिए एक फ्लोचार्ट डिज़ाइन करें।

Flowchart Example: Calculate profit and loss

इस फ्लोचार्ट उदाहरण को संपादित करें

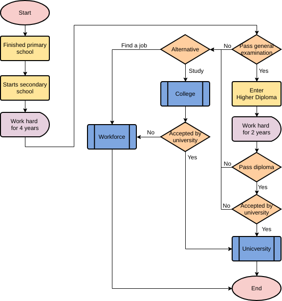
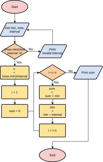
उदाहरण 2:

उपयोगकर्ता द्वारा दिए गए मान के अनुसार लाभ और हानि की गणना करने के लिए एक फ्लोचार्ट डिज़ाइन करें।

इस फ्लोचार्ट टेम्पलेट को संपादित करें

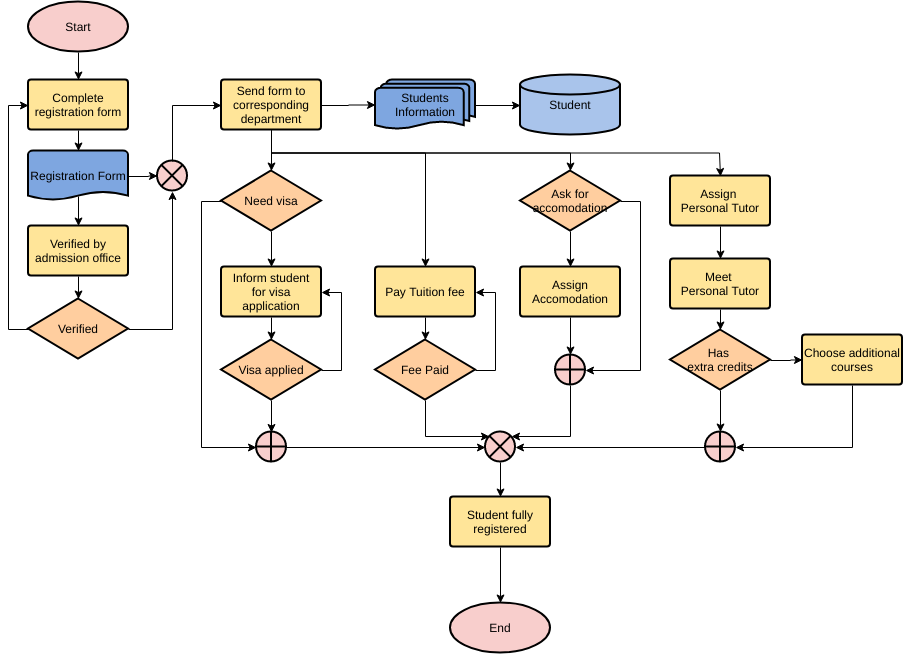
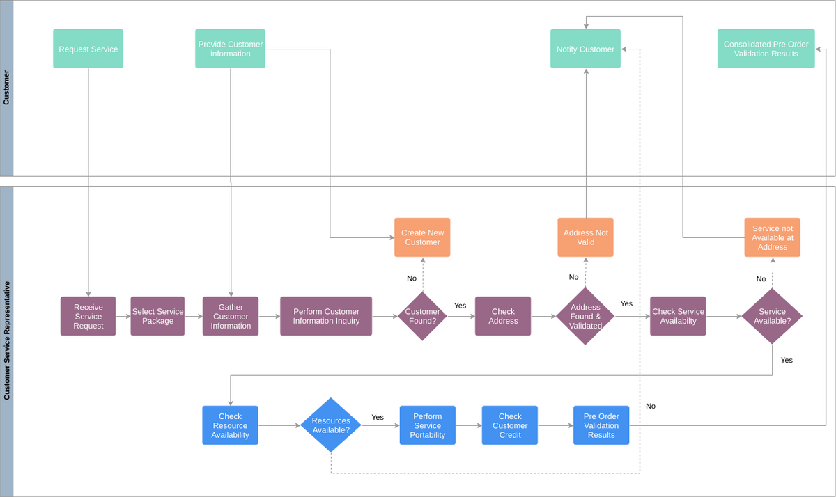
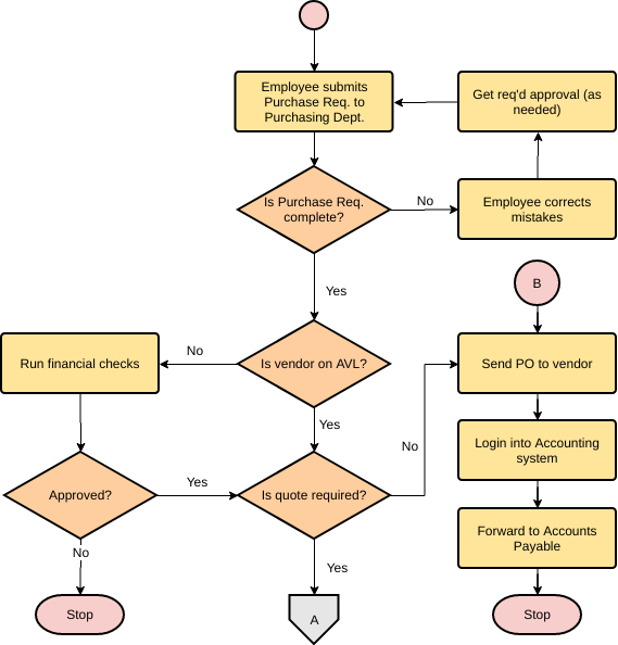
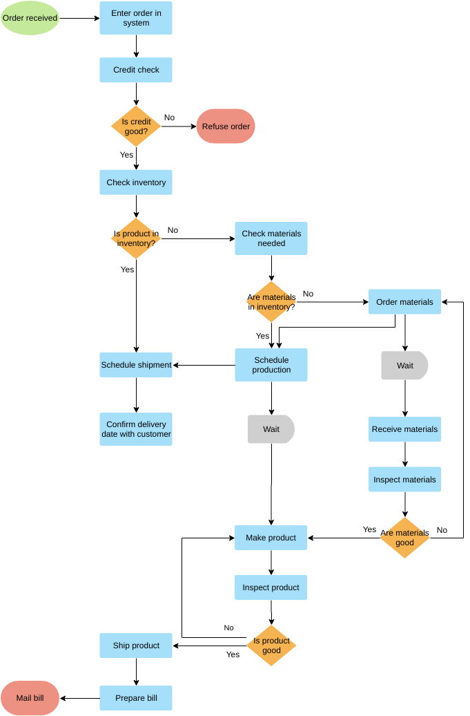
क्रॉस-फंक्शनल फ्लोचार्ट्स बनाम बेसिक फ्लोचार्ट

हम जिस फ्लोचार्ट की बात कर रहे हैं, वह वास्तव में एक पारंपरिक प्रबंधन व्यापार फ्लोचार्ट है, जिसमें बेसिक फ्लोचार्ट्स और क्रॉस-फंक्शनल फ्लोचार्ट्स (स्विमलेन डायग्राम) दोनों शामिल हैं।

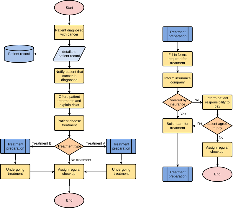
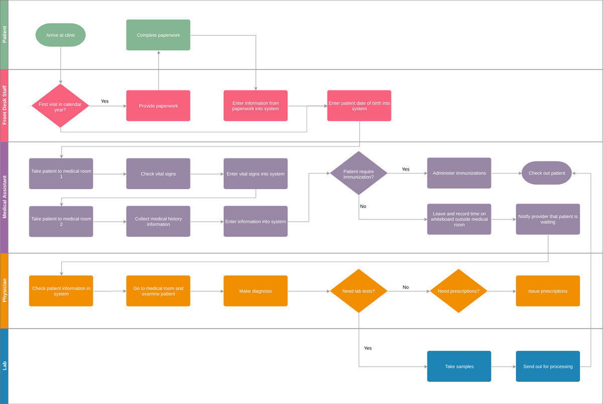
अस्पताल पंजीकरण प्रक्रिया को उदाहरण के रूप में लें।

व्यापार प्रक्रिया विवरण: अस्पताल जाने के लिए, आपको उस विभाग के छोटे टिकट के लिए सेवा डेस्क पर जाना होगा जिस विभाग में आप जाना चाहते हैं (मान लीजिए कि आपको उसे लेना होगा), फिर पंजीकरण काउंटर पर जाएं और छोटा टिकट कर्मचारी को दें, पंजीकरण शुल्क जमा करें और पंजीकरण फॉर्म प्राप्त करें, फिर विशिष्ट विभाग में डॉक्टर से मिलने जाएं।

बेसिक फ्लोचार्ट

इस फ्लोचार्ट टेम्पलेट को संपादित करें

क्रॉस-फंक्शनल (स्विमलेन) फ्लोचार्ट बनाम बेसिक फ्लोचार्ट

जबकि बेसिक फ्लोचार्ट पूरी प्रक्रिया को स्पष्ट रूप से दर्शाता है, यह प्रत्येक चरण के लिए किस भूमिका की जिम्मेदारी है, इसे स्पष्ट रूप से नहीं दर्शाता है। प्रत्येक प्रक्रिया के लिए किसकी जिम्मेदारी है, इसे प्रभावी ढंग से दर्शाने के लिए स्विमलेन फ्लोचार्ट का उपयोग किया जा सकता है, जो न केवल पूरी गतिविधि नियंत्रण प्रवाह को दर्शाता है, बल्कि प्रत्येक भूमिका की प्रक्रिया में ली गई जिम्मेदारी को भी स्पष्ट रूप से दर्शाता है।

प्रबंधन व्यापार फ्लो आरेख मूल रूप से व्यापार प्रक्रिया दिशा के व्यक्त करने में सक्षम हैं, लेकिन जटिल सिस्टम अंतरक्रियाओं में, समकालिकता की अवधारणा को व्यक्त करने के लिए पारंपरिक प्रबंधन व्यापार फ्लो आरेख असमर्थ हैं, जिसके लिए UML एक्टिविटी डायग्राम या UML BPMN स्विमलेन का उपयोग करना आवश्यक है।

इस क्रॉस-फंक्शनल फ्लोचार्ट टेम्पलेट को संपादित करें

फ्लोचार्ट सॉफ्टवेयर ढूंढ रहे हैं?

विजुअल पैराडाइग्म ऑनलाइन में एक सरल फ्लोचार्टिंग टूल है जो आपको फ्लोचार्ट्स को लचीले और आसान तरीके से बनाने की अनुमति देता है। एक सभी-एक-समाधान डायग्रामिंग समाधान के रूप में, VP ऑनलाइन माइंड मैप्स, संगठन चार्ट्स, UML, ERD और फ्लोर प्लान्स का समर्थन भी करता है। आज ही आजमाएं। पंजीकरण की आवश्यकता नहीं है।

Flowchart Editor

अधिक फ्लोचार्ट उदाहरण जानें:

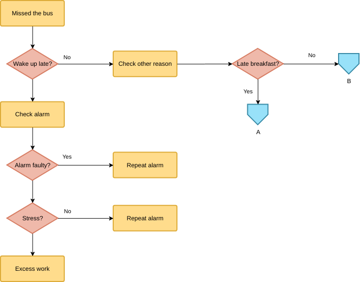
 template: Flowchart Missed Bus Example (Created by Visual Paradigm's online maker)

फ्लोचार्ट मिस्ड बस उदाहरण

 template: Product Inspection Flowchart Example (Created by Visual Paradigm's online maker)

क्रॉस-फंक्शनल फ्लोचार्ट उदाहरण:

यह पोस्ट Deutsch, English, Español, فارسی, Français, Bahasa Indonesia, 日本語, Polski, Portuguese, Ру́сский, Việt Nam, 简体中文 और 繁體中文 में भी उपलब्ध है।