फ्लोचार्ट एक सामान्य प्रकार का “प्रक्रिया आरेख”, “प्रक्रिया मॉडल” या “वर्कफ्लो आरेख” है। यह आपको एक प्रक्रिया के काम करने के तरीके का चित्र बनाने की अनुमति देता है ताकि आप मौजूदा प्रक्रिया को समझ सकें और उसे बेहतर बनाने के विचार बना सकें। चूंकि मनुष्य मुख्य रूप से एक दृश्य प्रजाति है, इसलिए एक फ्लोचार्ट लिखित या मौखिक वर्णन की तुलना में जानकारी को अधिक प्रभावी ढंग से प्रसारित करता है। एक प्रक्रिया को दृश्य बनाने से उसे प्रबंधित करना आसान हो जाता है और घटकों के बीच के सूक्ष्म अंतर्क्रियाओं को भी दर्ज कर लिया जाता है।
एक फ्लोचार्ट का उपयोग प्रक्रिया में लगातार चरणों को दिखाने के लिए किया जाता है। ऐसे आरेख एक श्रृंखला में जुड़े हुए प्रतीकों का उपयोग करके पूरी प्रक्रिया को नक्शा बनाते हैं, जिससे प्रक्रिया को समझना आसान हो जाता है और दूसरों के साथ संचार में सहायता मिलती है। फ्लोचार्ट का उपयोग जटिल और/या सांकेतिक प्रक्रिया, प्रणाली, अवधारणा या एल्गोरिदम के कामकाज को समझाने के लिए किया जा सकता है। फ्लोचार्टिंग का उपयोग प्रक्रियाओं की योजना बनाने या विकसित करने या मौजूदा प्रक्रियाओं को बेहतर बनाने में भी मदद कर सकता है।
फ्लोचार्ट आज भी क्यों संबंधित हैं?
फ्लोचार्ट जटिल स्थितियों के नक्शा बनाने के लिए चरण-दर-चरण चित्र प्रदान कर सकते हैं, जैसे कि प्रोग्रामिंग या व्यापार के वर्कफ्लो। प्रक्रिया आरेखों के कई प्रकार हैं, जिनमें स्विम आरेख शामिल हैं, जैसे क्रॉस-फंक्शनल, अवसर या डेप्लॉयमेंट प्रक्रिया आरेख।
आइए कुछ और कारणों को देखें कि फ्लोचार्ट प्रोग्रामिंग प्रक्रिया में कैसे प्रभावी योगदान देते हैं।
यहां फ्लोचार्ट के द्वारा लाए जा सकने वाले लाभ हैं।
- सीखने में आसान।
- तत्काल संचार।
- प्रभावी विश्लेषण
- गैर-तकनीकी लोगों के लिए अच्छा।
- बढ़ी हुई दक्षता।
- समस्या समाधान।
- दृश्य एल्गोरिदम
- सही डीबगिंग
- प्रक्रियात्मक वर्णन
फ्लोचार्ट के तत्व क्या हैं?
अलग-अलग प्रतीकों का अलग-अलग अर्थ होता है, और प्रत्येक प्रतीक का अपना विशिष्ट आकार होता है। प्रत्येक चरण के लेबल को प्रतीक के आकार के भीतर लिखा जाता है; फ्लोचार्ट वक्र आयताकार आकृतियों का उपयोग प्रक्रिया के शुरुआत और अंत को दिखाने के लिए करते हैं; रेखा खंड या तीरों का उपयोग एक चरण से दूसरे चरण तक दिशा या प्रवाह को दिखाने के लिए किया जाता है; सरल निर्देश या क्रिया आयताकार आकृतियों का उपयोग तब किया जाता है जब एक निर्णय लेने की आवश्यकता होती है, और हीरे के आकार का उपयोग किया जाता है। इनके अलावा, फ्लोचार्ट में उपयोग किए जा सकने वाले बहुत सारे अन्य प्रतीक भी हैं।

फ्लोचार्ट क्षैतिज या ऊर्ध्वाधर हो सकते हैं।
फ्लोचार्ट प्रतीक
अलग-अलग फ्लोचार्ट आकृतियों के अलग-अलग पारंपरिक अर्थ होते हैं। कुछ अधिक सामान्य आकृतियों के अर्थ निम्नलिखित हैं:
समापनकर्ता
समापनकर्ता प्रतीक प्रणाली के शुरुआती या अंतिम बिंदु का प्रतिनिधित्व करता है।

प्रक्रिया
एक बॉक्स किसी विशिष्ट संचालन का प्रतिनिधित्व करता है।

दस्तावेज
यह एक प्रिंटआउट का प्रतिनिधित्व करता है, जैसे कि एक दस्तावेज या रिपोर्ट।

निर्णय
एक हीरे के आकार का प्रतीक एक निर्णय या शाखा बिंदु का प्रतिनिधित्व करता है। हीरे से निकलने वाली रेखाएं अलग-अलग संभावित स्थितियों को दर्शाती हैं, जो अलग-अलग उप-प्रक्रियाओं की ओर ले जाती हैं।

डेटा
यह प्रणाली में प्रवेश करने या बाहर निकलने वाली जानकारी का प्रतिनिधित्व करता है। इनपुट एक ग्राहक से आए आदेश हो सकता है। आउटपुट डिलीवर किए जाने वाले उत्पाद के रूप में हो सकता है।

पेज-पर संदर्भ
इस प्रतीक में अंदर एक अक्षर होगा। यह इंगित करता है कि प्रवाह एक समान प्रतीक पर जारी रहता है जिसमें उसी पृष्ठ पर किसी अन्य स्थान पर वही अक्षर है।

पेज-बाहर संदर्भ
इस प्रतीक में अंदर एक अक्षर होगा। यह इंगित करता है कि प्रवाह एक समान प्रतीक पर जारी रहता है जिसमें अलग पृष्ठ पर किसी अन्य स्थान पर वही अक्षर है।

विलंब या बॉटलनेक
एक विलंब या बॉटलनेक की पहचान करता है।

प्रवाह
रेखाएं क्रम और प्रक्रिया की दिशा के प्रवाह का प्रतिनिधित्व करती हैं।
![]()
फ्लोचार्ट के उपयोग
- प्रक्रिया का दस्तावेज़ीकरण करें
- एक प्रक्रिया कैसे पूरी की जाती है, इसकी समझ विकसित करें
- दूसरों को बताएं कि प्रक्रिया कैसे पूरी की जाती है
- जब किसी प्रोजेक्ट की योजना बनाई जा रही हो
- एक विचार पर चर्चा करें
- एक फंक्शन या प्रोग्राम में त्रुटि निवारण करें
- एक प्रक्रिया की व्याख्या करें
- एक बेहतर बनाने की आवश्यकता वाली प्रक्रिया का अनुसंधान करें
- जब एक ही प्रक्रिया में शामिल लोगों के बीच बेहतर संचार की आवश्यकता हो
फ्लोचार्ट उदाहरण – सरल एल्गोरिदम
एल्गोरिदम को दृश्य रूप से दिखाने के लिए फ्लोचार्ट का उपयोग भी किया जा सकता है, चाहे इसकी जटिलता कुछ भी हो। यहाँ एक उदाहरण है जो दिखाता है कि फ्लोचार्ट का उपयोग सरल योग प्रक्रिया को दिखाने में कैसे किया जा सकता है।

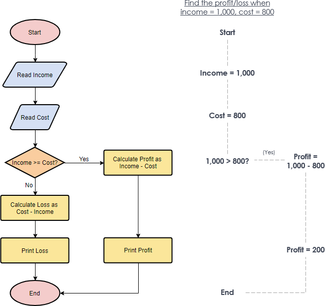
फ्लोचार्ट उदाहरण – लाभ और हानि की गणना
नीचे दिए गए फ्लोचार्ट उदाहरण में लाभ और हानि की गणना कैसे की जा सकती है, इसका वर्णन किया गया है।

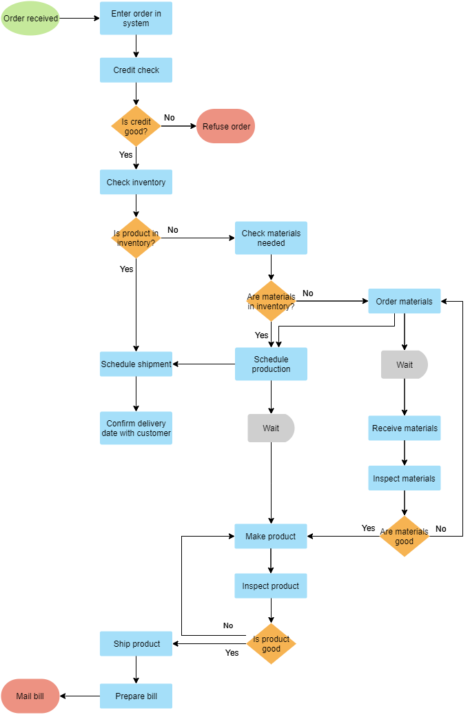
विभिन्न विवरण स्तरों पर फ्लोचार्ट का उपयोग करें
एक उच्च स्तर का फ्लोचार्ट, जो छह से बारह चरण दिखाता है, प्रक्रिया का एक व्यापक दृश्य प्रदान करता है। इन फ्लोचार्ट में प्रक्रिया में मुख्य गतिविधि ब्लॉक या मुख्य सिस्टम घटक स्पष्ट रूप से दिखाए जाते हैं।
उच्च स्तर के फ्लोचार्टप्रोजेक्ट के प्रारंभिक चरणों में विशेष रूप से उपयोगी होते हैं। एक विस्तृत फ्लोचार्ट प्रक्रिया का करीब से दृश्य होता है, जिसमें आमतौर पर दसियों चरण दिखाए जाते हैं। इन फ्लोचार्ट के माध्यम से प्रक्रिया में पुनर्कार्य लूप और जटिलता की पहचान करना आसान होता है।

इस फ्लोचार्ट टेम्पलेट को संपादित करें
विस्तृत फ्लोचार्टटीमों द्वारा समस्याओं को सटीक रूप से निर्धारित करने के बाद या जब वे प्रक्रिया में बदलाव कर रहे हों तो उपयोगी होते हैं।

इस फ्लोचार्ट टेम्पलेट को संपादित करें
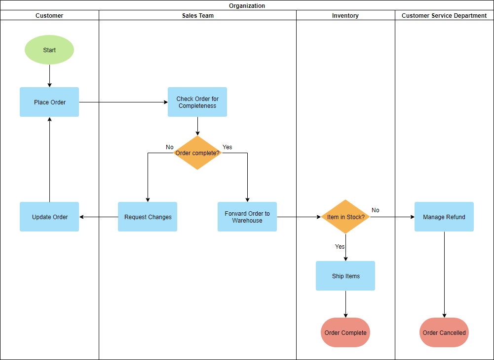
स्विमलेन फ्लोचार्ट
एक मूल फ्लोचार्ट में प्रक्रिया के चरणों की एक श्रृंखला होती है जो तीरों द्वारा जुड़ी होती है, जो क्रियाकलापों के क्रम को दर्शाती है, जिसे एक आयामी माना जाता है। एक स्विमलेन फ्लोचार्ट (जिसे क्रॉस-फंक्शनल फ्लोचार्ट भी कहा जाता है) प्रत्येक प्रक्रिया चरण को एक श्रेणी में निर्धारित करके एक अतिरिक्त आयाम प्रदान करता है। अधिकांश बार श्रेणी एक हितधारक (व्यक्ति, भूमिका या विभाग) होती है, जो व्यावसायिक प्रक्रिया के उप-प्रक्रियाओं के कार्य साझा करने और जिम्मेदारियों को दृश्य रूप से अलग करती है। स्विमलेन को क्षैतिज या लंबवत रूप से व्यवस्थित किया जा सकता है।
अंतर क्या हैं? फ्लोचार्ट बनाम स्विमलेन फ्लोचार्ट
स्विमलेन फ्लोचार्ट अन्य फ्लोचार्ट से इस बात में भिन्न होता है कि प्रक्रियाओं और निर्णयों को लेन में रखकर दृश्य रूप से समूहित किया जाता है। समानांतर रेखाएं चार्ट को लेन में विभाजित करती हैं, जिसमें प्रत्येक व्यक्ति, समूह या उप-प्रक्रिया के लिए एक लेन होता है। लेन को चार्ट के व्यवस्था को दर्शाने के लिए लेबल किया जाता है।
नीचे दिए गए उदाहरण में, ऊर्ध्वाधर दिशा समग्र प्रक्रिया में घटनाओं के क्रम का प्रतिनिधित्व करती है, जबकि क्षैतिज विभाजन यह दर्शाते हैं कि कौन सी उप-प्रक्रिया उस चरण को कर रही है। लेनों के बीच तीर यह दर्शाते हैं कि जानकारी या सामग्री उप-प्रक्रियाओं के बीच कैसे स्थानांतरित होती है।

इस फ्लोचार्ट टेम्पलेट को संपादित करें
दूसरी ओर, प्रवाह को घुमाया जा सकता है ताकि क्रम बाएं से दाएं क्षैतिज रूप से पढ़ा जा सके, जहां शामिल भूमिकाओं को बाएं किनारे पर दिखाया जाता है। इससे पढ़ने और डिज़ाइन करने में आसानी होती है क्योंकि कंप्यूटर स्क्रीन आमतौर पर ऊंचाई की तुलना में चौड़ी होती है, जिससे प्रवाह का बेहतर दृश्य मिलता है।

इस फ्लोचार्ट टेम्पलेट को संपादित करें
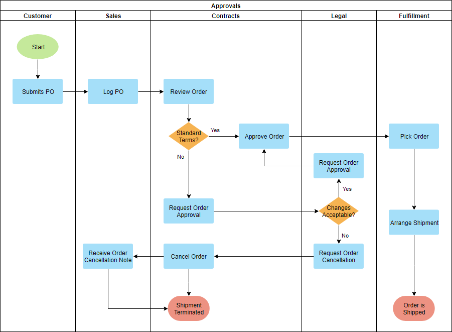
डेप्लॉयमेंट स्विमलेन फ्लोचार्ट
डेप्लॉयमेंट फ्लोचार्ट बनाने में उपयोग की जाने वाली आकृतियां स्विमलेन नोटेशन के साथ मानक फ्लोचार्ट में उपयोग की जाने वाली आकृतियों के समान होती हैं। एक डेप्लॉयमेंट फ्लोचार्ट दो मुख्य विशेषताओं को जोड़ता है:
- प्रक्रिया में चरणों का क्रम
- कौन किस डेप्लॉयमेंट चरण के लिए जिम्मेदार है
यह प्रक्रिया में चरणों को दर्शाता है और यह भी दर्शाता है कि कौन सा व्यक्ति या समूह चरण प्रतिक्रिया में शामिल है। नीचे दिए गए उदाहरण में जिम्मेदार समूहों को शीर्ष पर सूचीबद्ध किया गया है। ये समूह उत्पादन, प्रशासन और विपणन हैं। आप लोगों के बजाय समूहों को सूचीबद्ध करके एक डेप्लॉयमेंट फ्लोचार्ट बना सकते हैं। डेप्लॉयमेंट फ्लोचार्ट का लाभ यह है कि यह दिखाता है कि कार्य एक व्यक्ति या समूह से दूसरे में कैसे हस्तांतरित होता है, जहां गलतफहमियां और त्रुटियां कम हो सकती हैं।

इस फ्लोचार्ट टेम्पलेट को संपादित करें
अवसर स्विमलेन फ्लोचार्ट
अवसर फ्लोचार्ट (जिसे मूल्य-अतिरिक्त फ्लोचार्ट भी कहा जाता है) का उपयोग प्रक्रिया के कौन से चरण मूल्य-अतिरिक्त या व्यर्थ हैं, इसे पहचानने के लिए किया जाता है। यह उत्पाद या सेवा बनाने के लिए आवश्यक चरणों को लागत-अतिरिक्त गतिविधियों से अलग करता है।
- एक अवसर स्विमलेन फ्लोचार्ट बनाने के लिए सभी प्रक्रिया चरणों को पहचानना होता है।
- ग्राहकों के दृष्टिकोण से यह तय करें कि कौन से चरण मूल्य जोड़ते हैं और कौन से नहीं।
- प्रत्येक चरण के लिए उचित स्तंभ में फ्लोचार्ट बनाएं।

इस फ्लोचार्ट टेम्पलेट को संपादित करें
संदर्भ
यह पोस्ट Deutsch, English, Español, فارسی, Français, Bahasa Indonesia, 日本語, Polski, Portuguese, Ру́сский, Việt Nam, 简体中文 और 繁體中文 में भी उपलब्ध है।













