Flussdiagramm ist eine allgemeine Art von „Prozessdiagramm“, „Prozessmodell“ oder „Arbeitsablaufdiagramm“. Es ermöglicht Ihnen, sich ein Bild davon zu machen, wie ein Prozess funktioniert, damit Sie den bestehenden Prozess verstehen und Ideen entwickeln können, wie er verbessert werden kann. Da Menschen in erster Linie eine visuelle Spezies sind, vermittelt ein Flussdiagramm Informationen effektiver als eine schriftliche oder verbale Beschreibung. Das Sichtbarmachen eines Prozesses erleichtert auch die Verwaltung und erfasst die subtilen Wechselwirkungen zwischen den Komponenten.
Ein Flussdiagramm wird verwendet, um die aufeinanderfolgenden Schritte in einem Prozess darzustellen. Solche Diagramme verwenden eine Reihe miteinander verbundener Symbole, um den gesamten Prozess abzubilden, wodurch der Prozess leicht verständlich und hilfreich bei der Kommunikation mit anderen wird. Flussdiagramme können verwendet werden, um die Funktionsweise eines komplexen und/oder abstrakten Prozesses, Systems, Konzepts oder Algorithmus zu erklären. Flussdiagramme können auch helfen, Prozesse zu planen und zu entwickeln oder bestehende Prozesse zu verbessern.
Warum sind Flussdiagramme heute noch relevant?
Flussdiagramme können Schritt-für-Schritt-Darstellungen für die Abbildung komplexer Situationen liefern, wie z. B. Programmierung oder Geschäftsabläufe. Es gibt viele Arten von Prozessdiagrammen, einschließlich Schwimmdiagrammen, wie z. B. funktionsübergreifende, Opportunity- oder Bereitstellungsprozessdiagramme.
Sehen wir uns noch ein paar weitere Gründe an, warum Flussdiagramme eine effektive Ergänzung des Programmierprozesses sind.
Hier sind die Vorteile, die Flussdiagramme bringen können.
- Leicht zu lernen.
- Sofortige Kommunikation.
- Effektive Analyse
- Gut für Nicht-Techniker.
- Erhöhte Effizienz.
- Probleme lösen.
- Visueller Algorithmus
- Richtiges Debuggen
- Verfahrensbeschreibung
Die Elemente des Flussdiagramms?
Unterschiedliche Symbole bedeuten unterschiedliche Dinge, und jedes Symbol hat seine eigene spezifische Form. Die Beschriftung jedes Schritts wird in die Symbolform geschrieben; Flussdiagramme verwenden gekrümmte Rechtecke, um den Beginn und das Ende eines Prozesses anzuzeigen; Liniensegmente oder Pfeile werden verwendet, um die Richtung oder den Fluss von einem Schritt zum anderen anzuzeigen; einfache Anweisungen oder Aktionsrechtecke werden verwendet, um anzuzeigen, wann eine Entscheidung getroffen werden muss, und Rautenformen werden verwendet. Zusätzlich zu diesen gibt es viele andere Symbole, die in Flussdiagrammen verwendet werden können.

Flussdiagramme können horizontal oder vertikal sein.
Flussdiagramm-Symbole
Unterschiedliche Flussdiagrammformen haben unterschiedliche konventionelle Bedeutungen. Die Bedeutungen einiger der gebräuchlicheren Formen sind wie folgt:
Terminator
Das Abschlusssymbol repräsentiert den Anfangs- oder Endpunkt des Systems.

Verfahren
Ein Kästchen zeigt eine bestimmte Operation an.

Dokumentieren
Dies stellt einen Ausdruck dar, z. B. ein Dokument oder einen Bericht.

Entscheidung
Eine Raute repräsentiert einen Entscheidungs- oder Verzweigungspunkt. Von der Raute ausgehende Linien zeigen verschiedene mögliche Situationen an, die zu verschiedenen Unterprozessen führen.

Daten
Es stellt Informationen dar, die in das System eintreten oder es verlassen. Eine Eingabe kann eine Bestellung von einem Kunden sein. Output kann ein zu lieferndes Produkt sein.

On-Page-Referenz
Dieses Symbol würde einen Buchstaben enthalten. Es zeigt an, dass der Fluss auf einem übereinstimmenden Symbol fortgesetzt wird, das denselben Buchstaben an einer anderen Stelle auf derselben Seite enthält.

Off-Page-Referenz
Dieses Symbol würde einen Buchstaben enthalten. Es zeigt an, dass der Fluss auf einem übereinstimmenden Symbol fortgesetzt wird, das denselben Buchstaben an anderer Stelle auf einer anderen Seite enthält.

Verzögerung oder Engpass
Identifiziert eine Verzögerung oder einen Engpass.

Fließen
Linien stellen den Fluss der Abfolge und Richtung eines Prozesses dar.
![]()
Verwendung von Flussdiagrammen
- Dokumentieren Sie einen Vorgang
- Entwickeln Sie ein Verständnis dafür, wie ein Prozess durchgeführt wird
- Teilen Sie anderen mit, wie ein Prozess durchgeführt wird
- Bei der Planung eines Projekts
- Brainstorme eine Idee
- Debuggen einer Funktion oder eines Programms
- Erklären Sie ein Verfahren
- Erforschen Sie einen Prozess, der verbessert werden muss
- Wenn eine bessere Kommunikation zwischen den am selben Prozess beteiligten Personen erforderlich ist
Flussdiagrammbeispiel – Einfache Algorithmen
Ein Flussdiagramm kann auch zur Visualisierung von Algorithmen verwendet werden, unabhängig von seiner Komplexität. Hier ist ein Beispiel, das zeigt, wie ein Flussdiagramm verwendet werden kann, um einen einfachen Summierungsprozess zu zeigen.

Beispiel für ein Flussdiagramm – Berechnen Sie Gewinn und Verlust
Das folgende Flussdiagrammbeispiel zeigt, wie Gewinn und Verlust berechnet werden können.

Verwenden Sie Flussdiagramme in verschiedenen Detailebenen
Ein High-Level-Flussdiagramm, das sechs bis 12 Schritte zeigt, gibt einen Überblick über einen Prozess. Diese Flussdiagramme zeigen deutlich die wichtigsten Aktivitätsblöcke oder die wichtigsten Systemkomponenten in einem Prozess.
High-Level-Flussdiagramme sind besonders in den frühen Phasen eines Projekts nützlich. Ein detailliertes Flussdiagramm ist eine Nahaufnahme des Prozesses und zeigt normalerweise Dutzende von Schritten. Diese Flussdiagramme machen es einfach, Nachbearbeitungsschleifen und Komplexität in einem Prozess zu erkennen.

Bearbeiten Sie diese Flussdiagrammvorlage
Detaillierte Flussdiagramme sind nützlich, nachdem Teams Probleme identifiziert haben oder wenn sie Änderungen im Prozess vornehmen.

Bearbeiten Sie diese Flussdiagrammvorlage
Swimlane-Flussdiagramm
Ein grundlegendes Flussdiagramm besteht aus einer Reihe von Prozessschritten, die durch Pfeile verbunden sind, die die Reihenfolge der Operationen zeigen, die als eindimensional angesehen wird. Ein Swimlane-Flussdiagramm (auch als funktionsübergreifendes Flussdiagramm bezeichnet) bietet eine zusätzliche Dimension, indem es jeden Prozessschritt einer Kategorie zuordnet. Meistens handelt es sich bei der Kategorie um einen Stakeholder (Person, Rolle oder Abteilung, die Aufgabenteilung und Verantwortlichkeiten für Teilprozesse eines Geschäftsprozesses visuell unterscheidet. Die Swimlanes können entweder horizontal oder vertikal angeordnet sein.
Was sind die Unterschiede? Flussdiagramm vs. Swimlane-Flussdiagramm
Das Swimlane-Flussdiagramm unterscheidet sich von anderen Flussdiagrammen dadurch, dass Prozesse und Entscheidungen visuell gruppiert werden, indem sie in Bahnen platziert werden. Parallele Linien unterteilen das Diagramm in Bahnen, wobei eine Bahn für jede Person, Gruppe oder jeden Unterprozess vorgesehen ist. Bahnen sind beschriftet, um zu zeigen, wie die Karte organisiert ist.
Im Beispiel unten stellt die vertikale Richtung die Abfolge von Ereignissen im Gesamtprozess dar, während die horizontalen Unterteilungen darstellen, welcher Teilprozess diesen Schritt ausführt. Pfeile zwischen den Bahnen stellen dar, wie Informationen oder Material zwischen den Teilprozessen weitergegeben werden.

Bearbeiten Sie diese Flussdiagrammvorlage
Alternativ kann der Ablauf gedreht werden, sodass die Reihenfolge horizontal von links nach rechts gelesen wird, wobei die beteiligten Rollen am linken Rand angezeigt werden. Dies kann einfacher zu lesen und zu gestalten sein, da Computerbildschirme normalerweise breiter als hoch sind, was eine bessere Sicht auf den Fluss bietet.

Bearbeiten Sie diese Flussdiagrammvorlage
Swimlane-Flussdiagramm für die Bereitstellung
Die Formen, die beim Zeichnen eines Bereitstellungsflussdiagramms verwendet werden, sind die gleichen wie die in einem Standardflussdiagramm mit Swimlane-Notationen. Ein Bereitstellungsflussdiagramm kombiniert zwei Schlüsselfunktionen:
- Die Abfolge von Schritten in einem Prozess
- Wer ist für welchen Bereitstellungsschritt verantwortlich?
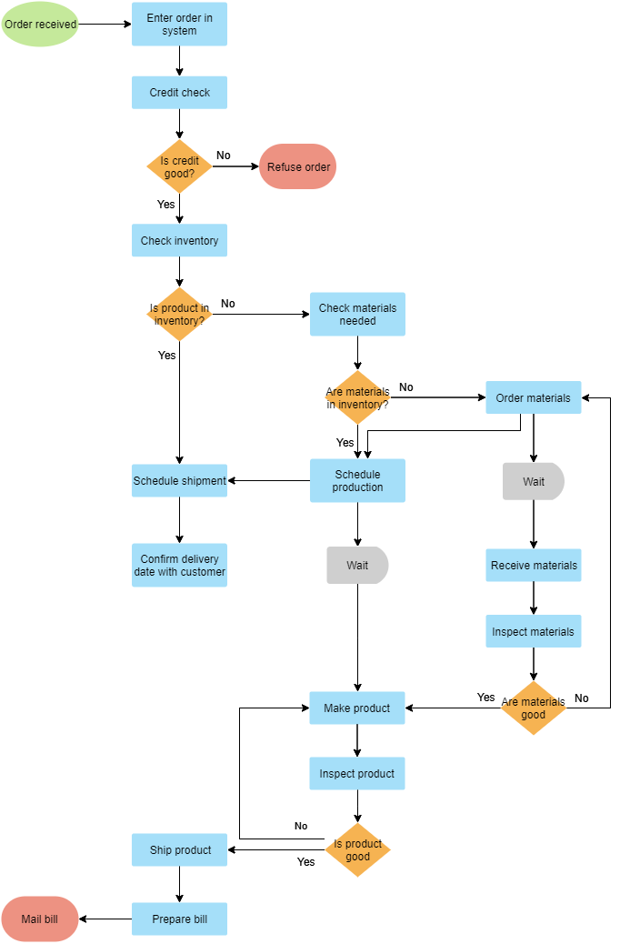
Es zeigt die Schritte in einem Prozess und zeigt auch, welche Person oder Gruppe an der Sprungantwort beteiligt ist. Das folgende Beispiel zeigt die verantwortlichen Gruppen, die oben aufgeführt sind. Diese Gruppen sind Produktion, Verwaltung und Marketing. Sie könnten ein Bereitstellungsflussdiagramm zeichnen, das Personen anstelle von Gruppen auflistet. Der Vorteil eines Bereitstellungsflussdiagramms besteht darin, dass es zeigt, wo die Arbeit von einer Person oder Gruppe an eine andere übergeben wird, wo Missverständnisse und Fehler minimiert werden können.

Bearbeiten Sie diese Flussdiagrammvorlage
Opportunity-Swimlane-Flussdiagramm
Opportunity-Flussdiagramme (auch bekannt als Wertschöpfungs-Flussdiagramme) werden verwendet, um zu identifizieren, welche Schritte in einem Prozess wertschöpfend oder verschwenderisch sind. Es trennt diese wesentlichen Schritte zur Herstellung eines Produkts oder einer Dienstleistung von diesen kostenintensiven Aktivitäten.
- Erstellen Sie ein Opportunity-Swimlane-Flussdiagramm, um alle Prozessschritte zu identifizieren.
- Bestimmen Sie, welche der Schritte aus Sicht der Kunden einen Mehrwert bringen und welche nicht.
- Erstellen Sie das Flussdiagramm für jeden Schritt in der entsprechenden Spalte.

Bearbeiten Sie diese Flussdiagrammvorlage
Verweise
- Über 10 Flussdiagrammvorlagen und Beispiele
- Flussdiagramm-Tutorial
- Kostenloser Flussdiagramm-Ersteller
Der Artikel ist auch in English, Español, فارسی, Français, English, Bahasa Indonesia, 日本語, Polski, Portuguese, Ру́сский, Việt Nam, 简体中文 and 繁體中文 verfügbar.













