एक फ्लोचार्ट एक एल्गोरिथ्म, वर्कफ्लो या प्रक्रिया का आलेखीय प्रतिनिधित्व है, जिसमें विभिन्न प्रकार के बॉक्स विभिन्न प्रकार के चरणों का प्रतिनिधित्व करते हैं, और तीर प्रत्येक दो चरणों को जोड़ते हैं। इस प्रतिनिधित्व के कारण ज्ञात समस्याओं के समाधान का चित्रण करना आसान हो जाता है। फ्लोचार्ट का उपयोग बहुत से क्षेत्रों में प्रक्रियाओं या प्रक्रियाओं के विश्लेषण, डिजाइन, दस्तावेजीकरण और संचालन के लिए किया जाता है।
फ्लोचार्ट क्या है?
फ्लोचार्ट का उपयोग कई सरल चरणों या प्रक्रियाओं के डिजाइन या दस्तावेजीकरण के लिए किया जा सकता है। अन्य आरेखों की तरह, ऐसे आरेख यह समझने में मदद कर सकते हैं कि क्या हो रहा है और प्रक्रिया के बीच के चरणों को समझना आसान बना सकते हैं। हालांकि फ्लोचार्ट के कई प्रकार हैं, जिनमें प्रत्येक के अपने लेबलिंग का तरीका है, लेकिन अधिकांश में निम्नलिखित दो प्रतीक होते हैं।
- चरण। अक्सर “गतिविधि” कहलाता है और आमतौर पर एक आयताकार आकृति द्वारा दर्शाया जाता है
- निर्णय। अक्सर “गतिविधि” कहलाता है और आमतौर पर एक आयताकार आकृति द्वारा दर्शाया जाता है। अक्सर ही एक ही आकृति एक ही आकृति द्वारा दर्शाई जाती है
फ्लोचार्ट के लाभ और हानियाँ
- लाभ:स्वाभाविक, समझने में आसान, एल्गोरिथ्म में त्रुटियों को आसानी से ढूंढना, कोड में सीधे रूपांतरित किया जा सकता है।
- हानियाँयह बहुत जगह लेता है। फ्लो लाइन्स के उपयोग के कारण यह बहुत लचीला और अनियंत्रित है। उपयोगकर्ता फ्लो को अपनी मर्जी से बदल सकते हैं, जिससे प्रोग्राम को पढ़ने और संशोधित करने में कठिनाई होती है, जो संरचित प्रोग्राम डिजाइन के लिए उपयुक्त नहीं है।
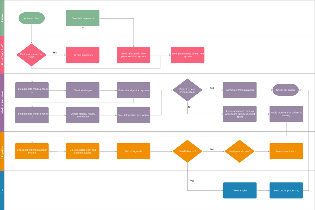
क्रॉस-फंक्शनल फ्लोचार्ट
क्रॉस-फंक्शनल फ्लोचार्ट का उपयोग तब किया जाता है जब फ्लोचार्ट को विभिन्न क्षैतिज या ऊर्ध्वाधर खंडों में बांटा जाता है, जिनका उपयोग विभिन्न नियंत्रण इकाइयों का वर्णन करने के लिए किया जाता है। एक विशिष्ट नियंत्रण इकाई एक आइकन के साथ एक विशिष्ट खंड के साथ दिखाई देती है।
क्रॉस-फंक्शनल फ्लोचार्ट मैपर को “निष्पादन चरणों” या “निर्णयों” के लिए उत्तरदायित्व सही ढंग से आवंटित करने और प्रक्रिया के प्रत्येक अलग-अलग हिस्से के लिए घटक इकाइयों के उत्तरदायित्व को दिखाने में सक्षम बनाते हैं।
फ्लोचार्ट के मानक प्रतीक
फ्लोचार्ट में सामान्य रूप से उपयोग किए जाने वाले प्रतीकों का उपयोग करने के लिए फ्लोचार्ट के विषय को दूसरों के लिए सटीक और व्यापक रूप से समझने के लिए आरेखण में सामान्य, एकीकृत फ्लोचार्ट प्रतीकों का उपयोग करने की आवश्यकता होती है।
वर्तमान में, अंतर्राष्ट्रीय मानकीकरण संगठन (ISO) और अन्य संस्थाएं फ्लोचार्ट प्रतीक मानकों के साथ आती हैं, जिनका उपयोग आरेखण के आधार के रूप में किया जा सकता है, जैसे कि वास्तविक कार्य में ग्राफिक्स और अन्य प्रतीकों के लिए इस मानक का उपयोग करने की आवश्यकता हो, इसकी व्यापकता को ध्यान में रखना चाहिए, समुदाय में उपलब्ध और सामान्य प्रतीकों का उपयोग करने की कोशिश करनी चाहिए, नवाचार के मामले में इन प्रतीकों के अर्थ और उपयोग को स्पष्ट करना चाहिए, और एक ही आरेख और वास्तविक आरेखण में आवश्यक निरंतरता बनाए रखने पर ध्यान देना चाहिए, और अनावश्यक प्रतीकों की संख्या को कम करना चाहिए।
निम्नलिखित तालिका में सबसे आम फ्लोचार्ट प्रतीकों की सूची दी गई है।
अन्य अतिरिक्त प्रतीक
उपरोक्त मूलभूत प्रतीकों के अतिरिक्त, उदाहरण निम्नलिखित हैं
फ्लोचार्ट बनाने के लिए टिप्स
फ्लोचार्ट तैयार करते समय निम्नलिखित दिशानिर्देशों का पालन करना चाहिए।
- फ्लोचार्ट बनाते समय मानक प्रतीकों का उपयोग करना चाहिए।
- सुनिश्चित करें कि फ्लोचार्ट का एक शुरुआती बिंदु (या शुरुआत) और एक अंतिम बिंदु (या अंत) हो।
- प्रक्रिया रेखाओं के प्रतिच्छेदन से बचें
- फ्लोचार्ट की सामान्य दिशा ऊपर से नीचे या बाएं से दाएं होती है।
- अंतिम प्रतीक, अर्थात START/BEGIN या STOP/END के केवल एक प्रवाह रेखा होनी चाहिए।
- फ्लोचार्ट साफ, स्पष्ट और समझने में आसान होना चाहिए। कोई अस्पष्टता नहीं होनी चाहिए।
- केवल एक प्रक्रिया रेखा प्रक्रिया प्रतीक से निकलनी चाहिए।
- केवल एक प्रक्रिया रेखा निर्णय प्रतीक में जाती है, लेकिन निर्णय प्रतीक से बाहर जाने वाली दो या तीन प्रक्रिया रेखाएं हो सकती हैं, प्रत्येक संभावित उत्तर के लिए एक।
- यदि फ्लोचार्ट लंबा और जटिल है, तो प्रक्रिया रेखाओं की संख्या को कम करने के लिए कनेक्टर प्रतीकों का उपयोग किया जाना चाहिए।
- चरणों को अधिक स्पष्ट रूप से वर्णित करने के लिए टिप्पणी प्रतीकों का उपयोग करें।
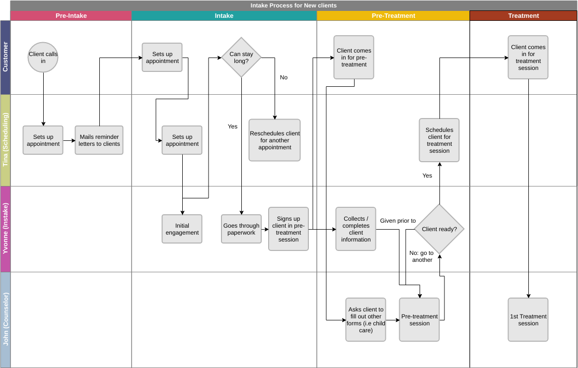
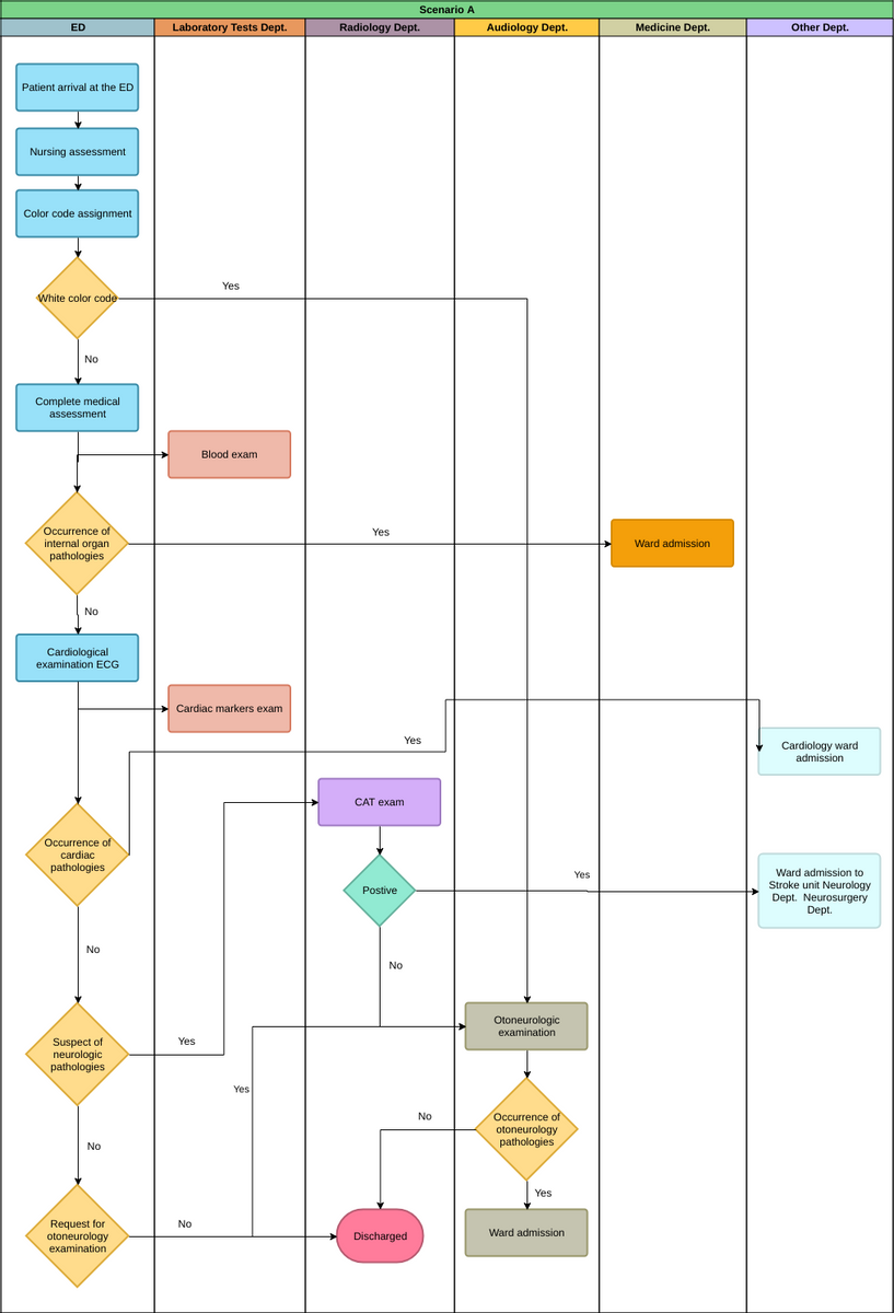
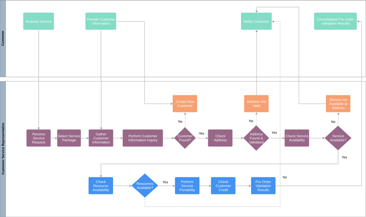
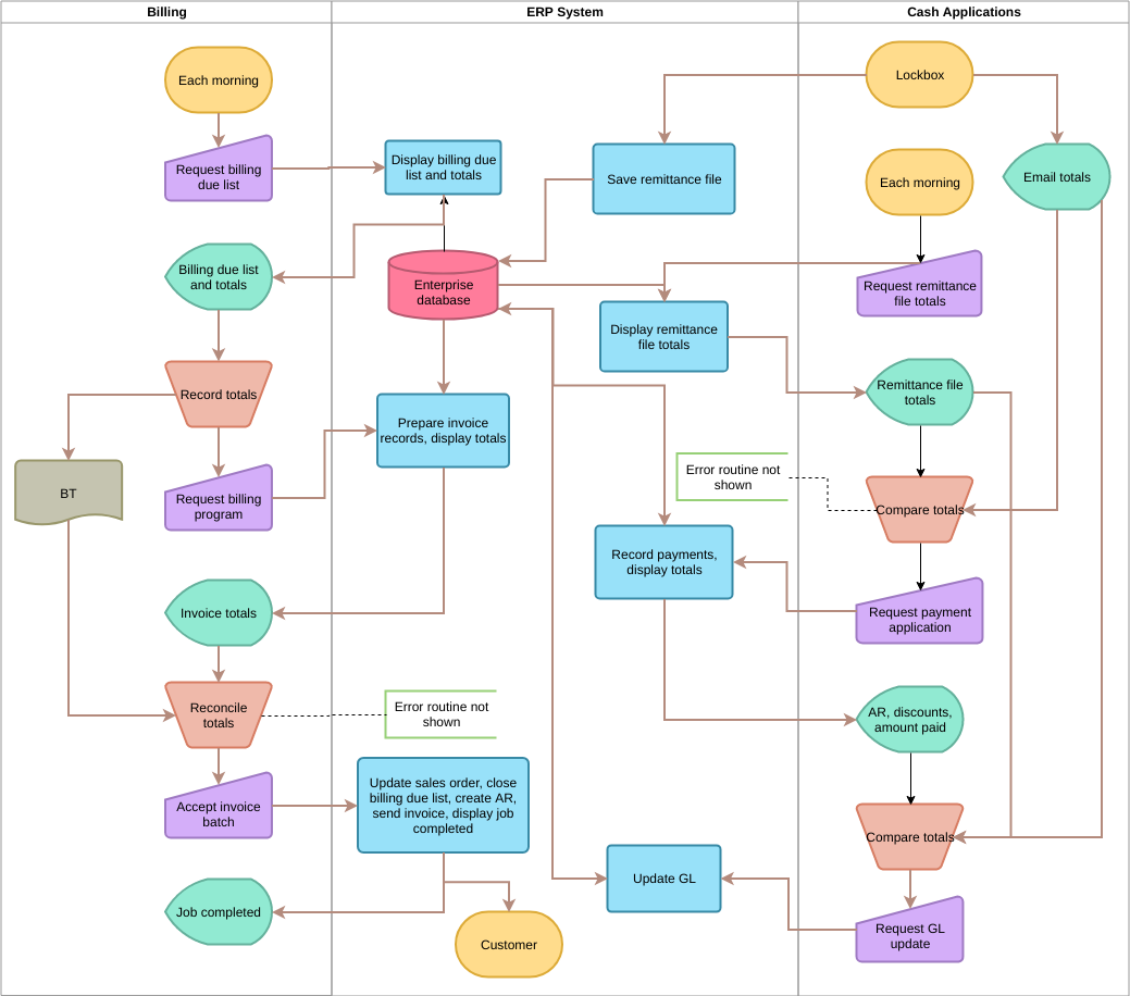
उदाहरणों के माध्यम से फ्लोचार्ट सीखें
अधिक क्रॉस-फंक्शनल फ्लोचार्ट टेम्पलेट्स का अन्वेषण करें
एक क्रॉस-फंक्शनल प्रक्रिया नक्शा बताता है कि कौन क्या करता है और कब, एक ग्रिड-जैसे आरेख में खंडों में व्यवस्थित। यह मूल विधि नक्शा से आगे बढ़ता है और प्रक्रिया में कार्यों (उदाहरण के लिए, हितधारक या विभाग) और चरणों (उदाहरण के लिए, माइलस्टोन) के बीच संबंध को दर्शाता है, यहां कुछ क्रॉस-फंक्शनल फ्लोचार्ट टेम्पलेट्स और उदाहरण हैं:
यह पोस्ट Deutsch, English, Español, فارسی, Français, Bahasa Indonesia, 日本語, Polski, Portuguese, Ру́сский, Việt Nam, 简体中文 और 繁體中文 में भी उपलब्ध है।







































































































