de_DEen_USes_ESfa_IRfr_FRhi_INid_IDjapl_PLpt_PTru_RUvizh_CNzh_TW

वैल्यू स्ट्रीम मैपिंग क्या है?

वैल्यू स्ट्रीम मैपिंग एक तकनीक है जो प्रक्रिया के बर्बादी को पहचानने और दूर करने के लिए उपयोग की जाती है। यह एक विशेष प्रकार का फ्लो चार्ट है जो “लीन भाषा” नामक प्रतीकों का उपयोग करके इन्वेंटरी और सूचना प्रवाह को वर्णित करता है और सुधारता है। यह हमें ग्राहकों को एक पूर्ण मूल्य निर्माण प्रक्रिया के माध्यम से सर्वोत्तम मूल्य प्रदान करने में सहायता करता है और निम्नलिखित पहलुओं में बर्बादी को कम करता है:

  • डिज़ाइन(अवधारणा से ग्राहक तक)
  • बिल्ड(आदेश से डिलीवरी तक)
  • सस्तैन (जीवन चक्र के दौरान उपयोग में लेकर सेवा तक)

ग्राहकों के लिए मूल्य क्या है?

मूल्य वह है जो ग्राहक खरीद रहा है, जो ग्राहक को प्रदान की गई क्षमता है। ग्राहक को प्रदान किए गए उत्पाद या सेवाएं निम्नलिखित होनी चाहिए:

  • उच्चतम गुणवत्ता के
  • सही समय पर
  • ग्राहक द्वारा निर्धारित उचित मूल्य पर

वास्तविकता में, ग्राहकों के लिए वास्तव में मूल्य पैदा करने वाली गतिविधियाँ पूरी कार्य प्रक्रिया का केवल एक छोटा हिस्सा है। इसी कारण व्यवसायों को बर्बादी वाली गतिविधियों को न्यूनतम करने पर ध्यान केंद्रित करना चाहिए। ऐसा करने से कंपनियों को अपने समग्र प्रदर्शन में सुधार करने के महत्वपूर्ण अवसरों की पहचान करने में सहायता मिलती है।

बर्बादी क्या है?

डैनियल टी. जोन्स (1995) सात आम तौर पर स्वीकृत बर्बादी के प्रकारों की पहचान करते हैं। इन शब्दों को टोयोटा उत्पादन प्रणाली के मूल नामकरण से अद्यतन किया गया है:

  • इन्वेंटरी: कच्चे माल की खरीद और भंडारण और भविष्य की प्रक्रियाओं के लिए इंतजार करते हुए विकासाधीन कार्य का भंडारण बर्बादी है।
  • इंतजार: किसी सामग्री के प्रक्रिया के एक श्रृंखला में यदि कोई चरण धीमा है, तो यह विकासाधीन कार्य को जमा करता है जो बर्बादी है।
  • दोष: अंत में, सबसे महत्वपूर्ण और व्यापक प्रकार दोष हैं। दोष ग्राहकों के लिए स्वीकार्य नहीं हैं। इसे रोकने के लिए गुणवत्ता जांच प्रक्रिया और पुनर्कार्य प्रक्रिया की स्थापना की जानी चाहिए, जो लागत में वृद्धि करती है। इसलिए दोष बर्बादी का एक महत्वपूर्ण रूप है।
  • अतिउत्पादन: ग्राहक की मांग से अधिक वस्तुओं का उत्पादन करना।
  • गति: मशीनों और ऑपरेटरों की अनावश्यक गति के कारण घिसावट और थकावट हो सकती है।
  • परिवहन: विकासाधीन कार्य या कच्चे माल की किसी भी अनावश्यक गति बर्बादी का एक रूप है। इससे सामग्री को नुकसान पहुंच सकता है और उत्पादन चक्र समय को बढ़ा सकता है, इसलिए यह बर्बादी है।
  • अतिप्रक्रिया:ग्राहकों द्वारा मांग नहीं किए गए फीचर प्रदान करना और ग्राहकों द्वारा निर्धारित स्तर से अधिक फाइन-ट्यूनिंग करना उत्पादन के लागत में वृद्धि करता है, जो बर्बादी है।

वैल्यू स्ट्रीम विश्लेषण क्या है?

वैल्यू स्ट्रीम मैपिंग (VSM) अपव्यय की पहचान करने और प्रक्रिया अपव्यय को कम करने की एक मूलभूत तकनीक है। यह लीन यात्रा पर योजना बनाने, लागू करने और सुधार करने वाले संगठन के लिए एक आवश्यक लीन उपकरण है। यह उपयोगकर्ताओं को एक ठोस कार्यान्वयन योजना बनाने में मदद करता है, जो उनके उपलब्ध संसाधनों के अधिकतम उपयोग करेगा और सुनिश्चित करेगा कि सामग्री और समय का कुशलता से उपयोग किया जाए। वैल्यू स्ट्रीम विश्लेषण अपव्यय को दूर करने के परिणाम को अनुकूलित करने के लिए एक शक्तिशाली योजना उपकरण है।

VSM गैर-मूल्य जोड़ने वाली गतिविधियों पर बिताए गए समय और प्रयास, व्यवसाय के लागत, और अपव्यय को कम करने और प्रक्रिया को सुव्यवस्थित करने के लिए आधार तैयार करता है। वैल्यू स्ट्रीम मैपिंग का उद्देश्य मूल्य को अधिकतम करना और अपव्यय को कम करना है, जिसमें निम्नलिखित तरीकों के द्वारा शामिल हैं:

  • स्पष्ट संचार और सहयोग को बढ़ावा देना
  • प्रक्रिया के निरंतर सुधार को प्रोत्साहित करना
  • संगठन के भीतर संस्कृति परिवर्तन को संभव बनाना
  • देरी, अतिरिक्त भंडार और उत्पादन सीमाओं के दृश्यात्मक प्रस्तुतीकरण बनाना

मूल्य जोड़ने वाली तुलना में गैर-मूल्य जोड़ने वाली गतिविधि

अपव्यय वाली गतिविधियों को समाप्त करना आपके कंपनी के सफलता के लिए महत्वपूर्ण है। वे लाभप्रदता को कम कर सकते हैं, ग्राहक लागत बढ़ा सकते हैं, गुणवत्ता को कम कर सकते हैं, और यहां तक कि कर्मचारी संतुष्टि को भी प्रभावित कर सकते हैं। इसलिए, आपको गैर-मूल्य जोड़ने वाली गतिविधियों की पहचान करनी चाहिए और उनके उपस्थित होने पर प्रक्रिया को सुधारने की कोशिश करनी चाहिए या अंततः उन्हें समाप्त करना चाहिए।

गलती न करें। आपकी कार्य प्रक्रिया से सभी अपव्यय वाली गतिविधियों को समाप्त नहीं किया जा सकता है। उनमें से कुछ आवश्यकता हैं।

मोंडेन (1994) तीन प्रकार की गतिविधियों की पहचान करते हैं:

  • गैर-मूल्य जोड़ने वाली गतिविधियाँ (NVA): ऐसी क्रियाएँ जिन्हें समाप्त करना चाहिए, जैसे कि प्रतीक्षा।
  • आवश्यक लेकिन गैर-मूल्य जोड़ने वाली (NNVA): ऐसी क्रियाएँ जो अपव्यय भर हैं लेकिन वर्तमान संचालन प्रक्रियाओं के तहत आवश्यक हैं।
  • मूल्य जोड़ने वाली (VA): हाथ से काम करके कच्चे माल के रूपांतरण या प्रसंस्करण।

निष्कर्ष के रूप में, मूल्य जोड़ने वाली गतिविधियों को निरंतर सुधार और संगठन के विकास के लिए और अधिक अनुकूलित किया जाना चाहिए, जबकि गैर-मूल्य जोड़ने वाली गतिविधियों को समाप्त किया जाना चाहिए, या कम से कम उतना ही कम किया जाना चाहिए जितना संभव हो।

मूल्य और गैर-मूल्य जोड़ने वाला उदाहरण — एटीएम में पैसा जमा करना


इस आरेख को संपादित करें

वर्तमान अवस्था वैल्यू स्ट्रीम मैप से भविष्य की अवस्था वैल्यू स्ट्रीम मैप

जैसा कि पहले बताया गया है, वैल्यू स्ट्रीम विश्लेषण अपव्यय को दूर करने के परिणामों को अनुकूलित करने के लिए एक योजना उपकरण है। यदि आप केवल वर्तमान अवस्था मैप बनाते हैं, तो आप VSM के उद्देश्य को छोड़ देते हैं। भविष्य की अवस्था मैप एक विशिष्ट वैल्यू स्ट्रीम के लिए लीन रूपांतरण प्रक्रिया की तस्वीर है। भविष्य की अवस्था मैप बनाने से पहले, आपको पहले वर्तमान अवस्था वैल्यू स्ट्रीम मैप बनाना चाहिए।

इस प्रकार, वैल्यू स्ट्रीम विश्लेषण उत्पाद या सेवा प्रदान करने के लिए आवश्यक चरणों, देरी और सूचना के प्रवाह को दृश्य रूप से मैप करता है; इसे एक “वर्तमान अवस्था” मैप कहा जाता है। भविष्य की अवस्था मैप वैल्यू स्ट्रीम में सुधार की पहचान करता है जो कुल लीड समय को कम करेगा।

एक प्रभावी भविष्य की अवस्था मैप बनाने के लिए निम्नलिखित पर विचार करना चाहिए:

  • वैल्यू स्ट्रीम मैपिंग के लिए एक उत्पाद चुनें
  • वर्तमान वैल्यू स्ट्रीम मैप बनाएं
  • अपव्यय को समाप्त करें और एक अधिक कुशल भविष्य की अवस्था मैप बनाएं
  • कार्यान्वयन योजना बनाएं

अंत में, आपको भविष्य की अवस्था प्राप्त करने के लिए वैल्यू स्ट्रीम कार्यान्वयन योजना बनानी चाहिए। अब आप एक लीन वैल्यू स्ट्रीम की योजना के साथ लैस हैं, जिसका उपयोग वर्ष भर में अपने सुधारों को ट्रैक/मापने के लिए किया जा सकता है। सुनिश्चित करें कि आपके पास एक “वैल्यू स्ट्रीम मैनेजर” या प्रोजेक्ट मैनेजर है जो योजना को पूरा करने के लिए निर्देश दे रहा है।

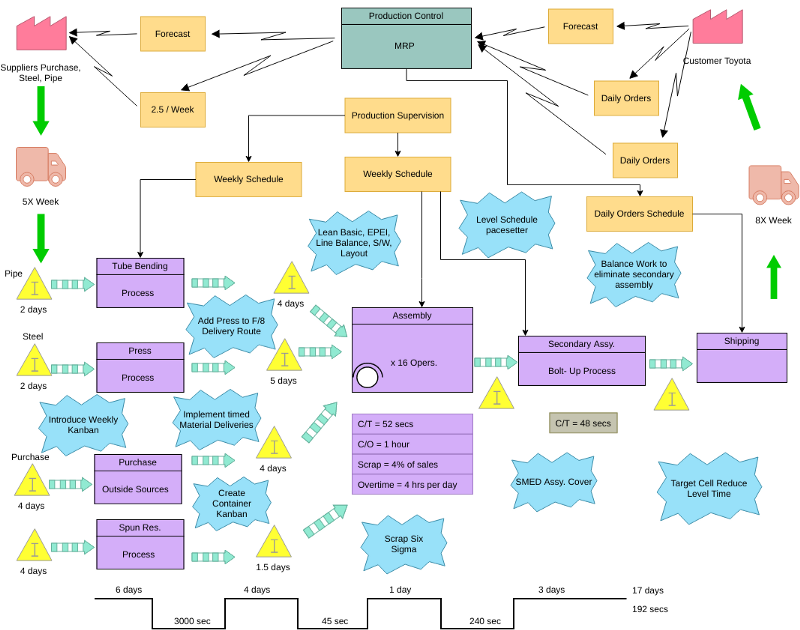
वैल्यू स्ट्रीम विश्लेषण उदाहरण — उत्पादन नियंत्रण


इस आरेख को संपादित करें

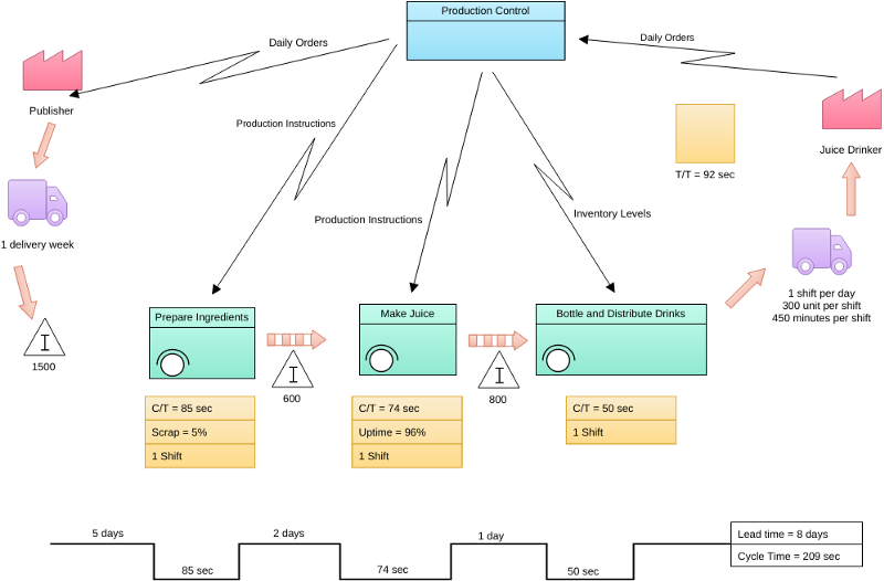
वैल्यू स्ट्रीम मैपिंग — अन्य उदाहरण

मूल्य प्रवाह नक्शे को नीचे दिए गए चरणों का पालन करके बनाया जा सकता है:

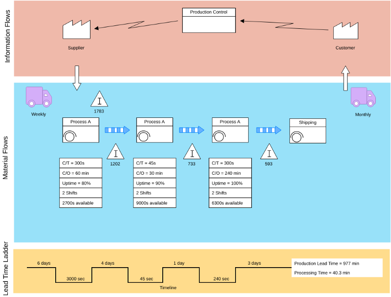
  1. मूल्य प्रवाह नक्शे का पहला चरण विभिन्न प्रक्रिया चरणों के लिए प्रक्रिया बॉक्स को ड्रॉ करना है, जो सूचना प्रवाह क्षेत्र में आपूर्तिकर्ता की ओर से शुरू होकर ग्राहक की ओर जाता है।
  2. दूसरा चरण जानकारी प्रवाह खंड में विभिन्न प्रकार के उत्पादन चरणों के लिए विभिन्न प्रकार के प्रक्रिया बॉक्स ड्रॉ करना है, जिसे सामग्री प्रवाह कहा जाता है।
  3. मूल्य प्रवाह नक्शे का तीसरा चरण प्रत्येक प्रक्रिया (या उत्पादन चरण) के ठीक नीचे डेटाबॉक्स है, जिसमें नक्शे में ड्रॉ किए गए प्रत्येक प्रक्रिया चरण के डेटा को एकत्र किया जाता है। VSM डिजाइन के लिए दिलचस्प हो सकने वाली जानकारी इसमें रखी जा सकती है।
  4. चौथा चरण प्रक्रिया बॉक्सों के बीच संबंध विधियों को ड्रॉ करना है।
  5. पांचवा चरण प्रक्रिया के साथ ग्राहकों और आपूर्तिकर्ताओं को जोड़ने का वर्णन करता है।
  6. पांचवा चरण VSM के नीचे स्थित लीड टाइम लैडर है, जो मूल्य प्रवाह में समय के विभिन्न पहलुओं को दर्शाता है।

नीचे दिया गया उदाहरण दिखाता है कि एक सामान्य मूल्य प्रवाह नक्शा कैसा दिख सकता है:


इस आरेख को संपादित करें

निरंतर कार्यान्वयन योजना विकसित करना

VSM उपयोगकर्ताओं को एक ठोस कार्यान्वयन योजना बनाने में मदद करता है, जो उनके उपलब्ध संसाधनों का अधिकतम उपयोग करेगा और यह सुनिश्चित करेगा कि सामग्री और समय का कुशलतापूर्वक उपयोग किया जाए। भविष्य के नक्शे द्वारा प्रदान की गई जानकारी के आधार पर, हम वर्तमान अवस्था से भविष्य की अवस्था तक पहुंचने के लिए आवश्यक कार्रवाइयों के लिए एक कार्यान्वयन योजना विकसित कर सकते हैं। नीचे एक सामान्य टेम्पलेट प्रदान किया गया है:

मूल्य प्रवाह नक्शे के घटक

प्रतीक / विवरण

ग्राहक/आपूर्तिकर्ता: ऊपरी बाएं में आपूर्तिकर्ता का प्रतिनिधित्व करता है, ऊपरी दाएं में ग्राहक का, सामग्री के लिए सामान्य अंतिम बिंदु

निर्दिष्ट प्रक्रिया प्रवाह: एक प्रक्रिया, संचालन, मशीन या विभाग, जिसमें सामग्री प्रवाहित होती है। यह एक ऐसे विभाग का प्रतिनिधित्व करता है जिसमें निरंतर, आंतरिक निश्चित प्रवाह होता है।

साझा प्रक्रिया: एक प्रक्रिया, संचालन, विभाग, या 11 साझा प्रक्रिया: अन्य मूल्य प्रवाह परिवारों द्वारा साझा की जाने वाली प्रक्रिया, संचालन या विभाग।

डेटा बॉक्स: इसमें विश्लेषण और प्रणाली के निरीक्षण के लिए आवश्यक महत्वपूर्ण जानकारी/डेटा शामिल होता है।

कार्य सेल: इसका अर्थ है कि बहुत सारी प्रक्रियाओं को उत्पादन कार्य सेल में एकीकृत किया गया है।

इन्वेंटरी: दो प्रक्रियाओं के बीच इन्वेंटरी दिखाता है

भेजे गए सामान: कच्चे माल के आपूर्तिकर्ताओं से कारखाने के प्राप्ति डॉक/डॉक्स तक गति का प्रतिनिधित्व करता है। या, कारखाने के भेजने वाले डॉक/डॉक्स से ग्राहकों तक समाप्त उत्पादों की गति का प्रतिनिधित्व करता है

पुश तीर: एक प्रक्रिया से अगली प्रक्रिया में सामग्री के “धकेलने” का प्रतिनिधित्व करता है।

सुपरमार्केट: एक इन्वेंटरी “सुपरमार्केट”।

मैटीरियल पुल: सुपरमार्केट इस “पुल” के साथ डाउनस्ट्रीम प्रक्रियाओं से जुड़ते हैं, जो भौतिक हटाव का संकेत देता है।

FIFO लेन: पहले आए, पहले निकले इन्वेंटरी। जब प्रक्रियाएं FIFO प्रणाली से जुड़ी हों और इनपुट को सीमित करें, तब इसका उपयोग करें।

सेफ्टी स्टॉक: अचानक ग्राहक आदेशों या सिस्टम विफलताओं के कारण होने वाले उत्पादन रुकावट या अन्य समस्याओं के खिलाफ इन्वेंटरी “हेज” (या सेफ्टी स्टॉक) का प्रतिनिधित्व करता है।

बाहरी शिपमेंट: बाहरी परिवहन के उपयोग से आपूर्तिकर्ताओं से या ग्राहकों को भेजे गए शिपमेंट

उत्पादन नियंत्रण: यह बॉक्स एक केंद्रीय उत्पादन योजना या नियंत्रण विभाग, व्यक्ति या संचालन का प्रतिनिधित्व करता है।

मैनुअल जानकारी: एक सीधी, पतली तीर याददाश्त, रिपोर्ट या बातचीत से जानकारी के सामान्य प्रवाह को दर्शाता है। आवृत्ति और अन्य नोट्स संबंधित हो सकते हैं।

इलेक्ट्रॉनिक जानकारी: यह लहरदार तीर इलेक्ट्रॉनिक प्रवाह का प्रतिनिधित्व करता है, जैसे इलेक्ट्रॉनिक डेटा आदान-प्रदान (EDI), इंटरनेट, इंट्रानेट, LANs (स्थानीय क्षेत्र नेटवर्क), WANs (व्यापक क्षेत्र नेटवर्क)। आप जानकारी/डेटा आदान-प्रदान की आवृत्ति, उपयोग किए गए मीडिया के प्रकार (जैसे फैक्स, फोन आदि) और आदान-प्रदान किए गए डेटा के प्रकार को निर्दिष्ट कर सकते हैं।

उत्पादन कानबन: यह एक पूर्व निर्धारित संख्या में भागों के उत्पादन को ट्रिगर करता है। यह एक आपूर्ति प्रक्रिया को डाउनस्ट्रीम प्रक्रिया को भाग प्रदान करने का संकेत देता है।

वापस लिया गया कानबन: यह एक कार्ड या उपकरण का प्रतिनिधित्व करता है जो सामग्री हैंडलर को सुपरमार्केट से प्राप्त करने वाली प्रक्रिया में भागों के स्थानांतरण के लिए निर्देश देता है। सामग्री हैंडलर (या ऑपरेटर) सुपरमार्केट पर जाता है और आवश्यक वस्तुओं को निकालता है।

सिग्नल कानबन: जब दो प्रक्रियाओं के बीच सुपरमार्केट में हाजिर इन्वेंटरी स्तर एक ट्रिगर या न्यूनतम बिंदु तक गिर जाते हैं, तब इसका उपयोग किया जाता है। इसे “एक-प्रति-बैच” कानबन भी कहा जाता है।

कानबन पोस्ट: एक स्थान जहां कानबन सिग्नल उठाने के लिए रहते हैं। आमतौर पर दो-कार्ड प्रणाली के साथ उपयोग किया जाता है ताकि वापस लेने और उत्पादन कानबन का आदान-प्रदान किया जा सके।

अनुक्रम पुल: एक पुल प्रणाली का प्रतिनिधित्व करता है जो उप-संयोजन प्रक्रियाओं को एक निर्धारित प्रकार और मात्रा में उत्पाद बनाने के लिए निर्देश देता है, आमतौर पर एक इकाई, सुपरमार्केट के उपयोग किए बिना।

लोड लेवलिंग: उत्पादन आयतन और मिश्रण को कुछ समय के दौरान समान बनाने के लिए कानबन के बैच के लिए एक उपकरण।

उत्पादन देखें: दृश्य तरीकों के माध्यम से जानकारी एकत्र करना

मौखिक जानकारी: मौखिक या व्यक्तिगत सूचना प्रवाह का प्रतिनिधित्व करता है

काइज़ेन: मूल्य प्रवाह के भविष्य के रूप को प्राप्त करने में महत्वपूर्ण प्रक्रियाओं पर सुधार की आवश्यकता को उजागर करने और काइज़ेन कार्यशालाओं की योजना बनाने के लिए उपयोग किया जाता है।

ऑपरेटर: ऑपरेटर का प्रतिनिधित्व करता है। यह एक विशिष्ट कार्यस्थल पर VSM परिवार को प्रक्रिया करने के लिए आवश्यक ऑपरेटरों की संख्या दिखाता है।

अन्य जानकारी: अन्य उपयोगी या संभवतः उपयोगी जानकारी।

समयरेखा: मूल्य जोड़े गए समय (चक्र समय) और गैर-मूल्य जोड़े गए (प्रतीक्षा) समय दिखाता है। इसका उपयोग लीड समय और कुल चक्र समय की गणना करने के लिए करें।

मूल्य प्रवाह नक्शा शब्दावली

  • सी/टी (चक्र समय): प्रोसेसर चक्र समय = एक कार्य को पूरा करने का समय।
  • पी/टी या सी/ओ (परिवर्तन समय): एक उत्पाद से दूसरे उत्पाद में लाइन को परिवर्तित करने के लिए आवश्यक गैर-मूल्य जोड़े गए समय। एक नए कार्य की शुरुआत करने के लिए परिवर्तन समय या सेटअप समय।
  • वीए (मूल्य जोड़ा गया कार्य): मूल्य जोड़ा गया समय या आवश्यक कार्य को पूरा करने के लिए आवश्यक समय।
  • एनवीए (गैर-मूल्य जोड़ा गया कार्य): गैर-मूल्य जोड़ा गया समय = पीटी — वीएटी।
  • एल/टी (लीड समय): लीड समय, या कार्य केंद्र के भीतर एक कार्य शुरू होने से लेकर उसे कार्य केंद्र से निकलने तक का कुल समय।
  • एफटीटी (पहली बार में समाप्त): पहली बार गुणवत्ता या पहली बार में गुणवत्ता उत्पादन।
  • टी/टी (टैक्ट समय): ग्राहक की मांग को पूरा करने के लिए आवश्यक औसत इकाई उत्पादन समय।
  • क्षमता: एक मापदंड जो बताता है कि आपकी सबसे धीमी प्रक्रिया प्रतिदिन कितने भागों को संभाल सकती है।

मूल्य प्रवाह नक्शाकरण उपकरण

वीएसएम सॉफ्टवेयर ढूंढ रहे हैं? विजुअल पैराडाइम मूल्य प्रवाह नक्शाकरण सॉफ्टवेयर आप पेशेवर वैल्यू स्ट्रीम मैपिंग को आसानी से और त्वरित रूप से बना सकते हैं। वैल्यू स्ट्रीम मैपिंग टूल में वैल्यू स्ट्रीम मैपिंग प्रतीकों का एक समृद्ध सेट शामिल है। ड्रैग और ड्रॉप VSM संपादक और एक शक्तिशाली फीचर सेट के साथ, आप आसानी से पेशेवर वैल्यू स्ट्रीम मैप बना सकते हैं।

उदाहरणों से सीखें — वैल्यू स्ट्रीम मैपिंग टेम्पलेट

आप नीचे दिए गए उदाहरण लिंक पर क्लिक करके उन्हें ऑनलाइन आज़मा और संपादित कर सकते हैं:

यह पोस्ट Deutsch, English, Español, فارسی, Français, Bahasa Indonesia, 日本語, Polski, Portuguese, Ру́сский, Việt Nam, 简体中文 और 繁體中文 में भी उपलब्ध है।