प्रक्रियाओं को फ्लोचार्ट द्वारा दर्शाया जा सकता है, लेकिन उनमें एक नुकसान है — मानक फ्लोचार्ट इन गतिविधियों के लिए किसकी जिम्मेदारी है, इसका इंगित नहीं कर सकते।
क्रॉस-फंक्शनल फ्लोचार्ट स्विमलेन या ग्रिड चार्ट में बताते हैं कि किसने क्या और कब किया। इन चार्ट्स को प्रत्येक प्रक्रिया चरण को एक श्रेणी में निर्धारित करके अतिरिक्त आयाम प्रदान करने के लिए कई भागों में व्यवस्थित किया जाता है। दूसरे शब्दों में, आप क्रॉस-फंक्शनल फ्लोचार्ट का उपयोग प्रक्रिया के चरणों और उन चरणों के लिए जिम्मेदार विभाग या कार्यात्मक क्षेत्र के बीच संबंध को वर्णित करने के लिए कर सकते हैं।
उदाहरण के लिए, एक श्रेणी एक हितधारक (व्यक्ति, भूमिका या विभाग) हो सकती है, लेकिन इसे मशीन, परियोजना चरण, संसाधन या अन्य लक्षण भी हो सकते हैं।
क्रॉस-फंक्शनल फ्लोचार्ट क्यों?
जैसा कि पहले बताया गया है, एक व्यावसायिक प्रक्रिया लगभग हर व्यवसाय में विभागों, संचालन इकाइयों या हितधारकों से जुड़ी होती है। जब प्रक्रियाएं कई हितधारकों को शामिल करती हैं या विभिन्न टीमों के योगदान के साथ कई चरणों में फैली होती हैं, तो इस तरह के प्रक्रिया दृश्यीकरण और प्रबंधन करना और भी कठिन हो जाता है। इन प्रक्रियाओं को समझने और उन्हें इस तरह विकसित करने के लिए बड़ी मेहनत की आवश्यकता होती है, ताकि उन्हें निरंतर और अधिक कुशल बनाया जा सके। ऐसे परिदृश्यों में, पारंपरिक फ्लोचार्ट ऐसे क्रॉस-फंक्शनल निर्भरताओं को दर्शाने के लिए पर्याप्त नहीं हैं।
क्रॉस-फंक्शनल फ्लोचार्ट यह निर्धारित करके प्रक्रियाओं में स्पष्टता लाते हैं कि कौन क्या करता है। प्रत्येक स्विमलेन एक व्यक्ति, टीम या हितधारक का प्रतिनिधित्व करता है, जिससे यह स्पष्ट हो जाता है कि प्रक्रिया के किस चरण के लिए किसकी जिम्मेदारी है, ताकि भ्रम से बचा जा सके।
एक क्रॉस-फंक्शनल (उर्ध्वाधर स्विमलेन) फ्लोचार्ट टेम्पलेट
यह एक सरल स्विमलेन आरेख है, जो कई प्रक्रियाओं को तीन उर्ध्वाधर समूहों और चार अनुदैर्ध्य समूहों में विभाजित करता है। इस टेम्पलेट का उपयोग एक स्विमलेन चार्ट बनाने के लिए शुरुआती बिंदु के रूप में करें। अपने समाधान के लिए चार्ट को कस्टमाइज़ करें। कोई पूर्व पंजीकरण की आवश्यकता नहीं है।

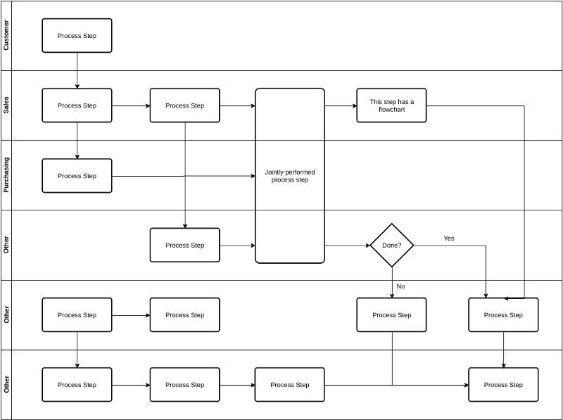
एक क्रॉस-फंक्शनल (ग्रिड शैली) फ्लोचार्ट टेम्पलेट
यह एक सरल स्विमलेन आरेख है, जो कई प्रक्रियाओं को चार उर्ध्वाधर समूहों और तीन अनुदैर्ध्य समूहों में विभाजित करता है। यह स्विमलेन आरेख टेम्पलेट आपको अपने संगठन में प्रक्रियाएं बनाने में मदद करता है।

क्रॉस-फंक्शनल (ग्रिड शैली) फ्लोचार्ट उदाहरण — पाठ्यक्रम विकास
यह एक स्विमलेन आरेख उदाहरण है जो पाठ्यक्रम विकास की पूरी प्रक्रिया को दर्शाता है। प्रक्रिया को चार चरणों में बांटा गया है — योजना, विकास, समीक्षा और प्रकाशन। शिक्षक, समीक्षक और शिक्षण सहायक मिलकर एक पाठ्यक्रम बनाते हैं।

क्रॉस-फंक्शनल फ्लोचार्ट उदाहरण — वेतन भुगतान प्रक्रिया
परिपत्र आदेश फ्लोचार्ट परिपत्र आदेश (PO) के क्रेडिट अनुमोदन प्रक्रिया को दर्शाता है। प्रक्रिया आदेश फॉर्म के निर्माण से शुरू होती है और तीन अलग-अलग विभागों (बिक्री विभाग, क्रेडिट विभाग और प्रबंधन विभाग) के क्रेडिट अनुमोदन और अनुमोदन के माध्यम से आगे बढ़ती है:

ऑनलाइन क्रॉस-फंक्शनल फ्लोचार्ट टूल
ऑनलाइन एक उपयोग में आसान ऑनलाइन क्रॉस-फंक्शनल फ्लोचार्ट टूल के साथ क्रॉस-फंक्शनल फ्लोचार्ट बनाएं

डेप्लॉयमेंट फ्लोचार्ट टेम्पलेट



ग्राहक आदान प्रक्रिया क्रॉस-फंक्शनल फ्लोचार्ट

पिज्जा स्थल क्रॉस-फंक्शनल फ्लोचार्ट

अस्पताल क्रॉस-फंक्शनल फ्लोचार्ट

ग्राहकों के लिए क्रॉस-फंक्शनल फ्लोचार्ट टेम्पलेट

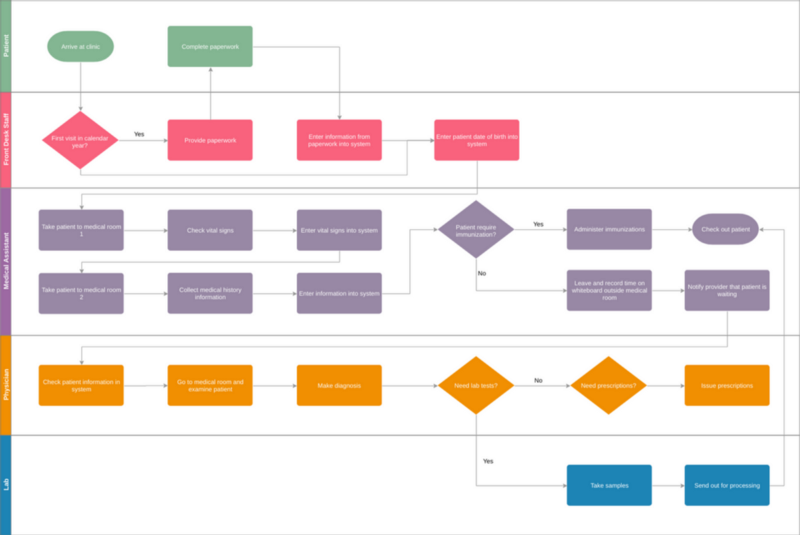
चिकित्सा कक्ष क्रॉस-फंक्शनल फ्लोचार्ट

निर्माण डिज़ाइन क्रॉस फंक्शनल फ्लोचार्ट

लेनदेन क्रॉस फंक्शनल फ्लोचार्ट

ग्राहक क्रॉस फंक्शनल फ्लोचार्ट

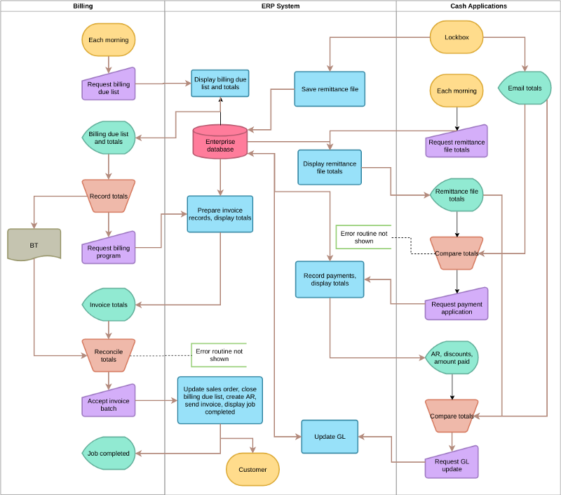
बिलिंग क्रॉस फंक्शनल फ्लोचार्ट

क्रॉस फंक्शनल वेबसाइट बदलाव आरेख
यह पोस्ट Deutsch, English, Español, فارسی, Français, Bahasa Indonesia, 日本語, Polski, Portuguese, Ру́сский, Việt Nam, 简体中文 और 繁體中文 में भी उपलब्ध है।













