द सिस्टम कॉन्टेक्स्ट डायग्राम (जिसे स्तर 0 के रूप में भी जाना जाता है DFD) डेटा फ्लो डायग्राम में सबसे ऊपरी स्तर है और केवल एक प्रक्रिया को शामिल करता है जो पूरे सिस्टम का प्रतिनिधित्व करता है, जो मॉडल किए जाने वाले सिस्टम के संदर्भ और सीमा को निर्धारित करता है। यह सिस्टम और बाहरी एजेंसियों, अर्थात् एक्टर्स के बीच जानकारी के प्रवाह की पहचान करता है।
कॉन्टेक्स्ट डायग्राम को आमतौर पर आवश्यकता दस्तावेजों में शामिल किया जाता है। इसे सभी स्टेकहोल्डर्स द्वारा पढ़ा जाना चाहिए और इसलिए इसे सरल भाषा में लिखा जाना चाहिए ताकि स्टेकहोल्डर्स प्रोजेक्ट को समझ सकें।
एक सेल ऑर्डर सिस्टम के लिए एक उदाहरण कॉन्टेक्स्ट डायग्राम यहाँ दिया गया है:

सिस्टम कॉन्टेक्स्ट डायग्राम का उद्देश्य
सिस्टम कॉन्टेक्स्ट डायग्राम का उद्देश्य विकास के दौरान विचार किए जाने वाले बाहरी कारकों और घटनाओं पर ध्यान केंद्रित करना है, जब एक सिस्टम की आवश्यकताओं और सीमाओं को तैयार किया जाता है। सिस्टम कॉन्टेक्स्ट मानचित्र का आमतौर पर प्रोजेक्ट के शुरुआती चरण में उपयोग किया जाता है ताकि जांच के दायरे को निर्धारित किया जा सके।
एक सिस्टम कॉन्टेक्स्ट डायग्राम सभी बाहरी एजेंसियों का प्रतिनिधित्व करता है जो सिस्टम से अंतरक्रिया कर सकते हैं। पूरा सॉफ्टवेयर सिस्टम एक एकल प्रक्रिया के रूप में दिखाई देता है। ऐसा डायग्राम सिस्टम को केंद्र में दिखाता है, उसकी आंतरिक संरचना के विवरण के बिना, जिसे पर्यावरण में सभी बाहरी एजेंसियों और अंतरक्रियात्मक सिस्टम से घेरा गया है।
टॉप-डाउन डिकंपोजिशन क्या है?
टॉप-डाउन डिजाइन में, सिस्टम का समग्र दृश्य डिजाइन किया जाता है, जिसमें किसी भी उप-सिस्टम के स्तर का विवरण नहीं दिया जाता है। फिर, प्रत्येक उप-सिस्टम को अधिक विस्तार से बनाया जाता है, उदाहरण के लिए, कभी-कभी बहुत से अलग-अलग उप-सिस्टम स्तरों में विभाजित किया जाता है, ताकि पूरी विनिर्माण विवरण को मूल तत्वों में विभाजित किया जा सके।
टॉप-डाउन डिजाइन का मुख्य उद्देश्य एक सिस्टम को छोटे-छोटे हिस्सों में विभाजित करना है ताकि इसके उप-सिस्टम को समझा जा सके। जब इन मूल तत्वों की पहचान कर ली जाती है, तो उन्हें कंप्यूटर मॉड्यूल में आसानी से बनाया जा सकता है। जब मॉड्यूल बन जाते हैं, तो आप उन्हें आसानी से एक साथ जोड़ सकते हैं और इन व्यक्तिगत तत्वों से पूरे सिस्टम का निर्माण कर सकते हैं।
टॉप-लेवल कॉन्टेक्स्ट-लेवल डायग्राम
एक कॉन्टेक्स्ट डायग्राम एक समग्र दृश्य प्रदान करता है और डेटा फ्लो डायग्राम में सबसे ऊपरी स्तर है, जिसमें केवल एक प्रक्रिया होती है जो पूरे सिस्टम का प्रतिनिधित्व करती है। इसे मुख्य प्रक्रियाओं में विभाजित किया जाना चाहिए जो अधिक विवरण प्रदान करते हैं और प्रत्येक मुख्य प्रक्रिया को आगे विभाजित किया जा सकता है ताकि अधिक विवरण प्राप्त किया जा सके।
- सभी बाहरी एजेंसियों को कॉन्टेक्स्ट डायग्राम पर दिखाया गया है, साथ ही उनके बीच मुख्य डेटा प्रवाह भी दिखाया गया है।
- डायग्राम में कोई डेटा स्टोरेज नहीं होती है।
- कॉन्टेक्स्ट-लेवल डायग्राम में एकल प्रक्रिया, जो पूरे सिस्टम का प्रतिनिधित्व करती है, को अगले स्तर के डायग्राम में सिस्टम की मुख्य प्रक्रियाओं को शामिल करने के लिए फैलाया जा सकता है, जिसे डायग्राम 0 कहा जाता है।

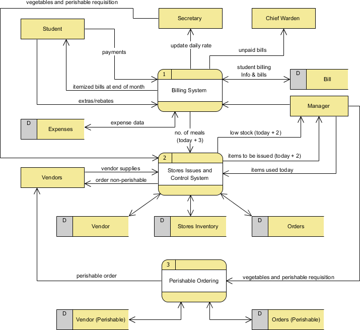
स्तर 1 DFD
डायग्राम 0 (पूर्ण संख्या के साथ) में प्रक्रियाओं को आगे फैलाया जा सकता है ताकि प्रक्रिया गतिविधियों के विवरण को दर्शाया जा सके। नीचे दिया गया उदाहरण प्रक्रिया विस्फोट के अगले स्तर ((डायग्राम 1) को दर्शाता है।
ध्यान दें कि:
हालांकि निम्नलिखित स्तर 1 DFD में केवल तीन प्रक्रियाएं हैं, लेकिन प्रक्रियाओं से बाहरी एजेंसियों तक काफी संख्या में इनपुट और आउटपुट हैं, जिसके कारण डायग्राम में उनके बीच कई क्रॉस लाइनें हो सकती हैं; इस समस्या से बचने के लिए, हम डीएफडी में एक ही बाहरी एजेंसी के (मास्टर और सहायक दृष्टिकोण) बहुत से दृष्टिकोणों का उपयोग कर सकते हैं।

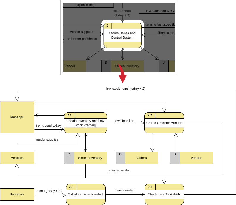
स्तर 2 DFD
यदि कोई प्रक्रिया कई बाहरी एजेंसियों के बीच बहुत अधिक डेटा प्रवाह के साथ है, तो आप पहले उस विशिष्ट प्रक्रिया और संबंधित बाहरी एजेंसियों को एक अलग डायग्राम में निकाल सकते हैं, जो कॉन्टेक्स्ट डायग्राम के समान हो, जब तक आप प्रक्रिया को अलग स्तर के DFD में विस्तारित नहीं करते हैं; और इस तरीके से आप उनके बीच संगतता को बहुत आसानी से सुनिश्चित कर सकते हैं।

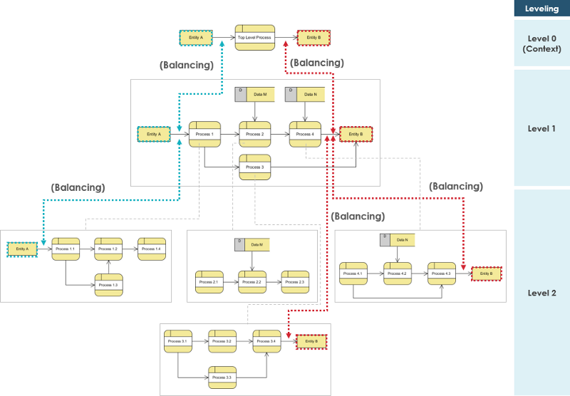
स्तरों के बीच DFD की मॉडल संगतता
जब किसी DFD को निचले स्तर के DFD में टॉप-डाउन डिकंपोजिशन करते हैं, तो DFD के स्तरों के बीच इनपुट और आउटपुट को संरक्षित रखना चाहिए। उदाहरण के लिए, स्तर n और n+1 को समान इनपुट और आउटपुट होने चाहिए

उदाहरणों के द्वारा अधिक जानें
कुछ प्रेरणा की आवश्यकता है? नीचे कुछ डेटा फ्लो डायग्राम उदाहरण दिए गए हैं जो आपको शुरुआत करने में मदद करेंगे।
किसी आरेख पर क्लिक करें इसे देखने के लिए, या संपादित करना शुरू करने के लिए संपादित बटन पर क्लिक करें।
(*पावर्ड बाय विजुअल पैराडाइम ऑनलाइन)












यह पोस्ट Deutsch, English, Español, فارسی, Français, Bahasa Indonesia, 日本語, Polski, Portuguese, Ру́сский, Việt Nam, 简体中文 और 繁體中文 में भी उपलब्ध है।


















