de_DEen_USes_ESfa_IRfr_FRhi_INid_IDjapl_PLpt_PTru_RUvizh_CNzh_TW

स्टेपवाइज रिफाइनमेंट के साथ DFD विकसित करें

डेटा प्रवाह आरेख(DFDS) प्रणाली के माध्यम से सूचना के प्रवाह का प्रतिनिधित्व करते हैं। DFDs ने सॉफ्टवेयर सिस्टम प्रक्रियाओं में शामिल मुख्य चरणों और डेटा को दृश्य बनाने के लिए एक लोकप्रिय तरीका बन जाने के लिए तेजी से लोकप्रियता प्राप्त कर ली।

एक डेटा-प्रवाह आरेख (DFD) एक प्रक्रिया या प्रणाली (आमतौर पर एक सूचना प्रणाली) के डेटा के प्रवाह का प्रतिनिधित्व करने का एक तरीका है, उदाहरण के लिए:

  • डेटा कहाँ से आता है?
  • यह कहाँ जाता है?
  • यह कैसे संग्रहीत होता है?

दूसरे शब्दों में, यह ऊपर से नीचे के अपघटन तकनीकों (या जिसे स्टेपवाइज रिफाइनमेंट के रूप में जाना जाता है) का उपयोग करके इनपुट और आउटपुट के संदर्भ में डेटा को प्रणाली द्वारा कैसे प्रसंस्कृत किया जाता है, दिखाता है।

स्टेपवाइज रिफाइनमेंट क्या है?

एक जटिल समस्या को हल करने के लिए प्रभावी तरीकों में से एक इसे सरल उप-समस्याओं में बांटना है। आप पूरे कार्य को सरल भागों में बांटकर शुरुआत करते हैं।

स्टेप-बाय-स्टेप रिफाइनमेंट मूल रूप से प्रणाली के अपघटन के रूप में है, जिससे प्रणाली के बनावट वाले उप-प्रणालियों के बारे में ज्ञान प्राप्त होता है, जिसे ऊपर से नीचे के अपघटन विधि के रूप में जाना जाता है।

उदाहरण के लिए, प्रणाली का समीक्षा एक के रूप में विकसित की जाती हैप्रणाली संदर्भ आरेखजो किसी भी उप-प्रणाली के स्तर को निर्दिष्ट करता है, लेकिन उसे निर्दिष्ट नहीं करता है। इनमें से प्रत्येक उप-प्रणाली को अधिक विस्तार से रिफाइन किया जाता है (जैसे DFD में स्तर 0, 1, 2 आदि), कभी-कभी अतिरिक्त उप-प्रणाली स्तरों पर, जब तक कि पूरी विवरण आधारभूत तत्वों में घटाया नहीं जाता है।

जैसा कि सामान्य है, ब्रेनस्टॉर्मिंग ने विचारों (वास्तव में, हमारी तैयारी की सूची के लिए चीजें) के रूप में परिणाम दिए हैं जो “विस्तार” के अलग-अलग स्तर पर हैं — उनमें से कुछ दूसरों के नीचे हैं, या हम कह सकते हैं, कुछ दूसरों को समाहित करते हैं।

चलो इन्हें वर्गीकृत रूप से व्यवस्थित करें। दूसरे शब्दों में, चलो यह पहचानें कि कौन से चरण दूसरे चरण का हिस्सा हैं। इसे करने का एक तरीका है प्रत्येक क्रिया को क्रियाओं के समूह के रूप में सोचना।

स्टेपवाइज रिफाइनमेंट उदाहरण

घर साफ करें

{डाइनिंग रूम में वैक्यूम लगाएं, लिविंग रूम को साफ करें}

पकाएं

{रेसिपी चुनें, सामग्री खरीदें, चिकन भूनें। सब्जियां तैयार करें}

टेबल सेट करें

{टेबल कपड़ा ढूंढें, प्लेट निकालें, ग्लासवेयर निकालें, सिल्वरवेयर निकालें, नैपकिन}

चिकन भूनें

{ओवन को पूर्व गर्म करें400 , चिकन को पैन में रखें, चिकन को रख दें400 ओवन के लिए90 मिनट}

वेजी बनाएं

{सब्जियों को काटें, सब्जियों को पकाएं}

(*स्रोत:ऊपर से नीचे का डिज़ाइन और स्टेप-वाइज़ रिफाइनमेंट — विकी पुस्तकें)

जब इन मूल तत्वों की पहचान कर ली जाती है, तो हम उन्हें कंप्यूटर मॉड्यूल में बना सकते हैं। जब वे बन जाते हैं, तो हम उन्हें एक साथ जोड़ सकते हैं और इन व्यक्तिगत घटकों से पूरी प्रणाली बना सकते हैं।

DFD में ऊपर से नीचे के विभाजन तकनीक

DFD में, वहऊपर से नीचे का विभाजन (जिसे स्तरीकरण या स्टेपवाइज़ रिफाइनमेंट भी कहा जाता है) निचले स्तर के DFD में अधिक विवरण दिखाने के लिए उपयोग की जाने वाली तकनीक है। स्तरीकरण को एक बढ़ते हुए विवरण वाले आरेखों की एक श्रृंखला बनाकर किया जाता है, जब तक कि आवश्यक विवरण के स्तर तक नहीं पहुंच जाता है। चित्र में दिखाए गए अनुसार, DFD स्तरीकरण पहले लक्षित प्रणाली को एकल प्रक्रिया के रूप में दिखाता है, और फिर अधिक विवरण दिखाता है जब तक कि सभी प्रक्रियाएं कार्यात्मक मूलभूत तत्व नहीं बन जाती हैं।

  • उच्च स्तर पर स्थित DFD कम विवरण वाले होते हैं
  • उच्च स्तर के DFD को निचले स्तरों पर अधिक विवरण वाले DFD में विभाजित किया जाना चाहिए
  • संदर्भ आरेख ही वर्गीकरण में सबसे ऊपर होता है (DFD निर्माण नियम देखें)। जिसे शून्य स्तर कहा जाता है, उसके बाद DFD 0 आता है, जिसमें प्रक्रिया संख्या देना शुरू होता है (उदाहरण के लिए, प्रक्रिया 1, प्रक्रिया 2)।
  • अगले चरण में, जिसे पहला स्तर कहा जाता है — DFD 1 — संख्या जारी रहती है। उदाहरण के लिए, प्रक्रिया 1 को DFD के पहले तीन स्तरों में विभाजित किया जाता है, जिन्हें क्रमशः 1.1, 1.2 और 1.3 संख्या दी गई है।
  • इसी तरह, दूसरे स्तर (DFD 2) की प्रक्रियाओं को संख्या दी जाती है, उदाहरण के लिए 1.1.1, 1.1.2, 1.1.3 और 1.1.4।
  • स्तरों की संख्या मॉडल प्रणाली के आकार पर निर्भर करती है। स्तर 0 में प्रत्येक प्रक्रिया के विभाजन स्तरों की संख्या एक जैसी नहीं हो सकती है।

DFD उदाहरण — ग्राहक सेवा प्रणाली उदाहरण

डेटा प्रवाह आरेख एक आरेख का पदानुक्रम है जो निम्नलिखित से बना है:

  1. संदर्भ आरेख (अवधारणात्मक रूप से स्तर शून्य)
  2. स्तर-1 DFD
  3. और संभवतः स्तर-2 DFD और आगे के स्तर जो कि आपकी प्रणाली की जटिलता के आधार पर फलनात्मक विभाजन के लिए हो सकते हैं

संदर्भ DFD

नीचे दिए गए चित्र में एक संदर्भ डेटा प्रवाह आरेख दिखाया गया है, जो एक रेलवे कंपनी की ग्राहक सेवा प्रणाली के लिए बनाया गया है। इसमें एक प्रक्रिया (आकृति) है जो मॉडल करने वाली प्रणाली का प्रतिनिधित्व करती है, इस मामले में, “सीएस सिस्टम“. यह सिस्टम के साथ अंतरक्रिया करने वाले सहभागियों को भी दर्शाता है, जिन्हें बाहरी एकाइयाँ कहा जाता है। इस उदाहरण में, यह सीएस सहायक और यात्री दो एकाइयाँ हैं जो सिस्टम के साथ अंतरक्रिया करेंगी। प्रक्रिया और बाहरी एकाइयों के बीच डेटा प्रवाह (कनेक्टर्स) होते हैं जो एकाइयों और सिस्टम के बीच सूचना विनिमय की उपस्थिति को दर्शाते हैं।

इस यूरडॉन और कोड डीएफडी उदाहरण को संपादित करें

संदर्भ डीएफडी डेटा प्रवाह मॉडल का प्रवेश है। इसमें एक और केवल एक प्रक्रिया होती है और कोई डेटा स्टोर नहीं दिखाता है।

स्तर 1 डीएफडी

नीचे दिए गए चित्र में स्तर 1 डीएफडी दिखाया गया है, जो संदर्भ डीएफडी में दिखाए गए सीएस सिस्टम प्रक्रिया के विभाजन (अर्थात विभाजन) को दर्शाता है। चित्र को पढ़ें और फिर हम इस चित्र के आधार पर कुछ महत्वपूर्ण अवधारणाओं का परिचय देंगे।

इस यूरडॉन और कोड आरेख उदाहरण को संपादित करें

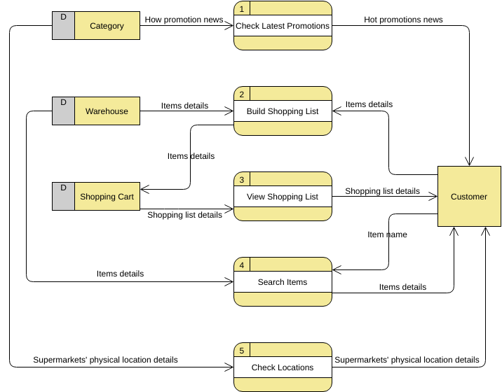
सीएस सिस्टम डेटा प्रवाह आरेख उदाहरण में चार प्रक्रियाएँ, दो बाहरी एकाइयाँ और चार डेटा स्टोर होते हैं। भले ही डेटा प्रवाह आरेख में आकृतियों की स्थिति को नियंत्रित करने के लिए कोई डिज़ाइन दिशानिर्देश नहीं हैं, हम आमतौर पर प्रक्रियाओं को बीच में रखते हैं और डेटा स्टोर और बाहरी एकाइयों को तरफों पर रखते हैं ताकि इसे समझना आसान हो।

आरेख के आधार पर, हम जानते हैं कि एक यात्री को प्राप्त कर सकता है परिवहन विवरण से परिवहन विवरण के लिए जांच प्रक्रिया, और विवरण डेटा स्टोर द्वारा प्रदान किए जाते हैं परिवहन विवरण और रेलवे लाइव सांख्यिकी। जबकि डेटा संग्रहीत है परिवहन विवरण स्थायी डेटा हैं (लेबल “D” द्वारा चिह्नित), जबकि डेटा संग्रहीत है रेलवे लाइव सांख्यिकी क्षणिक डेटा हैं जो एक छोटे समय के लिए रखे जाते हैं (लेबल “T” द्वारा चिह्नित)। एक कॉलआउट आकृति का उपयोग यात्री द्वारा जांच किए जा सकने वाले विवरण के प्रकार को सूचीबद्ध करने के लिए किया जाता है।

सीएस सहायक प्रारंभ कर सकता है स्मृति चिह्न खरीदें प्रक्रिया, जिसके परिणामस्वरूप रहेगा आदेश विवरण में संग्रहित किया गया है आदेश डेटा स्टोर। हालांकि ग्राहक वास्तविक व्यक्ति है जो स्मारिकाएं खरीदता है, लेकिन यह है सीएस सहायक जो आदेश विवरण संग्रहित करने के लिए प्रणाली का उपयोग करता है। इसलिए, हम डेटा प्रवाह को सीएस सहायक से स्मारिका खरीदें प्रक्रिया।

सीएस सहायक आदेश विवरण और विवरण को फिर से टिकट खरीदें प्रक्रिया को प्रारंभ कर सकता है आदेश विवरण और विवरण को फिर से आदेश डेटा स्टोर। डेटा प्रवाह आरेख एक उच्च स्तर का आरेख है जो उच्च अभिव्यक्ति के साथ बनाया जाता है। यहां बनाए गए आदेश डेटा स्टोर का अर्थ एक वास्तविक आदेश डेटाबेस या डेटाबेस में आदेश तालिका का अवश्य नहीं होता है। आदेश विवरण को भौतिक रूप से कैसे संग्रहित किया जाएगा, उसका निर्णय प्रणाली के कार्यान्वयन के बाद किया जाएगा।

अंत में, सीएस सहायक आदेश विवरण और विवरण को फिर से खोए हुए रिपोर्ट करें प्रक्रिया को प्रारंभ कर सकता है घटना और वस्तु विवरण और जानकारी को खोई हुई वस्तु डेटाबेस में संग्रहित की जाएगी।

उदाहरणों के द्वारा अधिक DFD सीखें

यह पोस्ट Deutsch, English, Español, فارسی, Français, Bahasa Indonesia, 日本語, Polski, Portuguese, Ру́сский, Việt Nam, 简体中文 और 繁體中文 में भी उपलब्ध है।