de_DEen_USes_ESfa_IRfr_FRhi_INid_IDjapl_PLpt_PTru_RUvizh_CNzh_TW

सबसे अच्छा स्क्रम टूल — एक ही पृष्ठ में पूरी प्रक्रिया को स्वचालित करना

हालांकि स्क्रम सॉफ्टवेयर विकास के लिए एक प्रभावी और सिद्ध ढांचा है, स्क्रम का अधिकतम लाभ उठाने के लिए आपको इसे अपने प्रोजेक्ट और टीम के अनुकूल बनाने के लिए कस्टमाइज़ या ट्वीक करने की आवश्यकता होती है।

द स्क्रम प्रक्रिया कैनवास एक स्क्रम प्रबंधन उपकरण है। यह एक पृष्ठ पर प्रक्रिया कैनवास में क्रियान्वयन योग्य स्क्रम गतिविधियों को प्रस्तुत करता है। टीम सदस्य प्रोजेक्ट के प्रबंधन और समाप्ति के लिए इन गतिविधियों को करते हैं।

स्क्रम प्रक्रिया कैनवास पूरी तरह से कस्टमाइज़ किया जा सकता है, जिससे आप स्क्रम प्रक्रिया में अतिरिक्त गतिविधियाँ (जैसे कुछ बैठकें) और प्रक्रिया डिलीवरेबल (जैसे क्षेत्र-विशिष्ट लॉग) जोड़ सकते हैं, जो आपके विशिष्ट प्रोजेक्ट की आवश्यकताओं के अनुकूल हों। (और अधिक जानें)

अपने पूरे स्क्रम प्रोजेक्ट का प्रबंधन करें — एक ही कैनवास में

एकल, सुंदर रूप से डिज़ाइन किए गए स्क्रम प्रक्रिया कैनवास में पूरी स्क्रम प्रक्रिया को बिना किसी रुकावट के नेविगेट करें। स्क्रम गतिविधियों को तेजी से, आसानी से और बिना किसी रुकावट के करें। पूरी टीम को पूरी तरह से संलग्न रखें। हमारा एजाइल सॉफ्टवेयर एजाइल प्रोजेक्ट को सरल और प्रभावी बनाता है।

विजुअल पैराडाइम स्क्रम प्रक्रिया कैनवास

विजुअल पैराडाइम स्क्रम प्रक्रिया कैनवास गाइडेड टूर

टूर लें। देखें कि विजुअल पैराडाइम एजाइल गाइड-थ्रू दृष्टिकोण के साथ एंटरप्राइज ट्रांसफॉर्मेशन और आईटी पहल को कैसे सरल बनाता है।

प्रोजेक्ट शुरुआत

  1. इंटरैक्टिव डेमो देखने के लिए क्लिक करें -> स्क्रम प्रक्रिया कैनवास खोलना
  • स्क्रम प्रक्रिया कैनवास पर आगे बढ़ें। देखें कि आप विजुअल पैराडाइम में कैनवास को कैसे खोल सकते हैं।
स्क्रम प्रक्रिया कैनवास — प्रोजेक्ट शुरुआत डेमो

2. इंटरैक्टिव डेमो देखने के लिए क्लिक करें -> प्रोजेक्ट दृष्टि की पहचान करना

  • एजाइल प्रोजेक्ट चार्टर विकसित करते समय प्रोजेक्ट दृष्टि, प्रोजेक्ट मिशन और उद्देश्यों की पहचान करें।

3. इंटरैक्टिव डेमो देखने के लिए क्लिक करें -> उत्पाद मालिक की नियुक्ति

  • उत्पाद मालिक का चयन करें — ग्राहक की आवाज़ का प्रतिनिधित्व करने वाला व्यक्ति।

4. इंटरैक्टिव डेमो देखने के लिए क्लिक करें -> स्क्रम मास्टर की नियुक्ति

  • स्क्रम मास्टर का चयन करें — टीम कोच के रूप में टीम अंतरक्रियाओं को नियंत्रित और सुगम बनाने वाला व्यक्ति।

5. इंटरैक्टिव डेमो देखने के लिए क्लिक करें -> स्क्रम टीम बनाना

  • उन स्क्रम टीम सदस्यों की सूची बनाएं जो उत्पाद के विकास के लिए जिम्मेदार हैं।

6. इंटरैक्टिव डेमो देखने के लिए क्लिक करें -> हितधारकों की पहचान करना

  • उन हितधारकों की सूची बनाएं जो उत्पाद अधिकारी के साथ आमतौर पर संपर्क करते हैं ताकि उन्हें इनपुट प्रदान किए जा सकें।

प्रोजेक्ट बैकलॉग प्रबंधन

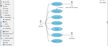
  1. इंटरैक्टिव डेमो देखने के लिए क्लिक करें -> व्यापार लक्ष्यों की पहचान करना
  • उपयोगकर्ताओं और व्यापार लक्ष्यों को अभिनेता और उपयोग केस के रूप में मॉडल करने वाला उपयोग केस आरेख बनाएं।

2. इंटरैक्टिव डेमो देखने के लिए क्लिक करें -> एपिक्स का प्रबंधन करना

  • प्रोजेक्ट के आवश्यकताओं के प्रबंधन में एपिक्स की पहचान करें।

3. इंटरैक्टिव डेमो देखने के लिए क्लिक करें -> उत्पाद बैकलॉग का प्रबंधन करना

  • उपयोगकर्ता कहानियाँ बनाएं, जो सरल कथन हैं जो अंतिम उपयोगकर्ता कार्यक्षमता का वर्णन करते हैं।

4. इंटरैक्टिव डेमो देखने के लिए क्लिक करें -> रिलीज योजना विकसित करना

  • एक रिलीज योजना विकसित करें जो स्क्रम टीम को रिलीज और डिलीवरी शेड्यूल का समग्र दृश्य प्रदान करे।

स्प्रिंट प्रबंधन

  1. इंटरैक्टिव डेमो देखने के लिए क्लिक करें -> एक स्प्रिंट शुरू करना
  • एक स्प्रिंट बनाएं, जो विकास गतिविधियों का एक छोटा, समय-सीमित चक्र है।

2. इंटरैक्टिव डेमो देखने के लिए क्लिक करें -> दूसरे स्प्रिंट पर स्विच करें

  • पहले के स्प्रिंट पर स्विच करने का तरीका सीखें।

3. इंटरैक्टिव डेमो देखने के लिए क्लिक करें -> अवरोध का रिकॉर्डिंग

  • स्क्रम टीम के उत्पादकता को कम करने वाली बाधाओं को एक रोकथाम लॉग में रिकॉर्ड करें।

4. इंटरैक्टिव डेमो देखने के लिए क्लिक करें -> बर्नडाउन चार्ट पढ़ना

  • बर्नडाउन चार्ट के बारे में जानें — समय के बिपरीत शेष कार्य की मात्रा का एक आलेखीय प्रतिनिधित्व।

5. इंटरैक्टिव डेमो देखने के लिए क्लिक करें -> स्क्रम बोर्ड पढ़ना

  • स्क्रम बोर्ड के बारे में जानें, एक बोर्ड जो आपको स्प्रिंट कार्यों के प्रगति का अवलोकन प्रदान करता है।

6. इंटरैक्टिव डेमो देखने के लिए क्लिक करें -> दैनिक स्क्रम का आयोजन करना

  • कार्य की प्रगति रिपोर्ट करने और साझा करने के लिए दैनिक स्क्रम बैठक का आयोजन करें।

7. इंटरैक्टिव डेमो देखने के लिए क्लिक करें -> स्प्रिंट समीक्षा का आयोजन करना

  • स्वीकृति परीक्षण और उपयोगकर्ता प्रतिक्रिया के परिणाम के रूप में स्प्रिंट समीक्षा बैठक को रिकॉर्ड करें।

8. इंटरैक्टिव डेमो देखने के लिए क्लिक करें -> स्प्रिंट रिट्रोस्पेक्टिव का आयोजन करना

  • टीम को शुरू करना, बंद करना और जारी रखना चाहिए ऐसी चीजों को दर्ज करने के लिए स्प्रिंट रिट्रोस्पेक्टिव बैठक को रिकॉर्ड करें।

9. इंटरैक्टिव डेमो देखने के लिए क्लिक करें -> प्रोजेक्ट रिट्रोस्पेक्टिव का आयोजन करना

  • प्रक्रिया की सफलताओं और चुनौतियों के रूप में प्रोजेक्ट रिट्रोस्पेक्टिव बैठक को रिकॉर्ड करें।

सामान्य सुविधाएं

1. इंटरैक्टिव डेमो देखने के लिए क्लिक करें -> डिलीवरेबल उत्पादन

  • स्क्रम प्रक्रिया कैनवास और दृश्य फाइल कैबिनेट से प्रक्रिया रिपोर्ट कैसे उत्पन्न करें, इसके बारे में जानें।

2. इंटरैक्टिव डेमो देखने के लिए क्लिक करें -> आर्टिफैक्ट शॉर्टकट का उपयोग करना

  • आर्टिफैक्ट शॉर्टकट के माध्यम से आर्टिफैक्ट को त्वरित रूप से कैसे प्राप्त करें, इसके बारे में जानें।

यह पोस्ट Deutsch, English, Español, فارسی, Français, Bahasa Indonesia, 日本語, Polski, Portuguese, Ру́сский, Việt Nam, 简体中文 और 繁體中文 में भी उपलब्ध है।