एक राज्य आरेख एक प्रक्रिया का सारांश प्रतिनिधित्व है। इसका उपयोग कंप्यूटर विज्ञान में प्रोग्रामिंग भाषाओं की प्रक्रिया के मॉडलिंग के लिए आमतौर पर किया जाता है, और यह विश्लेषकों को व्यापार प्रक्रियाओं के मैपिंग में भी मदद कर सकता है। प्रणाली के तत्वों को आमतौर पर वस्तुओं के रूप में जाना जाता है और वे राज्य में बदल सकते हैं।
यूनिफाइड मॉडलिंग भाषा (UML) में इन परिवर्तनों को आरेख के दौरान ट्रैक किया जाता है (जिसे UML राज्य मशीन आरेख भी कहा जाता है)। UML राज्य आरेख वस्तुओं, उप-प्रणालियों और प्रणालियों के जीवनचक्र को कैप्चर कर सकते हैं, और यह बता सकते हैं कि एक वस्तु के कौन-से राज्य हो सकते हैं, और घटनाओं (जैसे संदेशों के प्राप्त होने, समय के बीत जाने, त्रुटियां, स्थितियां सत्य होने आदि) का समय के साथ कैसे विकास होगा जो इन राज्यों को प्रभावित करेगा।
राज्य आरेख का उपयोग वस्तु के विभिन्न राज्यों, राज्यों के बीच संक्रमण प्रक्रिया, और राज्य संक्रमण को ट्रिगर करने वाली विभिन्न घटनाओं और स्थितियों का वर्णन करने के लिए भी किया जा सकता है।

राज्य संक्रमण क्या है?
राज्य आरेख का प्रवाह आमतौर पर उन संक्रमणों द्वारा निर्धारित होता है जो होते हैं। कुछ वस्तु राज्यों को आवश्यकता से अधिक राज्यों में बदला जा सकता है। कभी-कभी, एक ही राज्य तक पहुंचने के लिए एक से अधिक संक्रमण हो सकते हैं, जिससे भ्रम पैदा हो सकता है। इस मामले में, एक बॉक्स में एक से अधिक बॉक्स को लपेटा जा सकता है, जिसे आमतौर पर एक सुपर राज्य कहा जाता है। यदि प्रणाली में घटनाओं और संक्रमणों की जटिलता है, तो इस प्रारूप के कारण राज्य आरेख पढ़ने में आसानी होती है।
राज्य आरेख बनाम प्रवाहचित्र
लोग अक्सर राज्य आरेखों को प्रवाहचित्रों से भ्रमित करते हैं। नीचे दिए गए चित्र में एक राज्य आरेख और प्रवाहचित्र की तुलना दिखाई गई है। नीचे बाएं ओर दिए गए चित्र में राज्य मशीन आरेख स्पष्ट घटनाओं के प्रतिक्रिया में क्रियाएं करता है। इसके विपरीत, नीचे दाएं ओर दिए गए चित्र में गतिविधि आरेख को स्पष्ट घटनाओं की आवश्यकता नहीं होती है, बल्कि गतिविधियों के समाप्त होने पर ग्राफ में नोड से नोड पर स्वचालित रूप से संक्रमण होता है।

गतिविधि आरेख क्या है?
गतिविधि आरेख वे गतिविधियों का वर्णन करते हैं जिनमें समानांतरता और समन्वय शामिल होते हैं, जो राज्य आरेखों के एक विकल्प हैं जो क्रियाओं और घटनाओं के प्रवाह पर ध्यान केंद्रित करते हैं। इनका उपयोग निम्नलिखित के लिए किया जा सकता है:
- मानव कार्य के मॉडलिंग के लिए (उदाहरण के लिए, व्यापार प्रक्रिया)।
- एक उपयोग केस द्वारा दर्शाए गए प्रणाली के कार्य का वर्णन करने के लिए।
- संचालन विनिर्देशों में, एक संचालन के तर्क का वर्णन करने के लिए।

गतिविधि आरेख बनाम राज्य मशीन आरेख
गतिविधि आरेख
UML अर्थशास्त्र में, गतिविधि आरेखों को कुछ अतिरिक्त नोटेशन के साथ राज्य मशीनों में घटाया जा सकता है, जहां शीर्ष बिंदु गतिविधि के क्रियान्वयन का प्रतिनिधित्व करते हैं और किनारे एक संग्रह की गतिविधियों के समाप्त होने के बाद एक नए संग्रह की शुरुआत के लिए संक्रमण का प्रतिनिधित्व करते हैं। गतिविधि आरेख उच्च स्तरीय गतिविधि पहलुओं को कैप्चर करते हैं। विशेष रूप से, गतिविधि आरेखों में समानांतरता और समन्वय का प्रतिनिधित्व करना संभव है।
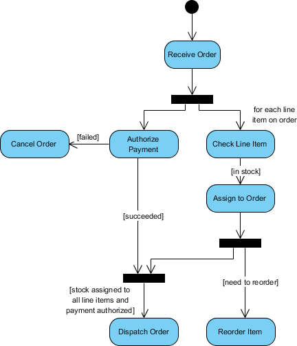
एक घटना के लिए क्रियाओं के प्रवाह के मॉडलिंग के लिए गतिविधि आरेख को देखें। ऐसा गतिविधि आरेख प्रणाली के भीतर डेटा के प्रवाह पर ध्यान केंद्रित करता है।

राज्य मशीन आरेख
राज्य मशीनों में शीर्ष बिंदु एक क्लास में वस्तु के राज्यों का प्रतिनिधित्व करते हैं और किनारे घटनाओं के घटित होने का प्रतिनिधित्व करते हैं। अतिरिक्त नोटेशन गतिविधियों के समन्वय को कैप्चर करते हैं। वस्तुओं में व्यवहार और राज्य होते हैं। एक वस्तु की स्थिति उसकी वर्तमान गतिविधि या स्थिति पर निर्भर करती है। एक राज्य मशीन आरेख वस्तु के संभावित राज्यों और राज्य में परिवर्तन के कारण बनने वाले संक्रमण को दिखाता है।
नीचे दिए गए राज्य मशीन आरेख को देखें। यह एक घटना के लिए राज्यों के संक्रमण के मॉडलिंग करता है। ऐसा राज्य आरेख एक एकल अभिव्यक्ति (वस्तु, प्रणाली) के एक सेट विशेषताओं पर ध्यान केंद्रित करता है।

अभी UML राज्य मशीन आरेख बनाने की कोशिश करें
आपने जान लिया है कि राज्य मशीन आरेख क्या है और इसे कैसे बनाया जाता है। अब अपने अपने राज्य मशीन आरेख को बनाने का समय आ गया है। निःशुल्क UML सॉफ्टवेयर टूल Visual Paradigm Community Edition प्राप्त करें और निःशुल्क राज्य मशीन आरेख टूल के साथ अपना अपना राज्य मशीन आरेख बनाएं। यह उपयोग में आसान और स्वाभाविक है।
यह पोस्ट Deutsch, English, Español, فارسی, Français, Bahasa Indonesia, 日本語, Polski, Portuguese, Ру́сский, Việt Nam, 简体中文 और 繁體中文 में भी उपलब्ध है।













