एंटरप्राइज आर्किटेक्चर (ईए) की जटिलताओं को समझना ऐतिहासिक रूप से एक श्रमसाध्य कार्य रहा है, जिसमें विस्तृत विवरण और बहुत अधिक हाथ से मॉडलिंग की आवश्यकता होती है। हालांकि, परिदृश्य बदल रहा है। एक के परिचय के साथ, एआई-पावर्ड टोगाफ टूल, विजुअल पैराडाइग्म ने आर्किटेक्चर डेवलपमेंट मेथड (एडीएम), आर्किटेक्ट्स को अवधारणा से कार्यान्वयन तक अप्रत्याशित गति से जाने की अनुमति देता है। इस फीचर डीप डाइव यह देखता है कि कैसे एंटरप्राइज आर्किटेक्चर सॉफ्टवेयर बुद्धिमान सहायता के साथ एकत्रित करके एक “खाली कैनवास” को व्यापक, टोगाफ-संगत रिपोजिटरी को रिकॉर्ड समय में बदल सकता है।

आपके टोगाफ प्रोजेक्ट्स में एआई की शक्ति
विजुअल पैराडाइग्म का एआई टोगाफ जनरेशन एक उन्नत वातावरण प्रदान करता है जहां प्राकृतिक भाषा प्रॉम्प्ट्स संरचित, संदर्भ-संवेदनशील आर्किटेक्चरल आर्टिफैक्ट्स में बदल जाते हैं। चाहे आप प्रारंभिक चरण में नेविगेट कर रहे हों या चरण सी में एक जटिल गैप विश्लेषण का कार्यान्वयन कर रहे हों, एआई एक स्मार्ट ड्राफ्टिंग सहायकके रूप में कार्य करता है। यह हाथ से तत्व बनाने की बाधा को दूर करता है, जिससे एंटरप्राइज आर्किटेक्ट्स तकनीकी सिंटैक्स के बजाय उच्च स्तरीय रणनीति और स्टेकहोल्डर समन्वय पर ध्यान केंद्रित कर सकते हैं।

आधुनिक आर्किटेक्ट्स के लिए मुख्य बिंदु
-
एडीएम कार्यान्वयन में त्वरित गति: आर्किटेक्चर दृष्टि से माइग्रेशन योजना तक चरणों में तेजी से आगे बढ़ें।
-
स्थिरता और सुसंगतता: सुनिश्चित करें कि सभी उत्पन्न आर्टिफैक्ट्स सख्ती से टोगाफ मानकों और आर्किमेट नियमों के अनुसार हों।
-
सीखने के लक्ष्य में कमी: जूनियर आर्किटेक्ट्स बुद्धिमान सुझावों के साथ पेशेवर गुणवत्ता वाले मॉडल बना सकते हैं।
-
उन्नत उत्पादकता: ड्राफ्टिंग में कम समय बिताएं और अधिक समय लगाएं निर्णय लेने और नवाचार पर.
एआई-सुधारित गाइड-थ्रू प्रक्रिया का नेविगेशन
यात्रा के आरंभ का स्थान है TOGAF गाइड-थ्रू इंटरफेस। इस संरचित वातावरण में उपयोगकर्ता को पारंपरिक ADM चक्र के चित्रण को नेविगेट करने की अनुमति मिलती है। प्रारंभिक चरण का चयन करने पर सॉफ्टवेयर डिलीवरेबल्स के लेन में व्यवस्थित विशिष्ट गतिविधियों के लिए “ज़ूम-इन” दृश्य प्रदान करता है। इससे यह सुनिश्चित होता है कि लिया गया हर चरण TOGAF संगति के अनुरूप है डिज़ाइन के अनुसार, यह अत्यधिक जटिल डिजिटल रूपांतरण लक्ष्यों के लिए एक मार्गदर्शिका प्रदान करता है।

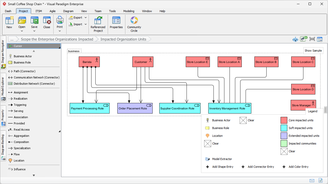
हमारे एक “छोटी कॉफी शॉप श्रृंखला” के उदाहरण में, हम संगठन के सीमा को निर्धारित करने से शुरुआत करते हैं। गतिविधि स्क्रीन को बुद्धिमानी से ओवरव्यू, निर्देश और उदाहरण के पैनल में विभाजित किया गया है। इन खंडों में आवश्यक संचालन और समर्थन ढांचे संरचनाकार के मार्गदर्शन के लिए। जब कोई चरण जैसे “प्रभावित संगठन इकाइयों की पहचान करें” का चयन किया जाता है, तो उपकरण कोर, नरम और विस्तृत प्रभावित इकाइयों की पहचान करने के लिए स्पष्ट सुझाव प्रदान करता है।

निर्देश पैनल को बनाए रखने के लिए विशेष रूप से मूल्यवान है संरचनात्मक परिपक्वता। यह यह निर्धारित करने के लिए विशिष्ट मार्गदर्शिका प्रदान करता है कि क्या पहचाना जाए, जिससे रूपांतरण प्रक्रिया के दौरान कोई स्टेकहोल्डर समुदाय न छूटे। इन पेशेवर स्तर के सुझावों का पालन करके संरचनाकार यह सुनिश्चित कर सकते हैं कि उनका निर्गम वास्तविक विश्व की संगठनात्मक संरचना सिद्धांतों का प्रतिबिंब देता है।


प्राकृतिक भाषा से ArchiMate आरेखों तक
इस AI-संचालित TOGAF उपकरण का वास्तविक जादू कार्यान्वयन के दौरान प्रकट होता है। कैनवास पर आकृतियों को हाथ से खींचने के बजाय, उपयोगकर्ता सिर्फ खाली ArchiMate आरेख में “उत्पन्न करें” पर क्लिक करता है। इससे TOGAF AI सहायक सक्रिय हो जाता है, जो आपके विशिष्ट प्रोजेक्ट या समस्या विवरण का विश्लेषण करने के लिए तैयार है।


एक विस्तृत समस्या विवरण दर्ज करके—जैसे एक हस्तचालित कॉफी शॉप श्रृंखला का ऑनलाइन आदेश और मोबाइल ऐप प्रणाली में स्थानांतरण—AI इनपुट का विश्लेषण करता है और पहचानता है व्यापार क्षमताएं और संगठनात्मक इकाइयां। इस “प्राकृतिक भाषा इनपुट” के द्वारा सेकंडों में संरचित ड्राफ्ट का उत्पादन संचालित होता है।

परिणाम एक व्यापक ArchiMate आरेख है जो प्रोजेक्ट द्वारा प्रभावित संगठनात्मक इकाइयों को दर्शाता है। AI स्वचालित रूप से लागू करता है रंग लेजेंड प्रभाव के प्रकार को दर्शाने के लिए, जैसे कोर या नरम प्रभावित इकाइयां। इस स्मार्ट ड्राफ्टिंग क्षमता एक उपयोग के लिए तैयार आधार प्रदान करती है, जो संरचनाकार के लिए “खाली कैनवास की चिंता” को महत्वपूर्ण रूप से कम करती है।

AI आउटपुट को सुधारना: मानव-के-लूप लाभ
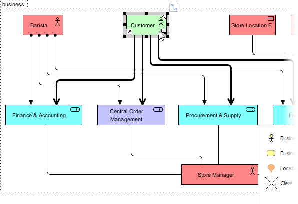
जबकि AI “भारी काम” करता है, Visual Paradigm को यह समझ में आता है कि उत्कृष्ट संरचना के लिए अंतिम सुधार के लिए मानव विशेषज्ञता की आवश्यकता होती है। संरचनाकार आसानी से तत्वों के नाम बदलेंजैसे “भुगतान प्रोसेसिंग भूमिका” को “वित्त एवं लेखा” में बदलना, ताकि संगठन की विशिष्ट शब्दावली का बेहतर प्रतिबिंब दिया जा सके। इससे यह सुनिश्चित होता है कि संरचना भंडार संलयन व्यवसाय की विशिष्ट आवश्यकताओं के अनुरूप सटीक और अनुकूलित रहता है।

हाथ से सुधार रिश्तों तक भी फैलते हैं। यदि AI किसी विशिष्ट नुक्कड़ को छोड़ देता है, जैसे कि “स्टोर मैनेजर” और “इन्वेंटरी कंट्रोल” के बीच संबंध, तो उपयोगकर्ता इसे सहज उपकरणों का उपयोग करके हाथ से बना सकता है।चित्रण उपकरण। इस हाइब्रिड दृष्टिकोण—AI की गति और मानव निपुणता का संयोजन—एक सुनिश्चित करता है किउच्च गुणवत्ता वाला डिलीवरेबल.

तत्व प्रकार को सुधारना बराबर आसान है। उदाहरण के लिए, यदि एक “ग्राहक” को “प्रभावित समुदायों” के हिस्से के रूप में वर्गीकृत किया जाना चाहिए, बजाय एक मुख्य इकाई के, तो वास्तुकार बस रंग लेजेंड से उचित प्रकार का चयन कर सकता है।रंग लेजेंड और उसे लागू करें। इस लचीलेपन सुनिश्चित करता है कि अंतिम मॉडल पूरी तरह सेTOGAF मानकों के अनुरूप है और परियोजना की वास्तविकता के अनुरूप है।


डिलीवरेबल को पूरा करना और भविष्य के लिए सुरक्षित वास्तुकला
जब चित्र बेहतरीन हो जाता है, तो वास्तुकार “चरण को स्वीकार करता है।”एंटरप्राइज आर्किटेक्चर सॉफ्टवेयर प्रगति को दृश्य रूप से ट्रैक करता है; एक विशिष्ट डिलीवरेबल के लिए गतिविधियों को पूरा होने पर हरे टिक के साथ चिह्नित किया जाता है। इस व्यवस्थित दृष्टिकोण सुनिश्चित करता है किट्रेसेबिलिटी और संस्करण नियंत्रण पूरे ADM प्रक्रिया में, प्रारंभिक चरण से लेकर चरण F तक।


इस प्रक्रिया का उद्देश्य हैडिलीवरेबल का स्वचालित उत्पादन। डिलीवरेबल आइकन पर डबल-क्लिक करके, विजुअल पैराडाइगम गतिविधियों के दौरान उत्पन्न डेटा, चित्र और मेटाडेटा को एक पेशेवर दस्तावेज में संग्रहीत करता है, जैसे कि “एंटरप्राइज के लिए संगठनात्मक मॉडल।”

अंतिम आउटपुट एक औपचारिक, दस्तावेज़ तैयार अभिलेख है जिसमें सभी AI द्वारा उत्पन्न चित्र और उनके संबंधित विवरण शामिल हैं। इसबुद्धिमान सामग्री सुझाव प्रणाली सुनिश्चित करती है कि आर्किटेक्चर रिपॉजिटरी में प्रत्येक दस्तावेज़आर्किटेक्चर रिपॉजिटरी सुसंगत, पेशेवर और स्टेकहोल्डरों के अनुमोदन के लिए तैयार है। AI का उपयोग उत्पादकता और सटीकता में वृद्धि करने के लिए करने से आर्किटेक्चर टीमें तेजी से बदलती व्यावसायिक आवश्यकताओं और डिजिटल रूपांतरण के लक्ष्यों के साथ चल सकती हैं।

आज ही अपनी आर्किटेक्चर यात्रा को ऊपर ले जाएं
विजुअल पैराडाइगम काAI-संचालित TOGAF उपकरण केवल ड्राफ्टिंग सहायता से अधिक है; यह नवाचार के लिए एक उत्प्रेरक है। मॉडलिंग के दोहराए जाने वाले पहलुओं को स्वचालित करके, यह एंटरप्राइज आर्किटेक्ट्स को वास्तव में महत्वपूर्ण बातों पर ध्यान केंद्रित करने की अनुमति देता है: रणनीति, शासन और व्यवसाय को मूल्य प्रदान करना।AI की बुद्धिमत्ता का अनुभव करें और अपने आर्किटेक्चरल अभ्यास को सबसे उन्नत के साथ बदलेंएंटरप्राइज आर्किटेक्चर सॉफ्टवेयर बाजार में।
क्या आप अपने TOGAF प्रोजेक्ट्स को रिवॉल्यूशनाइज करने के लिए तैयार हैं? विजुअल पैराडाइम डाउनलोड करें आज और ADM के माध्यम से अपनी AI-सुधारित यात्रा शुरू करें!
संबंधित लिंक
द TOGAF आर्किटेक्चर डेवलपमेंट मेथड (ADM) विश्व स्तर पर मान्यता प्राप्त, आवर्धित प्रक्रिया है जो विकसित करने के लिए हैएंटरप्राइज आर्किटेक्चर जो IT रणनीति को व्यापार लक्ष्यों के साथ मिलाता है। विजुअल पैराडाइम इस जटिल ढांचे को एक के माध्यम से सरल बनाता हैस्वचालित गाइड-थ्रू प्रक्रिया जो एक संरचित नेविगेटर प्रदान करता है जो स्टेप-बाय-स्टेप निर्देश प्रदान करता है, पुनर्उपयोगी टेम्पलेट और एकीकृत दस्तावेज़ भंडार। इन उपकरणों के कारण टीमें पूरे आर्किटेक्चर जीवनचक्र का प्रबंधन कर सकती हैं जबकि बनाए रखती हैंट्रेसेबिलिटी और मानक सुसंगतता.
-
TOGAF ADM सॉफ्टवेयर – विजुअल पैराडाइम: यह संसाधन उद्योग-विशिष्ट सॉफ्टवेयर का विवरण देता है जो बढ़ाता हैईए उत्पादकता ADM चरणों के माध्यम से उपयोगकर्ताओं के मार्गदर्शन करके और आवश्यक डिलीवरेबल्स को स्वचालित रूप से उत्पन्न करके।
-
TOGAF आर्किटेक्चर डेवलपमेंट मेथड (ADM) गाइड-थ्रू प्रक्रिया: स्वचालित उपकरण का एक समीक्षा जो ADM को सरल बनाती है द्वारा प्रदान करती हैदृश्य नेविगेशन नमूने, और प्रोजेक्ट लॉन्च समर्थन।
-
TOGAF ADM के साथ एंटरप्राइज आर्किटेक्चर ट्यूटोरियल के चरण-दर-चरण: एक व्यावहारिक मार्गदर्शिका जो उपयोगकर्ताओं को प्रत्येक के माध्यम से ले जाती हैADM चरण जो स्पष्ट निर्देश और टेम्पलेट प्रदान करती है आर्किटेक्चर प्रोजेक्ट्स शुरू करने के लिए।
-
TOGAF ADM में अंतर विश्लेषण लागू करने का व्यापक गाइड: निर्धारित करने के लिए तकनीकी गहन अध्ययनवर्तमान और लक्ष्य स्थितियों के बीच अंतर ADM ढांचे के भीतर।
-
TOGAF ADM और आर्किटेक्चर कंटेंट फ्रेमवर्क की व्याख्या: इस लेख में ADM प्रक्रियाओं औरआर्किटेक्चर कंटेंट फ्रेमवर्क संरचित आउटपुट के लिए।
-
Visual Paradigm के TOGAF ADM गाइड के साथ एंटरप्राइज आर्किटेक्चर को महारत हासिल करें: व्यापक गाइड जो कार्यान्वयन पर केंद्रित हैमजबूत आईटी ढांचे और उन्हें व्यापार लक्ष्यों के साथ समायोजित करना।
-
TOGAF ADM विकास के तरीके: आर्किटेक्ट्स द्वारा विकास के लिए उपयोग किए जाने वाले मूल विधियों और व्यावहारिक तरीकों का अन्वेषणएंटरप्राइज संरचनाएं.
-
TOGAF ADM चरण A: आर्किटेक्चर दृष्टि डिलीवरेबल्स: स्पष्ट आर्किटेक्चर दृष्टि स्थापित करने के लिए आवश्यक गतिविधियों और डिलीवरेबल्स के विशेष अध्ययनआर्किटेक्चर दृष्टि चरण A के दौरान।
-
TOGAF ADM: आवश्यकता प्रबंधन डिलीवरेबल्स: प्रक्रियाओं और आउटपुट पर ध्यान केंद्रित गाइड जो प्रबंधन के लिए आवश्यक हैंआर्किटेक्चर आवश्यकताएं जीवनचक्र के दौरान।
-
केस स्टडी: एक कंपनी के लिए TOGAF ADM का अनुप्रयोग: वास्तविक दुनिया का प्रदर्शन जो दिखाता है कि कैसेArchiMate एकीकरण और TOGAF प्रक्रियाएं Visual Paradigm प्लेटफॉर्म के भीतर कैसे काम करती हैं।
यह पोस्ट Deutsch, English, Español, فارسی, Français, Bahasa Indonesia, 日本語, Polski, Portuguese, Ру́сский, Việt Nam, 简体中文 और 繁體中文 में भी उपलब्ध है।













