Mastering the complexities of Enterprise Architecture (EA) has historically been a labor-intensive endeavor, demanding meticulous attention to detail and exhaustive manual modeling. However, the landscape is shifting. With the introduction of an AI-powered TOGAF tool, Visual Paradigm has revolutionized the Architecture Development Method (ADM), enabling architects to move from conceptualization to execution with unprecedented speed. This feature deep dive explores how Enterprise Architecture software integrated with intelligent assistance can transform a “blank canvas” into a comprehensive, TOGAF-compliant repository in record time.

The Power of AI in Your TOGAF Projects
Visual Paradigm’s AI TOGAF Generation provides a sophisticated environment where natural language prompts translate into structured, context-aware architectural artifacts. Whether you are navigating the Preliminary Phase or executing a complex Gap Analysis in Phase C, the AI acts as a smart drafting assistant. It eliminates the friction of manual element creation, allowing Enterprise Architects to focus on high-level strategy and stakeholder alignment rather than technical syntax.

Key Takeaways for Modern Architects
-
Accelerated ADM Execution: Rapidly progress through phases from Architecture Vision to Migration Planning.
-
Consistency & Compliance: Ensure all generated artifacts adhere strictly to TOGAF standards and ArchiMate conventions.
-
Reduced Learning Curve: Junior architects can produce professional-quality models with intelligent suggestions.
-
Enhanced Productivity: Spend less time drafting and more time on decision-making and innovation.
Navigating the AI-Enhanced Guide-Through Process
The journey begins within the TOGAF Guide-Through interface. This structured environment allows users to navigate the classic ADM lifecycle illustration. By selecting the Preliminary Phase, the software provides a “zoom-in” view of specific activities organized by lanes of deliverables. This ensures that every step taken is aligned with TOGAF compliance by design, providing a roadmap for even the most complex digital transformation goals.

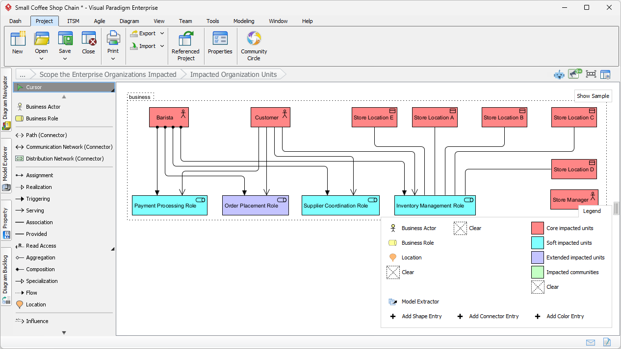
In our case study of a “Small Coffee Shop Chain,” we start by scoping the organization. The activity screen is intelligently divided into Overview, Instruction, and Example panes. These sections provide the necessary governance and support frameworks to guide the architect. Once a step like “Identify impacted organization units” is selected, the tool provides clear tips on identifying core, soft, and extended impacted units.

The instruction pane is particularly valuable for maintaining architecture maturity. It provides specific guides on what to identify, ensuring that no stakeholder community is overlooked during the transformation process. By following these professional-grade tips, architects can ensure their output reflects real-world enterprise architecture principles.


From Natural Language to ArchiMate Diagrams
The true magic of this AI-powered TOGAF tool reveals itself during artifact creation. Instead of manually dragging shapes onto a canvas, the user simply clicks “Generate” within a blank ArchiMate diagram. This triggers the TOGAF AI Assistant, which stands ready to analyze your specific project or problem description.


By entering a detailed problem description—such as the transition of a manual coffee shop chain to an online ordering and mobile app ecosystem—the AI analyzes the input to identify business capabilities and organizational units. This “Natural Language Input” is the fuel that powers the generation of a structured draft in seconds.

The result is a comprehensive ArchiMate diagram that visualizes the organizational units impacted by the project. The AI automatically applies color legends to represent the type of impact, such as core or soft impacted units. This smart drafting capability provides a ready-to-use foundation, significantly reducing “blank canvas anxiety” for the architect.

Refining the AI Output: The Human-in-the-Loop Advantage
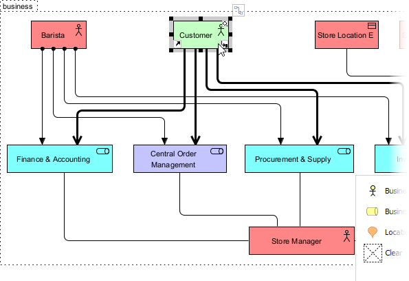
While the AI performs the “heavy lifting,” Visual Paradigm recognizes that great architecture requires human expertise for final touch-ups. Architects can easily rename elements, such as changing “Payment Processing Role” to “Finance & Accounting,” to better reflect the specific terminology of the enterprise. This ensures that the Architecture Repository Integration remains accurate and tailored to the business’s unique needs.

Manual refinements extend to relationships as well. If the AI misses a specific nuance, such as an association between a “Store Manager” and “Inventory Control,” the user can draw it in manually using the intuitive diagramming tools. This hybrid approach—AI speed combined with human precision—guarantees a high-quality deliverable.

Correcting element types is equally seamless. For instance, if a “Customer” should be categorized as part of “Impacted communities” rather than a core unit, the architect can simply select the appropriate type from the color legend and apply it. This flexibility ensures that the final model is perfectly aligned with TOGAF standards and the project’s reality.


Finalizing Deliverables and Future-Proofing Architecture
Once the diagram is perfected, the architect “Commits the Step.” The Enterprise Architecture software tracks progress visually; activities for a specific deliverable are marked with green ticks as they are completed. This systematic approach ensures traceability and version control across the entire ADM process, from the Preliminary Phase through Phase F.


The culmination of this process is the automatic generation of deliverables. By double-clicking the deliverable icon, Visual Paradigm compiles the data, diagrams, and metadata generated throughout the activities into a professional document, such as the “Organizational Model for Enterprise.”

The final output is a formal, document-ready artifact that includes all AI-generated diagrams and their corresponding descriptions. This intelligent content suggestions system ensures that every document in the Architecture Repository is consistent, professional, and ready for stakeholder approval. By using AI to boost productivity and accuracy, architecture teams can keep pace with rapidly changing business needs and digital transformation goals.

Elevate Your Architecture Journey Today
Visual Paradigm’s AI-powered TOGAF tool is more than just a drafting aid; it is a catalyst for innovation. By automating the repetitive aspects of modeling, it empowers Enterprise Architects to focus on what truly matters: strategy, governance, and delivering value to the business. Experience the intelligence of AI and transform your architectural practice with the most advanced Enterprise Architecture software on the market.
Ready to revolutionize your TOGAF projects? Download Visual Paradigm today and start your AI-enhanced journey through the ADM!
Related Links
The TOGAF Architecture Development Method (ADM) is a globally recognized, iterative process for developing enterprise architecture that aligns IT strategy with business objectives. Visual Paradigm streamlines this complex framework through an automated Guide-Through Process, providing a structured navigator that offers step-by-step instructions, reusable templates, and integrated documentation repositories. These tools enable teams to manage the full architecture lifecycle while maintaining traceability and standards compliance.
-
TOGAF ADM Software – Visual Paradigm: This resource details industry-specific software that enhances EA productivity by guiding users through the ADM phases and automatically generating required deliverables.
-
TOGAF Architecture Development Method (ADM) Guide-Through Process: An overview of the automated tool that simplifies the ADM by providing visual navigation, samples, and project launch support.
-
Step-by-Step Enterprise Architecture Tutorial with TOGAF ADM: A practical guide that walks users through each ADM phase, offering clear instructions and templates to initiate architecture projects.
-
Comprehensive Guide to Applying Gap Analysis in TOGAF ADM: A technical deep-dive into identifying discrepancies between current and target states within the ADM framework.
-
TOGAF ADM and Architecture Content Framework Explained: This article explains the relationship between ADM processes and the Architecture Content Framework for structured outputs.
-
Mastering Enterprise Architecture with Visual Paradigm’s TOGAF ADM Guide: A comprehensive guide focused on implementing robust IT frameworks and aligning them with business goals.
-
Techniques for Developing TOGAF ADM: An exploration of core methodologies and practical techniques used by architects to develop enterprise structures.
-
TOGAF ADM Phase A: Architecture Vision Deliverables: A specialized look at the activities and deliverables required to establish a clear architecture vision during Phase A.
-
TOGAF ADM: Requirements Management Deliverables: A guide focusing on the processes and outputs necessary for managing architectural requirements across the lifecycle.
-
Case Study: Applying TOGAF ADM for a Company: A real-world demonstration showing how ArchiMate integration and TOGAF processes function within the Visual Paradigm platform.
This post is also available in Deutsch, Español, فارسی, Français, English, Bahasa Indonesia, 日本語, Polski, Portuguese, Ру́сский, Việt Nam, 简体中文 and 繁體中文.













