यह लेख UML क्रियाकलाप आरेख की अवधारणा पर केंद्रित है। UML क्रियाकलाप आरेख UML द्वारा प्रणाली के गतिशील व्यवहार को मॉडल करने के लिए उपयोग किए जाने वाले एक अन्य सामान्य उपकरण है। यह क्रियाकलापों के क्रम का वर्णन करता है और एक क्रियाकलाप से दूसरे क्रियाकलाप तक नियंत्रण के प्रवाह को दर्शाता है। UML क्रियाकलाप आरेख मूल रूप से एक प्रवाह चार्ट है।

UML क्रियाकलाप आरेख का अवलोकन
हालांकि UML क्रियाकलाप आरेख और राज्य आरेख दोनों राज्य मशीनों के प्रतिनिधित्व हैं, दोनों के बीच मौलिक अंतर हैं:
- UML क्रियाकलाप आरेख एक क्रियाकलाप से दूसरे क्रियाकलाप तक नियंत्रण के प्रवाह पर ध्यान केंद्रित करते हैं, जो आंतरिक प्रसंस्करण-संचालित प्रवाह है;
- जबकि राज्य आरेख एक क्रियाकलाप से दूसरे क्रियाकलाप तक नियंत्रण के प्रवाह पर ध्यान केंद्रित करते हैं। एक राज्य से दूसरे राज्य तक प्रवाह का वर्णन करते हैं, जिसमें मुख्य रूप से बाहरी घटनाओं की भागीदारी शामिल होती है।
UML क्रियाकलाप आरेख और प्रवाह चार्ट के बीच अंतर
- प्रवाह चार्ट प्रसंस्करण प्रक्रिया के वर्णन पर ध्यान केंद्रित करता है। इसकी मुख्य नियंत्रण संरचना क्रम, शाखा और चक्र है। प्रत्येक प्रसंस्करण प्रक्रिया के बीच एक सख्त क्रम और समय संबंध होता है।
- UML क्रियाकलाप आरेख वस्तु क्रियाकलापों के क्रम संबंध द्वारा अनुसरित नियमों का वर्णन करता है। यह प्रणाली के प्रक्रिया के बजाय प्रणाली के व्यवहार पर ध्यान केंद्रित करता है।
- UML क्रियाकलाप आरेख समानांतर क्रियाकलापों की स्थिति का प्रतिनिधित्व कर सकते हैं, लेकिन प्रवाह चार्ट नहीं कर सकते हैं।
- UML क्रियाकलाप आरेख वस्तु-उन्मुख हैं, जबकि प्रवाह चार्ट प्रक्रिया-उन्मुख हैं।
वास्तव में, आप एक मूल गतिविधि आरेख का उपयोग प्रवाह चार्ट का प्रतिनिधित्व करने के लिए कर सकते हैं, जैसे कि समतुल्य आरेख:

UML क्रियाकलाप आरेख का आलेखीय प्रतिनिधित्व
UML में, UML क्रियाकलाप आरेख गोल किनारे वाले आयत के रूप में दर्शाए जाते हैं।
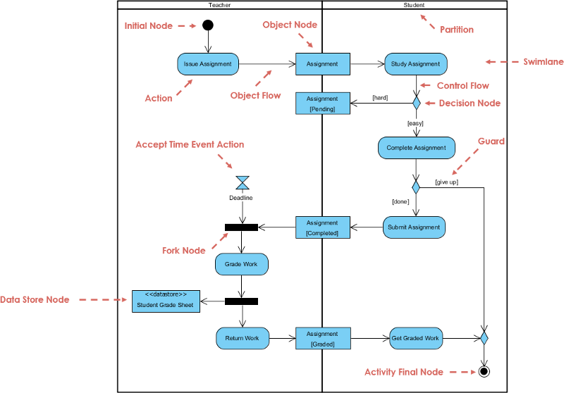
क्रियाकलाप आरेख नोटेशन सारांश
नोटेशन विवरण UML नोटेशन
क्रियाकलाप —क्रियाकलापों के समूह का प्रतिनिधित्व करने के लिए उपयोग किया जाता है

क्रिया —किए जाने वाला कार्य

नियंत्रण प्रवाह —निष्पादन के क्रम को दर्शाता है

वस्तु प्रवाह —एक क्रियाकलाप (या क्रिया) से दूसरे क्रियाकलाप (या क्रिया) तक वस्तु के प्रवाह को दर्शाता है।

प्रारंभिक नोड —क्रियाकलापों या क्रियाकलापों के समूह की शुरुआत का चित्रण करता है

क्रियाकलाप अंतिम नोड —क्रियाकलाप (या क्रिया) में सभी नियंत्रण प्रवाह और वस्तु प्रवाह को रोकता है

वस्तु नोड —किसी ऑब्जेक्ट फ्लो के सेट से जुड़े ऑब्जेक्ट का प्रतिनिधित्व करें

निर्णय नोड — नियंत्रण प्रवाह या ऑब्जेक्ट प्रवाह केवल एक मार्ग के अनुसरण करे, इसकी गारंटी देने के लिए एक परीक्षण शर्त का प्रतिनिधित्व करें

मर्ज नोड — एक निर्णय नोड के उपयोग से बनाए गए विभिन्न निर्णय मार्गों को फिर से एक साथ लाएं

फॉर्क नोड — गतिविधियों (या क्रियाओं) के समानांतर या समकालीन प्रवाहों के सेट में व्यवहार को विभाजित करें

जॉइन नोड — गतिविधियों (या क्रियाओं) के समानांतर या समकालीन प्रवाहों के सेट को फिर से एक साथ लाएं

स्विमलेन और पार्टीशन — एक एक्टर द्वारा एक एक्टिविटी डायग्राम पर किए गए गतिविधियों को समूहित करने का तरीका या एक ही धागे में गतिविधियों को समूहित करना

अधिक एक्टिविटी डायग्राम उदाहरण
एक्टिविटी डायग्राम — वर्ड प्रोसेसर का मॉडलिंग
नीचे दिए गए एक्टिविटी डायग्राम उदाहरण एक दस्तावेज़ बनाने के लिए वर्ड प्रोसेस के कार्यप्रवाह का वर्णन करता है, निम्नलिखित चरणों के माध्यम से:
- वर्ड प्रोसेसिंग पैकेज खोलें।
- एक फ़ाइल बनाएं।
- फ़ाइल को उसके डायरेक्टरी के भीतर एक अद्वितीय नाम के तहत सहेजें।
- दस्तावेज़ टाइप करें।
- यदि ग्राफिक्स की आवश्यकता हो, तो ग्राफिक्स पैकेज खोलें, ग्राफिक्स बनाएं, और ग्राफिक्स को दस्तावेज़ में पेस्ट करें।
- यदि स्प्रेडशीट की आवश्यकता हो, तो स्प्रेडशीट पैकेज खोलें, स्प्रेडशीट बनाएं, और स्प्रेडशीट को दस्तावेज़ में पेस्ट करें।
- फ़ाइल को सहेजें।
- दस्तावेज़ की एक कागज़ की प्रति प्रिंट करें।
- वर्ड प्रोसेसिंग पैकेज से बाहर निकलें।

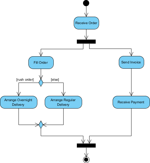
एक्टिविटी डायग्राम उदाहरण — आदेश प्रक्रिया
आदेश प्रक्रिया के कार्यप्रवाह से संबंधित समस्या विवरण के आधार पर, आइए एक एक्टिविटी डायग्राम के उपयोग से विवरण को दृश्य प्रतिनिधित्व में मॉडल करें:
आदेश प्रक्रिया — समस्या विवरण
जब आदेश प्राप्त होता है, तो गतिविधियाँ दो समानांतर सेट में विभाजित हो जाती हैं। एक तरफ आदेश भरा जाता है और भेजा जाता है, जबकि दूसरी तरफ बिलिंग का प्रबंधन किया जाता है।
आदेश भरने के पक्ष पर, डिलीवरी के तरीके का निर्णय शर्त के आधार पर किया जाता है। शर्त के आधार पर या तो ओवरनाइट डिलीवरी गतिविधि या नियमित डिलीवरी गतिविधि की जाती है।
अंत में समानांतर गतिविधियाँ एक साथ मिलकर आदेश को बंद करती हैं।
नीचे दिए गए एक्टिविटी डायग्राम उदाहरण ग्राफिकल रूप में प्रवाह को दर्शाता है।

क्रियाकलाप आरेख उदाहरण — छात्र नामांकन
यह UML क्रियाकलाप आरेख उदाहरण विश्वविद्यालय में छात्र नामांकन की प्रक्रिया का वर्णन निम्नलिखित तरीके से करता है:
- एक आवेदक विश्वविद्यालय में नामांकन करना चाहता है।
- आवेदक नामांकन फॉर्म की भरी हुई प्रति हस्तांतरित करता है।
- पंजीकर्ता फॉर्मों की जांच करता है।
- पंजीकर्ता निर्धारित करता है कि फॉर्म सही तरीके से भरे गए हैं।
- पंजीकर्ता छात्र को विश्वविद्यालय की समीक्षा प्रस्तुति में भाग लेने की सूचना देता है।
- पंजीकर्ता छात्र को सेमिनार में नामांकन करने में सहायता करता है
- पंजीकर्ता छात्र से प्रारंभिक शुल्क का भुगतान करने के लिए कहता है।

क्रियाकलाप आरेख — स्विमलेन
एक स्विमलेन एक ऐसा तरीका है जिसमें एक ही क्रियाकर्ता द्वारा किए गए क्रियाकलापों को क्रियाकलाप आरेख पर समूहित किया जाता है या एक ही धागे में क्रियाकलापों को समूहित किया जाता है। यहां कर्मचारी व्यय जमा करने के लिए स्विमलेन क्रियाकलाप आरेख का एक उदाहरण है:

स्विमलेन और गैर-स्विमलेन क्रियाकलाप आरेख
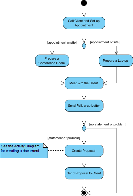
नीचे दिया गया क्रियाकलाप आरेख उदाहरण एक नए ग्राहक से मुलाकात करने की व्यावसायिक प्रक्रिया का वर्णन करता है, जिसमें स्विमलेन के बिना क्रियाकलाप आरेख का उपयोग किया गया है।

नीचे दिए गए चित्र में एक नए ग्राहक से मुलाकात करने की व्यावसायिक प्रक्रिया का वर्णन स्विमलेन के साथ क्रियाकलाप आरेख के उपयोग से किया गया है।

UML आरेखों के बारे में विस्तार से जानें?
- UML क्या है?
- UML मॉडलिंग क्यों?
- 14 UML आरेख प्रकारों का समीक्षा
- क्लास आरेख क्या है?
- घटक आरेख क्या है?
- डेप्लॉयमेंट आरेख क्या है?
- वस्तु आरेख क्या है?
- पैकेज आरेख क्या है?
- संयुक्त संरचना आरेख क्या है?
- प्रोफाइल आरेख क्या है?
- उपयोग केस आरेख क्या है?
- क्रियाकलाप आरेख क्या है?
- अवस्था मशीन आरेख क्या है?
- अनुक्रम आरेख क्या है?
- संचार आरेख क्या है?
- इंटरैक्शन ओवरव्यू डायग्राम क्या है?
- टाइमिंग डायग्राम क्या है
- यूएमएल सहयोग डायग्राम क्या है?
- यूएमएल संबंध बनाम एग्रीगेशन बनाम कंपोजिशन
- यूएमएल क्लास डायग्राम ट्यूटोरियल
- यूएमएल में सीमाएँ मॉडल करने के लिए कैसे?
- स्टेट मशीन डायग्राम बनाम एक्टिविटी डायग्राम
यह पोस्ट Deutsch, English, Español, فارسی, Français, Bahasa Indonesia, 日本語, Polski, Portuguese, Ру́сский, Việt Nam, 简体中文 और 繁體中文 में भी उपलब्ध है।













