de_DEen_USes_ESfa_IRfr_FRhi_INid_IDjapl_PLpt_PTru_RUvizh_CNzh_TW

इंटररिलेशनशिप डायग्राम क्या है?

एक इंटररिलेशनशिप डायग्राम एक दृश्य प्रदर्शन है जो जटिल, बहुचरण वाली समस्याओं या अभीष्ट परिणामों के बीच कारण और प्रभाव के संबंधों को नक्शा बनाता है। जुड़े हुए संबंधों के साथ, आप जटिल स्थिति के सभी कारकों के बीच मौजूद कारण-प्रभाव संबंधों का बेहतर विश्लेषण कर सकते हैं, जिससे अंततः समस्या के लिए एक प्रभावी समाधान विकसित करने में सक्षम होते हैं। आप एक साथ एक से अधिक कारकों को तार्किक रूप से जोड़ सकते हैं। इस प्रक्रिया के कारण आप रैखिक विचार के बजाय बहुआयामी दृष्टिकोण से सोचने को प्रोत्साहित करते हैं। जब सभी संबंधित तत्वों के बीच संबंध बना लिए जाते हैं, तो इन संबंधों की गिनती की जाती है। जिनके सबसे अधिक संबंध होते हैं, वे आमतौर पर ध्यान केंद्रित करने वाले सबसे महत्वपूर्ण कारक होते हैं।

इंटररिलेशनशिप डायग्राम का उपयोग कब करें?

  • टीम सदस्यों को रैखिक विचार के बजाय बहुआयामी दिशाओं में सोचने के लिए प्रोत्साहित करता है
  • सभी मुद्दों, शामिल रूप से सबसे विवादास्पद, के बीच कारण और प्रभाव के संबंधों का अन्वेषण करता है
  • मुख्य मुद्दों के स्वाभाविक रूप से उभरने की अनुमति देता है, एक प्रभावशाली या शक्तिशाली टीम सदस्य द्वारा बलपूर्वक बनाए जाने के बजाय
  • टीम सदस्यों के बीच असहमति के मूल अनुमानों और कारणों को व्यवस्थित रूप से उजागर करता है
  • एक टीम को विश्वसनीय डेटा के न होने पर भी मूल कारणों की पहचान करने की अनुमति देता है

इंटररिलेशनशिप डायग्राम बनाने के चरण

इंटररिलेशनशिप डायग्राम बनाने के लिए, महत्वपूर्ण है कि समस्या के बारे में अन्वेषण के लिए एक विषय को परिभाषित करने वाला वाक्य लिखा जाए। टीम सदस्यों को विचार उत्पन्न करने की आवश्यकता होती है और उन्हें मुख्य मुद्दों के चारों ओर लिखना होता है। जब विचारों को मुद्दे पर रख लिया जाता है, तो तर्कसंगत संबंध स्थापित करने के लिए तीरों का उपयोग करके विचारों को जोड़ा जाता है।

इंटररिलेशनशिप डायग्राम बनाने के लिए:

  1. मुद्दे या प्रश्न की पहचान करें।
  2. मुद्दों / प्रभावों / समस्या के कारणों को जोड़ें
  3. प्रत्येक तत्व की अन्य सभी तत्वों के साथ तुलना करें। संबंधित तत्वों को जोड़ने के लिए “प्रभाव” तीर का उपयोग करें।
  4. तीर को उस तत्व से खींचा जाना चाहिए जो प्रभावित तत्व को प्रभावित करता है।
  5. यदि दो तत्व एक दूसरे को प्रभावित करते हैं, तो तीर को ताकि अधिक प्रभाव को दर्शाया जाए।
  6. तीरों की गिनती करें।
  7. सबसे अधिक बाहरी तीर वाले तत्व मूल कारण या ड्राइवर होंगे।
  8. सबसे अधिक आने वाले तीर वाले तत्व मुख्य परिणाम या परिणाम होंगे।

इंटररिलेशनशिप डायग्राम उदाहरण — बसों के लिए उच्च प्रतीक्षा समय

इस डायग्राम को संपादित करें

*स्रोत: whatissixsigma.net

डायग्राम का विश्लेषण करें

  • प्रत्येक कार्ड पर इनपुट और आउटपुट (इनपुट/आउटपुट) तीरों की संख्या की गिनती करें और इसे एक कोने में टिप्पणी करें।
  • यदि कोई तत्व बहुत सारे अन्य तत्वों को प्रभावित करता है: ये मुख्य कारण हैं।
  • यदि कोई तत्व बहुत सारे तीरों से छू जाता है: यह अंतिम प्रभाव का प्रतिनिधित्व करता है।
  • वे तत्व जो बहुत सारे आने वाले और निकलने वाले तीरों को केंद्रित करते हैं: ये महत्वपूर्ण तत्व हैं।

अंतरसंबंध आरेख उदाहरण — उत्पाद शिपिंग खराब संचार

यह उदाहरण *बेनबो और कुबियाक, 2005 में लिया गया है। अब, आइए आरेख का अर्थ समझें, तो जांच और सुधार के लिए मुख्य कारक या कारण क्या हैं?

इस आरेख को संपादित करें

याद रखें कि:

मुख्य कारण (ड्राइवर) की पहचान करें

हमने डाइग्राफ में प्रवेश को चिंताएं कहा।एक चिंता जिसमें उच्च संख्या में आउटपुट तीर हैं, एक ड्राइवर या मुख्य कारण हैएक मुख्य कारण अन्य बहुत सारे तत्वों को प्रभावित करता है। ऊपर दिए गए आरेख में निम्नलिखित मुख्य कारण दिखाए गए हैं:

  1. ‘खराब योजना निर्माण की प्रथाएं’ (6 आउटगोइंग तीर),
  2. ‘ग्राहक से देरी से आदेश’ (5 आउटगोइंग तीर), और
  3. ‘उपकरण खराबी (3 आउटगोइंग तीर)।

मुख्य चिंता की पहचान करें

  • एक चिंता जिसमें बड़ी संख्या में इनपुट तीर हैं, बहुत सारी अन्य चिंताओं द्वारा प्रभावित होती है। इसलिए, यह गुणवत्ता या प्रदर्शन मापदंड का स्रोत हो सकता है।
  • ‘ट्रक चालक की खराब योजना निर्माण’ में 4 इनपुट तीर हैं।
  • ट्रक चालक के खराब योजना निर्माण प्रदर्शन का माप देरी से डिलीवरी के कारण तंत्र की समस्याओं के परिमाण को दर्शा सकता है।
  • बेनबो, डी. डब्ल्यू., और टी. एम. कुबियाक — सर्टिफाइड सिक्स सिग्मा ब्लैक बेल्ट हैंडबुक। मिलवॉकी, विस्कॉन्सिन, ASQ क्वालिटी प्रेस, 2005 में।

उदाहरण:

इस आरेख को संपादित करें

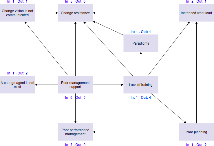
अंतरसंबंध आरेख उदाहरण — कॉर्पोरेट बदलाव कार्यक्रम

निम्नलिखित एक उदाहरण हैअंतरसंबंध आरेखजो एक टीम को संगठन के भीतर बदलाव प्रयास के अपेक्षित लाभ लाने में विफल होने के कारणों की पहचान करने में मदद करने के लिए बनाया गया था। वैकल्पिक रूप से, आरेख प्रत्येक तत्व के ऊपर आने वाले और निकलने वाले तीरों के योग को रख सकता है।

इस आरेख को संपादित करें

व्यापार अंतरसंबंध आरेख उदाहरण

अंतरसंबंध आरेख उदाहरण — छोटा अस्पताल

(*स्रोत — PMI का व्यापार विश्लेषण गाइड)

एक छोटा अस्पताल अपने डॉक्टरों के उत्पादकता के बारे में चिंतित था क्योंकि वे सबसे महंगे कर्मचारी थे और मरीजों के उपचार के लिए महत्वपूर्ण थे। उच्च उत्पादकता सुनिश्चित करने के लिए कई कदम उठाने के बाद, अस्पताल प्रबंधन चकित रह गया जब उत्पादकता महीने दर महीने धीरे-धीरे घटती गई।

चूंकि इस विकास की व्याख्या नहीं हो सकती थी, प्रबंधन खेल में भाग लेने वाले विभिन्न कारकों के कारणों और प्रभावों को समझने के लिए प्रयास कर रहा था। उन्होंने एक अंतरसंबंध आरेख बनाने का निर्णय लिया और विश्लेषण में निम्नलिखित कारकों को शामिल करने का निर्णय लिया:

  • प्रति डॉक्टर आरक्षित नियुक्तियों की संख्या
  • प्रति डॉक्टर आपातकालीन नियुक्तियों की संख्या
  • प्रति डॉक्टर प्रशासनिक कार्यभार
  • आरक्षित नियुक्तियों में परिवर्तनों की संख्या
  • उपकरण की गुणवत्ता और विश्वसनीयता
  • नर्सों की उपलब्धता
  • अन्य सहायता कार्यों की उपलब्धता
  • डॉक्टरों के वेतन स्तर

इस आरेख को संपादित करें

आरेख परिणाम की व्याख्या

उच्च संख्या में बाहर जाने वाले तीर इंगित करते हैं कि एक समस्या एक ड्राइवर या संभावित मूल कारण है। टीम आमतौर पर इन समस्याओं का पहले विश्लेषण करती है ताकि सबसे व्यापक परिणाम प्राप्त किए जा सकें। उच्च संख्या में आने वाले तीर इंगित करते हैं कि एक समस्या एक परिणाम है। इन समस्याओं को सफलता के महत्वपूर्ण मापदंड के रूप में उपयोग किया जा सकता है।

  • प्रत्येक विचार के लिए तीरों की संख्या को गिनें। प्रत्येक बॉक्स के नीचे गिनती लिखें। जिनके सबसे अधिक तीर हैं, वे मुख्य विचार हैं।
  • ध्यान दें कि कौन से विचार मुख्य रूप से बाहर जाने वाले (से) तीर वाले हैं। ये मूल कारण या ड्राइवर हैं।
  • ध्यान दें कि कौन से विचार मुख्य रूप से आने वाले (के लिए) तीर वाले हैं। ये अंतिम प्रभाव हैं जो आवश्यकता के अनुसार संबोधित किए जा सकते हैं।
  • सुनिश्चित करें कि कम तीर वाले विचार भी मुख्य विचार हैं या नहीं। तीरों की संख्या केवल एक संकेत है, एक निर्णायक नियम नहीं है। मुख्य विचारों के चारों ओर मोटी रेखाएं खींचें।

यह पोस्ट Deutsch, English, Español, فارسی, Français, Bahasa Indonesia, 日本語, Polski, Portuguese, Ру́сский, Việt Nam, 简体中文 और 繁體中文 में भी उपलब्ध है।