de_DEen_USes_ESfa_IRfr_FRhi_INid_IDjapl_PLpt_PTru_RUvizh_CNzh_TW

यूएमएल पैकेज आरेख: मॉडल की जटिलता का प्रबंधन

बड़े प्रणाली कभी भी बड़े आरंभ नहीं होते हैं। वे विकसित होते हैं — फीचर दर फीचर, मॉड्यूल दर मॉड्यूल, आरेख दर आरेख — तक जब तक मॉडल को नेविगेट करना मुश्किल नहीं हो जाता है। जब ऐसा होता है, तो प्रणाली को एक नजर में समझना अब आसान नहीं होता है। यूएमएल पैकेज आरेख मॉडल को सार्थक कंटेनर में प ul फिर से व्यवस्थित करके एक समाधान प्रदान करता है, जिससे आप विस्तार से डूबे बिना संरचना देख सकते हैं।

पैकेज आरेख का अर्थ क्या है

एक पैकेज आरेखपर ध्यान केंद्रित करता है कि मॉडल को कैसे व्यवस्थित किया गया है, बल्कि यह बताता है कि प्रणाली कैसे व्यवहार करती है। इसे एक नक्शे के रूप में सोचें जो व्यक्तिगत इमारतों के बजाय आस-पास के क्षेत्रों को दिखाता है। प्रत्येक “आस-पास क्षेत्र” (या पैकेज) तत्वों के समूह को एक साथ रखता है, चाहे वे क्लासेज, घटक, उपयोग केस हों या फिर अन्य पैकेज भी हों।

अपने सरलतम रूप में, आरेख प्रश्नों के जवाब देता है जैसे:

  • प्रणाली के कौन से हिस्से किस क्षेत्र से संबंधित हैं?
  • इन क्षेत्रों में एक दूसरे पर कैसे निर्भरता है?
  • समग्र वास्तुकला को कैसे विभाजित या परतों में बांटा गया है?

इससे पैकेज आरेख को विस्तृत मॉडल में डूबने से पहले स्पष्ट संरचनात्मक अवलोकन प्राप्त करने वाली टीमों के लिए विशेष रूप से उपयोगी बनाया जाता है।

Package diagram answers different questions.

आर्किटेक्चर में पैकेज की भूमिका

एक पैकेजसंबंधित तत्वों को एक छत के नीचे एकत्र करता है, जिससे एक तार्किक सीमा बनती है। उस सीमा के भीतर, तत्व एक दूसरे से बातचीत करने के लिए मुक्त होते हैं। सीमा के पार, आरेख दिखाता है कि एक पैकेज दूसरे पैकेज पर कैसे निर्भर है निर्भरताओं.

कुछ प्रमुख उदाहरण:

  • एक बिलिंगपैकेज जो एक से सेवाओं के संदर्भ को दर्शाता है खातापैकेज
  • एक यूआईपैकेज जो एक पर निर्भर है व्यावसायिक तर्कपरत
  • एक सुरक्षा एक पैकेज जो साझा प्रमाणीकरण मॉड्यूल प्रदान करता है

ये संबंध टीमों को यह समझने में मदद करते हैं कि उत्तरदायित्व कैसे वितरित किए जाते हैं और प्रणाली के भीतर कहाँ जुड़ाव दिखाई देता है।

वास्तविक परियोजनाओं में इस आरेख की क्यों आवश्यकता है

एक बड़े प्रणाली के डिज़ाइन करते समय या उसके रखरखाव के लिए, प्रत्येक क्लास के विवरण जानना आवश्यक नहीं है — या तो विपरीत लाभदायक भी हो सकता है। आपको एक ऐसा तरीका चाहिए जिससे आप देख सकें:

  • प्रणाली के प्रमुख क्षेत्र
  • प्रत्येक क्षेत्र किन अन्य क्षेत्रों से संबंधित है
  • कौन से मॉड्यूल स्थिर हैं और कौन से ताकत से जुड़े हुए हैं
  • कहाँ आर्किटेक्चरल बॉटलनेक बन सकते हैं

एक पैकेज आरेख आर्किटेक्चर को स्पष्ट रूप से दिखाता है। यह एक नए उत्पाद की योजना बनाते समय बनाए जाने वाले पहले आरेखों में से एक होता है, और एक मौजूदा उत्पाद के विवरण लेने के लिए सबसे मूल्यवान आरेखों में से एक होता है।

पैकेज आरेखों के प्रमुख उपयोग

आप इस आरेख को कई स्थितियों में देखेंगे:

  1. संपूर्ण प्रणाली की संरचना करना
    किसी भी व्यक्ति द्वारा क्लास या इंटरफेस लिखने से पहले, वास्तुकार कार्यक्षमता के प्रमुख समूहों का ड्राफ्ट बना सकते हैं।
  2. परतों को परिभाषित करना
    प्रस्तुतीकरण, व्यावसायिक तर्क, डेटा प्राप्ति — इन परतों को दृश्यात्मक रूप से व्यवस्थित और जोड़ा जा सकता है।
  3. आधुनिक सीमाओं को निर्माण करना
    कार्यदल जांच सकते हैं कि कुछ क्षेत्र आत्मनिर्भर हैं या दूसरों में उत्तरदायित्व के रिसाव कर रहे हैं।
  4. बड़े भंडारण का प्रबंधन करना
    जब सौ या हजारों मॉडल तत्वों के साथ काम कर रहे हों, तो पैकेज क्रम और स्पष्टता लाते हैं।
  5. टीम के कार्य को नियोजित करना
    अलग-अलग टीमें या योगदानकर्ता विशिष्ट पैकेज के मालिक बन सकते हैं, जिससे उत्तरदायित्वों को स्पष्ट ढंग से विभाजित करने में मदद मिलती है।

आरेख में पाए जाने वाले पैटर्न और तत्व

जबकि आरेख सरल है, कुछ अवधारणाएं इसे प्रभावी बनाती है:

  • पैकेज: मुख्य डिब्बे।
  • उप-पैकेज: गहन संरचना के लिए नेस्टेड समूह।
  • निर्भरताएं: तीर जो निर्भरता या पहुँच का संकेत करते हैं।
  • दृश्यता: नियम जो बताते हैं कि एक पैकेज क्या प्रदर्शित करता है।
  • आयात/पहुँच संबंध: तत्वों के साझा किए जाने या सुरक्षित रखे जाने का तरीका।

एक साथ, ये टुकड़े बताते हैं कि मॉडल कैसे बनाया जाता है और आर्किटेक्चर को कैसे समझा जाना चाहिए।

उद्योग उदाहरण

क्योंकि प्रत्येक क्षेत्र में प्रबंधन करने के लिए जटिलता होती है, पैकेज आरेख सभी जगह दिखाई देते हैं:

  • एक वित्तीय प्लेटफॉर्म जो समूहित करता हैलेन-देन, अनुपालन, जोखिम का आकलन, औररिपोर्टिंग.
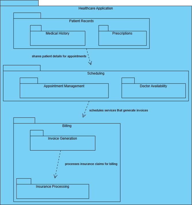
  • एक स्वास्थ्य संबंधी एप्लिकेशन जो अलग करता हैरोगी के रिकॉर्ड, आयोजन, औरबिलिंग.
    Package diagram of a healthcare application separating Patient Records, Scheduling, and Billing.
  • एक विश्वविद्यालय का प्रणाली जो पाठ्यक्रम, नामांकन, मूल्यांकन और संसाधनों को विभाजित करता है।
  • एक लॉजिस्टिक्स एप्लिकेशन जिसमें इन्वेंटरी, शिपिंग, भंडारण और ट्रैकिंग मॉड्यूल हैं।

एकल “सही” संरचना नहीं है — आरेख आपकी प्रणाली की तर्कसंगतता को दर्शाता है।

पैकेज आरेख के उपयोग से आपको क्या लाभ मिलता है

इस तरह से एक प्रणाली की संरचना बनाने से, टीमें त्वरित रूप से पहचान सकती हैं:

  • चक्रीय निर्भरताएँ जिन्हें हटाने की आवश्यकता है
  • बहुत बड़े हो गए मॉड्यूल
  • छोटे पैकेज में पुनर्गठित किए जा सकने वाले क्षेत्र
  • स्पष्ट सीमाएँ जो लंबे समय तक स्थिरता बनाए रखने में मदद करती हैं
  • परियोजना लेयर्ड, मॉड्यूलर, या डोमेन-ड्रिवन सिद्धांतों के अनुरूप व्यवस्था

संक्षेप में, एक पैकेज आरेख जटिलता में व्यवस्था लाने में मदद करता है।

UML और उसके दृश्यों में बदलने के लिए AI के बारे में अतिरिक्त मार्गदर्शन के लिए, हमारे ब्राउज़ करेंUML संसाधन केंद्र.

यह पोस्ट Deutsch, English, Español, فارسی, Français, Bahasa Indonesia, 日本語, Polski, Portuguese, Ру́сский, Việt Nam, 简体中文 और 繁體中文 में भी उपलब्ध है।