एक एक्टिविटी डायग्राम एक व्यापार वर्कफ्लो डायग्राम (या बीपीएमएन) या एक सरल फ्लोचार्ट के समान है, जिसमें अधिक सार्थकता होती है। यह प्रणाली की गतिविधियों, या गतिविधियाँ कर रहे लोगों का वर्णन करता है, और इन गतिविधियों के क्रमिक प्रवाह का वर्णन करता है। एक्टिविटी डायग्राम वस्तु-आधारित विधियों से संबंधित यूएमएल डायग्रामों में से एक है, जिसका उपयोग किसी भी अन्य सॉफ्टवेयर विकास प्रणाली में किया जा सकता है।
एक्टिविटी डायग्राम एक गतिविधि से दूसरी गतिविधि तक नियंत्रण के प्रवाह का वर्णन करते हैं, गतिविधियों के क्रम का वर्णन करते हैं, और गतिविधियाँ चीजों के क्रियाओं और अवस्थाओं को दर्शाती हैं जिनका प्रसंस्करण किया जा रहा है। एक्टिविटी डायग्राम का दृष्टिकोण प्रणाली के विभिन्न वस्तुओं की गतिविधियों के बीच अंतर्क्रिया है, और गतिविधियों के बीच अंतर्क्रिया समस्या को बेहतर ढंग से समझने में सहायता करती है।
एक एक्टिविटी डायग्राम के तत्व
गतिविधियाँ
- गतिविधियों का वर्णन क्रिया-वस्तु वाक्यांशों के रूप में किया जाता है, गतिविधियों को गोल किनारे वाले आयत के रूप में दर्शाया जाता है, और गतिविधियों के बीच नियंत्रण प्रवाह को ठोस तीरों द्वारा दर्शाया जाता है।
- गतिविधियाँ प्रक्रिया में क्रियाओं का प्रतिनिधित्व करती हैं, और गतिविधियाँ बड़ी या छोटी हो सकती हैं, और गतिविधियों को छोटी गतिविधियों में और विभाजित किया जा सकता है।
- गतिविधियों की विस्तृतता उस डायग्राम के अर्थ द्वारा निर्धारित होती है, जिसे व्यक्त करने का उद्देश्य है, चाहे यह एक व्यापक प्रक्रिया का प्रतिनिधित्व करने के लिए हो या एक विशिष्ट प्रक्रिया का।
प्रारंभिक और अंतिम बिंदु
- एक्टिविटी ग्राफ में केवल एक प्रारंभिक बिंदु हो सकता है, लेकिन बहुत से अंतिम बिंदु हो सकते हैं।

इस एक्टिविटी डायग्राम उदाहरण को संपादित करें
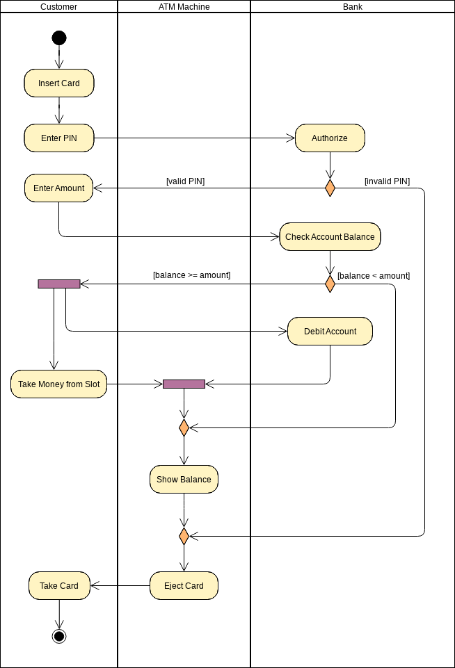
शाखा निर्णय
- हीरे का आकार शाखा निर्णय का प्रतिनिधित्व करता है, जो फ्लोचार्ट के शाखा निर्णय के समान है।

इस एक्टिविटी डायग्राम उदाहरण को संपादित करें
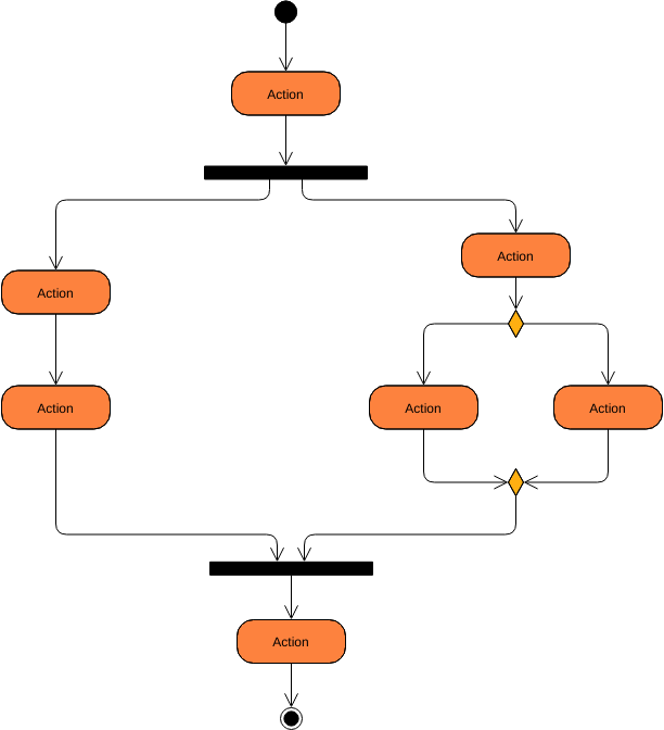
फॉर्क और जॉइन
- समकालीन क्रियाओं का प्रतिनिधित्व करने के लिए फॉर्क और जॉइन का संयोजन करना आवश्यक है।
- फॉर्क इंगित करता है कि एक गतिविधि पूरी होने के बाद एकाधिक बाद की समानांतर गतिविधियाँ उत्पन्न होती हैं; संघटन इंगित करता है कि एकाधिक गतिविधियाँ सभी पूरी होने के बाद ही अगली गतिविधि में आगे बढ़ा जाता है।
- एक फॉर्क एक गतिविधि है जो बहुत सारे बिंदुओं की ओर इंगित करती है, और एक जॉइन बहुत सारे बिंदुओं के संघटन से उत्पन्न होने वाली गतिविधि है।
- फॉर्क और जॉइन के बीच की गतिविधियाँ समानांतर रूप से क्रियान्वित होती हैं, और सभी के अंतिम क्रियान्वयन के बाद सभी संयुक्त रूप से अगली गतिविधि में जाते हैं।

इस एक्टिविटी डायग्राम उदाहरण को संपादित करें
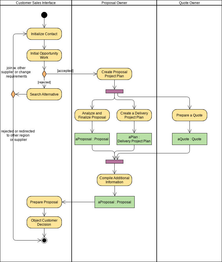
वस्तु
- एक वस्तु को आयताकार बॉक्स द्वारा दर्शाया जाता है और वस्तु का नाम वस्तु नोड कहलाता है। गतिविधियों में बहुत सारे इनपुट और आउटपुट हो सकते हैं, और एक वस्तु एक इनपुट हो सकती है जो एक गतिविधि के रूप में वस्तु प्रवाह कहलाती है।

ऑनलाइन इस एक्टिविटी डायग्राम उदाहरण को संपादित करें
स्विमलेन
- के गतिविधि मेंस्विमलेन इस क्रिया को जिस क्रियाकर्ता के संबंध में दर्शाता है। भूमिका (क्रियाकर्ता या विभाग) और क्रिया के बीच सूचना अंतरक्रिया को स्विमलेन के पार सूचना अंतरक्रिया द्वारा बेहतर ढंग से व्यक्त किया जा सकता है।

इस एक्टिविटी डायग्राम उदाहरण को ऑनलाइन संपादित करें
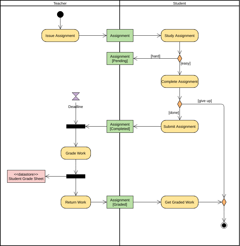
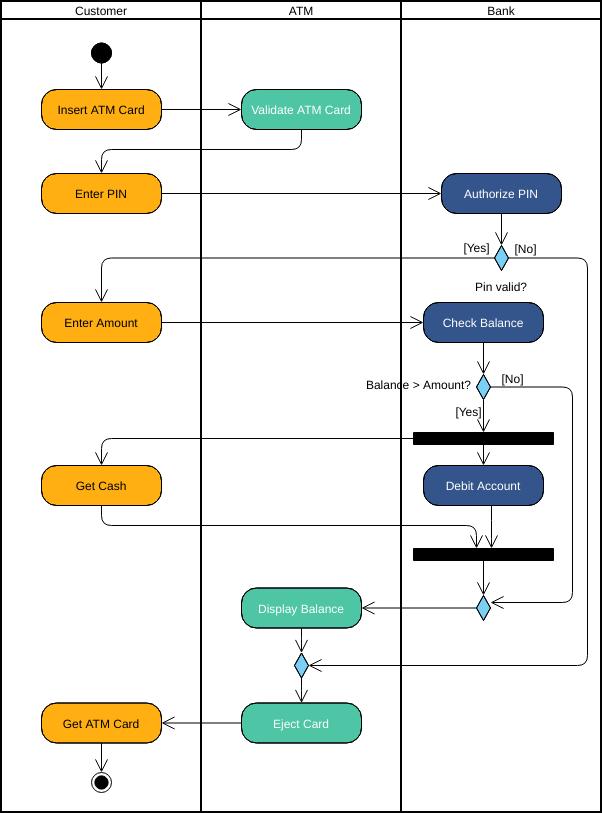
शिपिंग प्रक्रिया
निम्नलिखित उदाहरण आदेश प्रक्रिया के व्यापार प्रवाह गतिविधि का वर्णन करता है। नीचे दिए गए चित्र में, अनुरोधित आदेश गतिविधि का इनपुट पैरामीटर है। आदेश स्वीकार करने और सभी आवश्यक जानकारी भरने के बाद, भुगतान स्वीकार किया जाता है और आदेश भेज दिया जाता है।

इस एक्टिविटी डायग्राम उदाहरण को ऑनलाइन संपादित करें
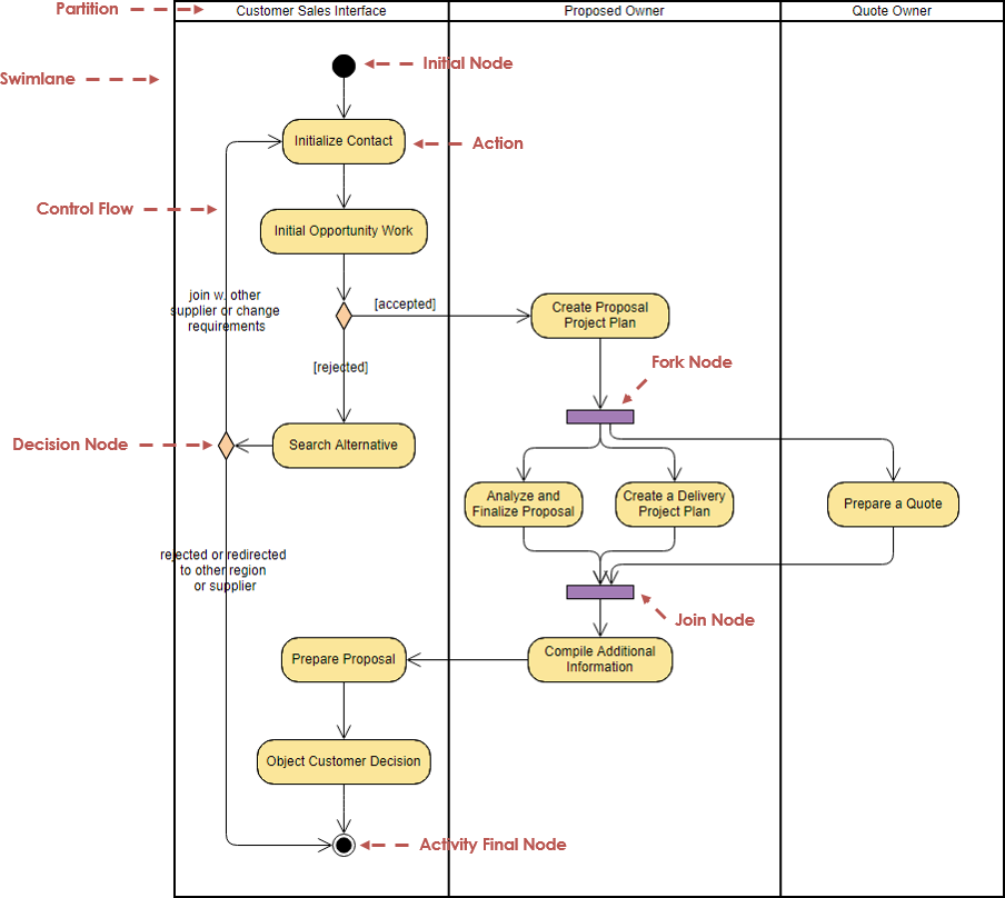
उदाहरण – एक्टिविटी डायग्राम – व्यापार प्रस्ताव प्रक्रिया
एक्टिविटी डायग्राम व्यापार में भूमिकाओं और जिम्मेदारियों के क्षेत्रों का वर्णन करने के लिए भी उपयोग किया जा सकता है – दूसरे शब्दों में, व्यापार में कौन क्या करने के लिए जिम्मेदार है। भूमिकाओं और जिम्मेदारी के क्षेत्रों को एक्टिविटी डायग्राम में कॉलम (UML स्विमलेन) के रूप में दस्तावेज़ किया जाता है। स्विमलेन दिखाते हैं कि व्यापार के प्रवाह के कार्यान्वयन में कौन-कौन से व्यापार कर्मचारी भाग ले रहे हैं
यह एक्टिविटी डायग्राम व्यापार द्वारा प्रस्ताव प्रक्रिया को कैसे करता है, तीन जिम्मेदारी के क्षेत्रों (ग्राहक बिक्री इंटरफेस, प्रस्ताव मालिक, और उद्धरण मालिक) के साथ दर्शाता है

इस एक्टिविटी डायग्राम उदाहरण को ऑनलाइन संपादित करें
अधिक क्लास डायग्राम उदाहरण:
उदाहरण 1: लेख प्रस्तुति प्रक्रिया

इस एक्टिविटी डायग्राम उदाहरण को ऑनलाइन संपादित करें
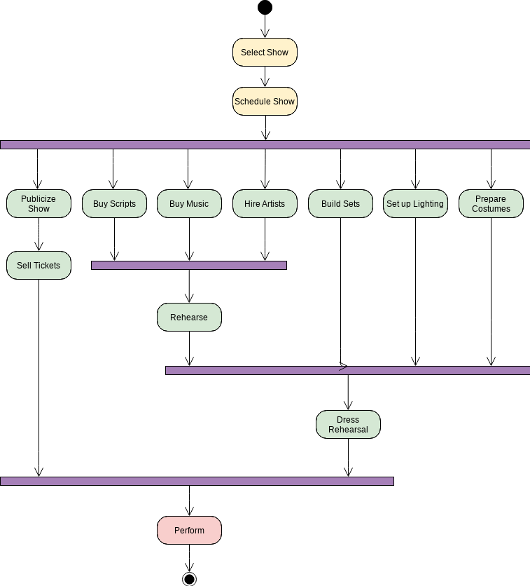
उदाहरण 2: बहुआयामी स्विमलेन
UML 2.0 एक्टिविटी डायग्राम के लिए इस विभाजन क्षमता को बहुआयामी तक बढ़ाता है और अतिरिक्त नोटेशन प्रदान करता है, ताकि व्यक्तिगत क्रियाओं को उस विभाजन के नाम से लेबल किया जा सके जिसमें वे संबंधित हैं।
नीचे दिए गए चित्र में UML 2.0 के अनुसार बहुआयामी स्विमलेन का एक उदाहरण दिखाया गया है, जहां क्रियाओं को स्थान और जिम्मेदारी के आधार पर समूहित किया गया है।

इस एक्टिविटी डायग्राम उदाहरण को ऑनलाइन संपादित करें
एक्टिविटी डायग्राम उदाहरण और टेम्पलेट
यह पोस्ट Deutsch, English, Español, فارسی, Français, Bahasa Indonesia, 日本語, Polski, Portuguese, Ру́сский, Việt Nam, 简体中文 और 繁體中文 में भी उपलब्ध है।
























