活动图类似于业务流程图(或BPMN)或简单的流程图,具有更丰富的语义。它描述了系统活动,或从事这些活动的人,以及这些活动的顺序流程。活动图是与面向对象方法相关的 UML 图之一,通过它可以在任何其他软件开发范式中使用。
活动图描述了从一个活动到另一个活动的控制流,描述了活动的顺序,活动表示正在处理的事物的动作和状态。活动图的视角是系统中对象的不同活动之间的交互,活动之间的交互可以更好地理解问题。
活动图的元素
活动
- 活动被描述为动词-宾语短语,活动用圆角矩形表示,活动之间的控制流用实线箭头表示。
- 活动代表流程中的动作,活动可大可小,活动可以继续分解为更小的活动。
- 活动的粒度取决于要表达的图表的含义,无论它是打算表示一个广泛的过程还是一个特定的过程。
起点和终点
- 活动图只能有一个起点,但可以有多个终点。

分支决策
- 菱形代表分支决策,与流程图的分支决策相同。

分叉并加入
- Fork 和 Join 必须结合使用来表示并发操作。
- Fork 表示一个活动完成后产生多个后续并行活动;收敛表示在进行下一个活动之前,多个活动都已完成。
- fork 是指向多个点的活动,而 join 是由多个点聚合产生的活动。
- fork 和 join 之间的活动是并行执行的,并在最后执行完所有统一的 reunion 后进入下一个活动。

目的
- 一个对象由一个矩形框表示,对象的名称是一个称为对象节点的名词。活动可以有多个输入和输出,一个对象可以是一个输入,成为一个称为对象流的活动。

泳道
- 泳道中的活动代表该演员所属的动作。角色(演员或部门)与活动之间的信息交互可以通过跨泳道的信息交互来更好地表达。

运输流程
以下示例描述了订单处理的业务流程活动。在下图中,请求的订单是活动的输入参数。接受订单并填写所有必需信息后,接受付款并发货。

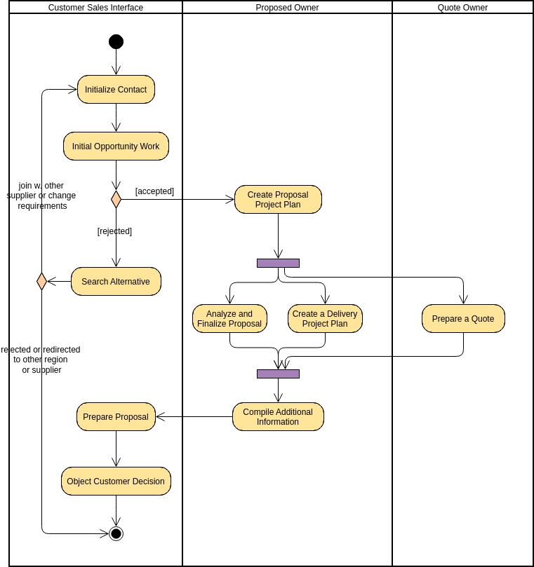
示例 – 活动图 – 业务提案流程
活动图还可用于描述业务中的角色和职责范围——换句话说,谁负责在业务中做什么。角色和职责范围在活动图中记录为列(UML 泳道)。泳道显示哪些业务人员参与了工作流的实现
此活动图记录了企业如何执行提案流程,包括三个职责范围(客户销售接口、提案所有者和报价所有者)

更多类图示例:
示例 1:文章提交过程

示例 2:多维泳道
UML 2.0 将这种分区能力扩展到活动图的多个维度,并提供了额外的符号,以便可以用它们所属的分区的名称来标记各个动作。
下图显示了根据 UML 2.0 显示的多维泳道示例,其中操作根据位置和职责进行分组。

活动图示例和模板
VP Online提供了一个在线 UML 工具,可让您立即创建具有专业外观的活动图。通过拖放轻松构建图表,使用不同颜色和字体格式化形状,将设计保存在云工作区中,并与您的团队协作。您还可以通过 PNG、JPG、GIF、SVG 和 PDF 等图像和文档格式的集合导出和共享您的作品。

























Comments are closed.