एक फ्लोचार्टएक ऐसा उपकरण है जो आपको किसी भी प्रक्रिया को व्यक्तिगत गतिविधियों में बांटने और उनके बीच तार्किक संबंध दिखाने की अनुमति देता है। अधिकांश लोग ऐसे आरेखों का उपयोग तार्किक परिणाम, प्रोजेक्ट प्रक्रियाओं और संगठन में ऊर्जा प्रवाह को समझाने के लिए करते हैं। जनता को कार्यप्रवाह को समझाने के लिए फ्लोचार्ट का उपयोग करना एक अच्छा विकल्प है।
फ्लोचार्ट तकनीक के लाभ
- टीम के भीतर प्रक्रिया के चरणों के बारे में एक सामान्य समझ बढ़ाएं
- जटिल प्रक्रियाओं को स्पष्ट करने में मदद करें।
- विभिन्न प्रक्रिया चरणों के बीच संबंध को समझाएं।
- जटिलता, पुनर्कार्य और समस्या वाले क्षेत्रों के दृश्यीकरण प्रदान करें; इस दृष्टि के आधार पर सरलीकरण और अनावश्यक कार्य को हटाने के क्षेत्रों का सुझाव दिया जा सकता है
- सरल बनाना, अनावश्यक चरणों को हटाना और मानकीकरण संभव है
- वास्तविक रूप से होने वाली प्रक्रिया की योजना बनाई गई या अभीष्ट प्रक्रिया के साथ तुलना करने की अनुमति देता है
फ्लोचार्ट के तत्व
एक फ्लोचार्ट एक आरेख है जो आकृतियों का उपयोग करके फ्लोचार्ट में चरणों और प्रक्रियाओं के प्रकार को दिखाता है। इन आकृतियों का प्रत्येक अलग-अलग प्रकार के चरणों या क्रियाओं का प्रतिनिधित्व करता है।
मूल चिह्नों में अंडाकार, आयताकार, तीर और हीरे जैसी आकृतियाँ शामिल हैं। कुछ उन्नत फ्लोचार्ट चिह्नों में वृत्त, त्रिभुज, षट्भुज और बिंदीदार तीर शामिल हैं।
| चिह्न | चिह्न का नाम | उद्देश्य |
|---|---|---|
|
|
शुरुआत/बंद | प्रक्रिया की शुरुआत / अंत को दर्शाएं |
|
|
प्रक्रिया | क्रिया या प्रक्रिया का प्रतिनिधित्व करें |
|
|
इनपुट/आउटपुट | इनपुट और आउटपुट जानकारी |
|
|
निर्णय | एक कार्यक्रम में निर्णय कथन का प्रतिनिधित्व करता है, जहां उत्तर आमतौर पर हां या नहीं होता है। |
|
|
प्रवाह / तीर | विभिन्न तत्वों के बीच संबंध दिखाता है। |
|
|
पेज पर कनेक्टर (संदर्भ) | एक ही पृष्ठ पर फ्लोचार्ट के दो हिस्सों को जोड़ता है। |
|
|
पेज से बाहर कनेक्टर (संदर्भ) | अलग-अलग पृष्ठों पर एक फ्लोचार्ट के दो हिस्सों को जोड़ता है। |
फ्लोचार्ट बनाने के चरण
फ्लोचार्ट बनाते समयफ्लोचार्टप्रक्रिया के बारे में ज्ञान रखने वाले लोगों को चर्चा में शामिल करें। कई टीमों को फ्लोचार्ट को व्हाइटबोर्ड पर बनाना या फ्लोचार्टिंग सॉफ्टवेयर का उपयोग करना आसान लगता है और प्रोजेक्टर के साथ आरेख को दीवार पर प्रोजेक्ट कर सकते हैं। इससे आप चरणों को बदल सकते हैं और प्रक्रिया को परिभाषित करते समय चरणों को जोड़ सकते हैं।
फ्लोचार्ट बनाने के लिए सरल चरण यहाँ हैं:
फ्लोचार्ट बनाना:
- प्रक्रियाओं में चरणों पर ब्रेनस्टॉर्म करें,
- उन प्रक्रियाओं को उनके घटित होने के क्रम में सूचीबद्ध करें।
- प्रक्रिया में आगे क्या होगा, इसकी समीक्षा करें?
- यह विचार करें कि अगले चरण से पहले कोई निर्णय लेने की आवश्यकता है? (उदाहरण के लिए, यदि हाँ, तो…; यदि नहीं, तो…)
- प्रक्रिया के प्रवाह को दर्शाने के लिए तीरों का उपयोग करके उन्हें एक साथ जोड़ें
- अंत में, अपने फ्लोचार्ट की समीक्षा करें। प्रत्येक चरण को आगे बढ़ते हुए अपनी टीम से पूछें कि क्या आपने प्रक्रिया में शामिल क्रियाओं और निर्णयों के क्रम को सही ढंग से प्रस्तुत किया है।
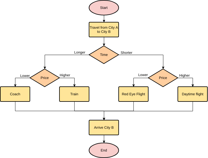
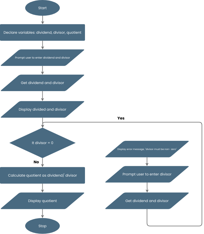
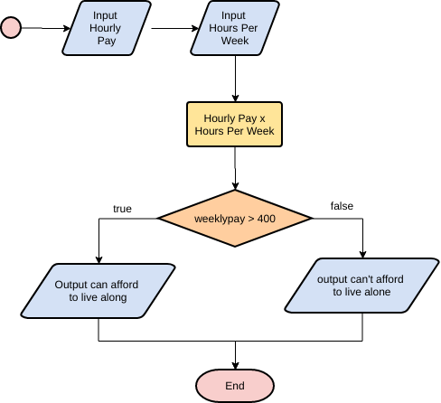
सरल फ्लोचार्ट उदाहरण – दो संख्याओं का औसत
दो संख्याओं का औसत निकालने के लिए यहाँ एक फ्लोचार्ट है।

इस फ्लोचार्ट उदाहरण को संपादित करें
फ्लोचार्ट बनाने के नियम
- फ्लोचार्ट में केवल एक शुरुआत और एक बंद प्रतीक हो सकता है
- तीरों को एक दूसरे को टालना चाहिए
- प्रक्रिया की सामान्य दिशा ऊपर से नीचे या बाएं से दाएं होती है
- पृष्ठ पर कनेक्टर को संख्याओं द्वारा दर्शाया जाता है
- पृष्ठ के बाहर कनेक्टर को अक्षरों द्वारा दर्शाया जाता है
पृष्ठ-आंतरिक कनेक्टर और पृष्ठ-बाहरी कनेक्टर
जब आपके पास एक बड़ा फ्लोचार्ट हो और आपको इसे एक ही पृष्ठ में फिट करने में कठिनाई हो, या आप एक समस्या को दो तार्किक रूप से संबंधित फ्लोचार्ट में बांटना चाहते हैं जो अलग-अलग फ्लोचार्ट हैं, तो आप पृष्ठ-आंतरिक या पृष्ठ-बाहरी कनेक्शन का उपयोग कर सकते हैं।
- पृष्ठ-आंतरिक कनेक्टर वृत्तों के भीतर के अक्षरों का उपयोग करके पड़ोसी कनेक्टर की स्थिति को दर्शाते हैं। एक “1” एक “1” से जुड़ता है, एक “2” एक “2” से जुड़ता है, आदि।
- पृष्ठ-बाहरी कनेक्टर उस पृष्ठ संख्या का उपयोग करते हैं जहां फ्लोचार्ट का अगला या पिछला हिस्सा स्थित है। पृष्ठ-आंतरिक और पृष्ठ-बाहरी कनेक्टर में एक इनपुट या एक आउटपुट होता है।
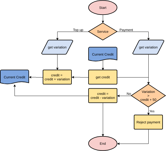
पृष्ठ-आंतरिक कनेक्टर उदाहरण

इस फ्लोचार्ट टेम्पलेट को संपादित करें
पृष्ठ-बाहरी कनेक्टर उदाहरण

इस फ्लोचार्ट उदाहरण को संपादित करें
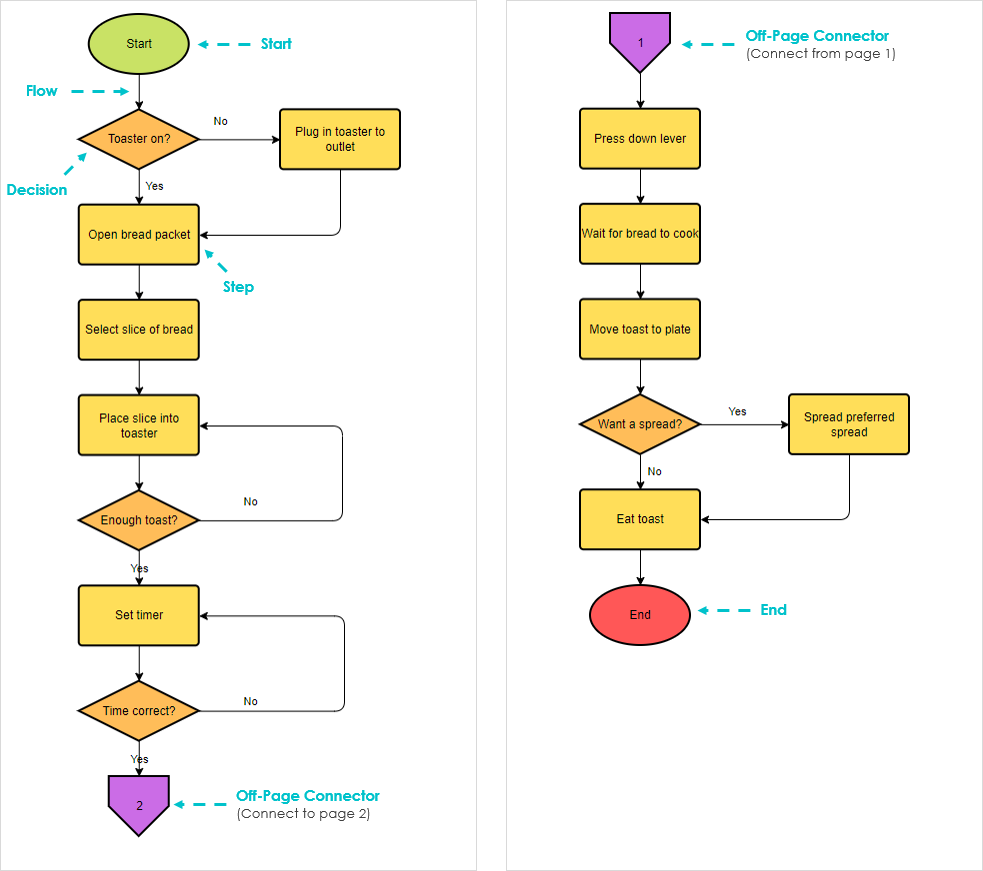
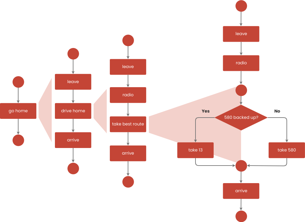
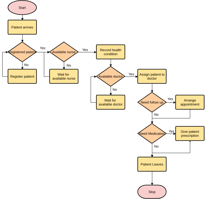
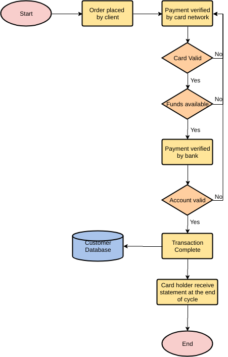
पृष्ठ-पर कनेक्टर उदाहरण – एक टोस्ट बनाना
मान लीजिए कि आप निम्नलिखित 12 चरणों के साथ एक टोस्ट बनाना चाहते हैं, और इसे एक फ्लोचार्ट में दर्शाना चाहते हैं:
- जांचें कि टोस्टर कनेक्टेड है या नहीं। (क्या यह कनेक्टेड है?)
- ब्रेड के पैकेट को खोलें।
- ब्रेड का एक स्लाइस चुनें।
- ब्रेड के स्लाइस को टोस्टर में रखें।
- क्या आप स्लाइस की संख्या से संतुष्ट हैं?
- टोस्टर टाइमर सेट करें।
- क्या आप टोस्टिंग समय से संतुष्ट हैं?
- लीवर को नीचे दबाएं।
- ब्रेड के पकने का इंतजार करें।
- टोस्ट के सभी स्लाइस को प्लेट पर ले जाएं।
- क्या आप इसे सादा या बर्तन के साथ चाहते हैं?
- खाएं।
पृष्ठ-पर कनेक्टर के साथ टोस्ट फ्लोचार्ट बनाना:

इस फ्लोचार्ट उदाहरण को संपादित करें
उदाहरणों के साथ फ्लोचार्ट्स के बारे में अधिक जानें
एक फ्लोचार्ट एक ऐसा आरेख है जो एल्गोरिदम, वर्कफ्लो या प्रक्रिया का प्रतिनिधित्व करता है, जिसमें विभिन्न बॉक्स में चरण दिखाए जाते हैं और तीरों द्वारा उन्हें क्रम में जोड़ा जाता है। आप फ्लोचार्ट को शुरू से बना सकते हैं, या बस हमारे फ्लोचार्ट टेम्पलेट्स से शुरू कर सकते हैंफ्लोचार्ट सॉफ्टवेयर – विजुअल पैराडाइग्म ऑनलाइन.

कुछ प्रेरणा की आवश्यकता है? हमने आपकी शुरुआत में मदद करने के लिए नीचे कुछ फ्लोचार्ट उदाहरण तैयार किए हैं। एक फ्लोचार्ट पर क्लिक करें ताकि इसे देख सकें, या संपादित करना शुरू करने के लिए संपादित बटन पर क्लिक करें।
यह पोस्ट Deutsch, English, Español, فارسی, Français, Bahasa Indonesia, 日本語, Polski, Portuguese, Ру́сский, Việt Nam, 简体中文 और 繁體中文 में भी उपलब्ध है।















































































































