A diagramu przepływujest narzędziem, które pozwala rozłożyć każdy proces na poszczególne działania i pokazuje logiczne relacje między nimi. Większość ludzi zazwyczaj używa takich diagramów do wyjaśniania logicznych wyników, procesów projektowych i przepływów energii w organizacji. Aby wyjaśnić przepływ pracy publiczności, użycie diagramu przepływu jest dobrym wyborem.
Korzyści z techniki diagramów przepływu
- Promowanie wspólnego zrozumienia kroków w procesie w zespole
- Pomoc w wyjaśnieniu złożonych procesów.
- Wyjaśnienie relacji między różnymi krokami procesu.
- Zapewnienie wizualizacji złożoności, przeróbek i obszarów problemowych; Ta wiedza może zasugerować obszary do uproszczenia i eliminacji zbędnej pracy
- Możliwe jest uproszczenie, eliminacja zbędnych kroków i standaryzacja
- Pozwala porównać rzeczywiście zachodzący proces z planowanym lub pożądanym procesem
Elementy diagramów przepływu
Diagram przepływu to diagram, który używa kształtów do pokazania typów kroków i procesów w diagramie przepływu. Te kształty reprezentują różne typy kroków lub działań.
Podstawowe symbole składają się z kształtów takich jak owale, prostokąty, strzałki i romby. Niektóre zaawansowane symbole diagramów przepływu obejmują okręgi, trójkąty, sześciokąty i przerywane strzałki.
| Symbol | Nazwa symbolu | Cel |
|---|---|---|
|
|
Start/Zatrzymaj | Wskazuje początek / koniec procesu |
|
|
Proces | Reprezentuje działanie lub proces |
|
|
Wejście/Wyjście | informacje wejściowe i wyjściowe |
|
|
Decyzja | Reprezentuje oświadczenia decyzyjne w programie, gdzie odpowiedź zazwyczaj brzmi Tak lub Nie. |
|
|
Przepływ / Strzałka | Pokazuje relacje między różnymi elementami. |
|
|
Łącznik na stronie (Referencja) | Łączy dwie części diagramu przepływu na tej samej stronie. |
|
|
Łącznik poza stroną (Referencja) | Łączy dwie części diagramu przepływu na różnych stronach. |
Kroki tworzenia diagramów przepływu
Podczas tworzenia diagramu przepływu, zaproś osoby, które mają wiedzę na temat procesu, do udziału w dyskusji. Wiele zespołów uważa, że łatwo jest narysować diagram przepływu na tablicy lub użyć oprogramowania do tworzenia diagramów przepływu i wyświetlić diagram na ścianie za pomocą projektora. To pozwala na przesuwanie kroków i dodawanie kroków w miarę definiowania procesu.
Oto proste kroki do stworzenia diagramu przepływu:
Tworzenie diagramu przepływu:
- burza mózgów dotycząca kroków w procesach,
- wypisz te procesy w kolejności, w jakiej występują.
- Przejrzyj, co się wydarzy następnie w procesie?
- rozważ, czy przed następnym krokiem należy podjąć decyzję? (np. jeśli tak, to…; jeśli nie, to…)
- Połącz je za pomocą strzałek, aby pokazać przepływ procesu
- Na koniec przejrzyj swój diagram przepływu. Przeanalizuj każdy krok, pytając swój zespół, czy poprawnie przedstawiłeś sekwencję działań i decyzji związanych z procesem.
Prosty przykład diagramu przepływu – Średnia dwóch liczb
Oto diagram przepływu do obliczenia średniej dwóch liczb.

Edytuj ten przykład diagramu przepływu
Zasady tworzenia diagramów przepływu
- Diagramy przepływu mogą mieć tylko jeden symbol startu i jeden symbol zatrzymania
- Strzałki nie powinny unikać krzyżowania się
- Ogólny kierunek przepływu procesu jest od góry do dołu lub od lewej do prawej
- Łączniki na stronie są reprezentowane przez liczby
- Łączniki poza stroną są reprezentowane przez litery
Łącznik na stronie i łącznik poza stroną
Kiedy masz duży diagram przepływu i możesz mieć trudności z dopasowaniem go do jednej strony, lub chcesz podzielić problem na dwa logicznie powiązane diagramy przepływu, które same są osobnym diagramem przepływu, możesz skorzystać z połączeń na stronie/połączeń poza stroną.
- Łączniki na stronie używają liter wewnątrz okręgów, aby wskazać lokalizację sąsiednich łączników. „1” łączy się z „1”, „2” łączy się z „2”, itd.
- Łączniki poza stroną używają numeru strony, na której znajduje się następna lub poprzednia część diagramu przepływu. Łączniki na stronie i poza stroną mają jedno wejście lub jedno wyjście.
Przykład łącznika na stronie

Edytuj ten szablon diagramu przepływu
Przykład łącznika poza stroną

Edytuj ten przykład diagramu przepływu
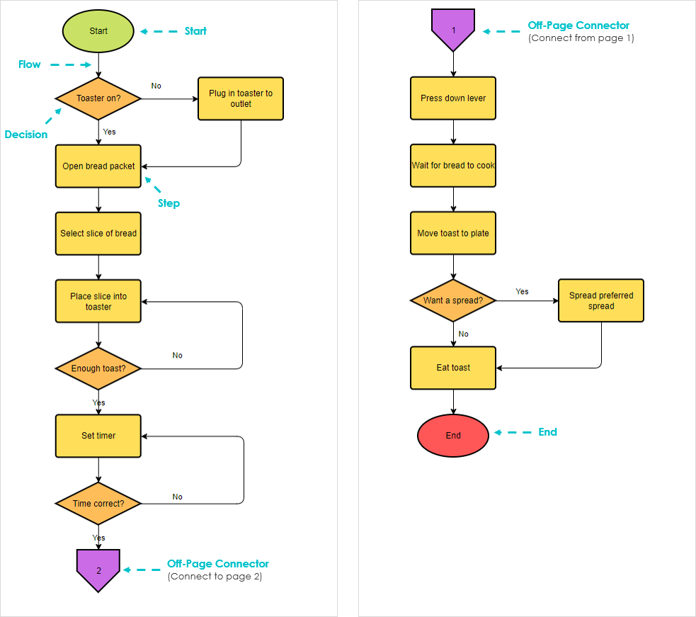
Przykład łącznika na stronie – Robienie toastu
Załóżmy, że chcesz zrobić toast w następujących 12 krokach i przedstawić go w diagramie przepływu:
- Sprawdź, czy toster jest podłączony. (Czy jest podłączony?)
- Otwórz paczkę chleba.
- Wybierz kromkę chleba.
- Umieść kromkę chleba w tosterze.
- Czy jesteś zadowolony z liczby kromek?
- Ustaw timer tostera.
- Czy jesteś zadowolony z czasu tostowania?
- Naciśnij dźwignię.
- Czekaj, aż chleb się upiecze.
- Przenieś wszystkie kromki tostów na talerz.
- Czy chciałeś go bez dodatków, czy z dodatkiem?
- Jedz.
Diagram przepływu robienia toastu z łącznikiem na stronie:

Edytuj ten przykład diagramu przepływu
Dowiedz się więcej o diagramach przepływu z przykładami
Diagram przepływu jest jednym z najczęściej używanych diagramów, który reprezentuje algorytm, przepływ pracy lub proces, pokazując kroki w różnych prostokątach i łącząc je w kolejności za pomocą strzałek. Możesz stworzyć diagram przepływu od podstaw lub po prostu zacząć od dostępnych w naszym oprogramowaniu do diagramów przepływu – Visual Paradigm Online.

Potrzebujesz inspiracji? Przygotowaliśmy kilka przykładów diagramów przepływu poniżej, aby pomóc Ci zacząć. Kliknij na diagram przepływu, aby go zobaczyć, lub kliknij przycisk Edytuj, aby rozpocząć edytowanie.
Ten post dostępny jest również w Deutsch, English, Español, فارسی, Français, English, Bahasa Indonesia, 日本語, Portuguese, Ру́сский, Việt Nam, 简体中文 and 繁體中文















































































































