de_DEen_USes_ESfa_IRfr_FRhi_INid_IDjapl_PLpt_PTru_RUvizh_CNzh_TW

डेटा फ्लो डायग्राम्स को समझना: सिस्टम विश्लेषण और डिज़ाइन के लिए एक व्यापक गाइड

डेटा फ्लो डायग्राम्स (DFDs) सूचना के प्रवाह को एक सिस्टम के भीतर दिखाने वाले दृश्य प्रतिनिधित्व हैं। इनका उपयोग संरचित तरीके से प्रक्रियाओं और डेटा प्रवाह का वर्णन करने के लिए किया जाता है, और यह जानकारी प्रणालियों के विश्लेषण, डिज़ाइन और दस्तावेज़ीकरण में उपयोगी है।

How to Create Data Flow Diagram (DFD)?

डेटा फ्लो डायग्राम (DFD) क्या है?

एक डेटा फ्लो डायग्राम एक सिस्टम के माध्यम से डेटा के प्रवाह का ग्राफिकल प्रतिनिधित्व है। यह प्रत्येक प्रक्रिया के इनपुट और आउटपुट, डेटा स्टोर में संग्रहीत डेटा, और इन घटकों के बीच डेटा के प्रवाह को दिखाता है। DFD का उद्देश्य सिस्टम के भीतर डेटा के प्रवाह को दिखाना और सिस्टम के कार्य करने के तरीके का स्पष्ट और संक्षिप्त दृश्य प्रदान करना है।

Chapter 8. Data Flow Diagram - Visual Paradigm Community Circle

DFD क्यों महत्वपूर्ण हैं?

DFD महत्वपूर्ण हैं क्योंकि वे जानकारी प्रणालियों के विश्लेषण और डिज़ाइन के लिए एक संरचित तरीका प्रदान करते हैं। इनके कारण सिस्टम के इनपुट, आउटपुट और प्रक्रियाओं की स्पष्ट समझ मिलती है, जो संभावित समस्याओं और अक्षमताओं की पहचान में मदद कर सकती है। DFD जानकारी प्रणालियों के दस्तावेज़ीकरण में भी उपयोगी हैं, क्योंकि वे सिस्टम का एक दृश्य प्रतिनिधित्व प्रदान करते हैं जिसे तकनीकी और गैर-तकनीकी दोनों ही हितधारक समझ सकते हैं।

DFD का संक्षिप्त इतिहास:

DFD का पहला प्रस्ताव लैरी कॉन्स्टेंटाइन और एड यूरडॉन ने अपनी पुस्तक “स्ट्रक्चर्ड डिज़ाइन” में 1979 में किया था। इस तकनीक का उपयोग पहले बड़े और जटिल सॉफ्टवेयर प्रणालियों के विकास में किया गया था। समय के साथ, DFD का उपयोग विभिन्न उद्योगों में किया जाने लगा और यह सिस्टम विश्लेषण और डिज़ाइन के लिए एक महत्वपूर्ण उपकरण बन गया।

डेटा फ्लो डायग्राम्स की मूल अवधारणाएं:

DFD की मूल अवधारणाएं सिस्टम के घटकों, सिस्टम के भीतर होने वाली प्रक्रियाओं, सिस्टम के भीतर डेटा को रखने वाले डेटा स्टोर और इन घटकों के बीच डेटा के प्रवाह को शामिल करती हैं। DFD को विभिन्न स्तरों पर अमूर्तता के साथ बनाया जा सकता है, जैसे उच्च स्तर के संदर्भ डायग्राम जो सिस्टम के पर्यावरण के संबंध में सिस्टम को दिखाते हैं, या विस्तृत डायग्राम जो सिस्टम के आंतरिक कार्यों को दिखाते हैं। अलग-अलग अमूर्तता के स्तर विभिन्न स्तरों पर विस्तृत विश्लेषण की अनुमति देते हैं।

DFD के तत्व

डेटा फ्लो डायग्राम (DFD) कई तत्वों से मिलकर बनते हैं जो सिस्टम और उसके डेटा प्रवाह का प्रतिनिधित्व करते हैं। इस खंड में हम DFD के प्रकार, DFD के निर्माण के नियम, DFD के उपयोग के लाभ, और DFD बनाने में शामिल चरणों का अध्ययन करेंगे।

डेटा फ्लो डायग्राम में उपयोग किए जाने वाले प्रतीक

डेटा फ्लो डायग्राम (DFD) एक सिस्टम के विभिन्न तत्वों और उनके संबंधों का प्रतिनिधित्व करने के लिए प्रतीकों का उपयोग करते हैं। इस खंड में हम DFD में उपयोग किए जाने वाले प्रतीकों का अध्ययन करेंगे, जिसमें बाहरी एकाइयाँ, प्रक्रियाएँ, डेटा स्टोर और डेटा प्रवाह शामिल हैं।

विभिन्न लेखकों और विधियों ने DFD के लिए अपने अनुक्रमण प्रणाली विकसित की हैं, जिसके कारण उपयोग किए जाने वाले प्रतीकों में हल्के अंतर आते हैं। हालांकि, DFD की मूल अवधारणाएं और सिद्धांत इन अनुक्रमणों के बीच एक जैसे रहते हैं, और अनुक्रमण का चयन आमतौर पर विशिष्ट परियोजना या संगठन के पसंद पर निर्भर करता है।

DFD Using Yourdon and DeMarco Notation

यह ध्यान देने योग्य है कि जिस अनुक्रमण का उपयोग किया जाता है, उसके बावजूद DFD का उद्देश्य डेटा के प्रवाह को स्पष्ट और संक्षिप्त तरीके से एक सिस्टम के माध्यम से दिखाना रहता है।

बाहरी एकाइयाँ:

बाहरी एकाइयाँ वे एकाइयाँ हैं जो सिस्टम के बाहर होती हैं और सिस्टम से बातचीत करती हैं। इन्हें DFD के किनारों पर आयताकार द्वारा दर्शाया जाता है। बाहरी एकाइयाँ इनपुट के स्रोत या आउटपुट के गंतव्य होती हैं और उन्हें उनके सिस्टम में भूमिका को दर्शाने के लिए लेबल किया जाता है। बाहरी एकाइयों के उदाहरण में ग्राहक, आपूर्तिकर्ता और नियामक निकाय शामिल हैं।

प्रक्रियाएँ:

प्रक्रियाएँ सिस्टम द्वारा की जाने वाली गतिविधियों या कार्यों का प्रतिनिधित्व करती हैं। इन्हें DFD में गोले या गोल किनारे वाले आयताकार द्वारा दर्शाया जाता है। प्रत्येक प्रक्रिया का एक अद्वितीय लेबल होता है जो उसके द्वारा किए जाने वाले कार्य का वर्णन करता है। प्रक्रियाएँ इनपुट प्राप्त कर सकती हैं, आउटपुट उत्पन्न कर सकती हैं, या दोनों कार्य कर सकती हैं।

डेटा स्टोर:

डेटा स्टोर सिस्टम में डेटा के भंडारण के स्थानों का प्रतिनिधित्व करते हैं। इन्हें DFD में दो ओरों पर समानांतर रेखाओं वाले आयताकार द्वारा दर्शाया जाता है। डेटा स्टोर भौतिक हो सकते हैं, जैसे फाइल बॉक्स, या इलेक्ट्रॉनिक, जैसे डेटाबेस। प्रत्येक डेटा स्टोर का एक अद्वितीय लेबल होता है जो उसमें संग्रहीत डेटा के प्रकार का वर्णन करता है।

डेटा प्रवाह:

डेटा प्रवाह प्रक्रियाओं और डेटा स्टोर के बीच डेटा के गति का प्रतिनिधित्व करते हैं। इन्हें DFD में तीर द्वारा दर्शाया जाता है। डेटा प्रवाह को भेजे जा रहे डेटा का वर्णन करने के लिए लेबल किया जाता है। प्रत्येक डेटा प्रवाह की दिशा होती है, जो यह दर्शाती है कि यह प्रक्रिया या डेटा स्टोर से इनपुट है या आउटपुट।

DFD में उपयोग किए जाने वाले प्रतीक सिस्टम और उसके घटकों का ग्राफिकल प्रतिनिधित्व प्रदान करते हैं। DFD को बनाने और समझने के लिए इन प्रतीकों को समझना आवश्यक है। इन प्रतीकों के उपयोग से हितधारक सिस्टम में डेटा और प्रक्रियाओं के प्रवाह को दृश्य रूप से देख सकते हैं और सुधार के संभावित क्षेत्रों की पहचान कर सकते हैं।

DFD के प्रकार:

DFD के तीन प्रकार हैं:

  1. संदर्भ आरेख: एक संदर्भ आरेख प्रणाली को एकल प्रक्रिया के रूप में दर्शाता है और इसके बाहरी एजेंटों के साथ इंटरैक्शन को दर्शाता है। यह DFD का सबसे ऊपरी स्तर है और प्रणाली का एक समग्र दृश्य प्रदान करता है।

Online Data Flow Diagram Maker

  1. स्तर 0 आरेख: एक स्तर 0 आरेख प्रणाली की मुख्य प्रक्रियाओं को दर्शाता है, जिसमें इनपुट, आउटपुट और डेटा स्टोर को शामिल किया गया है। यह संदर्भ आरेख की तुलना में प्रणाली के बारे में अधिक विस्तृत दृश्य प्रदान करता है।
  2. निचले स्तर के आरेख: निचले स्तर के आरेख प्रक्रियाओं को अधिक विस्तार से दर्शाते हैं, जिसमें प्रत्येक स्तर पर अधिक प्रक्रियाओं और डेटा स्टोर को शामिल किया गया है। ये प्रणाली के बारे में अधिक विस्तृत दृश्य प्रदान करते हैं और सुधार के क्षेत्रों की पहचान करने में मदद कर सकते हैं।

    What is Data Flow Diagram (DFD)? How to Draw DFD?

DFD बनाने के नियम:

एक प्रभावी DFD बनाने के लिए, कई नियमों का पालन करना चाहिए:

  1. संदर्भ आरेख से शुरू करें: एक संदर्भ आरेख प्रणाली और इसके बाहरी एजेंटों के साथ इंटरैक्शन का एक समग्र दृश्य प्रदान करता है। यह DFD की नींव है और पहले बनाया जाना चाहिए।
  2. स्पष्ट और संक्षिप्त नोटेशन का उपयोग करें: DFD को समझने और संचारित करने में आसान बनाने के लिए, स्पष्ट और संक्षिप्त नोटेशन का उपयोग करना चाहिए। इसमें आरेख के पूरे में स्थिर प्रतीकों और प्रथाओं का उपयोग शामिल है।
  3. आरेख को संतुलित बनाएं: किसी प्रक्रिया के इनपुट को उसके आउटपुट के बराबर होना चाहिए, ताकि सुनिश्चित किया जा सके कि प्रणाली पूर्ण है और कोई डेटा नष्ट या दोहराया नहीं जाता है।
  4. सभी आवश्यक प्रक्रियाओं और डेटा स्टोर को शामिल करें: DFD में प्रणाली के सही ढंग से काम करने के लिए आवश्यक सभी प्रक्रियाओं और डेटा स्टोर को शामिल करना चाहिए। इससे यह सुनिश्चित होता है कि DFD पूर्ण है और कोई महत्वपूर्ण जानकारी छूट नहीं जाती है।

DFD के उपयोग के लाभ:

DFD के उपयोग के कई लाभ हैं:

  1. प्रणाली की समझ में सुधार करता है: DFD प्रणाली और इसके घटकों को स्पष्ट और संक्षिप्त तरीके से प्रस्तुत करते हैं, जिससे इसे समझना और संचारित करना आसान हो जाता है।
  2. सुधार के क्षेत्रों की पहचान करता है: DFD प्रणाली में अक्षमता या अतिरिक्तता के क्षेत्रों की पहचान करने में मदद कर सकते हैं, जिससे संभावित सुधार किए जा सकते हैं।
  3. अन्य प्रणाली दस्तावेज़ों के लिए आधार: DFD का उपयोग अन्य प्रणाली दस्तावेज़ों के निर्माण के लिए किया जा सकता है, जैसे कि कार्यात्मक आवश्यकताएं और परीक्षण केस।
  4. सहयोग को सुगम बनाता है: DFD स्टेकहोल्डर्स के बीच सहयोग को सुगम बनाते हैं, जिससे प्रणाली के बारे में साझा समझ प्रदान करते हैं।

डेटा प्रवाह आरेख बनाना:

Data Flow Diagram: The Top-Down Decomposition Technique

DFD बनाने में शामिल चरण निम्नलिखित हैं:

  1. प्रक्रियाओं और डेटा प्रवाह की पहचान करें: DFD बनाने का पहला चरण प्रणाली में शामिल प्रक्रियाओं और डेटा प्रवाह की पहचान करना है। इसे स्टेकहोल्डर्स के साथ साक्षात्कार और प्रणाली दस्तावेज़ों के विश्लेषण के माध्यम से किया जा सकता है।
  2. संदर्भ आरेख बनाएं: संदर्भ आरेख में प्रणाली को एकल प्रक्रिया के रूप में दिखाया जाता है और इसके बाहरी संस्थाओं के साथ इसके अंतरक्रियाओं को दिखाया जाता है। यह DFD की आधारशिला है और पहले बनाई जानी चाहिए।
  3. DFD के स्तर 0 और उसके बाद के स्तर बनाएं: संदर्भ आरेख बनाने के बाद अगला चरण स्तर 0 आरेख बनाना है, जो प्रणाली की मुख्य प्रक्रियाओं को दिखाता है। बाद के स्तर प्रक्रियाओं को अधिक विस्तार से दिखाते हैं, जिसमें प्रत्येक स्तर पर अधिक प्रक्रियाएं और डेटा भंडार शामिल होते हैं।
  4. DFD बनाने के लिए दिशानिर्देश: DFD बनाते समय, यह आवश्यक है कि दिशानिर्देशों का पालन किया जाए ताकि आरेख समझने और संचार करने में आसान हो। इसमें स्पष्ट और संक्षिप्त नोटेशन का उपयोग, अनावश्यक जटिलता से बचना और पूरे आरेख में स्थिर प्रतीकों और प्रणालियों का उपयोग शामिल है।

DFD के तत्वों में DFD के प्रकार, DFD के निर्माण के नियमों और लाभ शामिल हैं

DFD बनाने के चरण

DFD बनाने में प्रणाली में शामिल प्रक्रियाओं और डेटा प्रवाहों की पहचान करना, संदर्भ आरेख बनाना, स्तर 0 और उसके बाद के स्तरों के DFD बनाना और DFD बनाने के लिए दिशानिर्देशों का पालन करना शामिल है। इस प्रक्रिया में समय लग सकता है, लेकिन यह विश्लेषण और प्रणाली डिजाइन के लिए एक महत्वपूर्ण चरण है। DFD बनाने में शामिल चरण निम्नलिखित हैं:

  1. प्रक्रियाओं और डेटा प्रवाहों की पहचान करना: पहला चरण प्रणाली में शामिल प्रक्रियाओं और डेटा प्रवाहों की पहचान करना है। इसे स्टेकहोल्डर्स के साथ साक्षात्कार और प्रणाली दस्तावेजों के विश्लेषण के माध्यम से किया जा सकता है। उद्देश्य प्रणाली में सभी प्रक्रियाओं और डेटा प्रवाहों की पहचान करना है।
  2. संदर्भ आरेख बनाना: संदर्भ आरेख में प्रणाली को एकल प्रक्रिया के रूप में दिखाया जाता है और इसके बाहरी संस्थाओं के साथ इसके अंतरक्रियाओं को दिखाया जाता है। यह DFD की आधारशिला है और पहले बनाई जानी चाहिए। संदर्भ आरेख में प्रणाली के इनपुट और आउटपुट और उन बाहरी संस्थाओं को दिखाना चाहिए जो प्रणाली के साथ अंतरक्रिया करते हैं।
  3. DFD के स्तर 0 और उसके बाद के स्तर बनाना: संदर्भ आरेख बनाने के बाद अगला चरण स्तर 0 आरेख बनाना है। स्तर 0 आरेख प्रणाली की मुख्य प्रक्रियाओं को दिखाता है, जिसमें इनपुट, आउटपुट और डेटा भंडार शामिल हैं। यह संदर्भ आरेख की तुलना में प्रणाली के अधिक विस्तृत दृश्य को प्रदान करता है। बाद के स्तर प्रक्रियाओं को अधिक विस्तार से दिखाते हैं, जिसमें प्रत्येक स्तर पर अधिक प्रक्रियाएं और डेटा भंडार शामिल होते हैं। उद्देश्य प्रणाली के विभिन्न विस्तार स्तरों पर दिखाने वाले आरेखों की श्रृंखला बनाना है।
  4. DFD बनाने के लिए दिशानिर्देश: DFD बनाते समय, यह आवश्यक है कि दिशानिर्देशों का पालन किया जाए ताकि आरेख समझने और संचार करने में आसान हो। इसमें स्पष्ट और संक्षिप्त नोटेशन का उपयोग, अनावश्यक जटिलता से बचना और पूरे आरेख में स्थिर प्रतीकों और प्रणालियों का उपयोग शामिल है। आरेख को पढ़ने में आसान होना चाहिए, और इसमें प्रणाली में डेटा प्रवाह और प्रक्रियाओं को स्पष्ट रूप से दिखाना चाहिए।

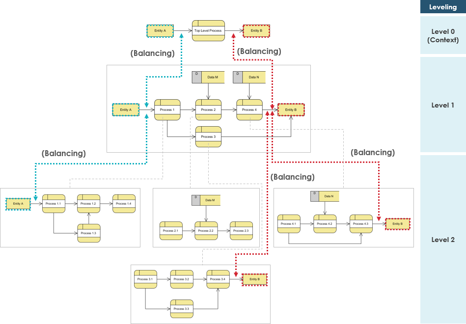
डेटा प्रवाह आरेखों की उन्नत अवधारणाएं

डेटा प्रवाह आरेख (DFD) प्रणाली के घटकों और डेटा प्रवाह को दृश्य रूप से दिखाने के लिए एक शक्तिशाली उपकरण है। DFD की मूल अवधारणाओं के अलावा, कई उन्नत अवधारणाएं हैं जो अधिक जटिल और व्यापक आरेख बनाने में मदद कर सकती हैं। इन उन्नत अवधारणाओं में विघटन, संतुलन, विभाजन और अब्स्ट्रैक्शन के स्तर शामिल हैं।

विघटन:

विघटन एक जटिल प्रणाली को छोटे, अधिक प्रबंधन योग्य घटकों में बांटने की प्रक्रिया है। DFD में, विघटन को कम स्तरों पर प्रक्रियाओं और डेटा प्रवाहों को दिखाने वाले अधिक विस्तृत आरेख बनाकर दर्शाया जाता है। प्रत्येक आरेख स्तर प्रणाली के अधिक विस्तृत दृश्य को दर्शाता है, जिसमें प्रत्येक स्तर पर अधिक प्रक्रियाएं और डेटा भंडार शामिल होते हैं।

संतुलन:

संतुलन प्रक्रिया में इनपुट और आउटपुट के बराबर होने की गारंटी देना है। यह सुनिश्चित करने के लिए महत्वपूर्ण है कि प्रणाली पूर्ण हो और कोई डेटा नष्ट या दोहराया न जाए। DFD में, संतुलन को सुनिश्चित करने के लिए यह सुनिश्चित करना है कि प्रक्रिया में आने वाले और निकलने वाले डेटा प्रवाह बराबर हों। यदि ऐसा नहीं है, तो आरेख संतुलित नहीं है, और समस्या को दूर करना होगा।

विभाजन:

विभाजन एक प्रणाली को छोटे उप-प्रणालियों में अलग करने की प्रक्रिया है जिन्हें अलग-अलग विश्लेषण और प्रबंधन किया जा सकता है। DFD में, विभाजन को प्रत्येक उप-प्रणाली के लिए अलग-अलग आरेख बनाकर दर्शाया जाता है। इससे प्रत्येक उप-प्रणाली के लिए अधिक विस्तृत विश्लेषण की संभावना होती है और सुधार के क्षेत्रों की पहचान में मदद मिलती है।

अब्स्ट्रैक्शन के स्तर:

Data Flow Diagram (DFD) Software

अब्स्ट्रैक्शन के स्तर का अर्थ DFD में शामिल विस्तार के स्तर से है। उच्च स्तर के अब्स्ट्रैक्शन में कम विस्तार होता है और प्रणाली के एक अधिक सामान्य अवलोकन प्रदान करता है, जबकि निम्न स्तर के अब्स्ट्रैक्शन में अधिक विस्तार होता है और प्रणाली के अधिक विशिष्ट दृश्य प्रदान करता है। DFD में, संदर्भ आरेख उच्चतम स्तर के अब्स्ट्रैक्शन का प्रतिनिधित्व करता है, जबकि बाद के आरेख अधिक विस्तार के साथ निम्न स्तर के अब्स्ट्रैक्शन प्रदान करते हैं।

DFD की उन्नत अवधारणाएं जैसे विघटन, संतुलन, विभाजन और अब्स्ट्रैक्शन के स्तर अधिक जटिल और व्यापक आरेख बनाने में मदद कर सकती हैं जो प्रणाली के घटकों और डेटा प्रवाह के विस्तृत दृश्य प्रदान करते हैं। इन उन्नत अवधारणाओं की मदद से सुधार के क्षेत्रों की पहचान करने और प्रणाली विश्लेषण और प्रबंधन को प्रभावी बनाने में मदद मिलती है।

डेटा प्रवाह आरेख बनाने के लिए उपकरण

डेटा प्रवाह आरेख (DFD) बनाने के लिए उपकरण महत्वपूर्ण हैं क्योंकि ये उपयोगकर्ताओं को सटीक और प्रभावी आरेख बनाने में कुशलता से मदद करते हैं। इस खंड में हम DFD के लिए सॉफ्टवेयर उपकरणों का अवलोकन प्रदान करेंगे, विभिन्न उपकरणों की तुलना करेंगे और अपनी DFD की आवश्यकताओं के लिए सही उपकरण चुनने के लिए टिप्स प्रदान करेंगे।

DFD के लिए सॉफ्टवेयर टूल्स का ओवरव्यू:

DFD बनाने के लिए कई सॉफ्टवेयर टूल्स उपलब्ध हैं। कुछ लोकप्रिय टूल्स में शामिल हैं:

  1. माइक्रोसॉफ्ट विजियो:माइक्रोसॉफ्ट विजियो एक शक्तिशाली डायग्रामिंग टूल है जिसका व्यापक रूप से DFD बनाने के लिए उपयोग किया जाता है। इसमें विभिन्न विशेषताएं और टेम्पलेट्स हैं जो प्रभावी डायग्राम बनाने में आसानी प्रदान करते हैं।
  2. विजुअल पैराडाइग्म ऑनलाइन: विजुअल पैराडाइग्म ऑनलाइन एक क्लाउड-आधारित डायग्रामिंग टूल है जो उपयोगकर्ताओं को DFD और अन्य प्रकार के डायग्राम बनाने की अनुमति देता है। इसमें उच्च गुणवत्ता वाले डायग्राम बनाने में आसानी प्रदान करने वाले विभिन्न टेम्पलेट्स और विशेषताएं हैं।
  3. विजुअल पैराडाइग्म डेस्कटॉप: विजुअल पैराडाइग्म एक शक्तिशाली डायग्रामिंग टूल है जो उपयोगकर्ताओं को DFD और अन्य प्रकार के डायग्राम बनाने की अनुमति देता है। इसमें विभिन्न टेम्पलेट्स और विशेषताएं हैं जो प्रोफेशनल दिखने वाले डायग्राम बनाने में आसानी प्रदान करते हैं।

विभिन्न टूल्स की तुलना:

DFD बनाने के लिए टूल चुनते समय, अपनी आवश्यकताओं के अनुरूप सबसे अच्छा टूल चुनने के लिए विभिन्न टूल्स की तुलना करना महत्वपूर्ण है। टूल्स की तुलना करते समय ध्यान देने योग्य कुछ कारक हैं:

  1. उपयोग में आसानी: टूल का उपयोग आसान होना चाहिए, जिसमें एक स्पष्ट इंटरफेस और स्पष्ट निर्देश हों।
  2. विशेषताओं की श्रेणी: टूल को DFD बनाने के लिए विभिन्न विशेषताएं प्रदान करनी चाहिए, जिसमें डायग्राम में प्रतीक, लेबल और अन्य तत्व जोड़ने की क्षमता शामिल हो।
  3. टेम्पलेट्स: टूल को DFD बनाने के लिए विभिन्न टेम्पलेट्स प्रदान करने चाहिए, जिसमें विभिन्न प्रकार के DFD के लिए टेम्पलेट्स शामिल हों।
  4. लागत: टूल की लागत को ध्यान में रखना चाहिए, जिसमें सब्सक्रिप्शन शुल्क जैसी निरंतर लागतें भी शामिल हों।
  5. एकीकरण: टूल को संगठन में उपयोग किए जाने वाले अन्य सॉफ्टवेयर टूल्स के साथ एकीकृत होना चाहिए, जैसे प्रोजेक्ट मैनेजमेंट सॉफ्टवेयर या अन्य डायग्रामिंग टूल्स।

DFD के लिए टूल चुनने के लिए टिप्स:

DFD बनाने के लिए टूल चुनते समय निम्नलिखित टिप्स को ध्यान में रखें:

  1. अपनी आवश्यकताओं को निर्धारित करें : अपने संगठन की विशिष्ट आवश्यकताओं को पहचानें, जिसमें बनाए जाने वाले DFD के प्रकार, उपयोगकर्ताओं की संख्या और उपयोगकर्ताओं के विशेषज्ञता स्तर शामिल हों।
  2. विशेषताओं पर विचार करें: एक ऐसे टूल की तलाश करें जो प्रभावी DFD बनाने के लिए आवश्यक विशेषताएं प्रदान करे, जिसमें प्रतीक, टेम्पलेट्स और लेबल और अन्य तत्व जोड़ने की क्षमता शामिल हो।
  3. खरीदने से पहले आजमाएं: बहुत सारे टूल्स फ्री ट्रायल या डेमो प्रदान करते हैं, जिससे उपयोगकर्ता खरीदारी करने से पहले टूल का परीक्षण कर सकते हैं।
  4. उपयोगकर्ता प्रतिक्रिया प्राप्त करें:उपयोगकर्ताओं से अपने आग्रह और प्रतिक्रिया प्राप्त करें ताकि यह सुनिश्चित किया जा सके कि उपकरण उनकी आवश्यकताओं को पूरा करे।
  5. समर्थन और प्रशिक्षण पर विचार करें:एक ऐसे उपकरण की तलाश करें जो समर्थन और प्रशिक्षण प्रदान करे ताकि उपयोगकर्ता जल्दी से तैयार हो सकें और किसी भी समस्या का समाधान कर सकें।

DFD बनाने के लिए सही उपकरण का चयन करना एक महत्वपूर्ण निर्णय है जिसका आरेखों की प्रभावशीलता पर महत्वपूर्ण प्रभाव पड़ सकता है। विभिन्न उपकरणों की विशेषताओं, उपयोग में आसानी और लागत को ध्यान में रखकर संगठन उस उपकरण को ढूंढ सकते हैं जो उनकी आवश्यकताओं को सबसे अच्छे ढंग से पूरा करता है और उन्हें सटीक और प्रभावी DFD बनाने में मदद करता है।

निष्कर्ष

डेटा प्रवाह आरेख (DFD) जटिल प्रणालियों को समझने और दस्तावेज़ करने के लिए एक मूल्यवान उपकरण हैं। वे एक प्रणाली और उसके घटकों का स्पष्ट और संक्षिप्त तरीके से प्रतिनिधित्व करते हैं, जिससे इसे समझना और संचार करना आसान हो जाता है।

  • DFD बनाने के निर्देशों का पालन करने और उचित प्रतीकों का उपयोग करने से आप एक प्रभावी आरेख बना सकते हैं जो आपकी प्रणाली का सटीक प्रतिनिधित्व करता है। साथ ही, DFD बनाने और प्रबंधित करने में मदद करने वाले कई सॉफ्टवेयर उपकरण उपलब्ध हैं।
  • DFD के प्रकार, उन्हें बनाने के नियमों और अग्रिम अवधारणाओं जैसे अपघटन और संतुलन को ध्यान में रखकर आप अपनी प्रणाली का विस्तृत और सटीक प्रतिनिधित्व बना सकते हैं।
  • DFD का उपयोग करके आप सुधार के क्षेत्रों की पहचान कर सकते हैं, स्टेकहोल्डर्स के बीच सहयोग को बढ़ावा दे सकते हैं, और अन्य प्रणाली दस्तावेज़ीकरण के आधार का निर्माण कर सकते हैं।

DFD पर संसाधन

 

यह पोस्ट Deutsch, English, Español, فارسی, Français, Bahasa Indonesia, 日本語, Polski, Portuguese, Ру́сский, Việt Nam, 简体中文 और 繁體中文 में भी उपलब्ध है।