फॉल्ट ट्री विश्लेषण1962 में बेल लैबोरेटरी द्वारा पेश किया गया था और यह सुरक्षा से लेकर प्रबंधन के मुद्दों तक विभिन्न समस्याओं को हल करने के लिए सबसे अधिक उपयोग किए जाने वाले में से एक है।
फॉल्ट ट्री विश्लेषण (FTA) एक ऊपर से नीचे की निगमनात्मक फॉल्ट विश्लेषण है, जिसमें बूलियन तर्क का उपयोग निम्न स्तर की घटनाओं के साथ किया जाता है ताकि प्रणाली की अप्रत्याशित अवस्थाओं का विश्लेषण किया जा सके। इस विश्लेषण विधि का मुख्य रूप से सुरक्षा इंजीनियरिंग और विश्वसनीयता इंजीनियरिंग में उपयोग किया जाता है ताकि प्रणाली के विफल होने के कारणों को समझा जा सके, जोखिम को कम करने का सबसे अच्छा तरीका निर्धारित किया जा सके, और सुरक्षा घटनाओं या विशिष्ट प्रणाली-स्तरीय (कार्यात्मक) विफलताओं की घटना दर का निर्धारण (या अनुभव) किया जा सके।
फॉल्ट ट्री विश्लेषण का उद्देश्य क्या है?
फॉल्ट ट्री विश्लेषण का मुख्य उद्देश्य यह समझने में मदद करना है कि प्रणाली की विफलताओं के संभावित कारण क्या हो सकते हैं, जब विफलता घटित होने से पहले। आप विश्लेषणात्मक या सांख्यिकीय विधियों का उपयोग करके शीर्ष घटनाओं की संभावना का आकलन कर सकते हैं। इन गणनाओं में प्रणाली की मात्रात्मक विश्वसनीयता और रखरखाव संबंधी जानकारी शामिल है, जैसे विफलता की संभावना, विफलता दर और मरम्मत दर। FTA पूरा करने के बाद, आप प्रणाली की सुरक्षा और विश्वसनीयता में सुधार करने पर ध्यान केंद्रित कर सकते हैं।
सामान्य फॉल्ट ट्री विश्लेषण एक संभावित विफलता से शुरू होता है, और फिर एक दृश्य प्रतिनिधित्व जिसे फॉल्ट ट्री डायग्राम कहा जाता है, के माध्यम से पीछे की ओर काम करके संभावित प्रभावित कारकों को निर्धारित करता है। फॉल्ट ट्री ऊपर से नीचे की दृष्टि अपनाती है, परिणाम (एक संभावित विफलता स्थिति) से शुरू होती है, और फिर विफलता के कारण बन सकने वाले कारकों का मूल्यांकन करती है।
फॉल्ट ट्री विश्लेषण कौन करता है?
FTA एयरोस्पेस, परमाणु ऊर्जा, रसायन, फार्मास्यूटिकल, पेट्रोकेमिकल और अन्य उच्च जोखिम वाले उद्योगों में लागू की जाती है; यह सॉफ्टवेयर इंजीनियरिंग में डीबगिंग के उद्देश्यों के लिए भी उपयोग की जाती है, जो बग का पता लगाने के लिए उपयोग की जाने वाली कारण निरसन तकनीक से निकटता से संबंधित है।
FTA नोटेशन
एक फॉल्ट ट्री विश्लेषण एक प्रक्रिया में विभिन्न बिंदुओं, कारणों और प्रभावों को चिह्नित करने के लिए कुछ मूलभूत प्रतीकों का उपयोग करता है। बहुत सारे प्रतीक हैं, लेकिन यहां कुछ मूल बातें हैं जो आपको फॉल्ट ट्री डायग्राम डिजाइन करना शुरू करने में मदद करेंगी।
प्रतीकों का उपयोग विभिन्न घटनाओं का प्रतिनिधित्व करने और संबंधों का वर्णन करने के लिए किया जाता है:
गेट प्रतीक

एंड गेट — एक ऐसी स्थिति का प्रतिनिधित्व करता है जिसमें गेट के नीचे दिखाई गई सभी घटनाओं (इनपुट गेट) की उपस्थिति गेट के ऊपर दिखाई गई घटना (आउटपुट घटना) के घटित होने के लिए आवश्यक है। इसका अर्थ है कि आउटपुट घटना तभी घटित होगी जब सभी इनपुट घटनाएं एक साथ उपस्थित हों।

ओर गेट — एक ऐसी स्थिति का प्रतिनिधित्व करता है जिसमें गेट के नीचे दिखाई गई किसी भी घटना (इनपुट गेट) के कारण गेट के ऊपर दिखाई गई घटना (आउटपुट घटना) घटित होगी। घटना तभी घटित होगी जब केवल एक या किसी भी संयोजन में इनपुट घटनाएं उपस्थित हों।
घटना प्रतीक
घटना प्रतीकों के पांच प्रकार हैं:

आयत — आयत विश्लेषणात्मक वृक्ष का मुख्य निर्माण तत्व है। यह ऋणात्मक घटना का प्रतिनिधित्व करता है और वृक्ष के शीर्ष पर स्थित होता है और वृक्ष के भीतर कहीं भी स्थित हो सकता है ताकि अन्य घटनाओं को दर्शाया जा सके जिन्हें आगे विभाजित किया जा सकता है। यह एकमात्र प्रतीक है जिसके नीचे तर्क गेट और इनपुट घटनाएं होती हैं।

वृत्त — एक वृत्त वृक्ष में एक आधार घटना का प्रतिनिधित्व करता है। ये वृक्ष की निचली परतों पर पाए जाते हैं और आगे विकास या विभाजन की आवश्यकता नहीं होती है। आधार घटना के नीचे कोई गेट या घटना नहीं होती है।

हीरा — हीरा एक अपूर्ण अंतिम घटना की पहचान करता है। ऐसी घटना पूरी तरह से विकसित नहीं होती है क्योंकि जानकारी या महत्व की कमी के कारण है। फॉल्ट ट्री शाखा एक हीरे के साथ समाप्त हो सकती है। उदाहरण के लिए, अधिकांश परियोजनाओं में कर्मचारी, प्रक्रियाएं और हार्डवेयर की आवश्यकता होती है। वृक्ष विकासकर्ता निर्णय ले सकता है कि प्रक्रिया के कर्मचारी पहलू पर ध्यान केंद्रित करे और हार्डवेयर या प्रक्रियात्मक पहलुओं पर नहीं। इस मामले में, विकासकर्ता हीरे का उपयोग करके “प्रक्रियाएं” और “हार्डवेयर” को अपूर्ण अंतिम घटनाओं के रूप में दर्शाएगा।

अंडाकार — एक अंडाकार प्रतीक एक विशेष स्थिति का प्रतिनिधित्व करता है जो केवल तभी घटित हो सकती है जब कुछ विशेष परिस्थितियां उत्पन्न हों। इसे अंडाकार प्रतीक में स्पष्ट किया गया है। इसका एक उदाहरण यह हो सकता है कि कुछ क्रम में स्विच फेंके जाने चाहिए जब तक कोई क्रिया नहीं होती है।

त्रिभुज — त्रिभुज वृक्ष के भीतर एक फॉल्ट ट्री शाखा के एक स्थान से दूसरे स्थान पर स्थानांतरण का संकेत करता है। जहां त्रिभुज तीर के साथ वृक्ष से जुड़ता है, उस संयोजन बिंदु के नीचे दिखाई गई सभी चीजें वृक्ष के दूसरे क्षेत्र में स्थानांतरित हो जाती हैं। इस क्षेत्र की पहचान एक संगत त्रिभुज द्वारा की जाती है जो ऊर्ध्वाधर रेखा के साथ वृक्ष से जुड़ी होती है। अक्षर, संख्याएं या आंकड़े एक सेट ट्रांसफर प्रतीकों को दूसरे से अलग करते हैं। विश्लेषणात्मक वृक्ष की सरलता बनाए रखने के लिए ट्रांसफर प्रतीक का उपयोग सीमित रूप से किया जाना चाहिए।
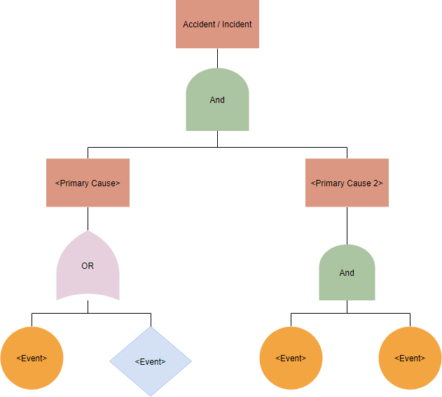
सामान्य फॉल्ट ट्री डायग्राम चित्रण

फॉल्ट ट्री विकास चरण
एक व्यापक FTA करने के लिए, निम्नलिखित चरणों का पालन करें:
- प्रणाली को परिभाषित करें. इसमें विश्लेषण के दायरे को शामिल करना है, जिसमें असफलता को कैसे परिभाषित किया जाता है। यह महत्वपूर्ण हो जाता है जब किसी प्रणाली में एक तत्व असफल हो जाए या एक एकल कार्य असफल हो जाए और प्रणाली का शेष हिस्सा अभी भी कार्य करता रहे।
- शीर्ष स्तर की असफलताओं को परिभाषित करें. असफलता की स्थिति को परिभाषित करें, और शीर्ष स्तर की असफलता को लिखें।
- शीर्ष स्तर की असफलता के कारणों की पहचान करें. तकनीकी जानकारी और पेशेवर निर्णयों का उपयोग करके असफलता के होने के संभावित कारणों को निर्धारित करें। याद रखें, ये स्तर दो के तत्व हैं क्योंकि ये वृक्ष में शीर्ष स्तर की असफलता के ठीक नीचे आते हैं।
- अगले स्तर की घटनाओं की पहचान करें. प्रत्येक तत्व को निचले स्तरों तक अतिरिक्त गेट के साथ और बांटते रहें। तत्वों के बीच संबंधों को ध्यान में रखें ताकि आप निर्णय ले सकें कि “और” या “या” लॉजिक गेट का उपयोग करना है या नहीं।
- घटनाओं में संभावनाओं को जोड़ें. यदि संभव हो, तो सबसे निचले स्तर के प्रत्येक तत्व के घटित होने की संभावना का आकलन करें और नीचे से ऊपर की ओर सांख्यिकीय संभावनाओं की गणना करें।
- पूर्ण आरेख को अंतिम रूप दें और उसकी समीक्षा करें. श्रृंखला केवल एक मूल असफलता पर समाप्त हो सकती है: मानव, हार्डवेयर या सॉफ्टवेयर।
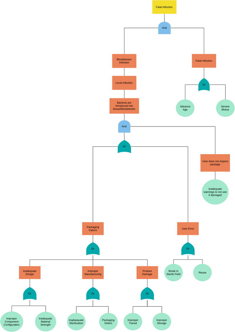
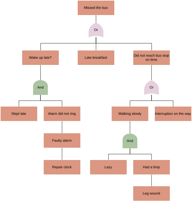
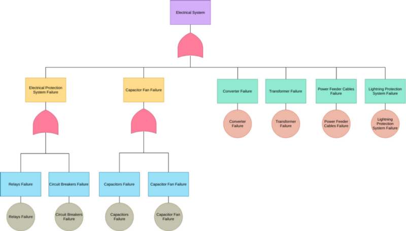
फॉल्ट ट्री आरेख उदाहरण — लाइट नहीं जलती है
आइए एक मूल फॉल्ट ट्री विश्लेषण के उदाहरण पर नजर डालें: आप एक लाइट को जलाने के लिए स्विच ऑन करते हैं, लेकिन लाइट नहीं जलती है। असफलता की स्थिति “कमरे में कोई लाइट नहीं है,” इसलिए यह आरेख की शुरुआत है
अगला, लाइट के जलने में विफल होने के संभावित कारण क्या हैं?

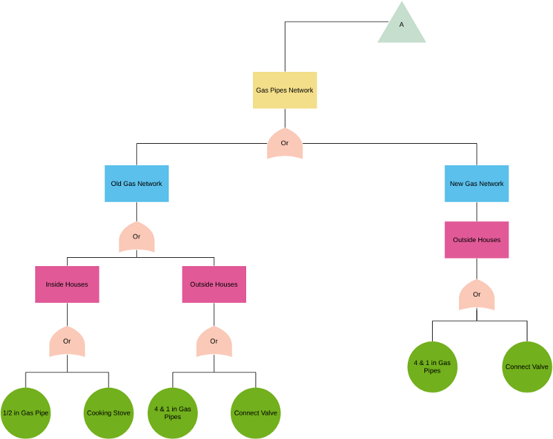
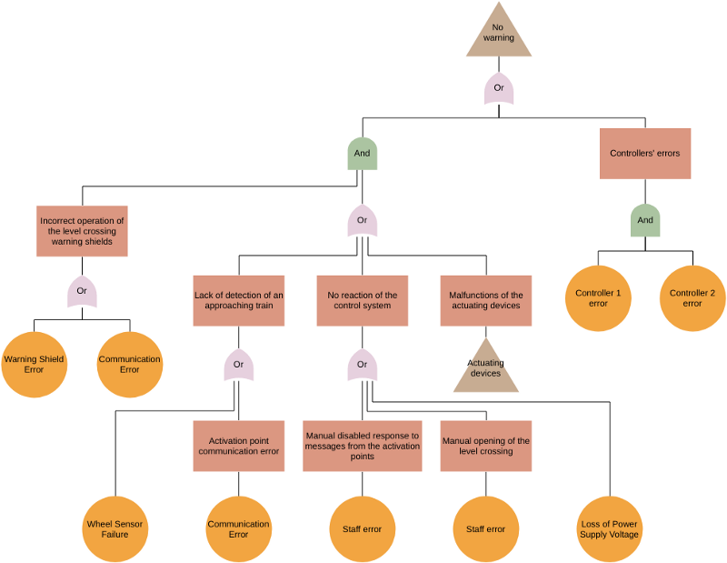
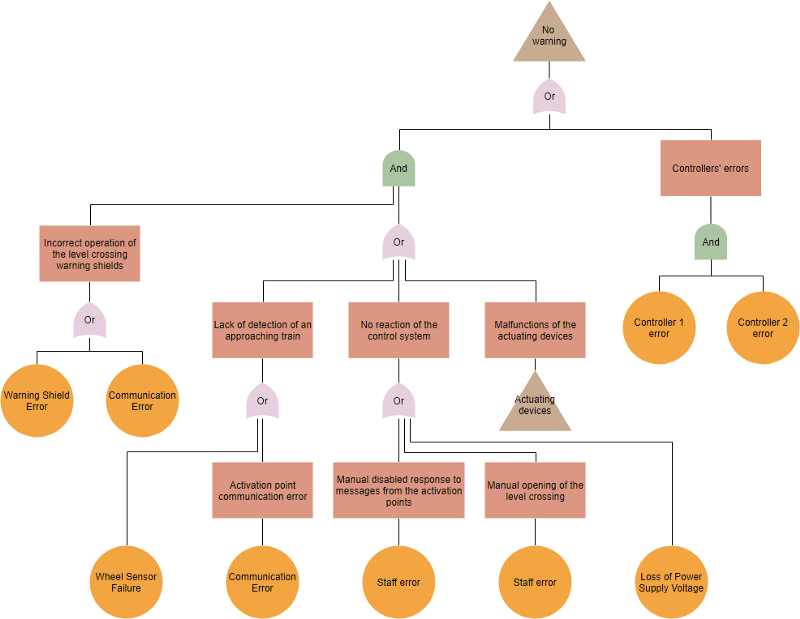
फॉल्ट ट्री उदाहरण — प्रणाली में चेतावनी नहीं है टेम्पलेट

ऑनलाइन फॉल्ट ट्री मेकर
विजुअल पैराडाइम ऑनलाइन आज के बाजार में फॉल्ट ट्री विश्लेषण सॉफ्टवेयर का समर्थन करने वाले कुछ ही सॉफ्टवेयर में से एक है। चाहे आप शुरुआती हों या पेशेवर, VP ऑनलाइन के समृद्ध फॉल्ट ट्री विश्लेषण प्रतीकों और टेम्पलेट्स के उपयोग से फॉल्ट ट्री विश्लेषण आसान और स्पष्ट है। VP ऑनलाइन एक ऑनलाइन चार्टिंग सॉफ्टवेयर है जो किसी भी उपकरण पर, किसी भी ब्राउज़र में चलता है।
उदाहरण से सीखें: फॉल्ट ट्री टेम्पलेट
फॉल्ट ट्री विश्लेषण टेम्पलेट का एक सेट उपलब्ध है। चाहे आपको फॉल्ट ट्री विश्लेषण विकसित करने की आवश्यकता हो या बस कुछ विचार प्राप्त करने और टेम्पलेट को अपनी आवश्यकताओं के अनुसार संशोधित करने की आवश्यकता हो।














यह पोस्ट Deutsch, English, Español, فارسی, Français, Bahasa Indonesia, 日本語, Polski, Portuguese, Ру́сский, Việt Nam, 简体中文 और 繁體中文 में भी उपलब्ध है।













