
व्यापार प्रक्रिया मॉडल और नोटेशन व्यापार प्रक्रिया आरेखों के डी-फैक्टो मानक बन गया है। इसका उद्देश्य व्यापार प्रक्रियाओं को डिज़ाइन, प्रबंधित और लागू करने वाले हितधारकों द्वारा सीधे उपयोग करना है, लेकिन इसी समय इतना सटीक होना चाहिए कि BPMN आरेखों को सॉफ्टवेयर प्रक्रिया घटकों में रूपांतरित किया जा सके।
BPMN का उद्देश्य
संगठन हमेशा अपने काम के तरीके में सुधार करने के लिए प्रयास करते हैं ताकि दक्षता बढ़ाई जा सके और त्रुटियां कम की जा सकें। इसके लिए उनकी कार्य पद्धतियों का विश्लेषण और निरंतर सुधार आवश्यक है, जिसमें भविष्य में निश्चित रूप से बने बहुत संरचित कार्यप्रवाह शामिल हो सकते हैं, साथ ही ऐसी स्थितियों के लिए प्रोटोकॉल भी शामिल हो सकते हैं जहां एक निश्चित प्रक्रिया निर्धारित करना असंभव है।
प्राथमिक उद्देश्य हैBPMN सभी व्यापार उपयोगकर्ताओं के लिए समझने में आसान नोटेशन प्रदान करना है, जिसमें प्रक्रियाओं के प्रारंभिक ड्राफ्ट बनाने वाले व्यापार विश्लेषकों से लेकर उन प्रक्रियाओं को कार्यान्वित करने वाले तकनीकी विकासकर्ताओं तक और अंत में उन प्रक्रियाओं के प्रबंधन और निगरानी करने वाले व्यापार लोगों तक शामिल हैं। इस प्रकार,
BPMN व्यापार प्रक्रिया डिज़ाइन और प्रक्रिया कार्यान्वयन के बीच के अंतर को मानकीकृत सेतु बनाता है। एक अन्य उद्देश्य, लेकिन इतना ही महत्वपूर्ण, यह सुनिश्चित करना है कि व्यापार प्रक्रियाओं के कार्यान्वयन के लिए डिज़ाइन किए गए XML® भाषाओं, जैसे WSBPEL (वेब सेवाओं व्यापार प्रक्रिया कार्यान्वयन भाषा), को व्यापार-केंद्रित नोटेशन के साथ दृश्य रूप से प्रदर्शित किया जा सके।
व्यापार प्रक्रिया प्रबंधन नोटेशन (BPMN) के लाभ
मानक — BPMN किसी विशेष संगठन द्वारा नहीं लिया गया है, बल्कि एक संस्था (OMG), जो अन्य वैश्विक मानकों, जैसे UML के माध्यम से पहले से स्थापित है। मानक कई सॉफ्टवेयर उत्पादों द्वारा समर्थित है; आप किसी विशेष विक्रेता के उत्पादों पर कम निर्भर होते हैं।

सरलता — BPMN एक आसान उपयोग करने वाली फ्लोचार्ट जैसी नोटेशन है जो किसी विशेष कार्यान्वयन वातावरण से स्वतंत्र है। BPMN के पीछे का सिद्धांत बहुत सरल है, इसलिए आप इस नोटेशन के साथ बहुत जल्दी काम करना शुरू कर सकते हैं।

अभिव्यक्ति की शक्ति — आवश्यकता पड़ने पर आप BPMN के साथ एक प्रक्रिया कैसे काम करती है, इसका सटीक वर्णन कर सकते हैं। हालांकि, इसे केवल प्रक्रिया का संक्षिप्त वर्णन करने की तुलना में अधिक कठिन है। इस प्रकार का सटीक मॉडलिंग संभव है, लेकिन अनिवार्य नहीं है।

आईटी में कार्यान्वयन — BPMN मुख्य रूप से प्रक्रियाओं के तकनीकी कार्यान्वयन (प्रक्रिया स्वचालन) का समर्थन करने के लिए विकसित किया गया है। जितना अधिक एक कंपनी में आईटी महत्वपूर्ण होती है, उतना ही BPMN के उपयोग का लाभ बढ़ता है।

अन्य लाभ:
- अस-इस और टू-बी प्रक्रियाओं पर अस्पष्ट मॉडल के माध्यम से तेजी से सहमति प्राप्त करें;
- ग्राफिकल रूप से अभिव्यक्तिपूर्ण नोटेशन के माध्यम से हितधारकों के भागीदारी को प्रोत्साहित करें;
- संचालन के विश्लेषण और सुधार को सुगम बनाएं; और
- नए कर्मचारियों को प्रशिक्षित करने के लिए प्रक्रियाओं, मामले के परिभाषाओं और व्यापार नियमों की एक पुस्तकालय बनाएं
मुफ्त BPMN ऑनलाइन सॉफ्टवेयर
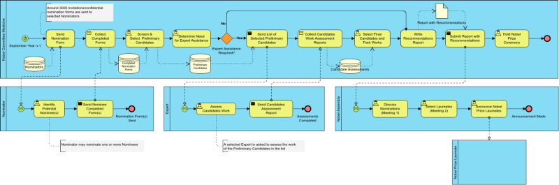
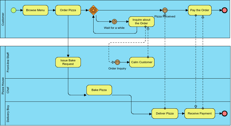
बाजार में कई BPMN ऑनलाइन उपकरण हैं। विजुअल पैराडाइम उपलब्ध सबसे अच्छे मुफ्त सॉफ्टवेयर में से एक है, जिसमें बहुत सारे उदाहरण भी हैं। आप निम्नलिखित उदाहरणों को आजमाकर उपकरण के बारे में अधिक जान सकते हैं। यह मुफ्त है और मुझे लगता है कि व्यक्तिगत उपयोग के लिए सबसे अच्छा है और आप इसे केवल मासिक $4 के लिए वाणिज्यिक उद्देश्यों के लिए उपयोग कर सकते हैं। (तुरंत ऑनलाइन संपादन के लिए नीचे दिए गए लिंक पर क्लिक करें!)

















BPMN संदर्भ
- व्यापार प्रक्रिया मॉडलिंग विनिर्देश
- BPMN क्या है?
- BPMN ऑर्केस्ट्रेशन बनाम कोरियोग्राफी बनाम सहयोग
- BPMN गतिविधि प्रकारों की व्याख्या
- BPMN में उप-प्रक्रिया के प्रकार
- एक बड़े BPMN आरेख को कैसे विभाजित और प्रबंधित करें?
- BPMN घटनाओं का अध्ययन
- BPMN में गेटवे के प्रकार
- व्यापार प्रक्रिया मॉडलिंग और अंतर विश्लेषण
- BPMN के साथ अंतर विश्लेषण कैसे करें?
- BPMN नोटेशन का समीक्षा
- BPMN में डेटा वस्तुओं का उपयोग कैसे करें?
- BPMN v2.0
- उदाहरण के साथ BPMN 2.0: BPMN 2.0 उदाहरणों के साथ गैर-नियमित OMG दस्तावेज़
- BPMN त्वरित मार्गदर्शिका
यह पोस्ट Deutsch, English, Español, فارسی, Français, Bahasa Indonesia, 日本語, Polski, Portuguese, Ру́сский, Việt Nam, 简体中文 और 繁體中文 में भी उपलब्ध है।













