Saltar al contenido

Cibermedio

Aprendiendo una cosa nueva todos los días

Categoría: Unified Modeling Language

Aumente la productividad en el diseño de software — Herramientas de refinamiento de diagramas de casos de uso y secuencia con inteligencia artificial de Visual Paradigm
febrero 23, 2026 curtis

Aumente la productividad en el diseño de software — Herramientas de refinamiento de diagramas de casos de uso y secuencia con inteligencia artificial de Visual Paradigm

En el desarrollo de software moderno, velocidad y precisión a menudo se sienten como fuerzas opuestas. Los requisitos cambian de noche, los equipos compiten

Sigue leyendo
Cómo la generación de diagramas con IA de Visual Paradigm transforma sus ideas en diagramas profesionales de UML y BPMN en segundos
febrero 23, 2026 curtis

Cómo la generación de diagramas con IA de Visual Paradigm transforma sus ideas en diagramas profesionales de UML y BPMN en segundos

En el mundo digital acelerado de hoy, la innovación florece no solo por la creatividad, sino también por la capacidad

Sigue leyendo
Generador de diagramas de entidad-relación impulsado por IA de Visual Paradigm
febrero 20, 2026 curtis

Generador de diagramas de entidad-relación impulsado por IA de Visual Paradigm

Generador de diagramas de entidad-relación impulsado por IA de Visual Paradigm Una guía completa – conceptos clave, plataformas y ejemplos

Sigue leyendo
febrero 20, 2026 curtis

Guía completa: Desde el enunciado del problema hasta el diagrama de clases, el diagrama entidad-relación y la modelización de bases de datos con Visual Paradigm

Esta guía describe el proceso sistemático de transformar un enunciado del problema en un modelo de base de datos completamente

Sigue leyendo
febrero 13, 2026 curtis

Use-Case 2.0: La evolución ágil de la ingeniería de requisitos (Guía 2026)

“El futuro de los requisitos no es más documentación — es más inteligente, más ligero y más alineado con la

Sigue leyendo
El enfoque de casos de uso: una guía completa para capturar los requisitos funcionales en la ingeniería de software
febrero 13, 2026 curtis

El enfoque de casos de uso: una guía completa para capturar los requisitos funcionales en la ingeniería de software

En el panorama en constante evolución del desarrollo de software, una técnica ha resistido la prueba del tiempo: el enfoque de

Sigue leyendo
enero 30, 2026 curtis

Integración de BPMN y casos de uso: un plan estratégico para sistemas de TI a gran escala

En el desarrollo de sistemas de TI grandes y complejos, alinear la visión empresarial con la ejecución técnica es fundamental.

Sigue leyendo
enero 29, 2026 curtis

Estudio de caso completo de diagrama de máquina de estados UML: Sistema automatizado de ciclo de vida de pedidos

1. Resumen ejecutivo Este estudio de caso presenta undiseño formal, de producciónUML diseño de máquina de estadospara unsistema automatizado de

Sigue leyendo
De texto a UML en segundos: Creación de un diagrama de actividad de creación de cuenta de blog con Visual Paradigm AI
enero 27, 2026 curtis

De texto a UML en segundos: Creación de un diagrama de actividad de creación de cuenta de blog con Visual Paradigm AI

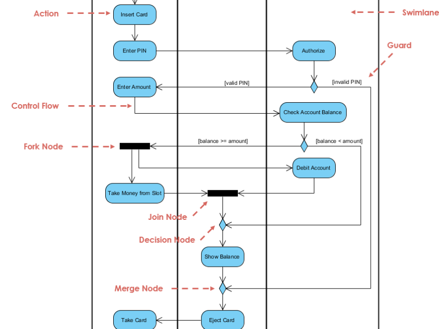
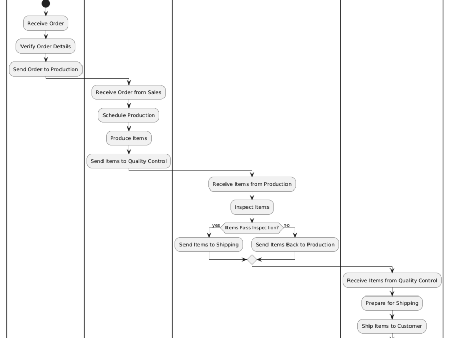
Un Diagrama de actividad UML es uno de los diagramas de comportamiento en el Lenguaje Unificado de Modelado (UML). Visualiza

Sigue leyendo
Automatización del análisis del sistema de registros de estudiantes: desde texto sin procesar hasta modelos de clases con Visual Paradigm
enero 23, 2026 vpadmin

Automatización del análisis del sistema de registros de estudiantes: desde texto sin procesar hasta modelos de clases con Visual Paradigm

Learn how to use Visual Paradigm’s AI Textual Analysis tool to transform raw student record problem descriptions into professional class models and requirements.

Sigue leyendo

Paginación de entradas

«Entradas anteriores 1 … 5 6 7 8 9 … 23 Siguientes entradas»

Language

es_ES

Idiomas

  • English
  • Español
  • 简体中文
  • 繁體中文
  • 日本語
  • Русский
  • Français
  • Português
  • Deutsch

Categories

  • 2D / 3D Animation Contents
  • Agile Project Management
  • AI
  • AI Chatbot
  • AI Cloud Architecture
  • AI Diagram Generator
  • AI Image Translator
  • All-in-One
  • Animated Explainer
  • ArchiMate
  • BMC
  • BMM
  • BPMN
  • Brainstorming
  • Business Improvement
  • C4 Model
  • Chart Maker
  • CN
  • Content & Visual
  • CRC Card
  • Database Design
  • Diagramming
  • Enterprise Architecture
  • File Conversion Tools
  • Flipbook
  • Flipbook & Pretty Bookshelf
  • Flowchart
  • Healthy Food Healthy Eating
  • Infographics
  • Lean Approach
  • Mind Map
  • Modeling
  • Office Suite
  • Online Diagrams
  • Online Document Editor
  • OpenDocs
  • PDF Editor
  • PMBOK – Project Management
  • Promptify
  • Resource List
  • Scrum
  • SEO Google Analytics
  • Software Engineering
  • Startup
  • Strategic Planning
  • SysML
  • TOGAF
  • Trend
  • Uncategorized
  • Unified Modeling Language
  • User Story
  • Visual Paradigm
  • Website Annotator

Entradas recientes

  • Un estudio de caso integral sobre diagramas de despliegue UML mejorados con inteligencia artificial para arquitecturas de sistemas modernos
  • Dominar los diagramas de actividad UML: una guía práctica para modelar el comportamiento dinámico del sistema
  • Guía completa sobre los diagramas UML
  • Guía completa sobre los diagramas UML
  • Un estudio de caso sobre la aceleración del diseño de software con el ecosistema de modelado impulsado por IA de Visual Paradigm

Archivos

  • mayo 2026
  • abril 2026
  • marzo 2026
  • febrero 2026
  • enero 2026
  • diciembre 2025
  • septiembre 2025
  • mayo 2025
  • marzo 2025
  • febrero 2025
  • enero 2025
  • diciembre 2024
  • noviembre 2024
  • octubre 2024
  • agosto 2024
  • julio 2024
  • enero 2024
  • noviembre 2023
  • octubre 2023
  • septiembre 2023
  • abril 2023
  • marzo 2023
  • febrero 2023
  • septiembre 2022
  • marzo 2022
  • febrero 2022
  • enero 2022

Meta

  • Acceder
  • Feed de entradas
  • Feed de comentarios
  • WordPress.org

Comentarios recientes

    Tema WordPress: Wellington por ThemeZee.