Saltar al contenido

Cibermedio

Aprendiendo una cosa nueva todos los días

Categoría: Unified Modeling Language

Guía completa: Uso del generador de descripciones de casos de uso impulsado por IA de Visual Paradigm
marzo 6, 2026 curtis

Guía completa: Uso del generador de descripciones de casos de uso impulsado por IA de Visual Paradigm

En el desarrollo de software moderno, crear documentación clara, estructurada y completa de casos de uso es esencial para alinear

Sigue leyendo
Guía completa para usar las herramientas de refinamiento de casos de uso impulsadas por IA de Visual Paradigm
marzo 6, 2026 curtis

Guía completa para usar las herramientas de refinamiento de casos de uso impulsadas por IA de Visual Paradigm

En el actual entorno acelerado del desarrollo de software, crear modelos de casos de uso precisos, detallados y mantenibles es

Sigue leyendo
Guía completa: Modelado estructural impulsado por IA en Visual Paradigm
marzo 6, 2026 curtis

Guía completa: Modelado estructural impulsado por IA en Visual Paradigm

Domina diagramas de clase UML, objeto, componente, paquete y estructura compuesta con ayuda de IA Introducción: El futuro del modelado

Sigue leyendo
Guía completa sobre modelado de comportamiento con las herramientas impulsadas por IA de Visual Paradigm
marzo 6, 2026 curtis

Guía completa sobre modelado de comportamiento con las herramientas impulsadas por IA de Visual Paradigm

En el actual entorno acelerado del desarrollo de software, modelar de forma eficiente y precisa los comportamientos de sistemas complejos

Sigue leyendo
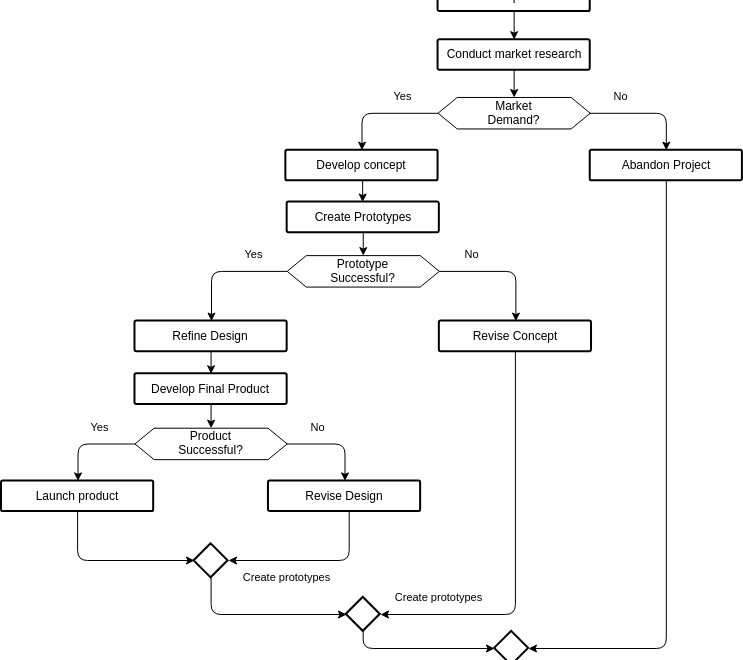
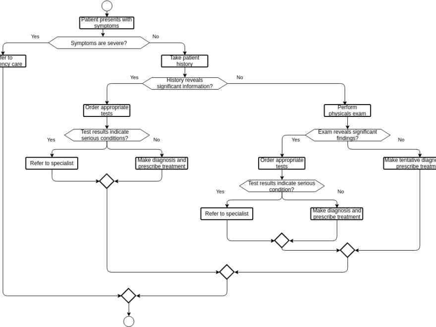
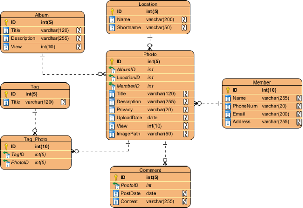
Comprensión de los diagramas UML: Una guía completa con estudios de caso
marzo 5, 2026 curtis

Comprensión de los diagramas UML: Una guía completa con estudios de caso

El Lenguaje Unificado de Modelado (UML) es un lenguaje de modelado estandarizado utilizado en la ingeniería de software para visualizar,

Sigue leyendo
Guía completa sobre Agilien de Visual Paradigm: planificación ágil impulsada por IA y diagramación para Jira
marzo 4, 2026 curtis

Guía completa sobre Agilien de Visual Paradigm: planificación ágil impulsada por IA y diagramación para Jira

🔍 Visión general: ¿Qué es Agilien? Agilienes una herramienta web impulsada por IAde código abiertodeVisual Paradigm, diseñada para revolucionar la planificación

Sigue leyendo
marzo 4, 2026 curtis

Guía completa sobre modelado de requisitos: casos de uso, historias de usuario y diagramas de requisitos

🔍 Introducción: ¿Por qué el modelado de requisitos es importante? Los requisitos definen qué lo que el sistema debe hacer. Los requisitos mal

Sigue leyendo
Creación de diagramas de clases UML impulsada por IA en Visual Paradigm
marzo 4, 2026 curtis

Creación de diagramas de clases UML impulsada por IA en Visual Paradigm

Visual Paradigm aprovecha la inteligencia artificial avanzada para simplificar el diseño, desarrollo y gestión de Diagramas de clases UML, transformando el

Sigue leyendo
Perfeccionando el procedimiento de actualización de firmware para dispositivos IoT: de semanas a minutos con diagramas de secuencia con IA
febrero 25, 2026 vpjick

Perfeccionando el procedimiento de actualización de firmware para dispositivos IoT: de semanas a minutos con diagramas de secuencia con IA

En un mercado IoT dinámico, un fabricante de dispositivos para hogares inteligentes transformó su proceso de actualización de firmware, reduciendo

Sigue leyendo
¿Por qué los equipos están cambiando a Visual Paradigm: modelado potente que se combina con IA de vanguardia
febrero 23, 2026 curtis

¿Por qué los equipos están cambiando a Visual Paradigm: modelado potente que se combina con IA de vanguardia

En 2026, el modelado visual no se trata solo de dibujar cuadros y flechas — se trata de pensar más rápido,

Sigue leyendo

Paginación de entradas

«Entradas anteriores 1 … 4 5 6 7 8 … 23 Siguientes entradas»

Language

es_ES

Idiomas

  • English
  • Español
  • 简体中文
  • 繁體中文
  • 日本語
  • Русский
  • Français
  • Português
  • Deutsch

Categories

  • 2D / 3D Animation Contents
  • Agile Project Management
  • AI
  • AI Chatbot
  • AI Cloud Architecture
  • AI Diagram Generator
  • AI Image Translator
  • All-in-One
  • Animated Explainer
  • ArchiMate
  • BMC
  • BMM
  • BPMN
  • Brainstorming
  • Business Improvement
  • C4 Model
  • Chart Maker
  • CN
  • Content & Visual
  • CRC Card
  • Database Design
  • Diagramming
  • Enterprise Architecture
  • File Conversion Tools
  • Flipbook
  • Flipbook & Pretty Bookshelf
  • Flowchart
  • Healthy Food Healthy Eating
  • Infographics
  • Lean Approach
  • Mind Map
  • Modeling
  • Office Suite
  • Online Diagrams
  • Online Document Editor
  • OpenDocs
  • PDF Editor
  • PMBOK – Project Management
  • Promptify
  • Resource List
  • Scrum
  • SEO Google Analytics
  • Software Engineering
  • Startup
  • Strategic Planning
  • SysML
  • TOGAF
  • Trend
  • Uncategorized
  • Unified Modeling Language
  • User Story
  • Visual Paradigm
  • Website Annotator

Entradas recientes

  • Un estudio de caso integral sobre diagramas de despliegue UML mejorados con inteligencia artificial para arquitecturas de sistemas modernos
  • Dominar los diagramas de actividad UML: una guía práctica para modelar el comportamiento dinámico del sistema
  • Guía completa sobre los diagramas UML
  • Guía completa sobre los diagramas UML
  • Un estudio de caso sobre la aceleración del diseño de software con el ecosistema de modelado impulsado por IA de Visual Paradigm

Archivos

  • mayo 2026
  • abril 2026
  • marzo 2026
  • febrero 2026
  • enero 2026
  • diciembre 2025
  • septiembre 2025
  • mayo 2025
  • marzo 2025
  • febrero 2025
  • enero 2025
  • diciembre 2024
  • noviembre 2024
  • octubre 2024
  • agosto 2024
  • julio 2024
  • enero 2024
  • noviembre 2023
  • octubre 2023
  • septiembre 2023
  • abril 2023
  • marzo 2023
  • febrero 2023
  • septiembre 2022
  • marzo 2022
  • febrero 2022
  • enero 2022

Meta

  • Acceder
  • Feed de entradas
  • Feed de comentarios
  • WordPress.org

Comentarios recientes

    Tema WordPress: Wellington por ThemeZee.