Skip to content

IT 观察者随笔 – 资讯科技博客

聚焦资讯科技内容领域最前沿资讯,网络精华,心得交流

分类: AI

从构思到生产就绪的数据库模式:一名开发者的DBModeler AI真实体验评测
21 4 月, 2026 curtis

从构思到生产就绪的数据库模式:一名开发者的DBModeler AI真实体验评测

资深全栈工程师撰写 | 第三方真实体验报

Continue reading
我与 Visual Paradigm Pipeline 的旅程:这个“资产中转站”如何改变了我的文档工作流程
9 4 月, 2026 curtis

我与 Visual Paradigm Pipeline 的旅程:这个“资产中转站”如何改变了我的文档工作流程

引言:从工作流程混乱到连贯清晰 作为一名

Continue reading
软件工程师的 Visual Paradigm OpenDocs 指南
9 4 月, 2026 curtis

软件工程师的 Visual Paradigm OpenDocs 指南

引言:为什么文档需要一次视觉升级 作为软

Continue reading
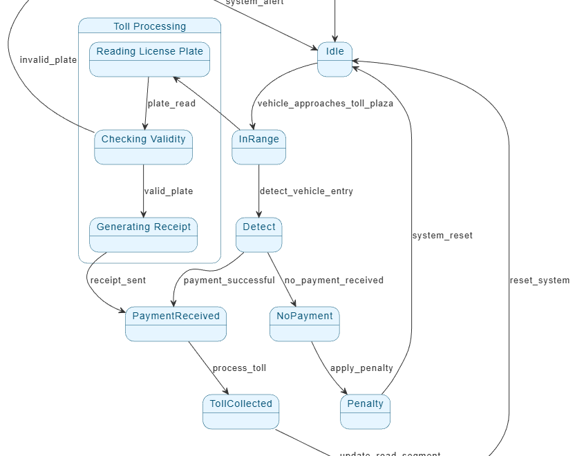
掌握UML状态机图:软件架构师利用AI辅助建模反应式系统的指南
9 4 月, 2026 curtis

掌握UML状态机图:软件架构师利用AI辅助建模反应式系统的指南

引言 作为一名拥有超过15年经验的软件架

Continue reading
我与 Visual Paradigm AI 云架构工作室的亲身体验
9 4 月, 2026 curtis

我与 Visual Paradigm AI 云架构工作室的亲身体验

引言 作为一名曾花费无数小时与云架构图搏

Continue reading
甘特图与PERT图:项目经理的实战评测与对比指南
9 4 月, 2026 curtis

甘特图与PERT图:项目经理的实战评测与对比指南

引言 全球范围内的项目经理和团队长期以来

Continue reading
从混乱到清晰:我亲身体验Visual Paradigm AI驱动的PERT图工作流程
9 4 月, 2026 curtis

从混乱到清晰:我亲身体验Visual Paradigm AI驱动的PERT图工作流程

引言:我为何转向PERT图(你或许也该如

Continue reading
Visual Paradigm 生态系统:AI 支持的 UML 图表功能
8 4 月, 2026 curtis

Visual Paradigm 生态系统:AI 支持的 UML 图表功能

简介 在当今快速发展的软件开发环境中,能

Continue reading
从新手到专家:我如何借助AI工具掌握数据流图
8 4 月, 2026 curtis

从新手到专家:我如何借助AI工具掌握数据流图

引言 作为一名业务分析师,我曾花费无数小

Continue reading
SysML:使用块定义图建模元素结构
2 4 月, 2026 curtis

SysML:使用块定义图建模元素结构

块定义图简介 该块定义图(BDD)是Sy

Continue reading

文章分页

«Previous Posts 1 2 3 4 5 6 … 19 Next Posts»

Language

zh_CN

语言

  • English
  • Español
  • 简体中文
  • 繁體中文
  • 日本語
  • Русский
  • Français
  • Português
  • Deutsch

Categories

  • 2D / 3D Animation Contents
  • Agile Project Management
  • AI
  • AI Chatbot
  • AI Cloud Architecture
  • AI Diagram Generator
  • AI Image Translator
  • All-in-One
  • Animated Explainer
  • ArchiMate
  • BMC
  • BMM
  • BPMN
  • Brainstorming
  • Business Improvement
  • C4 Model
  • Chart Maker
  • CN
  • Content & Visual
  • CRC Card
  • Database Design
  • Diagramming
  • Enterprise Architecture
  • File Conversion Tools
  • Flipbook
  • Flipbook & Pretty Bookshelf
  • Flowchart
  • Healthy Food Healthy Eating
  • Infographics
  • Lean Approach
  • Mind Map
  • Modeling
  • Office Suite
  • Online Diagrams
  • Online Document Editor
  • OpenDocs
  • PDF Editor
  • PMBOK – Project Management
  • Promptify
  • Resource List
  • Scrum
  • SEO Google Analytics
  • Software Engineering
  • Startup
  • Strategic Planning
  • SysML
  • TOGAF
  • Trend
  • Uncategorized
  • Unified Modeling Language
  • User Story
  • Visual Paradigm
  • Website Annotator

近期文章

  • 掌握实时系统设计:基于Visual Paradigm中AI驱动建模的UML时序图综合案例研究
  • 人工智能增强型UML部署图在现代系统架构中的综合案例研究
  • 掌握UML活动图:建模动态系统行为的实用指南
  • 利用视觉范式AI驱动的建模生态系统加速软件设计的案例研究
  • 从想法到图表只需几秒:我亲身体验 Visual Paradigm 的 AI 聊天机器人在可视化建模中的表现

归档

  • 2026 年 5 月
  • 2026 年 4 月
  • 2026 年 3 月
  • 2026 年 2 月
  • 2026 年 1 月
  • 2025 年 12 月
  • 2025 年 9 月
  • 2025 年 5 月
  • 2025 年 3 月
  • 2025 年 2 月
  • 2025 年 1 月
  • 2024 年 12 月
  • 2024 年 11 月
  • 2024 年 10 月
  • 2024 年 8 月
  • 2024 年 7 月
  • 2024 年 1 月
  • 2023 年 11 月
  • 2023 年 10 月
  • 2023 年 9 月
  • 2023 年 4 月
  • 2023 年 3 月
  • 2023 年 2 月
  • 2022 年 9 月
  • 2022 年 3 月
  • 2022 年 2 月
  • 2022 年 1 月
  • 2019 年 2 月

其他操作

  • 登录
  • 条目 feed
  • 评论 feed
  • WordPress.org

近期评论

    WordPress Theme: Wellington by ThemeZee.