de_DEen_USes_ESfa_IRfr_FRhi_INid_IDjapl_PLpt_PTru_RUvizh_CNzh_TW

UML के साथ व्यवहार का मॉडलिंग: एक व्यापक गाइड

यूनिफाइड मॉडलिंग भाषा (UML) प्रणालियों के गतिशील व्यवहार के मॉडलिंग के लिए एक शक्तिशाली उपकरण है। यह वस्तुओं के समय के साथ अंतरक्रिया और परिवर्तन को निर्दिष्ट करने के लिए एक समृद्ध सेट तंत्र प्रदान करता है, जिससे यह सॉफ्टवेयर विकासकर्ताओं, सिस्टम आर्किटेक्ट्स और व्यवसाय विश्लेषकों के लिए एक आवश्यक उपकरण बन जाता है। यह लेख UML द्वारा व्यवहार के मॉडलिंग के तरीकों का अध्ययन करता है, मुख्य अवधारणाओं, आरेखों और उन पहलुओं पर ध्यान केंद्रित करता है जो UML को एक लचीला और व्यापक मॉडलिंग भाषा बनाते हैं।

व्यवहार के मॉडलिंग के लिए मुख्य अवधारणाएं

व्यवहार विनिर्देशन

UML में, व्यवहार को समय के साथ एक वर्गीकरण के रूप में राज्य में परिवर्तन के विनिर्देश के रूप में परिभाषित किया जाता है। व्यवहारों को सीधे उपयोग के माध्यम से, एक सक्रिय वस्तु के निर्माण के माध्यम से जो व्यवहार को आवंटित करती है, या बहुत सारी वस्तुओं के बीच उभरती अंतरक्रियाओं के माध्यम से निष्पादित किया जा सकता है। UML व्यवहार को निर्दिष्ट करने के लिए कई तंत्र प्रदान करता है, जिनमें राज्य मशीनें, गतिविधियाँ और अंतरक्रियाएँ शामिल हैं। इन तंत्रों के माध्यम से मॉडलर व्यवहार को प्रणाली के नमूनों में परिवर्तनों के श्रृंखला के रूप में वर्णित कर सकते हैं।

घटनाएं

घटनाएं समय और स्थान में स्थित महत्वपूर्ण घटनाएं हैं। वे व्यवहार के भीतर प्रतिक्रियाओं को उत्पन्न कर सकती हैं। UML में विशिष्ट घटना प्रकार शामिल हैं जैसे:

  • कॉल घटनाएं: किसी संचालन के भेजे जाने का प्रतिनिधित्व करता है।
  • सिग्नल घटनाएं: किसी सिग्नल के प्राप्त होने का प्रतिनिधित्व करता है।
  • समय घटनाएं: समय के बीतने का प्रतिनिधित्व करता है।

क्रियाएं

क्रियाएं UML में व्यवहार के मूल इकाइयाँ हैं। वे ऐसे गणनात्मक चरणों का प्रतिनिधित्व करती हैं जो प्रणाली की स्थिति को बदल सकती हैं। क्रियाएं संचालन को उपयोग करना, सिग्नल भेजना, वस्तुओं का निर्माण और नष्ट करना, और वस्तु गुणों और संबंधों को संशोधित करना शामिल हो सकते हैं।

अंतरक्रियाएं

अंतरक्रियाएं उन व्यवहारों का प्रतिनिधित्व करती हैं जो एक विशिष्ट संदर्भ में वस्तुओं के बीच संदेशों के आदान-प्रदान के माध्यम से एक विशिष्ट उद्देश्य को प्राप्त करने के लिए शामिल होती हैं। अंतरक्रियाएं संदेशों, क्रिया अनुक्रमों और वस्तुओं के बीच कड़ियों जैसे तत्वों को शामिल करती हैं।

राज्य मशीनें

राज्य मशीनें किसी वर्ग की वस्तु के सभी संभावित जीवन इतिहास का मॉडलिंग करती हैं। वे वर्तमान स्थिति के आधार पर वस्तु के घटनाओं के प्रति प्रतिक्रिया को परिभाषित करती हैं, क्रियाएं करती हैं और नए स्थिति में स्थानांतरित होती हैं। राज्य मशीनें घटना-आधारित प्रणालियों के मॉडलिंग के लिए आवश्यक हैं।

गतिविधियाँ

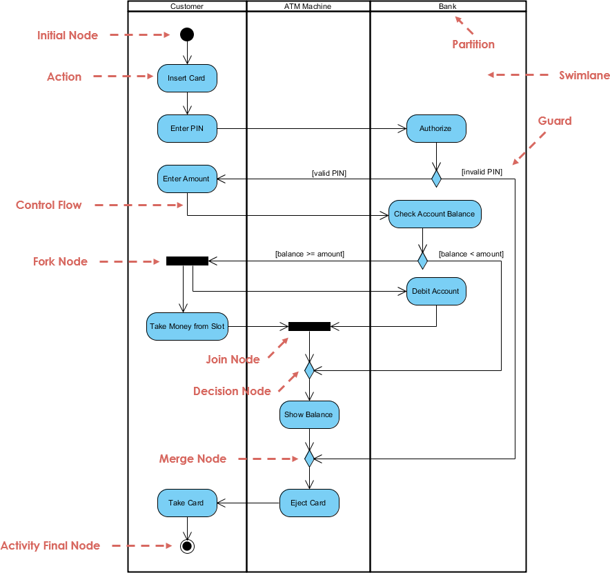
गतिविधियाँ गणना या वर्कफ्लो के निष्पादन का प्रतिनिधित्व करती हैं, जिन्हें नियंत्रण और डेटा प्रवाह द्वारा जुड़े गतिविधि नोड्स के सेट के रूप में मॉडल किया जाता है। गतिविधियाँ अनुक्रमिक और समकालीन व्यवहारों के मॉडलिंग के लिए उपयोगी हैं।

व्यवहार के मॉडलिंग के लिए UML आरेख

UML व्यवहार के विभिन्न पहलुओं के मॉडलिंग के लिए विभिन्न आरेख प्रदान करता है। ये आरेख प्रणाली की गतिशील प्रकृति को विभिन्न दृष्टिकोणों से पकड़ने में सहायता करते हैं।

उपयोग केस आरेख

A Comprehensive Guide to Use Case Modeling - Visual Paradigm Guides

उपयोग केस आरेख उपयोगकर्ता के दृष्टिकोण से प्रणाली के उच्च स्तरीय व्यवहार को कैप्चर करते हैं। वे अभिनेताओं (उपयोगकर्ता या बाहरी प्रणालियाँ) और प्रणाली के बीच अंतरक्रियाओं को दिखाते हैं। उपयोग केस एक ऐसे क्रम के क्रियाकलापों का वर्णन करते हैं जो प्रणाली एक उपयोगकर्ता के लिए मूल्यवान दृश्य परिणाम प्राप्त करने के लिए करती है। उपयोग केस आरेखों को व्यवहार मॉडल का हिस्सा माना जाता है।

अंतरक्रिया आरेख

अंतरक्रिया आरेख वस्तुओं के सहयोग और विशिष्ट व्यवहार प्राप्त करने के लिए संदेशों के आदान-प्रदान के तरीके का मॉडलिंग करते हैं। इनमें शामिल हैं:

  • अनुक्रम आरेख: अंतरक्रिया में तत्वों के बीच संदेशों के आदान-प्रदान और अंतरक्रिया को दिखाते हैं। इनमें संदेशों के समय क्रम को बल दिया जाता है और ये संदेश अनुक्रम चार्ट (MSC) पर आधारित हैं।
    What is Sequence Diagram?
  • संचार आरेख: वस्तुओं के बीच संरचनात्मक संबंधों को दिखाएं और उनके संदेशों के आदान-प्रदान को दर्शाएं।
    What is Communication Diagram?

राज्य मशीन आरेख

What is State Machine Diagram?

राज्य मशीन आरेख (जिन्हें राज्यचार्ट आरेख के रूप में भी जाना जाता है) एक वस्तु के विभिन्न राज्यों को दिखाते हैं और घटनाओं द्वारा इन राज्यों के बीच संक्रमण को ट्रिगर करते हैं। ये वस्तु के जीवन के इतिहास को घटनाओं के प्रति प्रतिक्रिया के रूप में कैप्चर करते हैं और घटना-आधारित प्रणालियों के मॉडलिंग के लिए उपयोगी होते हैं।

गतिविधि आरेख

गतिविधि आरेख प्रणाली के भीतर गतिविधि से गतिविधि तक नियंत्रण के प्रवाह को दृश्य बनाते हैं। ये फ्लोचार्ट के समान होते हैं और अनुक्रमिक और समकालिक व्यवहार दोनों को मॉडल कर सकते हैं। गतिविधि आरेख एक वस्तु के राज्य से राज्य में जाने के प्रवाह को मॉडल कर सकते हैं और मानव संगठनों में कार्यप्रवाह के मॉडलिंग के लिए उपयोगी होते हैं।

UML द्वारा व्यवहार के प्रबंधन के मुख्य पहलुओं

गतिशील दृश्य

UML गतिशील दृश्यों का उपयोग करके यह परिभाषित करता है कि प्रणाली एक स्नैपशॉट से दूसरे स्नैपशॉट पर कैसे जाती है। इन दृश्यों में बाहरी और आंतरिक प्रभावों के कारण होने वाले स्नैपशॉट के क्रम को कैप्चर किया जाता है।

कार्यान्वित मॉडल

UML इतना व्यक्तिगत और अस्पष्ट नहीं है कि मॉडलों के सीधे कार्यान्वयन, प्रणालियों के सिमुलेशन और चल रही प्रणालियों के उपकरणीकरण की अनुमति दे सके। कुछ उपकरण व्यवहार आरेखों के एनीमेशन की अनुमति देते हैं ताकि कार्यान्वित प्रणाली का सिमुलेशन किया जा सके या चल रही प्रणाली के व्यवहार को दर्शाया जा सके। सिमुलेशन के दौरान व्यवहार आरेखों के माध्यम से चरण-दर-चरण जाना संभव है।

संरचनात्मक और व्यवहारात्मक तत्वों का एकीकरण

UML व्यवहारात्मक तत्वों को विभिन्न संरचनात्मक तत्वों, जैसे क्लास, सहयोग और वस्तुओं से जोड़ता है। उदाहरण के लिए, अनुक्रम आरेखों में संदेश आमतौर पर किसी क्लास पर ऑपरेशन या राज्य मशीन में एक संक्रमण पर घटना ट्रिगर के संबंध में होते हैं।

सारांश व्याकरण

UML एक मेटामॉडल को परिभाषित करता है जो सारांश व्याकरण को निर्दिष्ट करता है, जो व्यवहारात्मक मॉडलों के निर्माण के लिए संरचना और नियमों को समझने का एक औपचारिक तरीका प्रदान करता है। UML टेक्स्टुअल सरफेस फॉर्मेट को दिखाने के लिए बैकस-नॉर फॉर्म (BNF) का उपयोग करता है और एक मानक नोटेशन को परिभाषित करता है जो एकरंगी रेखा चित्रों और पाठ का उपयोग करता है।

व्यवहारात्मक अर्थ

UML व्यवहारात्मक अर्थ का उपयोग करके UML व्यवहारात्मक मॉडल तत्वों के अर्थ को परिभाषित करता है जो किसी क्षेत्र में व्यक्तियों के समय के साथ परिवर्तन के बारे में होते हैं। UML की संरचनात्मक अर्थ व्यवहारात्मक अर्थ के लिए आधार है।

विधि निर्णय

UML किसी विशिष्ट विधि निर्णय नियम को अनिवार्य नहीं करता है। UML विनिर्माण धारणा करता है कि एक निर्णय तंत्र मौजूद है लेकिन विशिष्ट तंत्र को परिभाषित नहीं करता है। अधिकांश मॉडलर वस्तु-आधारित नियमों का उपयोग करेंगे, लेकिन अन्य दृष्टिकोणों को स्पष्ट रूप से बताया जाना चाहिए। UML ऑपरेशन को विधियों के साथ मैप करने के विभिन्न तरीकों की अनुमति देता है, जिसमें डेलीगेशन और विधि संयोजन शामिल हैं।

घटना प्रबंधन

UML घटनाओं के प्रबंधन के लिए एक घटना पूल का उपयोग करता है जो घटनाओं को एकत्र करता है, जिसमें प्राप्त संदेश शामिल हैं, लेकिन घटनाओं के प्रबंधन के तरीके पर कोई प्रतिबंध नहीं लगाता है। घटनाएं राज्य मशीन में राज्य संक्रमण को ट्रिगर कर सकती हैं या व्यवहार के कार्यान्वयन के कारण बन सकती हैं।

समानांतरता

UML गतिविधि आरेखों के उपयोग से अनुक्रमिक और समकालिक व्यवहार दोनों को मॉडल कर सकता है। गतिविधि आरेख समन्वय, निर्णय और समकालिक नियंत्रण के लिए निर्माण तत्वों को शामिल करते हैं।

निष्कर्ष

UML व्यवहार के मॉडलिंग के लिए एक व्यापक सेट उपकरणों और अवधारणाओं की प्रदान करता है, जो अंतरक्रियाओं, राज्य परिवर्तनों और प्रणाली के भीतर नियंत्रण के प्रवाह पर केंद्रित होते हैं। विभिन्न आरेखों और मॉडलिंग तत्वों के उपयोग से UML व्यवहार के विभिन्न पहलुओं को कैप्चर करता है, जिससे विस्तृत और विविध प्रणाली मॉडलिंग संभव होती है। चाहे आप सॉफ्टवेयर एप्लिकेशन, व्यापार प्रक्रिया या हार्डवेयर प्रणाली के डिजाइन कर रहे हों, UML की मजबूत व्यवहार मॉडलिंग क्षमताएं किसी भी विकास परियोजना के लिए अनमोल उपकरण बन जाती हैं।

सिफारिश किया गया UML उपकरण

Visual Paradigm किसी भी IT विकास टीम के लिए अंतिम समाधान के रूप में उभरता है जो अपने परियोजनाओं के लिए UML का उपयोग करना चाहती है। यहां Visual Paradigm के चुने जाने के कई प्रभावशाली कारण हैं:

Essential UML, BPMN and Wireframe Software - Visual Paradigm Standard

व्यापक UML समर्थन

Visual Paradigm सभी 14 UML आरेख प्रकारों का समर्थन करता है, जिससे यह आपके सभी UML मॉडलिंग आवश्यकताओं के लिए एक ही स्थान पर समाधान बन जाता है। चाहे आपको क्लास आरेख, अनुक्रम आरेख, उपयोग केस आरेख या कोई अन्य UML आरेख बनाने की आवश्यकता हो, Visual Paradigm आपके लिए तैयार है12.

स्पष्ट और उपयोग में आसान इंटरफेस

इस उपकरण में एक स्पष्ट और उपयोगकर्ता-अनुकूल इंटरफेस है जो शुरुआती और अनुभवी उपयोगकर्ताओं दोनों के लिए UML आरेख बनाने और प्रबंधित करने में आसानी प्रदान करता है। ड्रैग-एंड-ड्रॉप कार्यक्षमता और दृश्य संपादन उपकरण आरेखण प्रक्रिया को सरल बनाते हैं, जिससे आप उपकरण के बजाय डिज़ाइन पर ध्यान केंद्रित कर सकते हैं1.

शक्तिशाली आरेखण उपकरण

विजुअल पैराडाइम शक्तिशाली आरेखण उपकरण प्रदान करता है जो यह सुनिश्चित करता है कि आपके UML मॉडल सटीक हों और UML मानकों के अनुरूप हों। तत्काल UML सिंटैक्स चेक, स्मार्ट कनेक्टर और स्वचालित स्वरूपण विकल्प जैसी विशेषताएं आपको त्वरित और कुशलतापूर्वक प्रोफेशनल दिखने वाले आरेख बनाने में मदद करती हैं

विस्तारशीलता और कस्टमाइज़ेशन

प्लेटफॉर्म आपको कस्टम स्टेरियोटाइप, टैग्ड मान और सीमाएं परिभाषित करने की अनुमति देता है, जिससे आप अपने UML मॉडल को विशिष्ट परियोजना आवश्यकताओं के अनुरूप ढाल सकते हैं। इस विस्तारशीलता के कारण विजुअल पैराडाइम विभिन्न क्षेत्रों और उद्योगों के लिए अनुकूल बन जाता है1.

अन्य उपकरणों के साथ एकीकरण

विजुअल पैराडाइम लोकप्रिय विकास पर्यावरण और उपकरणों, जैसे नेटबीन्स, ईक्लिप्स और विजुअल स्टूडियो के साथ बिना किसी दिक्कत के एकीकृत होता है। इस एकीकरण के कारण आप UML मॉडल से कोड उत्पन्न कर सकते हैं, कोड को UML आरेखों में वापस डिज़ाइन कर सकते हैं, और अपने मॉडल और कोड को सिंक में रख सकते हैं

सहयोग और टीमवर्क

इस उपकरण में सहयोगात्मक विशेषताएं हैं जो टीमों को UML मॉडल पर साथ काम करने की अनुमति देती हैं। आप आरेख साझा कर सकते हैं, परियोजना के अभिलेखों के बीच आंतरिक लिंक बना सकते हैं, और अपने डिज़ाइनों से दस्तावेज़ और वेब सामग्री उत्पन्न कर सकते हैं, जिससे टीम सदस्यों के बीच संचार और सहयोग में सुधार होता है1.

मुफ्त और किफायती विकल्प

विजुअल पैराडाइम गैर-वाणिज्यिक उपयोग के लिए एक मुफ्त कम्युनिटी संस्करण प्रदान करता है, जिससे छात्रों, शिक्षकों और व्यक्तिगत परियोजनाओं के लिए इसका उपयोग संभव हो जाता है। इसके अलावा, स्टैंडर्ड और प्रोफेशनल संस्करण व्यवसायों और संगठनों के लिए किफायती विकल्प प्रदान करते हैं, जिससे हर किसी के लिए उच्च गुणवत्ता वाले UML मॉडलिंग की सुविधा उपलब्ध होती है

ऑनलाइन और ऑफलाइन पहुंच

विजुअल पैराडाइम ऑनलाइन के साथ, आप अपने वेब ब्राउज़र से सीधे UML आरेख बना और संपादित कर सकते हैं, जिससे लचीलापन और सुविधा प्रदान होती है। ऑनलाइन प्लेटफॉर्म सभी प्रमुख UML आरेखों का समर्थन करता है और डेस्कटॉप संस्करण के समान शक्तिशाली विशेषताएं प्रदान करता है

सीखने के संसाधन और समर्थन

विजुअल पैराडाइम शिक्षा संसाधनों का भंडार प्रदान करता है, जिसमें ट्यूटोरियल, गाइड और नमूना आरेखों का गैलरी शामिल है। इन संसाधनों की मदद से उपयोगकर्ता त्वरित रूप से शुरुआत कर सकते हैं और UML मॉडलिंग तकनीकों को महारत हासिल कर सकते हैं। सक्रिय समुदाय और प्रतिक्रियाशील समर्थन टीम सुनिश्चित करती है कि आपको जब भी आवश्यकता हो, आपको आवश्यक सहायता मिले

जटिलता और स्केल का सामना करना

विजुअल पैराडाइम बड़े, मिशन-क्रिटिकल सिस्टम की जटिलता को संभालने के लिए डिज़ाइन किया गया है। इसमें जटिल सिस्टम के स्केल को प्रबंधित करने के लिए विशेषताएं शामिल हैं, जैसे पैकेज जैसे संगठनात्मक निर्माण जो सॉफ्टवेयर टीमों को बड़े सिस्टम को कार्यात्मक भागों में विभाजित करने की अनुमति देते हैं। उपकरण पर्याप्त व्यक्तिकरण क्षमता रखता है ताकि आधुनिक, जटिल सिस्टम में सामान्य अवधारणाओं जैसे समानांतरता और वितरण को संभाला जा सके1.

मानव और मशीन पठनीयता

विजुअल पैराडाइम का एक मुख्य उद्देश्य इसे मानवों और सॉफ्टवेयर उपकरणों दोनों के लिए समझने योग्य बनाना है। भाषा में एक औपचारिक आधार शामिल है, जिसमें एक मेटामॉडल शामिल है जो अमूर्त सिंटैक्स को परिभाषित करता है, ताकि लोगों और सॉफ्टवेयर के बीच साझा समझ हो सके। विजुअल पैराडाइम उपकरण XMI (XML मेटाडेटा आदान-प्रदान) का उपयोग मॉडलों के आदान-प्रदान के लिए करते हैं, जो विभिन्न उपकरणों के बीच अंतरोपयोग और संचार को समर्थन देता है1.

सारांश में, विजुअल पैराडाइग्म एक ऐसा अंतिम समाधान है जो किसी भी आईटी विकास टीम के लिए उपयुक्त है, क्योंकि इसमें यूएमएल आरेखों का व्यापक समर्थन, स्पष्ट इंटरफेस, शक्तिशाली उपकरण, विस्तारशीलता, एकीकरण क्षमताएं, सहयोग के लिए सुविधाएं, किफायती मूल्य और उत्कृष्ट शिक्षा संसाधन हैं। चाहे आप एक शुरुआती व्यक्ति हों या अनुभवी मॉडेलर, विजुअल पैराडाइग्म आपको उच्च गुणवत्ता वाले यूएमएल मॉडल बनाने के लिए आवश्यक सभी चीजें प्रदान करता है, जो कि कुशलता और प्रभावी ढंग से होता है।

संदर्भ

  1. सही यूएमएल आरेख का चयन करें: राज्य आरेख, क्रमिक आरेख या क्रिया आरेख? – विजुअल पैराडाइग्म गाइड्स
    • यह गाइड यूएमएल में राज्य आरेख, क्रमिक आरेख और क्रिया आरेख के व्यापक अवलोकन को प्रदान करता है। यह उपयोगकर्ताओं को समझने में मदद करता है कि उनकी मॉडलिंग आवश्यकताओं के आधार पर प्रत्येक प्रकार के आरेख का उपयोग कब और क्यों करना चाहिए3.
  2. क्रमिक आरेख क्या है?
    • यह लेख यह समझाता है कि क्रमिक आरेख क्या है और इसे कैसे बनाया जाता है। यह एक प्रणाली में वस्तुओं के बीच अंतरक्रिया के मॉडलिंग में क्रमिक आरेखों के महत्व पर चर्चा करता है4.
  3. राज्य मशीन आरेख बनाम क्रिया आरेख
    • यह लेख राज्य मशीन आरेख और क्रिया आरेख की तुलना करता है, उनके अंतर और उपयोग के मामलों पर बल देता है। यह प्रत्येक प्रकार के आरेख का उपयोग कब करना चाहिए, इसके बारे में विस्तृत जानकारी प्रदान करता है5.
  4. क्रिया आरेख क्या है?
    • यह गाइड यह समझाता है कि क्रिया आरेख क्या है और इसे कैसे बनाया जाता है। यह प्रणाली के भीतर नियंत्रण के प्रवाह के मॉडलिंग में क्रिया आरेखों की भूमिका पर चर्चा करता है6.
  5. यूएमएल – एक व्यापक गाइड – विजुअल पैराडाइग्म ब्लॉग
    • यह व्यापक गाइड यूएमएल के विभिन्न पहलुओं को कवर करता है, जिसमें इसके लाभ, आरेख प्रकार और उनके प्रभावी उपयोग करने के तरीके शामिल हैं। यह यूएमएल आरेखों और उनके उपयोगों की विस्तृत व्याख्या प्रदान करता है7.
  6. उपयोग केस आरेख क्या है?
    • यह लेख यह समझाता है कि उपयोग केस आरेख क्या है और सॉफ्टवेयर विकास में इसका क्या महत्व है। यह बताता है कि उपयोग केस आरेख प्रणाली की कार्यात्मक आवश्यकताओं को कैसे एकत्र करने में मदद करते हैं8.
  7. मुफ्त यूएमएल टूल
    • यह पृष्ठ एक मुफ्त यूएमएल टूल का परिचय देता है जो उपयोग केस आरेख और अन्य यूएमएल 2.x आरेखों का समर्थन करता है। यह उपयोग केस मॉडलिंग के लाभों पर बल देता है और प्रभावी उपयोग केस आरेख बनाने के लिए टिप्स प्रदान करता है9.
  8. उपयोग केस-आधारित दृष्टिकोण के साथ अनुक्रम आरेख बनाना: एक व्यापक मार्गदर्शिका – विजुअल पैराडाइग्म मार्गदर्शिकाएँ
    • यह मार्गदर्शिका उपयोग केस-आधारित विधि का उपयोग करके अनुक्रम आरेख बनाने के लिए चरण-दर-चरण दृष्टिकोण प्रदान करती है। यह यह समझाती है कि की उपयोग केस की पहचान कैसे करें और विभिन्न परिदृश्यों के लिए अनुक्रम आरेख विकसित करें10.
  9. यूनिफाइड मॉडलिंग भाषा (UML) क्या है?
    • यह लेख UML का परिचय प्रदान करता है, इसके उद्देश्य और UML आरेखों के विभिन्न प्रकार की व्याख्या करता है। यह UML आरेखों के प्रभावी ढंग से उपयोग करने के बारे में विस्तृत व्याख्या शामिल करता है11.
  10. उपयोग में आसान UML उपकरण
    • यह पृष्ठ विजुअल पैराडाइग्म के UML उपकरण की विशेषताओं पर बल देता है, जो विभिन्न UML आरेखों का समर्थन करता है। यह आरेखों के लिए उपयोग करने के लिए UML उपकरणों के महत्व की चर्चा करता है ताकि प्रणालियों के अंतरक्रिया और व्यवहार को दृश्य रूप से दिखाया जा सके12.

ये संदर्भ UML और इसके विभिन्न आरेखों का व्यापक अवलोकन प्रदान करते हैं, जिसमें उपयोग केस, राज्य, अनुक्रम और क्रिया आरेख शामिल हैं, जैसा कि विजुअल पैराडाइग्म द्वारा प्रस्तुत किया गया है

यह पोस्ट Deutsch, English, Español, فارسی, Français, Bahasa Indonesia, 日本語, Polski, Portuguese, Ру́сский, Việt Nam, 简体中文 और 繁體中文 में भी उपलब्ध है।